Skip to main content

Complete genome sequence of a novel partitivirus from the entomogenous fungus Beauveria bassiana in China

Abstract

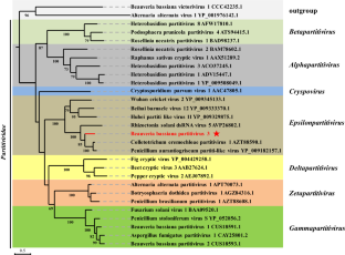
In this study, we report a novel double-stranded RNA (dsRNA) virus, Beauveria bassiana partitivirus 3 (BbPV-3), derived from the entomogenous fungus Beauveria bassiana isolate RCEF5853 from China. The genome of BbPV-3, whose sequence was determined by metagenomic sequencing, RT-PCR, and RACE cloning, comprises two dsRNA genome segments that are 1,856 and 1,719 bp long. The first segment contains a single ORF (ORF-1) encoding a 584-amino-acid-long protein (66.05 kDa) with a conserved RNA-dependent RNA polymerase (RdRp) motif. The second segment also has a single ORF (ORF-2) encoding a 500-amino-acid-long coat protein (CP) (55.9 kDa). The CP and RdRp sequences showed highest identity of 43.4% and 60.2%, respectively, to those of Colletotrichum eremochloae partitivirus 1. Phylogenetic analysis of the RdRp domain of the polyprotein revealed that BbPV-3 grouped together with the members of the genus Epsilonpartitivirus. Hence, we proposed that Beauveria bassiana partitivirus 3 is a novel member of the proposed genus Epsilonpartitivirus.

This is a preview of subscription content, access via your institution.

Fig. 1
Fig. 2

References

  1. Huang B, Li C-r, Li Z-g, Fan M-z, Li Z-z (2002) Molecular identification of the teleomorph of Beauveria bassiana. Mycotaxon 81:229–236

    Google Scholar 

  2. Herrero N, Dueñas E, Quesada-Moraga E, Zabalgogeazcoa I (2012) Prevalence and diversity of viruses in the entomopathogenic fungus Beauveria bassiana. Appl Environ Microb 78:8523–8530

    CAS  Article  Google Scholar 

  3. Kotta-Loizou I, Coutts RHA (2017) Studies on the virome of the entomopathogenic fungus Beauveria bassiana reveal novel dsRNA elements and mild hypervirulence. PLoS Pathog 13:e1006183

    Article  Google Scholar 

  4. Yie SW, Khalifa ME, Hahn T, Pearson MN (2014) Molecular characterization of a novel victorivirus from the entomopathogenic fungus Beauveria bassiana. Arch Virol 159:1321–1327

    CAS  Article  Google Scholar 

  5. Koloniuk I, Hrabáková L, Petrzik K (2015) Molecular characterization of a novel amalgavirus from the entomopathogenic fungus Beauveria bassiana. Arch Virol 160:1585–1588

    CAS  Article  Google Scholar 

  6. Kotta-Loizou I, Sipkova J, Coutts RHA (2015) Identification and sequence determination of a novel double-stranded RNA mycovirus from the entomopathogenic fungus Beauveria bassiana. Arch Virol 160:873–875

    CAS  Article  Google Scholar 

  7. Cai Y, Pu S, Nie Y, Rehner SA, Huang B (2013) Discrimination of Chinese Beauveria strains by DGGE genotyping and taxonomic identification by sequence analysis of the Bloc nuclear intergenic region. Appl Entomol Zool 48:255–263

    Article  Google Scholar 

  8. Coutts RHA, Livieratos IC (2003) A rapid method for sequencing the 5′- and 3′-termini of double-stranded RNA viral templates using RLM-RACE. J Phytopathol 151:525–527

    CAS  Article  Google Scholar 

  9. Katoh K, Rozewicki J, Yamada KD (2017) MAFFT online service: multiple sequence alignment, interactive sequence choice and visualization. Brief Bioinform 20(4):1160–1166

    Article  Google Scholar 

  10. Kumar S, Stecher G, Li M, Knyaz C, Tamura K (2018) MEGA X: molecular evolutionary genetics analysis across computing platforms. Mol Biol Evol 35:1547–1549

    CAS  Article  Google Scholar 

  11. Nerva L, Silvestri A, Ciuffo M, Palmano S, Varese GC, Turina M (2017) Transmission of Penicillium aurantiogriseum partiti-like virus 1 to a new fungal host (Cryphonectria parasitica) confers higher resistance to salinity and reveals adaptive genomic changes. Environ Microbiol 19:4480–4492

    CAS  Article  Google Scholar 

  12. Gilbert KB, Holcomb EE, Allscheid RL, Carrington JC (2019) Hiding in plain sight: new virus genomes discovered via a systematic analysis of fungal public transcriptomes. PLoS One 14(7):e0219207

    CAS  Article  Google Scholar 

Download references

Funding

This work was supported by the National Natural Science Foundation of China (grant nos. 31772226, 31471821 and 30770008).

Author information

Affiliations

Authors

Corresponding author

Correspondence to Bo Huang.

Ethics declarations

Conflict of interest

The authors have no conflict of interest.

Ethical approval

This article does not contain any studies with human participants or animals performed by any of the authors.

Additional information

Publisher's Note

Springer Nature remains neutral with regard to jurisdictional claims in published maps and institutional affiliations.

Handling Editor: Robert H.A. Coutts.

Electronic supplementary material

Below is the link to the electronic supplementary material.

Supplementary material 1 (TXT 4 kb)

Supplementary material 2 (TXT 5 kb)

Rights and permissions

Reprints and Permissions

About this article

Verify currency and authenticity via CrossMark

Cite this article

Shi, N., Yang, G., Wang, P. et al. Complete genome sequence of a novel partitivirus from the entomogenous fungus Beauveria bassiana in China. Arch Virol 164, 3141–3144 (2019). https://doi.org/10.1007/s00705-019-04428-1

Download citation

  • Received:

  • Accepted:

  • Published:

  • Issue Date:

  • DOI: https://doi.org/10.1007/s00705-019-04428-1