Skip to main content

Salubrinal, ER stress inhibitor, attenuates kainic acid-induced hippocampal cell death

Abstract

Kainic acid (KA)-induced neuronal death is closely linked to endoplasmic reticulum (ER) and mitochondrial dysfunction. Parkin is an ubiquitin E3 ligase that mediates the ubiquitination of the Bcl-2 family of proteins and its mutations are associated with neuronal apoptosis in neurodegenerative diseases. We investigated the effect of salubrinal, an ER stress inhibitor, on the regulation of ER stress and mitochondrial apoptosis induced by KA, in particular, by controlling parkin expression. We showed that salubrinal significantly reduced seizure activity and increased survival rates of mice with KA-induced seizures. We found that salubrinal protected neurons against apoptotic death by reducing expression of mitochondrial apoptotic factors and elF2α–ATF4–CHOP signaling proteins. Interestingly, we showed that salubrinal decreased the KA-induced parkin expression and inhibited parkin translocation to mitochondria, which suggests that parkin may regulate a cross-talk between ER and mitochondria. Collectively, inhibition of ER stress attenuates mitochondrial apoptotic and ER stress pathways and controls parkin-mediated neuronal death following KA-induced seizures.

This is a preview of subscription content, access via your institution.

Fig. 1
Fig. 2
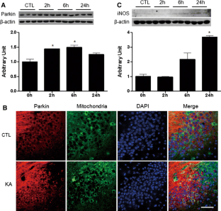
Fig. 3
Fig. 4
Fig. 5
Fig. 6

References

  • Berger AK, Cortese GP, Amodeo KD, Weihofen A, Letai A, LaVoie MJ (2009) Parkin selectively alters the intrinsic threshold for mitochondrial cytochrome c release. Hum Mol Genet 18:4317–4328

    PubMed  Article  CAS  PubMed Central  Google Scholar 

  • Bouman L, Schlierf A, Lutz AK, Shan J, Deinlein A, Kast J, Galehdar Z, Palmisano V, Patenge N, Berg D, Gasser T, Augustin R, Trumbach D, Irrcher I, Park DS, Wurst W, Kilberg MS, Tatzelt J, Winklhofer KF (2011) Parkin is transcriptionally regulated by ATF4: evidence for an interconnection between mitochondrial stress and ER stress. Cell Death Differ 18:769–782

    PubMed  Article  CAS  PubMed Central  Google Scholar 

  • Breckenridge DG, Germain M, Mathai JP, Nguyen M, Shore GC (2003) Regulation of apoptosis by endoplasmic reticulum pathways. Oncogene 22:8608–8618

    PubMed  Article  CAS  Google Scholar 

  • Burgoyne RD, Weiss JL (2001) The neuronal calcium sensor family of Ca2+-binding proteins. Biochem J 353:1–12

    PubMed  Article  CAS  PubMed Central  Google Scholar 

  • Chen J, Qin J, Liu X, Han Y, Yang Z, Chang X, Ji X (2008) Nitric oxide-mediated neuronal apoptosis in rats with recurrent febrile seizures through endoplasmic reticulum stress pathway. Neurosci Lett 443:134–139

    PubMed  Article  CAS  Google Scholar 

  • Chen D, Gao F, Li B, Wang H, Xu Y, Zhu C, Wang G (2010) Parkin mono-ubiquitinates Bcl-2 and regulates autophagy. J Biol Chem 285:38214–38223

    PubMed  Article  CAS  PubMed Central  Google Scholar 

  • Chung KK, Thomas B, Li X, Pletnikova O, Troncoso JC, Marsh L, Dawson VL, Dawson TM (2004) S-nitrosylation of parkin regulates ubiquitination and compromises parkin’s protective function. Science 304:1328–1331

    PubMed  Article  CAS  Google Scholar 

  • Colla E, Coune P, Liu Y, Pletnikova O, Troncoso JC, Iwatsubo T, Schneider BL, Lee MK (2012) Endoplasmic reticulum stress is important for the manifestations of alpha-synucleinopathy in vivo. J Neurosci 32:3306–3320

    PubMed  Article  CAS  PubMed Central  Google Scholar 

  • D’Agata V, Zhao W, Pascale A, Zohar O, Scapagnini G, Cavallaro S (2002) Distribution of parkin in the adult rat brain. Prog Neuropsychopharmacol Biol Psychiatry 26:519–527

    PubMed  Article  Google Scholar 

  • Darios F, Corti O, Lucking CB, Hampe C, Muriel MP, Abbas N, Gu WJ, Hirsch EC, Rooney T, Ruberg M, Brice A (2003) Parkin prevents mitochondrial swelling and cytochrome c release in mitochondria-dependent cell death. Hum Mol Genet 12:517–526

    PubMed  Article  CAS  Google Scholar 

  • Duchen MR (1999) Contributions of mitochondria to animal physiology: from homeostatic sensor to calcium signalling and cell death. J Physiol 516(Pt 1):1–17

    PubMed  Article  CAS  PubMed Central  Google Scholar 

  • Galehdar Z, Swan P, Fuerth B, Callaghan SM, Park DS, Cregan SP (2010) Neuronal apoptosis induced by endoplasmic reticulum stress is regulated by ATF4–CHOP-mediated induction of the Bcl-2 homology 3-only member PUMA. J Neurosci 30:16938–16948

    PubMed  Article  CAS  Google Scholar 

  • Gao J, Chi ZF, Liu XW, Shan PY, Wang R (2007) Mitochondrial dysfunction and ultrastructural damage in the hippocampus of pilocarpine-induced epileptic rat. Neurosci Lett 411:152–157

    PubMed  Article  CAS  Google Scholar 

  • Gao B, Zhang XY, Han R, Zhang TT, Chen C, Qin ZH, Sheng R (2013) The endoplasmic reticulum stress inhibitor salubrinal inhibits the activation of autophagy and neuroprotection induced by brain ischemic preconditioning. Acta Pharmacol Sin 34:657–666

    PubMed  Article  CAS  Google Scholar 

  • Hara H, Kamiya T, Adachi T (2011) Endoplasmic reticulum stress inducers provide protection against 6-hydroxydopamine-induced cytotoxicity. Neurochem Int 58:35–43

    PubMed  Article  CAS  Google Scholar 

  • Harding HP, Zhang Y, Bertolotti A, Zeng H, Ron D (2000) Perk is essential for translational regulation and cell survival during the unfolded protein response. Mol Cell 5:897–904

    PubMed  Article  CAS  Google Scholar 

  • Henshall DC, Araki T, Schindler CK, Lan JQ, Tiekoter KL, Taki W, Simon RP (2002) Activation of Bcl-2-associated death protein and counter-response of Akt within cell populations during seizure-induced neuronal death. J Neurosci 22:8458–8465

    PubMed  CAS  Google Scholar 

  • Hoozemans JJ, van Haastert ES, Eikelenboom P, de Vos RA, Rozemuller JM, Scheper W (2007) Activation of the unfolded protein response in Parkinson’s disease. Biochem Biophys Res Commun 354:707–711

    PubMed  Article  CAS  Google Scholar 

  • Jeong EA, Jeon BT, Kim JB, Kim JS, Cho YW, Lee DH, Kim HJ, Kang SS, Cho GJ, Choi WS, Roh GS (2010) Phosphorylation of 14-3-3 zeta at serine 58 and neurodegeneration following kainic acid-induced excitotoxicity. Anat Cell Biol 43:150–156

    PubMed  Article  PubMed Central  Google Scholar 

  • Jeong EA, Jeon BT, Shin HJ, Kim N, Lee DH, Kim HJ, Kang SS, Cho GJ, Choi WS, Roh GS (2011) Ketogenic diet-induced peroxisome proliferator-activated receptor-gamma activation decreases neuroinflammation in the mouse hippocampus after kainic acid-induced seizures. Exp Neurol 232:195–202

    PubMed  Article  CAS  Google Scholar 

  • Johnson BN, Berger AK, Cortese GP, Lavoie MJ (2012) The ubiquitin E3 ligase parkin regulates the proapoptotic function of Bax. Proc Natl Acad Sci USA 109:6283–6288

    PubMed  Article  CAS  PubMed Central  Google Scholar 

  • Kitada T, Asakawa S, Hattori N, Matsumine H, Yamamura Y, Minoshima S, Yokochi M, Mizuno Y, Shimizu N (1998) Mutations in the parkin gene cause autosomal recessive juvenile parkinsonism. Nature 392:605–608

    PubMed  Article  CAS  Google Scholar 

  • Koh PO (2013) Ferulic acid prevents cerebral ischemic injury-induced reduction of hippocalcin expression. Synapse 67:390–398

    PubMed  Article  CAS  Google Scholar 

  • Korhonen L, Belluardo N, Mudo G, Lindholm D (2003) Increase in Bcl-2 phosphorylation and reduced levels of BH3-only Bcl-2 family proteins in kainic acid-mediated neuronal death in the rat brain. Eur J Neurosci 18:1121–1134

    PubMed  Article  Google Scholar 

  • Ledesma MD, Galvan C, Hellias B, Dotti C, Jensen PH (2002) Astrocytic but not neuronal increased expression and redistribution of parkin during unfolded protein stress. J Neurochem 83:1431–1440

    PubMed  Article  CAS  Google Scholar 

  • Lee JY, Jeon BT, Shin HJ, Lee DH, Han JY, Kim HJ, Kang SS, Cho GJ, Choi WS, Roh GS (2009) Temporal expression of AMP-activated protein kinase activation during the kainic acid-induced hippocampal cell death. J Neural Transm 116:33–40

    PubMed  Article  CAS  Google Scholar 

  • Li P, Nijhawan D, Budihardjo I, Srinivasula SM, Ahmad M, Alnemri ES, Wang X (1997) Cytochrome c and dATP-dependent formation of Apaf-1/caspase-9 complex initiates an apoptotic protease cascade. Cell 91:479–489

    PubMed  Article  CAS  Google Scholar 

  • Liu W, Liu R, Chun JT, Bi R, Hoe W, Schreiber SS, Baudry M (2001) Kainate excitotoxicity in organotypic hippocampal slice cultures: evidence for multiple apoptotic pathways. Brain Res 916:239–248

    PubMed  Article  CAS  Google Scholar 

  • Masuo Y, Ogura A, Kobayashi M, Masaki T, Furuta Y, Ono T, Takamatsu K (2007) Hippocalcin protects hippocampal neurons against excitotoxin damage by enhancing calcium extrusion. Neuroscience 145:495–504

    PubMed  Article  CAS  Google Scholar 

  • Mielke K, Brecht S, Dorst A, Herdegen T (1999) Activity and expression of JNK1, p38 and ERK kinases, c-Jun N-terminal phosphorylation, and c-jun promoter binding in the adult rat brain following kainate-induced seizures. Neuroscience 91:471–483

    PubMed  Article  CAS  Google Scholar 

  • Milatovic D, Zivin M, Gupta RC, Dettbarn WD (2001) Alterations in cytochrome c oxidase activity and energy metabolites in response to kainic acid-induced status epilepticus. Brain Res 912:67–78

    PubMed  Article  CAS  Google Scholar 

  • Narendra D, Tanaka A, Suen DF, Youle RJ (2008) Parkin is recruited selectively to impaired mitochondria and promotes their autophagy. J Cell Biol 183:795–803

    PubMed  Article  CAS  PubMed Central  Google Scholar 

  • Paschen W, Mengesdorf T (2005) Endoplasmic reticulum stress response and neurodegeneration. Cell Calcium 38:409–415

    PubMed  Article  CAS  Google Scholar 

  • Paterlini M, Revilla V, Grant AL, Wisden W (2000) Expression of the neuronal calcium sensor protein family in the rat brain. Neuroscience 99:205–216

    PubMed  Article  CAS  Google Scholar 

  • Scorrano L, Oakes SA, Opferman JT, Cheng EH, Sorcinelli MD, Pozzan T, Korsmeyer SJ (2003) BAX and BAK regulation of endoplasmic reticulum Ca2+: a control point for apoptosis. Science 300:135–139

    PubMed  Article  CAS  Google Scholar 

  • Sokka AL, Putkonen N, Mudo G, Pryazhnikov E, Reijonen S, Khiroug L, Belluardo N, Lindholm D, Korhonen L (2007) Endoplasmic reticulum stress inhibition protects against excitotoxic neuronal injury in the rat brain. J Neurosci 27:901–908

    PubMed  Article  CAS  Google Scholar 

  • Stacchiotti A, Fravero G, Rezzani R (2013) Endoplasmic reticulum stress in the endothelium: a contribution to athero-susceptibility. Current Trends in Atherogenesis Chapter 2 (ISBN 978-953-51-1011-8)

  • Sun X, Liu J, Crary JF, Malagelada C, Sulzer D, Greene LA, Levy OA (2013) ATF4 protects against neuronal death in cellular Parkinson’s disease models by maintaining levels of parkin. J Neurosci 33:2398–2407

    PubMed  Article  CAS  PubMed Central  Google Scholar 

  • Szegezdi E, Macdonald DC, Ni Chonghaile T, Gupta S, Samali A (2009) Bcl-2 family on guard at the ER. Am J Physiol Cell Physiol 296:C941–C953

    PubMed  Article  CAS  Google Scholar 

  • Wang S, El-Deiry WS (2004) Cytochrome c: a crosslink between the mitochondria and the endoplasmic reticulum in calcium-dependent apoptosis. Cancer Biol Ther 3:44–46

    PubMed  Article  Google Scholar 

  • Wang GJ, Thayer SA (1996) Sequestration of glutamate-induced Ca2+ loads by mitochondria in cultured rat hippocampal neurons. J Neurophysiol 76:1611–1621

    PubMed  CAS  Google Scholar 

Download references

Acknowledgments

We would like to thank Lauren Shields at the Gladstone Institutes affiliated with the University of California, San Francisco (UCSF) for editing our manuscript. This research was supported by the Basic Science Research Program through the National Research Foundation (NRF) of Korea, funded by the Ministry of Science, ICT, and Future Planning (No. 2005-0049415).

Author information

Affiliations

Authors

Corresponding author

Correspondence to Gu Seob Roh.

Additional information

J. S. Kim and R. W. Heo contributed equally to this study.

Rights and permissions

Reprints and Permissions

About this article

Verify currency and authenticity via CrossMark

Cite this article

Kim, J.S., Heo, R.W., Kim, H. et al. Salubrinal, ER stress inhibitor, attenuates kainic acid-induced hippocampal cell death. J Neural Transm 121, 1233–1243 (2014). https://doi.org/10.1007/s00702-014-1208-0

Download citation

  • Received:

  • Accepted:

  • Published:

  • Issue Date:

  • DOI: https://doi.org/10.1007/s00702-014-1208-0

Keywords

  • Salubrinal
  • ER stress
  • Mitochondrial apoptosis
  • Parkin
  • Seizures