Abstract
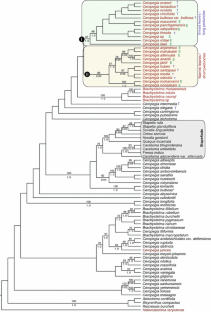
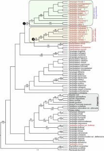
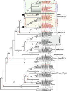
Ceropegia includes more than 200 species distributed in the Old World ranging from the Canary Islands to Australia. In India, there are about 50 species described on a morphological basis as belonging to Ceropegia, and most of them are endemic to the Western Ghats. To investigate evolutionary relationships among Indian Ceropegia taxa and their allies, a phylogenetic analysis was conducted to include 31 Indian taxa of Ceropegia and Brachystelma and their congeners from other geographical regions using nuclear ribosomal internal transcribed spacer (ITS) and three noncoding chloroplast DNA (cpDNA) sequences, including intergenic spacers trnT-L and trnL-F, and trnL intron. The Western Ghats Ceropegia species were found to be most closely related to Indian Brachystelma, with the two genera being placed sister to each other in the ITS phylogeny or with the Brachystelma clade nested within one of the two subclades of Indian Ceropegia in the cpDNA phylogeny. In contrast, Ceropegia species from other regions and African Brachystelma all formed separate clades basal to the Indian Ceropegia–Brachystelma clade. Thus, it can be concluded that the classical morphology-based delineation of the two genera needs revision to reflect their phylogenetic relationships, which are more in accordance with their geographical origin than with morphology.




Similar content being viewed by others
Explore related subjects
Discover the latest articles and news from researchers in related subjects, suggested using machine learning.References
Adamkewicz SL, Harasewych MG, Blake JA, Spriggs T, Bult CJ (1997) A molecular phylogeny of bivalve mollusks. Mol Biol Evol 14:619–629
Albers F, Meve U (2001) A karyological survey of Asclepiadoideae, Periplocoideae, and Secamonoideae, and evolutionary considerations within Apocynaceae s.l. Ann Missouri Bot Gard 88:624–656
Bentham G, Hooker JD (1876) Genera plantarum, vol 2, pt 2. Lovell Reeve, London
Boonjaras T, Thaithong O (2003) Ceropegia hirsuta (Asclepiadaceae), a new record for Thailand. Thai For Bull (Bot) 35:1–6
Borchsenius F (2009) FastGap 1.1. Department of Biological Sciences, University of Aarhus, Aarhus. http://www.aubot.dk/fb/FastGap_home.htm Accessed 19 Jan 2009
Bruyns PV (1988) Studies in the flora of Arabia XXIV: the genus Ceropegia in Arabia. Notes R Bot Gard Edinb 45:287–326
Bruyns PV (1997) A note on Ceropegia L. (Asclepiadaceae) of Silent Valley, Kerala, India. Rheedea 7:107–114
Bruyns PV (2003) Three new succulent species of Apocynaceae (Asclepiadoideae) from southern Africa. Kew Bull 58:427–435
Bruyns PV, Forster PI (1991) Recircumscription of the Stapelieae (Asclepiadaceae). Taxon 40:381–391
Das A, Krishnaswamy J, Bawa KS, Kiran MC, Srinivas V, Kumar NS, Karanth KU (2006) Prioritisation of conservation areas in the Western Ghats, India. Biol Conserv 133:16–31
Doyle JJ, Doyle JL (1987) A rapid DNA isolation procedure for small quantities of fresh leaf tissue. Phytochem Bull 19:11–15
Dyer RA (1983) Ceropegia, Brachystelma and Riocreuxia in southern Africa. AA Balkema, Rotterdam
Endress ME, Bruyns PV (2000) A revised classification of the Apocynaceae s.l. Bot Rev 66:1–56
Endress ME, Liede-Schumann S, Meve U (2007) Advances in Apocynaceae: the enlightenment, an introduction. Ann Missouri Bot Gard 94:259–267
Farris JS, Källersjö M, Kluge AG, Bult C (1994) Testing significance of incongruence. Cladistics 10:315–319
Fehrer J, Gemeinholzer B, Chrtek J, Bräutigam S (2007) Incongruent plastid and nuclear DNA phylogenies reveal ancient intergeneric hybridization in Pilosella hawkweeds (Hieracium, Cichorieae, Asteraceae). Mol Phylogenet Evol 42:347–361
Gaikwad DK, Supate AR, Yadav SR, Chavan PD (1989) Occurrence of crassulacean acid metabolism in stem tissues of Ceropegia juncea Roxb. Photosynthetica 23:216–220
Good R (1952) An atlas of the Asclepiadaceae. New Phytol 51:198–209
Hall T (1999) BioEdit: a user-friendly biological sequence alignment editor and analysis program for Windows 95/98/NT. Nucleic Acids Symp Ser 41:95–98
Huber H (1957) Revision der Gattung Ceropegia. Instituto Botânico da Universidade de Coimbra, Coimbra
Jagtap AP, Singh NP (1999) Fascicles of flora of India: fascicle 24 (Asclepiadaceae and Periplocaceae). Botanical Survey of India, Calcutta
Lassmann T, Sonnhammer EL (2005) Kalign—an accurate and fast multiple sequence alignment algorithm. BMC Bioinformatics 6:298–307
Liede S, Albers F (1994) Tribal disposition of genera in the Asclepiadaceae. Taxon 43:201–231
Malpure NV, Kamble MY, Yadav SR (2006) A new species of Ceropegia L. (Asclepiadaceae) from the Western Ghats of India with a note on series Attenuatae Huber. Curr Sci 91:1142
Meve U (2002) Ceropegia. In: Albers F, Meve U (eds) Illustrated handbook of succulent plants: Asclepiadaceae. Springer, Berlin, pp 63–106
Meve U, Liede S (2001) Inclusion of Tenaris and Macropetalum in Brachystelma (Apocynaceae-Asclepiadoideae-Ceropegieae) inferred from non-coding nuclear and chloroplast DNA sequences. Plant Syst Evol 228:89–105
Meve U, Liede S (2002) A molecular phylogeny and generic rearrangement of the stapelioid Ceropegieae (Apocynaceae-Asclepiadoideae). Plant Syst Evol 234:171–209
Meve U, Liede S (2004) Subtribal division of Ceropegieae (Apocynaceae-Asclepiadoideae). Taxon 53:61–72
Meve U, Liede-Schumann S (2007) Ceropegia (Apocynaceae, Ceropegieae, Stapeliinae): paraphyletic but still taxonomically sound. Ann Missouri Bot Gard 94:392–406
Myers N, Mittermeier RA, Mittermeier CG, da Fonseca GAB, Kent J (2000) Biodiversity hotspots for conservation priorities. Nature 403:853–858
Page RDM (2001) TreeView, version 1.6.6. University of Glasgow, Glasgow
Posada D (2008) jModelTest: phylogenetic model averaging. Mol Biol Evol 25:1253–1256
Ronquist F, Huelsenbeck JP (2003) MrBayes 3: Bayesian phylogenetic inference under mixed models. Bioinformatics 19:1572–1574
Sang T, Crawford DJ, Stuessy TF (1995) Documentation of reticulate evolution in peonies (Paeonia) using internal transcribed spacer sequences of nuclear ribosomal DNA: implications for biogeography and concerted evolution. Proc Nat Acad Sci USA 92:6813–6817
Simmons MP, Ochoterena H (2000) Gaps as characters in sequence-based phylogenetic analyses. Syst Biol 49:369–381
Swofford DL (2002) PAUP*: phylogenetic analysis using parsimony (and other methods) 4.0 beta10. Sinauer Associates, Sunderland
Taberlet P, Gielly L, Pautou G, Bouvet J (1991) Universal primers for amplification of three non-coding regions of chloroplast DNA. Plant Mol Biol 17:1105–1109
Thompson JD, Higgins DG, Gibson TJ (1994) CLUSTAL W: improving the sensitivity of progressive multiple sequence alignment through sequence weighting, position-specific gap penalties and weight matrix choice. Nucleic Acids Res 22:4673–4680
White TJ, Bruns T, Lee S, Taylor J (1990) Amplification and direct sequencing of fungal ribosomal RNA genes for phylogenetics. In: Innis M, Gelfand D, Sninsky J, White T (eds) PCR protocols: a guide to methods and applications. Academic, San Diego, pp 315–322
Ziegler H, Batanouny KH, Sankhla N, Vyas OP, Stichler W (1981) The photosynthetic pathway types of some desert plants from India, Saudi Arabia, Egypt, and Iraq. Oecologia 48:93–99
Acknowledgments
This research was supported by a seed funding grant for basic research to Mei Sun and a postgraduate studentship to Siddharthan Surveswaran from the University of Hong Kong. We wish to thank S. Karuppusamy and T. Pullaiah for help in obtaining three of the specimens used in this study, and the two anonymous reviewers for comments to improve the manuscript.
Author information
Authors and Affiliations
Corresponding author
Rights and permissions
About this article
Cite this article
Surveswaran, S., Kamble, M.Y., Yadav, S.R. et al. Molecular phylogeny of Ceropegia (Asclepiadoideae, Apocynaceae) from Indian Western Ghats. Plant Syst Evol 281, 51–63 (2009). https://doi.org/10.1007/s00606-009-0182-8
Received:
Accepted:
Published:
Issue Date:
DOI: https://doi.org/10.1007/s00606-009-0182-8

