Skip to main content

Pharmacological blockade of the P2X7 receptor reverses retinal damage in a rat model of type 1 diabetes

Abstract

Aims

Retinopathy is a leading cause of vision impairment in diabetes. Its pathogenesis involves inflammation, pathological angiogenesis, neuronal and glial dysfunction. The purinergic P2X7 receptor (P2X7R) has a leading role in inflammation and angiogenesis. Potent and selective P2X7R blockers have been synthesized and tested in Phase I/II clinical studies. We hypothesize that P2X7R blockade will ameliorate diabetes-related pathological retinal changes.

Methods

Streptozotocin (STZ)-treated rats were intraperitoneally inoculated with either of two small molecule P2X7R receptor inhibitors, A740003 and AZ10606120, and after blood glucose levels increased to above 400 mg/dL, retinae were analyzed for P2X7R expression, vascular permeability, VEGF, and IL-6 expression.

Results

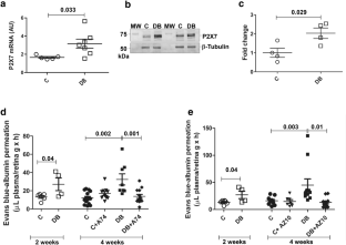
STZ administration caused a near fourfold increase in blood glucose, a large increase in retinal microvasculature permeability, as well as in retinal P2X7R, VEGF, and IL-6 expression. P2X7R blockade fully reversed retinal vascular permeability increase, VEGF accumulation, and IL-6 expression, with no effect on blood glucose.

Conclusion

P2X7R blockade might be promising strategy for the treatment of microvascular changes observed in the early phases of diabetic retinopathy.

This is a preview of subscription content, access via your institution.

Fig. 1
Fig. 2

References

  1. Barrett EJ, Liu Z, Khamaisi M et al (2017) Diabetic microvascular disease: an endocrine society scientific statement. J Clin Endocrinol Metab 102:4343–4410

    Article  Google Scholar 

  2. Klein BE (2007) Overview of epidemiologic studies of diabetic retinopathy. Ophthalmic Epidemiol 14:179–183

    Article  Google Scholar 

  3. Altmann C, Schmidt MHH (2018) The role of microglia in diabetic retinopathy: inflammation. Microvasc Defects Neurodegener Int J Mol Sci 19:e110

    Google Scholar 

  4. Wang W, Lo ACY (2018) Diabetic retinopathy: pathophysiology and treatments. Int J Mol Sci 19:e1816

    Article  Google Scholar 

  5. Mehta H, Hennings C, Gillies MC, Nguyen V, Campain A, Fraser-Bell S (2018) Anti-vascular endothelial growth factor combined with intravitreal steroids for diabetic macular oedema. Cochrane Database Syst Rev 4:CD011599

    PubMed  Google Scholar 

  6. Coope A, Torsoni AS, Velloso LA (2016) Mechanisms in endocrinology: metabolic and inflammatory pathways on the pathogenesis of type 2 diabetes. Eur J Endocrinol 174:R175–R187

    CAS  Article  Google Scholar 

  7. Burnstock G (2006) Pathophysiology and therapeutic potential of purinergic signaling. Pharmacol Rev 58:58–86

    CAS  Article  Google Scholar 

  8. Novak I, Solini A (2018) P2X receptor-ion channels in the inflammatory response in adipose tissue and pancreas-potential triggers in onset of type 2 diabetes? Curr Opin Immunol 52:1–7

    CAS  Article  Google Scholar 

  9. Di Virgilio F, Dal Ben D, Sarti AC, Giuliani AL, Falzoni S (2017) The P2X7 receptor in infection and inflammation. Immunity 47:15–31

    Article  Google Scholar 

  10. Adinolfi E, Raffaghello L, Giuliani AL et al (2012) Expression of P2X7 receptor increases in vivo tumor growth. Cancer Res 72:2957–2969

    CAS  Article  Google Scholar 

  11. Amoroso F, Capece M, Rotondo A et al (2015) The P2X7 receptor is a key modulator of the PI3 K/GSK3beta/VEGF signaling network: evidence in experimental neuroblastoma. Oncogene 34:5240–5251

    CAS  Article  Google Scholar 

  12. Bringmann A, Pannicke T, Uhlmann S, Kohen L, Wiedemann P, Reichenbach A (2002) Membrane conductance of Muller glial cells in proliferative diabetic retinopathy. Can J Ophthalmol 37:221–227

    Article  Google Scholar 

  13. Portillo JC, Lopez CY, Miao Y et al (2017) CD40 in retinal muller cells induces P2X7-dependent cytokine expression in macrophages/microglia in diabetic mice and development of early experimental diabetic retinopathy. Diabetes 66:483–493

    CAS  Article  Google Scholar 

  14. Diaz-Lezama N, Wu Z, Adan-Castro E et al (2016) Diabetes enhances the efficacy of AAV2 vectors in the retina: therapeutic effect of AAV2 encoding vasoinhibin and soluble VEGF receptor 1. Lab Invest 96:283–295

    CAS  Article  Google Scholar 

  15. Fong DS, Aiello LP, Ferris FL III, Klein R (2004) Diabetic retinopathy. Diabetes Care 27:2540–2553

    Article  Google Scholar 

  16. Lim LS, Liew G, Cheung N, Mitchell P, Wong TY (2010) Mixed messages on systemic therapies for diabetic retinopathy. Lancet 376:1461

    Article  Google Scholar 

  17. Cai S, Bressler NM (2017) Aflibercept, bevacizumab or ranibizumab for diabetic macular oedema: recent clinically relevant findings from DRCR.net Protocol T. Curr Opin Ophthalmol 28:636–643

    Article  Google Scholar 

  18. Morciano G, Sarti AC, Marchi S et al (2017) Use of luciferase probes to measure ATP in living cells and animals. Nat Protoc 12:1542–1562

    CAS  Article  Google Scholar 

  19. Chaurasia SS, Lim RR, Parikh BH et al (2018) The NLRP3 inflammasome may contribute to pathologic neovascularization in the advanced stages of diabetic retinopathy. Sci Rep 8:2847

    Article  Google Scholar 

  20. Brandle U, Kohler K, Wheeler-Schilling TH (1998) Expression of the P2X7-receptor subunit in neurons of the rat retina. Brain Res Mol Brain Res 62:106–109

    CAS  Article  Google Scholar 

  21. Hu H, Lu W, Zhang M et al (2010) Stimulation of the P2X7 receptor kills rat retinal ganglion cells in vivo. Exp Eye Res 91:425–432

    CAS  Article  Google Scholar 

  22. Pannicke T, Fischer W, Biedermann B et al (2000) P2X7 receptors in Muller glial cells from the human retina. J Neurosci 20:5965–5972

    CAS  Article  Google Scholar 

  23. Sanderson J, Dartt DA, Trinkaus-Randall V et al (2014) Purines in the eye: recent evidence for the physiological and pathological role of purines in the RPE, retinal neurons, astrocytes, Muller cells, lens, trabecular meshwork, cornea and lacrimal gland. Exp Eye Res 127:270–279

    CAS  Article  Google Scholar 

  24. Kaczmarek-Hajek K, Zhang J, Kopp R et al (2018) Re-evaluation of neuronal P2X7 expression using novel mouse models and a P2X7-specific nanobody. Elife 7:e36217

    Article  Google Scholar 

  25. Resta V, Novelli E, Vozzi G et al (2007) Acute retinal ganglion cell injury caused by intraocular pressure spikes is mediated by endogenous extracellular ATP. Eur J Neurosci 25:2741–2754

    Article  Google Scholar 

  26. Hu SJ, Calippe B, Lavalette S et al (2015) Upregulation of P2RX7 in Cx3cr1-deficient mononuclear phagocytes leads to increased interleukin-1beta secretion and photoreceptor neurodegeneration. J Neurosci 35:6987–6996

    CAS  Article  Google Scholar 

  27. Solini A, Menini S, Rossi C et al (2013) The purinergic 2X7 receptor participates in renal inflammation and injury induced by high-fat diet: possible role of NLRP3 inflammasome activation. J Pathol 231:342–353

    CAS  Article  Google Scholar 

  28. Di Virgilio F, Sarti AC, Falzoni S, De Marchi E, Adinolfi E (2018) Extracellular ATP and P2 purinergic signalling in the tumour microenvironment. Nat Rev Cancer 18:601–618

    Article  Google Scholar 

  29. Vessey KA, Gu BJ, Jobling AI et al (2017) Loss of function of P2X7 receptor scavenger activity in aging mice: a novel model for investigating the early pathogenesis of age-related macular degeneration. Am J Pathol 187:1670–1685

    CAS  Article  Google Scholar 

  30. Joussen AM, Poulaki V, Le ML et al (2004) A central role for inflammation in the pathogenesis of diabetic retinopathy. FASEB J 18:1450–1452

    CAS  Article  Google Scholar 

  31. Tang J, Kern TS (2011) Inflammation in diabetic retinopathy. Prog Retin Eye Res 30:343–358

    CAS  Article  Google Scholar 

Download references

Acknowledgements

CC is supported by the National Council of Science and Technology of Mexico [CONACYT, n. 247164]. FDV is supported by Grants from the Italian Association for Cancer Research [n. IG 13025 and IG 18581], the Ministry of Health of Italy [n. RF-2011-02348435], and institutional funds from the University of Ferrara.

Author information

Affiliations

Authors

Contributions

CC conceived and designed the experiments and reviewed the MS; NDL, EAC, GRH, and BMC performed the experiments and analyzed the data; ACS, SF, and AS conceived the study and helped in the analysis of the data; FDV conceived the study and wrote the MS. All authors critically reviewed and/or revised the manuscript for important intellectual content. CC and FDV are the guarantors of this work and, as such, had full access to all the data in the study and took responsibility for the integrity of the data and the accuracy of the data analysis.

Corresponding author

Correspondence to Francesco Di Virgilio.

Ethics declarations

Conflict of interest

FDV is a member of the Scientific Advisory Board of Biosceptre Ltd, a UK-based Biotech Company involved in the development of P2X7-targeting antibodies. Other authors declare no conflict of interest.

Ethical approval

Rats were cared for in accordance with the US National Research Council’s Guide for the Care and Use of Laboratory Animals (8th edn, National Academy Press, Washington, DC, USA). The Bioethics Committee of the Institute of Neurobiology of the National University of Mexico (UNAM) approved all animal experiments.

Informed consent

For this type of study, formal consent is not required.

Additional information

Publisher's Note

Springer Nature remains neutral with regard to jurisdictional claims in published maps and institutional affiliations.

Managed by Antonio Secchi.

Rights and permissions

Reprints and Permissions

About this article

Verify currency and authenticity via CrossMark

Cite this article

Clapp, C., Diaz-Lezama, N., Adan-Castro, E. et al. Pharmacological blockade of the P2X7 receptor reverses retinal damage in a rat model of type 1 diabetes. Acta Diabetol 56, 1031–1036 (2019). https://doi.org/10.1007/s00592-019-01343-4

Download citation

  • Received:

  • Accepted:

  • Published:

  • Issue Date:

  • DOI: https://doi.org/10.1007/s00592-019-01343-4

Keywords

  • Diabetic retinopathy
  • Inflammation
  • Retinal vasopermeability
  • P2X7
  • Extracellular ATP