Abstract
Background
Intrahepatic cholangiocarcinoma (ICC) is the second most common tumor in primary liver cancer, but the prognostic factors associated with long-term outcomes after surgical resection remain poorly defined. This study aimed to develop a novel prognostic classifier for patients with ICC after surgery.
Methods
Using a proteomics approach, we screened tumor markers that up-regulated in ICC tissues, and narrowed down by bioinformatics analysis, western blot and immunohistochemistry. Prognostic markers were identified using Cox regression analyses in primary training cohort and the predictive models for time to recurrence (TTR) were established. The predictive accuracy of predictive model was validated in external validation cohort and prospective validation cohort. MTT assay, clonal formation assay and trans-well assays were used to verify the effect on the proliferation and migration in ICC cell line.
Results
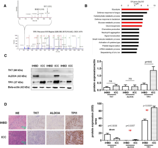
Triosephosphate isomerise (TPI1) was significantly up-regulated in ICC tissues and Kaplan–Meier analysis reveals that higher TPI1 expression was strongly correlated with higher recurrence rate of ICC patients. In the primary training cohort, mean TTR was significantly longer (p < 0.0001) than in the low-risk group (26.9 months for TTR, 95% CI 22.4–31.5) than in the high-risk group (14.5 months for TTR, 95% CI 10.6–18.4). Similar results were observed in two validation cohorts. In addition, a nomogram to predict recurrence was developed. Moreover, Knockdown of TPI1 by shRNA inhibited ICC cell growth, colony information, migration, invasion in vitro.
Conclusions
Current prognostic models were accurate in predicting recurrence for ICC patients after surgical resection.





Abbreviations
- ICC:
-
Intrahepatic cholangiocarcinoma
- AUC:
-
Area under the curve
- OS:
-
Overall survival
- TTR:
-
Time to recurrence
- TNM:
-
Tumor–node–metastasis
- AJCC:
-
American Joint Committee on Cancer
- iTRAQ:
-
Isobaric tag for relative and absolute quantitation
- PKM2:
-
Pyruvate kinase isozymes M1/M2
- TPI1:
-
Triosephosphate isomerise
- FFPE:
-
Formalin-fixed paraffin-embedded
- IHBD:
-
Intrahepatic bile duct
- TMA:
-
Tissue microarray
- EHBH:
-
Eastern Hepatobiliary Surgery Hospital
- ZSH:
-
Zhongshan Hospital
- IOD:
-
Integrated optical density
- TKT:
-
Tansketolase
- ALDOA:
-
Fructose-bisphosphate aldolase A
References
Patel T. Cholangiocarcinoma–controversies and challenges. Nat Rev Gastroenterol Hepatol. 2011;8:189–200.
Jemal A, Bray F, Center MM, et al. Global cancer statistics. CA Cancer J Clin. 2011;61:69–90.
Rizvi S, Gores GJ. Pathogenesis, diagnosis, and management of cholangiocarcinoma. Gastroenterology. 2013;145:1215–29.
Khan SA, Thomas HC, Davidson BR, et al. Cholangiocarcinoma Lancet. 2005;366:1303–14.
Edge SB, Byrd DR, Compton CC. et al. AJCC Cancer Staging Manual. 7th ed. New York: Springer; 2010.
Amin MB, Greene FL, Edge SB, et al. The eighth edition AJCC cancer staging manual: continuing to build a bridge from a population-based to a more “personalized” approach to cancer staging. CA Cancer J Clin. 2017;67:93–9.
Powell K. Proteomics delivers on promise of cancer biomarkers. Nat Med. 2003;9:980.
Zhang B, Wang J, Wang X, et al. Proteogenomic characterization of human colon and rectal cancer. Nature. 2014;513:382–7.
Djomehri SI, Gonzalez ME, da Veiga LF, et al. Quantitative proteomic landscape of metaplastic breast carcinoma pathological subtypes and their relationship to triple-negative tumors. Nat Commun. 2020;11:1723.
Park JH, Lee C, Han D, et al. Moesin (MSN) as a novel proteome-based diagnostic marker for early detection of invasive bladder urothelial carcinoma in liquid-based cytology. Cancers (Basel). 2020;12:4.
Sakaguchi Y, Yamamichi N, Tomida S, et al. Identification of marker genes and pathways specific to precancerous duodenal adenomas and early stage adenocarcinomas. J Gastroenterol. 2019;54:131–40.
Ribeiro IP, Esteves L, Anjo SI, et al. Proteomics-based predictive model for the early detection of metastasis and recurrence in head and neck cancer. Cancer Genom Proteom. 2020;17:259–69.
Zhou Q, Bauden M, Andersson R, et al. YAP1 is an independent prognostic marker in pancreatic cancer and associated with extracellular matrix remodeling. J Transl Med. 2020;18:77.
Fotouhi O, Kjellin H, Juhlin CC, et al. Proteomics identifies neddylation as a potential therapy target in small intestinal neuroendocrine tumors. Oncogene. 2019;38:6881–97.
Singh AN, Sharma N. Quantitative SWATH-based proteomic profiling for identification of mechanism-driven diagnostic biomarkers conferring in the progression of metastatic prostate cancer. Front Oncol. 2020;10:493.
Jin GZ, Dong W, Dong H, et al. The diagnostic and prognostic value of MRP8/MRP14 in intrahepatic cholangiocarcinoma. Oncotarget. 2015;6:39357–64.
Gao Q, Zhao YJ, Wang XY, et al. Activating mutations in PTPN3 promote cholangiocarcinoma cell proliferation and migration and are associated with tumor recurrence in patients. Gastroenterology. 2014;146:1397–407.
Jin GZ, Li Y, Cong WM, et al. iTRAQ-2DLC-ESI-MS/MS based identification of a new set of immunohistochemical biomarkers for classification of dysplastic nodules and small hepatocellular carcinoma. J Proteome Res. 2011;10:3418–28.
Camp RL, Dolled-Filhart M, Rimm DL. X-tile: a new bio-informatics tool for biomarker assessment and outcome-based cut-point optimization. Clin Cancer Res. 2004;10:7252–9.
Rucksaken R, Pairojkul C, Pinlaor P, et al. Plasma autoantibodies against heat shock protein 70, enolase 1 and ribonuclease/angiogenin inhibitor 1 as potential biomarkers for cholangiocarcinoma. PLoS ONE. 2014;9:e103259.
Qian Z, Hu W, Lv Z, et al. PKM2 upregulation promotes malignancy and indicates poor prognosis for intrahepatic cholangiocarcinoma. Clin Res Hepatol Gastroenterol. 2020;44:162–73.
Liu N, Chen NY, Cui RX, et al. Prognostic value of a microRNA signature in nasopharyngeal carcinoma: a microRNA expression analysis. Lancet Oncol. 2012;13:633–41.
Okabayashi T, Yamamoto J, Kosuge T, et al. A new staging system for mass-forming intrahepatic cholangiocarcinoma: analysis of preoperative and postoperative variables. Cancer. 2001;92:2374–83.
Nathan H, Aloia TA, Vauthey JN, et al. A proposed staging system for intrahepatic cholangiocarcinoma. Ann Surg Oncol. 2009;16:14–22.
Wang Y, Li J, Xia Y, et al. Prognostic nomogram for intrahepatic cholangiocarcinoma after partial hepatectomy. J Clin Oncol. 2013;31:1188–95.
Richard JP. A paradigm for enzyme-catalyzed proton transfer at carbon: triosephosphate isomerase. Biochemistry. 2012;51:2652–61.
Yoshida A, Okamoto N, Tozawa-Ono A, et al. Proteomic analysis of differential protein expression by brain metastases of gynecological malignancies. Hum Cell. 2013;26:56–66.
Acknowledgements
We thank Lu Xin Yuan (Department of Pathology, Eastern Hepatobiliary Surgery Hospital, Second Military Medical University) for review of HE stained sections in the initial stage of the study.
Funding
This work was supported by grants from the National Natural Science Foundation of China; 81972574, 81472769 (Guang-Zhi Jin), 81572856 (Guanzhen Yu), 81472278 (Wen-Ming Cong). National S&T Major Project of China, 2017ZX10203205 (Guang-Shun Yang). The funders had no role in study design, data collection and analysis, decision to publish, or preparation of the manuscript.
Author information
Authors and Affiliations
Contributions
Study concept and design: G-ZJ, W-LY. Drafting of the manuscript: G-ZJ, W-LY. Acquisition of data, analysis and interpretation of data: G-ZJ, W-LY, GY, HD, KC, JX, HY. Critical revision of the manuscript: W-MC, A-JL. Statistical analysis: G-ZJ, JX. Study supervision: G-SY. All authors read and approved the final manuscript.
Corresponding authors
Ethics declarations
Conflict of interest
The authors declare that they have no conflict of interests.
Ethics approval and consent to participate
Each patient or their guardians provided informed consent and the Ethics Committee of Eastern Hepatobiliary Surgery Hospital and Zhongshan Hospital Research Ethics Committee approved the study.
Additional information
Publisher's Note
Springer Nature remains neutral with regard to jurisdictional claims in published maps and institutional affiliations.
Electronic supplementary material
Below is the link to the electronic supplementary material.
Rights and permissions
About this article
Cite this article
Yu, WL., Yu, G., Dong, H. et al. Proteomics analysis identified TPI1 as a novel biomarker for predicting recurrence of intrahepatic cholangiocarcinoma. J Gastroenterol 55, 1171–1182 (2020). https://doi.org/10.1007/s00535-020-01729-0
Received:
Accepted:
Published:
Issue Date:
DOI: https://doi.org/10.1007/s00535-020-01729-0