Abstract
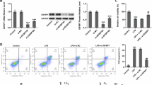
Agricultural workplaces consist of multiple airborne contaminants and inhalation exposures induce respiratory effects in workers. Endotoxin (LPS) and glyphosate are two common airborne contaminants in agricultural environments. We have previously shown that exposure to a combination of LPS and glyphosate synergistically modulates immune reactions as compared to individual exposures. The immunopathogenesis of acute and chronic exposure to complex agricultural exposures including LPS and glyphosate is not known; therefore, we further investigated the lung cellular inflammatory differences in mice exposed to either a combination, or individual, LPS, and glyphosate for 1 day, 5 days, and 10 days. Exposure to a combination of LPS and glyphosate resulted in greater cellular inflammatory effects in lungs as compared to individual exposures to LPS or glyphosate. Repeated exposures to the combination of LPS and glyphosate resulted in robust infiltration of inflammatory cells in the perivascular, peribronchiolar, and alveolar regions, and increases of alveolar septal thicknesses and perivascular spaces in the lungs with intense intercellular adhesion molecule (ICAM) − 1 staining in the perivascular region, but minimal staining in the pulmonary artery endothelium.







Similar content being viewed by others
Explore related subjects
Discover the latest articles and news from researchers in related subjects, suggested using machine learning.References
Beck-Schimmer B, Madjdpour C, Kneller S, Ziegler U, Pasch T, Wuthrich RP, Ward PA, Schimmer RC (2002) Role of alveolar epithelial ICAM-1 in lipopolysaccharide-induced lung inflammation. Eur Respir J 19:1142–1150
Beck-Schimmer B, Schimmer RC, Warner RL, Schmal H, Nordblom G, Flory CM, Lesch ME, Friedl HP, Schrier DJ, Ward PA (1997) Expression of lung vascular and airway ICAM-1 after exposure to bacterial lipopolysaccharide. Am J Respir Cell Mol Biol 17:344–352
Burns AR, Takei F, Doerschuk CM (1994) Quantitation of ICAM-1 expression in mouse lung during pneumonia. J Immunol 153:3189–31898
Charavaryamath C, Juneau V, Suri SS, Janardhan KS, Townsend H, Singh B (2008) Role of Toll-like receptor 4 in lung inflammation following exposure to swine barn air. Exp Lung Res 34:19–35
Cormier Y, Duchaine C, Israël-Assayag E, Bédard G, Laviolette M, Dosman J (1997) Effects of repeated swine building exposures on normal naive subjects. Eur Respir J 10:1516–1522
Doerschuk CM (2001) Mechanisms of leukocyte sequestration in inflamed lungs. Microcirculation 8:71–88
Duke SO, Powles SB (2008) Glyphosate: a once-in-a-century herbicide. Pest Management Science 64(4) 319-325. https://doi.org/10.1002/ps.1518
Feng X, Deng T, Zhang Y, Su S, Wei C, Han D (2011) Lipopolysaccharide inhibits macrophage phagocytosis of apoptotic neutrophils by regulating the production of tumour necrosis factor α and growth arrest-specific gene 6. Immunology 132:287–295
Guntheroth WG, Luchtel DL, Kawabori I (1982) Pulmonary microcirculation: tubules rather than sheet and post. J Appl Physiol Respir Environ Exerc Physiol 53:510–515
Hallahan DE, Virudachalam S (1997) Intercellular adhesion molecule 1 knockout abrogates radiation induced pulmonary inflammation. Proc Natl Acad Sci U S A 94:6432–6437
Hoppin JA, Umbach DM, Long S, London SJ, Henneberger PK, Blair A, Alavanja M, Beane Freeman LE, Sandler DP (2017) Pesticides are Associated with Allergic and Non-Allergic Wheeze among Male Farmers. Environmental Health Perspectives 125(4) 535-543. https://doi.org/10.1289/EHP315
Janardhan KS, McIsaac M, Fowlie J, Shrivastav A, Caldwell S, Sharma RK, Singh B (2006) Toll like receptor-4 expression in lipopolysaccharide induced lung inflammation. Histol Histopathol 21:687–696
Kirychuk SP, Senthilselvan A, Dosman JA, Juorio V, Feddes JJR, Willson P, Classen H, Reynolds SJ, Guenter W, Hurst TS (2003) Respiratory symptoms and lung function in poultry confinement workers in Western Canada. Can Respir J 10:375–380
Kolaczkowska E, Kubes P (2013) Neutrophil recruitment and function in health and inflammation. Nat Rev Immunol 13:159–175
Kuebler WM, Kuhnle GE, Groh J, Goetz AE (1994) Leukocyte kinetics in pulmonary microcirculation: intravital fluorescence microscopic study. J Appl Physiol 76:65–71
Kumar S, Khodoun M, Kettleson EM, McKnight C, Reponen T, Grinshpun SA, Adhikari A (2014) Glyphosate-rich air samples induce IL-33, TSLP and generate IL-13 dependent airway inflammation. Toxicology 325:42–51
Larsson BM, Larsson K, Malmberg P, Martensson L, Palmberg L (1999) Airway responses in naive subjects to exposure in poultry houses: comparison between cage rearing system and alternative rearing system for laying hens. Am J Ind Med 35:142–149
Larsson KA, Eklund AG, Hansson LO, Isaksson BM, Malmberg PO (1994) Swine dust causes intense airways inflammation in healthy subjects. Am J Respir Crit Care Med 150:973–977
Long EO (2011) ICAM-1: Getting a grip on leukocyte adhesion. J Immunol 186:5021–5023
Mizgerd JP (2002) Molecular mechanisms of neutrophil recruitment elicited by bacteria in the lungs. Semin Immunol 14:123–132
Muzio M, Polentarutti N, Bosisio D, Manoj Kumar PP, Mantovani A (2000) Toll-like receptor family and signalling pathway. Biochem Soc Trans 28:563–566
Pabst R, Tschernig T (2002) Perivascular capillaries in the lung: an important but neglected vascular bed in immune reactions? J Allergy Clin Immunol 110:209–214
Pandher U, Kirychuk S, Schneberger D, Thompson B, Aulakh G, Sethi RS, Singh B (2021) Pulmonary inflammatory response from co-exposure to LPS and glyphosate. Environ Toxicol Pharmacol 86:103651
Pandit AA, Choudhary S, Ramneek SB, Sethi RS (2016) Imidacloprid induced histomorphological changes and expression of TLR-4 and TNFα in lung. Pestic Biochem Physiol 131:9–17
Romberger DJ, Bodlak V, Von Essen SG, Mathisen T, Wyatt TA (2002) Hog barn dust extract stimulates IL-8 and IL-6 release in human bronchial epithelial cells via PKC activation. J Appl Physiol 93(1):289–296
Schmidt EP, Kuebler WM, Lee WL, Downey GP (2016) Adhesion molecules: master controllers of the circulatory system. Comprehensive physiology. John Wiley & Sons Inc, Hoboken, NJ, USA, pp 945–973
Schwartz DA, Landas SK, Lassise DL, Burmeister LF, Hunninghake GW, Merchant JA (1992) Airway injury in swine confinement workers. Ann Intern Med 116:630–635
Senthilselvan A, Chénard L, Grover V, Kirychuk SPSP, Hagel L, Ulmer K, Hurst TSTS, Dosman JAJA (2010) Excess longitudinal decline in lung function in grain farmers. J Agromedicine 15:157–165
Senthilselvan A, Dosman JA, Kirychuk SP, Barber EM, Rhodes CS, Zhang Y, Hurst TS (1997) Accelerated lung function decline in swine confinement workers. Chest 111:1733–1741
Singh B, Shinagawa K, Taube C, Gelfand EW, Pabst R, Kazuhiko, (2005) Strain-specific differences in perivascular inflammation in lungs in two murine models of allergic airway inflammation. Clin Exp Immunol 141:223–229
Sundblad BM, Von Scheele I, Palmberg L, Olsson M, Larsson K (2009) Repeated exposure to organic material alters inflammatory and physiological airway responses. Eur Respir J 34:80–88
Tschernig T, Janardhan KS, Pabst R, Singh B (2008) Lipopolysaccharide induced inflammation in the perivascular space in lungs. J Occup Med Toxicol 3:1–5
Verma G, Mukhopadhyay CS, Verma R, Singh B, Sethi RS (2019) Long-term exposures to ethion and endotoxin cause lung inflammation and induce genotoxicity in mice. Cell Tissue Res 375:493–505
Vernooy JHJ, Dentener MA, Van Suylen RJ, Buurman WA, Wouters EFM (2002) Long-term intratracheal lipopolysaccharide exposure in mice results in chronic lung inflammation and persistent pathology. Am J Respir Cell Mol Biol 26:152–159
Von Essen S (1997) The role of endotoxin in grain dust exposure and airway obstruction. Curr Opin Pulm Med 3:198–202
Von Essen SG, Robbins RA, Thompson AB, Ertl RF, Linder J, Rennard S (1988) Mechanisms of neutrophil recruitment to the lung by grain dust exposure. Am Rev Respir Dis 138:921–927
Wang PM, Kachel DL, Cesta MF, Martin WJ (2011) Direct leukocyte migration across pulmonary arterioles and venules into the perivascular interstitium of murine lungs during bleomycin injury and repair. Am J Pathol 178:2560–2572
Zejda JE, Dosman JA (1993) Respiratory disorders in agriculture. Tuber Lung Dis 74:74–86
Acknowledgements
The authors thank Dr. Aditya Manek, Heather Neufeld, and the Vivarium staff from the University of Saskatchewan for their assistance during the project. The authors pay tribute to the laboratory animals for their tremendous contribution in this project.
Funding
This study was funded by a Discovery Grant from Natural Sciences and Engineering Research Council (NSERC). Mr. Upkardeep Pandher received support from Integrated Graduate Training Program in Infectious Diseases, Food Safety and Public Policy (ITraP) funded by NSERC/CREATE, and from the University of Saskatchewan’s University Graduate Scholarship (UGS), Respiratory Research Centre Graduate Student Award (RRCGSA) from Respiratory Research Centre, Founding Chairs Fellowship from CCHSA, and Health Sciences Graduate Scholarship (HSGS).
Author information
Authors and Affiliations
Corresponding author
Ethics declarations
Ethics approval
The study design was approved by the Animal Research Ethics Board of the University of Saskatchewan (AUP 20160106), and animal research was conducted according to Canadian Council on Animal Care guidelines for the care and use of animals.
Conflict of interest
The authors declare no competing interests.
Additional information
Publisher's Note
Springer Nature remains neutral with regard to jurisdictional claims in published maps and institutional affiliations.
Rights and permissions
About this article
Cite this article
Pandher, U., Kirychuk, S., Schneberger, D. et al. Lung inflammation from repeated exposure to LPS and glyphosate. Cell Tissue Res 386, 637–648 (2021). https://doi.org/10.1007/s00441-021-03531-7
Received:
Accepted:
Published:
Issue Date:
DOI: https://doi.org/10.1007/s00441-021-03531-7

