Skip to main content

Dynamics of expression of ARID1A and ARID1B subunits in mouse embryos and in cells during the cell cycle

Abstract

The mammalian SWI/SNF chromatin remodeling complexes play essential roles in cell cycle control through the transcriptional regulation of cell-cycle-specific genes. These complexes depend on the energy of ATP hydrolysis provided by the BRG1 or BRM catalytic subunit. They contain seven or more noncatalytic subunits, some being constitutive components, with others having paralogs that assemble in a combinatory manner producing different SWI/SNF-related complexes with specific functions. ARID1A and ARID1B are mutually exclusive subunits of the BAF complex. The specific presence of these subunits in the complex has been demonstrated to determine whether SWI/SNF functions as a corepressor (ARID1A) or as a coactivator (ARID1B) of the cell cycle genes. Our aim has been to analyze the relevance of the ARID1 subunits in development. We have compared the patterns of expression of these two genes through various mouse embryonic stages. Arid1a is expressed widely and intensively, whereas Arid1b is poorly transcribed and expressed in selected regions. Moreover, ARID1A and ARID1B present different kinetics of expression in the cell cycle. ARID1A accumulates in G0 and is downregulated throughout the cell cycle phases but is completely eliminated during mitosis, whereas ARID1B is expressed at comparable levels at all phases, even during mitosis. These kinetics probably affect the incorporation patterns of the ARID1 proteins to the complex and hence modulate SWI/SNF activity during proliferation and arrest.

This is a preview of subscription content, access via your institution.

Fig. 1
Fig. 2
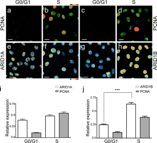
Fig. 3
Fig. 4
Fig. 5
Fig. 6
Fig. 7

References

  • Dallas PB, Pacchione S, Wilsker D, Bowrin V, Kobayashi R, Moran E (2000) The human SWI-SNF complex protein p270 is an ARID family member with non-sequence-specific DNA binding activity. Mol Cell Biol 20:3137–3146

    PubMed  Article  CAS  Google Scholar 

  • Flowers S, Nagl NG Jr, Beck GR Jr, Moran E (2009) Antagonistic roles for BRM and BRG1 SWI/SNF complexes in differentiation. J Biol Chem 284:10067–10075

    PubMed  Article  CAS  Google Scholar 

  • Gao X, Tate P, Hu P, Tjian R, Skarnes WC, Wang Z (2008) ES cell pluripotency and germ-layer formation require the SWI/SNF chromatin remodeling component BAF250a. Proc Natl Acad Sci USA 105:6656–6661

    PubMed  Article  CAS  Google Scholar 

  • Ho L, Crabtree GR (2010) Chromatin remodelling during development. Nature 463:474–484

    PubMed  Article  CAS  Google Scholar 

  • Hogan B, Beddington R, Costantini F, Lacy E (1994) Manipulating the mouse embryo: a laboratory manual. Cold Spring Harbor Laboratory, Cold Spring Harbor, NY

    Google Scholar 

  • Hurlstone AF, Olave IA, Barker N, Noort M van, Clevers H (2002) Cloning and characterization of hELD/OSA1, a novel BRG1 interacting protein. Biochem J 364:255–264

    PubMed  CAS  Google Scholar 

  • Kaeser MD, Aslanian A, Dong MQ, Yates JR 3rd, Emerson BM (2008) BRD7, a novel PBAF-specific SWI/SNF subunit, is required for target gene activation and repression in embryonic stem cells. J Biol Chem 283:32254–32263

    PubMed  Article  CAS  Google Scholar 

  • Kozmik Z, Machon O, Kralova J, Kreslova J, Paces J, Vlcek C (2001) Characterization of mammalian orthologues of the Drosophila osa gene: cDNA cloning, expression, chromosomal localization, and direct physical interaction with Brahma chromatin-remodeling complex. Genomics 73:140–148

    PubMed  Article  CAS  Google Scholar 

  • Lessard J, Wu JI, Ranish JA, Wan M, Winslow MM, Staahl BT, Wu H, Aebersold R, Graef IA, Crabtree GR (2007) An essential switch in subunit composition of a chromatin remodeling complex during neural development. Neuron 19:201–215

    Article  Google Scholar 

  • Li XS, Trojer P, Matsumura T, Treisman JE, Tanese N (2010) Mammalian SWI/SNF—a subunit BAF250/ARID1 is an E3 ubiquitin ligase that targets histone H2B. Mol Cell Biol 30:1673–1688

    PubMed  Article  CAS  Google Scholar 

  • Martens JA, Winston F (2003) Recent advances in understanding chromatin remodeling by Swi/Snf complexes. Curr Opin Genet Dev 13:136–142

    PubMed  Article  CAS  Google Scholar 

  • Mohrmann L, Verrijzer CP (2005) Composition and functional specificity of SWI2/SNF2 class chromatin remodeling complexes. Biochim Biophys Acta 1681:59–73

    PubMed  CAS  Google Scholar 

  • Muchardt C, Reyes JC, Bourachot B, Leguoy E, Yaniv M (1996) The hbrm and BRG-1proteins, components of the human SNF/SWI complex, are phosphorylated and excluded from the condensed chromosomes during mitosis. EMBO J 15:3394–3402

    PubMed  CAS  Google Scholar 

  • Nagl NG Jr, Patsialou A, Haines DS, Dallas PB, Beck GR Jr, Moran E (2005) The p270 (ARID1A/SMARCF1) subunit of mammalian SWI/SNF-related complexes is essential for normal cell cycle arrest. Cancer Res 65:9236–9244

    PubMed  Article  CAS  Google Scholar 

  • Nagl NG Jr, Zweitzig DR, Thimmapaya B, Beck GR Jr, Moran E (2006) The c-myc gene is a direct target of mammalian SWI/SNF-related complexes during differentiation-associated cell cycle arrest. Cancer Res 66:1289–1293

    PubMed  Article  CAS  Google Scholar 

  • Nagl NG Jr, Wang X, Patsialou A, Van Scoy M, Moran E (2007) Distinct mammalian SWI/SNF chromatin remodeling complexes with opposing roles in cell-cycle control. EMBO J 26:752–763

    PubMed  Article  CAS  Google Scholar 

  • Nie Z, Yan Z, Chen EH, Sechi S, Ling C, Zhou S, Xue Y, Yang D, Murray D, Kanakubo E, Cleary ML, Wang W (2003) Novel SWI/SNF chromatin-remodeling complexes contain a mixed-lineage leukemia chromosomal translocation partner. Mol Cell Biol 23:2942–2952

    PubMed  Article  CAS  Google Scholar 

  • Ryme J, Asp P, Bohm S, Cavellan E, Farrants AK (2009) Variations in the composition of mammalian SWI/SNF chromatin remodelling complexes. J Cell Biochem 108:565–576

    PubMed  Article  CAS  Google Scholar 

  • Wang W (2003) The SWI/SNF family of ATP-dependent chromatin remodelers: similar mechanisms for diverse functions. Curr Top Microbiol Immunol 274:143–169

    PubMed  Article  CAS  Google Scholar 

  • Wang X, Nagl NG Jr, Flowers S, Zweitzig D, Dallas PB, Moran E (2004a) Expression of p270 (ARID1A), a component of human SWI/SNF complexes, in human tumors. Int J Cancer 112:636

    PubMed  Article  CAS  Google Scholar 

  • Wang X, Nagl NG, Wilsker D, Van Scoy M, Pacchione S, Yaciuk P, Dallas PB, Moran E (2004b) Two related ARID family proteins are alternative subunits of human SWI/SNF complexes. Biochem J 383:319–325

    PubMed  Article  CAS  Google Scholar 

  • Yan Z, Wang Z, Sharova L, Sharov AA, Ling C, Piao Y, Aiba K, Matoba R, Wang W, Ko MS (2008) BAF250B-associated SWI/SNF chromatin-remodeling complex is required to maintain undifferentiated mouse embryonic stem cells. Stem Cells 26:1155–1165

    PubMed  Article  CAS  Google Scholar 

Download references

Acknowledgements

We thank Andrés Saralegui for assistance with the confocal microscopy, Dr. Enrique Salas for assistance in work with preimplantation embryos, Aimée Bastidas and David Hernández for assistance with ES culture, María Elena Bravo-Adame and Erika Melchy for assistance in the cell sorting, and Marcela Ramírez for assistance with mice.

Author information

Affiliations

Authors

Corresponding author

Correspondence to Hilda Lomelí.

Additional information

This work was supported by DGAPA-UNAM grant IN220009-3 and CONACyT 49114.

Rights and permissions

Reprints and Permissions

About this article

Cite this article

Flores-Alcantar, A., Gonzalez-Sandoval, A., Escalante-Alcalde, D. et al. Dynamics of expression of ARID1A and ARID1B subunits in mouse embryos and in cells during the cell cycle. Cell Tissue Res 345, 137–148 (2011). https://doi.org/10.1007/s00441-011-1182-x

Download citation

  • Received:

  • Accepted:

  • Published:

  • Issue Date:

  • DOI: https://doi.org/10.1007/s00441-011-1182-x

Keywords

  • ARID
  • Chromatin remodeling
  • Cell cycle
  • Developmental expression
  • BAF complex
  • Mouse (CD1)