Skip to main content

Dexamethasone stimulates differentiation of odontoblast-like cells in human dental pulp cultures

Abstract

Regenerative dental pulp strategies require the identification of precursors able to differentiate into odontoblast-like cells that secrete reparative dentin after injury. Pericytes have the ability to give rise to osteoblasts, chondrocytes, and adipocytes, a feature that has led to the suggestion that odontoblast-like cells could derive from these perivascular cells. In order to gain new insights into this hypothesis, we investigated the effects of dexamethasone (Dex), a synthetic glucocorticoid employed to induce osteogenic differentiation in vitro, in a previously reported model of human dental pulp cultures containing pericytes as identified by their expression of smooth muscle actin (SMA) and their specific ultrastructural morphology. Our data indicated that Dex (10–8 M) significantly inhibited cell proliferation and markedly reduced the proportion of SMA-positive cells. Conversely, Dex strongly stimulated alkaline phosphatase (ALP) activity and induced the expression of the transcript encoding the major odontoblastic marker, dentin sialophosphoprotein. Nevertheless, parathyroid hormone/parathyroid hormone-related peptide receptor, core-binding factor a1/osf2, osteonectin, and lipoprotein lipase mRNA levels were not modified by Dex treatment. Dex also increased the proportion of cells expressing STRO-1, a marker of multipotential mesenchymal progenitor cells. These observations indicate that glucocorticoids regulate the commitment of progenitors derived from dental pulp cells to form odontoblast-like cells, while reducing the proportion of SMA-positive cells. These results provide new perspectives in deciphering the cellular and molecular mechanisms leading to reparative dentinogenesis.

This is a preview of subscription content, access via your institution.

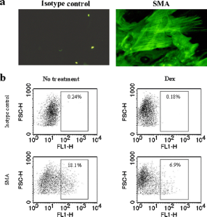
Fig. 1
Fig. 2
Fig. 3
Fig. 4
Fig. 5
Fig. 6

References

  • Alliot-Licht B, Hurtrel D, Gregoire M (2001) Characterization of alpha-smooth muscle actin positive cells in mineralized human dental pulp cultures. Arch Oral Biol 46:221–228

    Article  CAS  PubMed  Google Scholar 

  • Batouli S, Miura M, Brahim J, Tsutsui TW, Fisher LW, Gronthos S, Robey PG, Shi S (2003) Comparison of stem-cell-mediated osteogenesis and dentinogenesis. J Dent Res 82:976–981

    CAS  PubMed  Google Scholar 

  • Bellows CG, Heersche JN, Aubin JE (1990) Determination of the capacity for proliferation and differentiation of osteoprogenitor cells in the presence and absence of dexamethasone. Dev Biol 140:132–138

    Article  CAS  PubMed  Google Scholar 

  • Beresford JN, Joyner CJ, Devlin C, Triffitt JT (1994) The effects of dexamethasone and 1,25-dihydroxyvitamin D3 on osteogenic differentiation of human marrow stromal cells in vitro. Arch Oral Biol 39:941–947

    Article  CAS  PubMed  Google Scholar 

  • Bluteau G, Labourdette L, Ronziere M, Conrozier T, Mathieu P, Herbage D, Mallein-Gerin F (1999) Type X collagen in rabbit and human meniscus. Osteoarthritis Cartilage 7:498–501

    Article  CAS  PubMed  Google Scholar 

  • Brighton CT, Lorich DG, Kupcha R, Reilly TM, Jones AR, Woodbury RA II (1992) The pericyte as a possible osteoblast progenitor cell. Clin Orthop Relat Res 275:287-299

    PubMed  Google Scholar 

  • Bruder SP, Horowitz MC, Mosca JD, Haynesworth SE (1997) Monoclonal antibodies reactive with human osteogenic cell surface antigens. Bone 21:225–235

    Article  CAS  PubMed  Google Scholar 

  • Canfield AE, Doherty MJ, Wood AC, Farrington C, Ashton B, Begum N, Harvey B, Poole A, Grant ME, Boot-Handford RP (2000) Role of pericytes in vascular calcification: a review. Z Kardiol 89:20–27

    Article  PubMed  Google Scholar 

  • Cheng SL, Zhang SF, Avioli LV (1996) Expression of bone matrix proteins during dexamethasone-induced mineralization of human bone marrow stromal cells. J Cell Biochem 61:182–193

    Article  CAS  PubMed  Google Scholar 

  • Couble ML, Farges JC, Bleicher F, Perrat-Mabillon B, Boudeulle M, Magloire H (2000) Odontoblast differentiation of human dental pulp cells in explant cultures. Calcif Tissue Int 66:129–138

    CAS  PubMed  Google Scholar 

  • Diaz-Flores L, Gutierrez R, Lopez-Alonso A, Gonzalez R, Varela H (1992) Pericytes as a supplementary source of osteoblasts in periosteal osteogenesis. Clin Orthop Relat Res 275:280–286

    PubMed  Google Scholar 

  • Doherty MJ, Canfield AE (1999) Gene expression during vascular pericyte differentiation. Crit Rev Eukaryot Gene Expr 9:1–17

    CAS  PubMed  Google Scholar 

  • Doherty MJ, Ashton BA, Walsh S, Beresford JN, Grant ME, Canfield AE (1998) Vascular pericytes express osteogenic potential in vitro and in vivo. J Bone Miner Res 13:828–838

    CAS  PubMed  Google Scholar 

  • D’Souza RN, Cavender A, Sunavala G, Alvarez J, Ohshima T, Kulkarni AB, MacDougall M (1997) Gene expression patterns of murine dentin matrix protein 1 (Dmp1) and dentin sialophosphoprotein (DSPP) suggest distinct developmental functions in vivo. J Bone Miner Res 12:2040–2049

    CAS  PubMed  Google Scholar 

  • Farrington-Rock C, Crofts NJ, Doherty MJ, Ashton BA, Griffin-Jones C, Canfield AE (2004) Chondrogenic and adipogenic potential of microvascular pericytes. Circulation 110:2226–2232

    Article  CAS  PubMed  Google Scholar 

  • Fitzgerald M, Chiego DJ Jr, Heys DR (1990) Autoradiographic analysis of odontoblast replacement following pulp exposure in primate teeth. Arch Oral Biol 35:707–715

    Article  CAS  PubMed  Google Scholar 

  • Goseki M, Oida S, Nifuji A, Sasaki S (1990) Properties of alkaline phosphatase of the human dental pulp. J Dent Res 69:909–912

    CAS  PubMed  Google Scholar 

  • Gronthos S, Graves SE, Ohta S, Simmons PJ (1994) The STRO-1+ fraction of adult human bone marrow contains the osteogenic precursors. Blood 84:4164–4173

    CAS  PubMed  Google Scholar 

  • Gronthos S, Zannettino AC, Graves SE, Ohta S, Hay SJ, Simmons PJ (1999) Differential cell surface expression of the STRO-1 and alkaline phosphatase antigens on discrete developmental stages in primary cultures of human bone cells. J Bone Miner Res 14:47–56

    CAS  PubMed  Google Scholar 

  • Gronthos S, Mankani M, Brahim J, Robey PG, Shi S (2000) Postnatal human dental pulp stem cells (DPSCs) in vitro and in vivo. Proc Natl Acad Sci USA 97:13625–13630

    Article  CAS  PubMed  Google Scholar 

  • Gronthos S, Brahim J, Li W, Fisher LW, Cherman N, Boyde A, DenBesten P, Robey PG, Shi S (2002) Stem cell properties of human dental pulp stem cells. J Dent Res 81:531–535

    CAS  PubMed  Google Scholar 

  • Hao J, Shi S, Niu Z, Xun Z, Yue L, Xiao M (1997) Mineralized nodule formation by human dental papilla cells in culture. Eur J Oral Sci 105:318–324

    CAS  PubMed  Google Scholar 

  • Hicok KC, Thomas T, Gori F, Rickard DJ, Spelsberg TC, Riggs BL (1998) Development and characterization of conditionally immortalized osteoblast precursor cell lines from human bone marrow stroma. J Bone Miner Res 13:205–217

    CAS  PubMed  Google Scholar 

  • Kasperk C, Schneider U, Sommer U, Niethard F, Ziegler R (1995) Differential effects of glucocorticoids on human osteoblastic cell metabolism in vitro. Calcif Tissue Int 57:120–126

    Article  CAS  PubMed  Google Scholar 

  • Kasugai S, Shibata S, Suzuki S, Susami T, Ogura H (1993) Characterization of a system of mineralized-tissue formation by rat dental pulp cells in culture. Arch Oral Biol 38:769–777

    Article  CAS  PubMed  Google Scholar 

  • Kim CH, Cheng SL, Kim GS (1999) Effects of dexamethasone on proliferation, activity, and cytokine secretion of normal human bone marrow stromal cells: possible mechanisms of glucocorticoid-induced bone loss. J Endocrinol 162:371–379

    Article  CAS  PubMed  Google Scholar 

  • Levy MM, Joyner CJ, Virdi AS, Reed A, Triffitt JT, Simpson AH, Kenwright J, Stein H, Francis MJ (2001) Osteoprogenitor cells of mature human skeletal muscle tissue: an in vitro study. Bone 29:317–322

    Article  CAS  PubMed  Google Scholar 

  • McCulloch CA, Tenenbaum HC (1986) Dexamethasone induces proliferation and terminal differentiation of osteogenic cells in tissue culture. Anat Rec 215:397–402

    Article  CAS  PubMed  Google Scholar 

  • Mina M, Braut A (2004) New insight into progenitor/stem cells in dental pulp using Col1a1-GFP transgenes. Cells Tissues Organs 176:120–133

    Article  CAS  PubMed  Google Scholar 

  • Miura M, Gronthos S, Zhao M, Lu B, Fisher LW, Robey PG, Shi S (2003) SHED: stem cells from human exfoliated deciduous teeth. Proc Natl Acad Sci USA 100:5807–5812

    Article  CAS  PubMed  Google Scholar 

  • Mori K, Shioi A, Jono S, Nishizawa Y, Morii H (1999) Dexamethasone enhances in vitro vascular calcification by promoting osteoblastic differentiation of vascular smooth muscle cells. Arterioscler Thromb Vasc Biol 19:2112–2118

    CAS  PubMed  Google Scholar 

  • Onishi T, Kinoshita S, Shintani S, Sobue S, Ooshima T (1999) Stimulation of proliferation and differentiation of dog dental pulp cells in serum-free culture medium by insulin-like growth factor. Arch Oral Biol 44:361–371

    Article  CAS  PubMed  Google Scholar 

  • Panagakos FS (1998) Transformation and preliminary characterization of primary human pulp cells. J Endod 24:171–175

    CAS  PubMed  Google Scholar 

  • Papagerakis P, Berdal A, Mesbah M, Peuchmaur M, Malaval L, Nydegger J, Simmer J, Macdougall M (2002) Investigation of osteocalcin, osteonectin, and dentin sialophosphoprotein in developing human teeth. Bone 30:377–385

    Article  CAS  PubMed  Google Scholar 

  • Pei W, Yoshimine Y, Heersche JN (2003) Identification of dexamethasone-dependent osteoprogenitors in cell populations derived from adult human female bone. Calcif Tissue Int 72:124–134

    Article  CAS  PubMed  Google Scholar 

  • Peter SJ, Liang CR, Kim DJ, Widmer MS, Mikos AG (1998) Osteoblastic phenotype of rat marrow stromal cells cultured in the presence of dexamethasone, beta-glycerolphosphate, and l-ascorbic acid. J Cell Biochem 71:55–62

    Article  CAS  PubMed  Google Scholar 

  • Proudfoot D, Skepper JN, Shanahan CM, Weissberg PL (1998) Calcification of human vascular cells in vitro is correlated with high levels of matrix Gla protein and low levels of osteopontin expression. Arterioscler Thromb Vasc Biol 18:379–388

    CAS  PubMed  Google Scholar 

  • Qin C, Brunn JC, Cadena E, Ridall A, Tsujigiwa H, Nagatsuka H, Nagai N, Butler WT (2002) The expression of dentin sialophosphoprotein gene in bone. J Dent Res 81:392–394

    CAS  PubMed  Google Scholar 

  • Ritchie HH, Park H, Liu J, Bervoets TJ, Bronckers AL (2004) Effects of dexamethasone, vitamin A and vitamin D3 on DSP-PP mRNA expression in rat tooth organ culture. Biochim Biophys Acta 1679:263–271

    CAS  PubMed  Google Scholar 

  • Schor AM, Canfield AE, Sutton AB, Arciniegas E, Allen TD (1995) Pericyte differentiation. Clin Orthop Relat Res 313:81–91

    PubMed  Google Scholar 

  • Shepro D, Morel NM (1993) Pericyte physiology. FASEB J 7:1031–1038

    CAS  PubMed  Google Scholar 

  • Shi S, Gronthos S (2003) Perivascular niche of postnatal mesenchymal stem cells in human bone marrow and dental pulp. J Bone Miner Res 18:696–704

    PubMed  Google Scholar 

  • Shi S, Robey PG, Gronthos S (2001) Comparison of human dental pulp and bone marrow stromal stem cells by cDNA microarray analysis. Bone 29:532–539

    Article  CAS  PubMed  Google Scholar 

  • Shiba H, Fujita T, Doi N, Nakamura S, Nakanishi K, Takemoto T, Hino T, Noshiro M, Kawamoto T, Kurihara H, Kato Y (1998) Differential effects of various growth factors and cytokines on the syntheses of DNA, type I collagen, laminin, fibronectin, osteonectin/secreted protein, acidic and rich in cysteine (SPARC), and alkaline phosphatase by human pulp cells in culture. J Cell Physiol 174:194–205

    Article  CAS  PubMed  Google Scholar 

  • Simmons PJ, Torok-Storb B (1991) Identification of stromal cell precursors in human bone marrow by a novel monoclonal antibody, STRO-1. Blood 78:55–62

    CAS  PubMed  Google Scholar 

  • Steitz SA, Speer MY, Curinga G, Yang HY, Haynes P, Aebersold R, Schinke T, Karsenty G, Giachelli CM (2001) Smooth muscle cell phenotypic transition associated with calcification: upregulation of Cbfa1 and downregulation of smooth muscle lineage markers. Circ Res 89:1147–1154

    CAS  PubMed  Google Scholar 

  • Stewart K, Walsh S, Screen J, Jefferiss CM, Chainey J, Jordan GR, Beresford JN (1999) Further characterization of cells expressing STRO-1 in cultures of adult human bone marrow stromal cells. J Bone Miner Res 14:1345–1356

    CAS  PubMed  Google Scholar 

  • Symons AL, Symons DJ (1994) Pulpal obliteration related to long-term glucocorticosteroid medication. Spec Care Dent 14:103–107

    CAS  Google Scholar 

  • Tziafas D, Smith AJ, Lesot H (2000) Designing new treatment strategies in vital pulp therapy. J Dent 28:77–92

    Article  CAS  PubMed  Google Scholar 

  • Verbeek MM, Otte-Holler I, Wesseling P, Ruiter DJ, Waal RM de (1994) Induction of alpha-smooth muscle actin expression in cultured human brain pericytes by transforming growth factor-beta 1. Am J Pathol 144:372–382

    CAS  PubMed  Google Scholar 

  • Walsh S, Jefferiss C, Stewart K, Jordan GR, Screen J, Beresford JN (2000) Expression of the developmental markers STRO-1 and alkaline phosphatase in cultures of human marrow stromal cells: regulation by fibroblast growth factor (FGF)-2 and relationship to the expression of FGF receptors 1–4. Bone 27:185–195

    Article  CAS  PubMed  Google Scholar 

  • Walsh S, Jordan GR, Jefferiss C, Stewart K, Beresford JN (2001) High concentrations of dexamethasone suppress the proliferation but not the differentiation or further maturation of human osteoblast precursors in vitro: relevance to glucocorticoid-induced osteoporosis. Rheumatology (Oxford) 40:74–83

    CAS  Google Scholar 

  • Yamamura T (1985) Differentiation of pulpal cells and inductive influences of various matrices with reference to pulpal wound healing. J Dent Res 64:530–540

    PubMed  Google Scholar 

  • Yokose S, Kadokura H, Tajima Y, Fujieda K, Katayama I, Matsuoka T, Katayama T (2000) Establishment and characterization of a culture system for enzymatically released rat dental pulp cells. Calcif Tissue Int 66:139–144

    Article  CAS  PubMed  Google Scholar 

Download references

Acknowledgements

We gratefully acknowledge Dr. Catherine Pellat for assistance with the FACS analysis, Paul Pilet for helpful suggestions, Isabelle Brisson and Natalie Miller for critical reading of the manuscript, and the Dental Surgery Service, which provided teeth.

Author information

Affiliations

Authors

Corresponding author

Correspondence to Jerome Guicheux.

Additional information

This work was supported by grants from the “Institut Français pour la Recherche Odontologique” (B. Alliot-Licht), INSERM EM 9903 (J. Guicheux), and University of Nantes (G. Bluteau, B. Lieubeau). The monoclonal antibody STRO-1 developed by Beverly Torok-Storb was obtained from the Developmental Studies Hybridoma Bank developed under the auspices of the NICHD and maintained by the University of Iowa, Department of Biological Sciences, Iowa City, IA 52242, USA.

Rights and permissions

Reprints and Permissions

About this article

Cite this article

Alliot-Licht, B., Bluteau, G., Magne, D. et al. Dexamethasone stimulates differentiation of odontoblast-like cells in human dental pulp cultures. Cell Tissue Res 321, 391–400 (2005). https://doi.org/10.1007/s00441-005-1115-7

Download citation

  • Received:

  • Accepted:

  • Published:

  • Issue Date:

  • DOI: https://doi.org/10.1007/s00441-005-1115-7

Keywords

  • Dental pulp
  • Regeneration
  • Odontoblasts
  • Dexamethasone
  • Human