Skip to main content

Genome-wide analysis of the HD-ZIP IV transcription factor family in Gossypium arboreum and GaHDG11 involved in osmotic tolerance in transgenic Arabidopsis

Abstract

HD-ZIP IV proteins belong to the homeodomain-leucine zipper (HD-ZIP) transcription factor family and are involved in trichome development and drought stress in plants. Although some functions of the HD-ZIP IV group are well understood in Arabidopsis, little is known about their function in cotton. In this study, HD-ZIP genes were identified from three Gossypium species (G. arboreum, G. raimondii and G. hirsutum) and clustered into four families (HD-ZIP I, II, III and IV) to separate HD-ZIP IV from the other three families. Systematic analyses of phylogeny, gene structure, conserved domains, and expression profiles in different plant tissues and the expression patterns under osmotic stress in leaves were further conducted in G. arboreum. More importantly, ectopic overexpression of GaHDG11, a representative of the HD-ZIP IV family, confers enhanced osmotic tolerance in transgenic Arabidopsis plants, possibly due to elongated primary root length, lower water loss rates, high osmoprotectant proline levels, significant levels of antioxidants CAT, and/or SOD enzyme activity with reduced levels of MDA. Taken together, these observations may lay the foundation for future functional analysis of cotton HD-ZIP IV genes to unravel their biological roles in cotton.

This is a preview of subscription content, access via your institution.

Fig. 1
Fig. 2
Fig. 3
Fig. 4
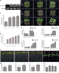
Fig. 5
Fig. 6

References

  • Abe M, Katsumata H, Komeda Y, Takahashi T (2003) Regulation of shoot epidermal cell differentiation by a pair of homeodomain proteins in Arabidopsis. Development 130:635–643. doi:10.1242/dev.00292

    CAS  Article  PubMed  Google Scholar 

  • Agalou A, Purwantomo S, Overnas E, Johannesson H, Zhu X, Estiati A, de Kam RJ, Engstrom P, Slamet-Loedin IH, Zhu Z, Wang M, Xiong L, Meijer AH, Ouwerkerk PB (2008) A genome-wide survey of HD-Zip genes in rice and analysis of drought-responsive family members. Plant Mol Biol 66:87–103. doi:10.1007/s11103-007-9255-7

    CAS  Article  PubMed  Google Scholar 

  • Altschul SF, Gish W, Miller W, Myers EW, Lipman DJ (1990) Basic local alignment search tool. J Mol Biol 215:403–410. doi:10.1016/S0022-2836(05)80360-2

    CAS  Article  PubMed  Google Scholar 

  • Ariel FD, Manavella PA, Dezar CA, Chan RL (2007) The true story of the HD-Zip family. Trends Plant Sci 12:419–426. doi:10.1016/j.tplants.2007.08.003

    CAS  Article  PubMed  Google Scholar 

  • Aso K, Kato M, Banks JA, Hasebe M (1999) Characterization of homeodomain-leucine zipper genes in the fern Ceratopteris richardii and the evolution of the homeodomain-leucine zipper gene family in vascular plants. Mol Biol Evol 16:544–552

    CAS  Article  PubMed  Google Scholar 

  • Brochmann C, Brysting A, Alsos I, Borgen L, Grundt H, Scheen AC, Elven R (2004) Polyploidy in arctic plants. Biol J Linn Soc 82:521–536. doi:10.1111/j.1095-8312.2004.00337.x

    Article  Google Scholar 

  • Bürglin TR, Affolter M (2015) Homeodomain proteins: an update. Chromosoma:1–25. doi:10.1007/s00412-015-0543-8

    PubMed  PubMed Central  Google Scholar 

  • Cao YJ, Wei Q, Liao Y, Song HL, Li X, Xiang CB, Kuai BK (2009) Ectopic overexpression of AtHDG11 in tall fescue resulted in enhanced tolerance to drought and salt stress. Plant Cell Rep 28:579–588. doi:10.1007/s00299-008-0659-x

    CAS  Article  PubMed  Google Scholar 

  • Chen X, Chen Z, Zhao H, Zhao Y, Cheng B, Xiang Y (2014) Genome-wide analysis of soybean HD-Zip gene family and expression profiling under salinity and drought treatments. PLoS One 9:e87156. doi:10.1371/journal.pone.0087156

    Article  PubMed  PubMed Central  Google Scholar 

  • Clough SJ, Bent AF (1998) Floral dip: a simplified method for Agrobacterium-mediated transformation of Arabidopsis thaliana. Plant J 16:735–743. doi:10.1046/j.1365-313x.1998.00343.x

    CAS  Article  PubMed  Google Scholar 

  • Cristina M, Sessa G, Dolan L, Linstead P, Baima S, Ruberti I, Morelli G (1996) The Arabidopsis Athb-10 (GLABRA2) is an HD-Zip protein required for regulation of root hair development. Plant J 10:393–402. doi:10.1046/j.1365-313X.1996.10030393.x

    CAS  Article  PubMed  Google Scholar 

  • Frank W, Phillips J, Salamini F, Bartels D (1998) Two dehydration-inducible transcripts from the resurrection plant Craterostigma plantagineum encode interacting homeodomain-leucine zipper proteins. Plant J 15:413–421. doi:10.1046/j.1365-313X.1998.00222.x

    CAS  Article  PubMed  Google Scholar 

  • Gehring WJ, Qian YQ, Billeter M, Furukubo-Tokunaga K, Schier AF, Resendez-Perez D, Affolter M, Otting G, Wüthrich K (1994) Homeodomain-DNA recognition. Cell 78:211–223. doi:10.1016/0092-8674(94)90292-5

    CAS  Article  PubMed  Google Scholar 

  • Guan XY, Li QJ, Shan CM, Wang S, Mao YB, Wang LJ, Chen XY (2008) The HD-Zip IV gene GaHOX1 from cotton is a functional homologue of the Arabidopsis GLABRA2. Physiol Plant 134:174–182. doi:10.1111/j.1399-3054.2008.01115.x

    CAS  Article  PubMed  Google Scholar 

  • Henriksson E, Olsson AS, Johannesson H, Johansson H, Hanson J, Engström P, Söderman E (2005) Homeodomain leucine zipper class I genes in Arabidopsis. Expression patterns and phylogenetic relationships. Plant Physiol 139:509–518. doi:10.1104/pp.105.063461

    CAS  Article  PubMed  PubMed Central  Google Scholar 

  • Hu R, Chi X, Chai G, Kong Y, He G, Wang X, Shi D, Zhang D, Zhou G (2012) Genome-wide identification, evolutionary expansion, and expression profile of homeodomain-leucine zipper gene family in poplar (Populus trichocarpa). PLoS One 7:e31149. doi:10.1371/journal.pone.0031149

    CAS  Article  PubMed  PubMed Central  Google Scholar 

  • Hu B, Jin J, Guo A-Y, Zhang H, Luo J, Gao G (2015) GSDS 2.0: an upgraded gene feature visualization server. Bioinformatics 31:1296–1297. doi:10.1093/bioinformatics/btu817

    Article  PubMed  Google Scholar 

  • Javelle M, Klein-Cosson C, Vernoud V, Boltz V, Maher C, Timmermans M, Depège-Fargeix N, Rogowsky PM (2011) Genome-wide characterization of the HD-ZIP IV transcription factor family in maize: preferential expression in the epidermis. Plant Physiol 157:790–803. doi:10.1104/pp.111.182147

    CAS  Article  PubMed  PubMed Central  Google Scholar 

  • Johannesson H, Wang Y, Engström P (2001) DNA-binding and dimerization preferences of Arabidopsis homeodomain-leucine zipper transcription factors in vitro. Plant Mol Biol 45:63–73. doi:10.1023/A:1006423324025

    CAS  Article  PubMed  Google Scholar 

  • Kamata N, Okada H, Komeda Y, Takahashi T (2013) Mutations in epidermis-specific HD-ZIP IV genes affect floral organ identity in Arabidopsis thaliana. Plant J 75:430–440. doi:10.1111/tpj.1221

    CAS  Article  PubMed  Google Scholar 

  • Khosla A, Boehler AP, Bradley AM, Neumann TR, Schrick K (2014) HD-Zip proteins GL2 and HDG11 have redundant functions in Arabidopsis trichomes, and GL2 activates a positive feedback loop via MYB23. Plant Cell 26:2184–2200. doi:10.1105/tpc.113.120360

    CAS  Article  PubMed  PubMed Central  Google Scholar 

  • Kubo H, Hayashi K (2011) Characterization of root cells of anl2 mutant in Arabidopsis thaliana. Plant Sci 180:679–685. doi:10.1016/j.plantsci.2011.01.012

    CAS  Article  PubMed  Google Scholar 

  • Kubo H, Peeters AJ, Aarts MG, Pereira A, Koornneef M (1999) ANTHOCYANINLESS2, a homeobox gene affecting anthocyanin distribution and root development in Arabidopsis. Plant Cell 11:1217–1226. doi:10.1105/tpc.11.7.1217

    CAS  Article  PubMed  PubMed Central  Google Scholar 

  • Larkin JC, Brown ML, Schiefelbein J (2003) How do cells know what they want to be when they grow up? Lessons from epidermal patterning in Arabidopsis. Ann Rev Plant Biol 54:403–430. doi:10.1146/annurev.arplant.54.031902.134823

    CAS  Article  Google Scholar 

  • Li F, Fan G, Wang K, Sun F, Yuan Y, Song G, Li Q, Ma Z, Lu C, Zou C (2014) Genome sequence of the cultivated cotton Gossypium arboreum. Nat Genet 46:567–572. doi:10.1038/ng.2987

    CAS  Article  PubMed  Google Scholar 

  • McClintock B (1984) The significance of responses of the genome to challenge. Science 226:792–801

    CAS  Article  PubMed  Google Scholar 

  • Mukherjee K, Bürglin TR (2006) MEKHLA, a novel domain with similarity to PAS domains, is fused to plant homeodomain-leucine zipper III proteins. Plant Physiol 140:1142–1150. doi:10.1104/pp.105.073833

    CAS  Article  PubMed  PubMed Central  Google Scholar 

  • Mukherjee K, Brocchieri L, Bürglin TR (2009) A comprehensive classification and evolutionary analysis of plant homeobox genes. Mol Biol Evol 26:2775–2794. doi:10.1093/molbev/msp201

    CAS  Article  PubMed  PubMed Central  Google Scholar 

  • Nakamura M, Katsumata H, Abe M, Yabe N, Komeda Y, Yamamoto KT, Takahashi T (2006) Characterization of the class IV homeodomain-leucine zipper gene family in Arabidopsis. Plant Physiol 141:1363–1375. doi:10.1104/pp.106.077388

    CAS  Article  PubMed  PubMed Central  Google Scholar 

  • Paterson AH, Wendel JF, Gundlach H, Guo H, Jenkins J, Jin D, Llewellyn D, Showmaker KC, Shu S, Udall J, Yoo M-j, Byers R, Chen W, Doron-Faigenboim A, Duke MV, Gong L, Grimwood J, Grover C, Grupp K, Hu G, Lee T-h, Li J, Lin L, Liu T, Marler BS, Page JT, Roberts AW, Romanel E, Sanders WS, Szadkowski E, Tan X, Tang H, Xu C, Wang J, Wang Z, Zhang D, Zhang L, Ashrafi H, Bedon F, Bowers JE, Brubaker CL, Chee PW, Das S, Gingle AR, Haigler CH, Harker D, Hoffmann LV, Hovav R, Jones DC, Lemke C, Mansoor S, Rahman Mu, Rainville LN, Rambani A, Reddy UK, Rong J-k, Saranga Y, Scheffler BE, Scheffler JA, Stelly DM, Triplett BA, Van Deynze A, Vaslin MFS, Waghmare VN, Walford SA, Wright RJ, Zaki EA, Zhang T, Dennis ES, Mayer KFX, Peterson DG, Rokhsar DS, Wang X, Schmutz J (2012) Repeated polyploidization of Gossypium genomes and the evolution of spinnable cotton fibres. Nature 492:423–427. doi:10.1038/nature11798

    CAS  Article  PubMed  Google Scholar 

  • Rerie WG, Feldmann KA, Marks MD (1994) The GLABRA2 gene encodes a homeo domain protein required for normal trichome development in Arabidopsis. Genes Dev 8:1388–1399. doi:10.1101/gad.8.12.1388

    CAS  Article  PubMed  Google Scholar 

  • Ruan L, Chen L, Chen Y, He J, Zhang W, Gao Z, Zhang Y (2012) Expression of Arabidopsis HOMEODOMAIN GLABROUS 11 enhances tolerance to drought stress in transgenic sweet potato plants. J Plant Biol 55:151–158. doi:10.1007/s12374-011-9198-z

    CAS  Article  Google Scholar 

  • Ruberti I, Sessa G, Lucchetti S, Morelli G (1991) A novel class of plant proteins containing a homeodomain with a closely linked leucine zipper motif. EMBO J 10:1787

    CAS  PubMed  PubMed Central  Google Scholar 

  • Schrick K, Nguyen D, Karlowski WM, Mayer KF (2004) START lipid/sterol-binding domains are amplified in plants and are predominantly associated with homeodomain transcription factors. Genome Biol 5:R41. doi:10.1186/gb-2004-5-6-r41

    Article  PubMed  PubMed Central  Google Scholar 

  • Sessa G, Morelli G, Ruberti I (1993) The Athb-1 and – 2 HD-Zip domains homodimerize forming complexes of different DNA binding specificities. EMBO J 12:3507

    CAS  PubMed  PubMed Central  Google Scholar 

  • Sessa G, Carabelli M, Ruberti I, Lucchetti S, Baima S, Morelli G (1994) Identification of distinct families of HD-ZIP proteins in Arabidopsis thaliana. In: Coruzzi G, Puigdomènech P (eds.) Plant molecular biology: molecular genetic analysis of plant development and metabolism. Springer, Berlin, Heidelberg, pp 411–426

    Chapter  Google Scholar 

  • Sessa G, Steindler C, Morelli G, Ruberti I (1998) The Arabidopsis Athb-8, -9 and -14 genes are members of a small gene family coding for highly related HD-ZIP proteins. Plant Mol Biol 38:609–622. doi:10.1023/A:1006016319613

    CAS  Article  PubMed  Google Scholar 

  • Shan CM, Shangguan XX, Zhao B, Zhang XF, Chao LM, Yang CQ, Wang LJ, Zhu HY, Zeng YD, Guo WZ, Zhou BL, Hu GJ, Guan XY, Chen ZJ, Wendel JF, Zhang TZ, Chen XY (2014) Control of cotton fibre elongation by a homeodomain transcription factor GhHOX3. Nat Commun 5. doi:10.1038/ncomms6519

    Google Scholar 

  • Thompson JD, Gibson TJ, Plewniak F, Jeanmougin F, Higgins DG (1997) The CLUSTAL_X windows interface: flexible strategies for multiple sequence alignment aided by quality analysis tools. Nucleic Acids Res 25:4876–4882. doi:10.1093/nar/25.24.4876

    CAS  Article  PubMed  PubMed Central  Google Scholar 

  • Walford SA, Wu YR, Llewellyn DJ, Dennis ES (2012) Epidermal cell differentiation in cotton mediated by the homeodomain leucine zipper gene, GhHD-1. Plant J 71:464–478. doi:10.1111/j.1365-313X.2012.05003.x

    CAS  PubMed  Google Scholar 

  • Xu P, Cai XT, Wang Y, Xing L, Chen Q, Xiang CB (2014) HDG11 upregulates cell-wall-loosening protein genes to promote root elongation in Arabidopsis. J Exp Bot 65:4285–4295. doi:10.1093/jxb/eru202

    CAS  Article  PubMed  PubMed Central  Google Scholar 

  • Yu H, Chen X, Hong Y-Y, Wang Y, Xu P, Ke S-D, Liu H-Y, Zhu J-K, Oliver DJ, Xiang C-B (2008) Activated expression of an Arabidopsis HD-START protein confers drought tolerance with improved root system and reduced stomatal density. Plant Cell 20:1134–1151. doi:10.1105/tpc.108.058263

    CAS  Article  PubMed  PubMed Central  Google Scholar 

  • Yu L, Chen X, Wang Z, Wang S, Wang Y, Zhu Q, Li S, Xiang C (2013) Arabidopsis enhanced drought tolerance1/HOMEODOMAIN GLABROUS11 confers drought tolerance in transgenic rice without yield penalty. Plant Physiol 162:1378–1391. doi:10.1104/pp.113.217596

    CAS  Article  PubMed  PubMed Central  Google Scholar 

  • Yu LH, Wu SJ, Peng YS, Liu RN, Chen X, Zhao P, Xu P, Zhu JB, Jiao GL, Pei Y, Xiang CB (2016) Arabidopsis EDT1/HDG11 improves drought and salt tolerance in cotton and poplar and increases cotton yield in the field. Plant Biotechnol J 14:72–84. doi:10.1111/pbi.12358

    CAS  Article  PubMed  Google Scholar 

  • Zhang F, Zuo KJ, Zhang JQ, Liu XA, Zhang LD, Sun XF, Tang KX (2010) An L1 box binding protein, GbML1, interacts with GbMYB25 to control cotton fibre development. J Exp Bot 61:3599–3613. doi:10.1093/jxb/erq173

    CAS  Article  PubMed  PubMed Central  Google Scholar 

  • Zhang T, Hu Y, Jiang W, Fang L, Guan X, Chen J, Zhang J, Saski CA, Scheffler BE, Stelly DM, Hulse-Kemp AM, Wan Q, Liu B, Liu C, Wang S, Pan M, Wang Y, Wang D, Ye W, Chang L, Zhang W, Song Q, Kirkbride RC, Chen X, Dennis E, Llewellyn DJ, Peterson DG, Thaxton P, Jones DC, Wang Q, Xu X, Zhang H, Wu H, Zhou L, Mei G, Chen S, Tian Y, Xiang D, Li X, Ding J, Zuo Q, Tao L, Liu Y, Li J, Lin Y, Hui Y, Cao Z, Cai C, Zhu X, Jiang Z, Zhou B, Guo W, Li R, Chen ZJ (2015) Sequencing of allotetraploid cotton (Gossypium hirsutum L. acc. TM-1) provides a resource for fiber improvement. Nat Biotechnol 33:531–537. doi:10.1038/nbt.3207

    CAS  Article  PubMed  Google Scholar 

  • Zhao Y, Zhou Y, Jiang H, Li X, Gan D, Peng X, Zhu S, Cheng B (2011) Systematic analysis of sequences and expression patterns of drought-responsive members of the HD-Zip gene family in maize. PLoS One 6:e28488. doi:10.1371/journal.pone.0028488

    CAS  Article  PubMed  PubMed Central  Google Scholar 

Download references

Acknowledgements

We thank Dr. Jiahe Wu (Chinese Academy of Sciences, Beijing) and Maozhi Ren (Chongqing University, Chongqing) for comments on the manuscript. This work was supported by the Major Program of Joint Funds (Sinkiang) of the National Natural Science Foundation of China (Grant U1303282) and a Grant from Henan province (No. 162300410160).

Author information

Affiliations

Authors

Corresponding authors

Correspondence to Xianlong Zhang or Fuguang Li.

Ethics declarations

Conflict of interest

The authors declare that there are no competing interests.

Ethical approval

This article does not contain any studies with human participants or animals performed by any of the authors.

Additional information

E. Chen, X. Zhang, Z. Yang and X. Wang contributed equally to this work.

Communicated by S. Hohmann.

Electronic supplementary material

Below is the link to the electronic supplementary material.

Figure S1. Phylogenetic analysis of HD-ZIP genes from G. arboreum, G. raimondii, G. hirsutum, Arabidopsis, rice and sorghum (PDF 944 KB)

Figure S2. Comparison of gene structure between G. arboreum and Arabidopsis (JPG 997 KB)

Figure S3. Multiple alignment of HD-ZIP IV proteins from G. arboreum, Arabidopsis and rice (PDF 425 KB)

438_2017_1293_MOESM4_ESM.docx

Figure S4. Amino acid sequence identity comparison between GaHDG11 and Gh_HDG11 (DOCX 35 KB)

438_2017_1293_MOESM5_ESM.docx

Figure S5. Amino acid sequence identity comparison between GaHDG11 and AtEDT1 (DOCX 46 KB)

438_2017_1293_MOESM6_ESM.txt

Supplementary Table 1. All sequences of the HD-ZIP class from the three Gossypium spp., Arabidopsis, rice and sorghum (TXT 191 KB)

438_2017_1293_MOESM7_ESM.docx

Supplementary Table 2. The number of members in the four HD-ZIP families (HD-ZIP I, II, III, IV) from G. arboreum, G. raimondii, G. hirsutum, Arabidopsis, rice and sorghum (DOCX 17 KB)

438_2017_1293_MOESM8_ESM.docx

Supplementary Table 3. The specific qRT-PCR primers used to analyze the expression patterns of the HD-ZIP IV family genes (DOCX 15 KB)

Rights and permissions

Reprints and Permissions

About this article

Verify currency and authenticity via CrossMark

Cite this article

Chen, E., Zhang, X., Yang, Z. et al. Genome-wide analysis of the HD-ZIP IV transcription factor family in Gossypium arboreum and GaHDG11 involved in osmotic tolerance in transgenic Arabidopsis . Mol Genet Genomics 292, 593–609 (2017). https://doi.org/10.1007/s00438-017-1293-5

Download citation

  • Received:

  • Accepted:

  • Published:

  • Issue Date:

  • DOI: https://doi.org/10.1007/s00438-017-1293-5

Keywords

  • HD-ZIP IV transcription factor
  • Gossypium arboreum
  • GaHDG11
  • Osmotic tolerance
  • Arabidopsis