Abstract
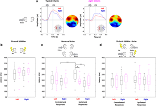
The left hemisphere specialization for language is a well-established asymmetry in the human brain. Structural and functional asymmetries are observed as early as the prenatal period suggesting genetically determined differences between both hemispheres. The corpus callosum is a large tract connecting mostly homologous areas; some have proposed that it might participate in an enhancement of the left-hemispheric advantage to process speech. To investigate its role in early development, we compared 13 3–4-month-old infants with an agenesis of the corpus callosum (“AgCC”) with 18 typical infants using high-density electroencephalography in an auditory task. We recorded event-related potentials for speech stimuli (syllables and babbling noise), presented binaurally (same syllable in both ears), monaurally (babbling noise in one ear) and dichotically (syllable in one ear and babbling noise in the other ear). In response to these stimuli, both groups developed an anterior positivity synchronous with a posterior negativity, yet the topography significantly differed between groups likely due to the atypical gyration of the medial surface in AgCC. In particular, the anterior positivity was lateral in AgCC infants while it covered the midline in typical infants. We then measured the latencies of the main auditory response (P2 at this age) for the different conditions on the symmetrical left and right clusters. The main difference between groups was a ~ 60 ms delay in typical infants relative to AgCC, for the ipsilateral response (i.e. left hemisphere) to babbling noise presented in the left ear, whereas no difference was observed in the case of right-ear stimulation. We suggest that our results highlight an asymmetrical callosal connectivity favoring the right-to-left hemisphere direction in typical infants. This asymmetry, similar to recent descriptions in adults, might contribute to an enhancement of left lateralization for language processing beyond the initial cortical left-hemisphere advantage.
This is a preview of subscription content, access via your institution.



References
Aboitiz F, Scheibel AB, Fisher RS, Zaidel E (1992) Fiber composition of the human corpus callosum. Brain Res 598(1):143–153
Adibpour P, Dubois J, Dehaene-Lambertz G (2018) Right but not left hemispheric discrimination of faces in infancy. Nat Hum Behav 2:67–79
Andoh J, Matsushita R, Zatorre RJ (2015) Asymmetric interhemispheric transfer in the auditory network: evidence from TMS, resting-state fMRI, and diffusion imaging. J Neurosci 35(43):14602–14611
Bates E, Vicari S, Trauner D (1999) Neural mediation of language development: perspectives from lesion studies of infants and children. In: Tager-Flusberg H (ed) Developmental cognitive neuroscience. Neurodevelopmental disorders. The MIT Press, Cambridge, MA, US, pp 533–581
Bedeschi MF, Bonaglia MC, Grasso R, Pellegri A, Garghentino RR, Battaglia MA, Bresolin N (2006) Agenesis of the corpus callosum: clinical and genetic study in 63 young patients. Pediatric Neurol 34(3):186–193
Bénézit A, Hertz-Pannier L, Dehaene-Lambertz G, Monzalvo K, Germanaud D, Duclap D, Moutard M-L (2015) Organising white matter in a brain without corpus callosum fibres. Cortex 63:155–171
Bonneau D, Toutain A, Laquerriere A, Marret S, Saugier-Veber P, Barthez MA, Gélot A (2002) X-linked lissencephaly with absent corpus callosum and ambiguous genitalia (XLAG): clinical, magnetic resonance imaging, and neuropathological findings. Ann Neurol 51(3):340–349
Brody BA, Kinney HC, Kloman AS, Gilles FH (1987) Sequence of central nervous system myelination in human infancy. I. An autopsy study of myelination. J Neuropathol Exp Neurol 46(3):283–301
Caminiti R, Ghaziri H, Galuske R, Hof PR, Innocenti GM (2009) Evolution amplified processing with temporally dispersed slow neuronal connectivity in primates. Proc Natl Acad Sci USA 106(46):19551–19556. https://doi.org/10.1073/pnas.0907655106
Chiarello C (1980) A house divided? Cognitive functioning with callosal agenesis. Brain Lang 11(1):128–158
Cook ND (1984) Homotopic callosal inhibition. Brain Lang 23(1):116–125
de Schonen, Mathivet E (1990) Hemispheric asymmetry in a face discrimination task in infants. Child Dev 61(4):1192–1205
Dehaene-Lambertz G, Dehaene S (1994) Speed and cerebral correlates of syllable discrimination in infants. Nature 370(6487):292
Dehaene-Lambertz G, Dehaene S, Hertz-Pannier L (2002) Functional neuroimaging of speech perception in infants. Science 298(5600):2013–2015
Dehaene-Lambertz G, Pena M, Christophe A, Landrieu P (2004) Phoneme perception in a neonate with a left sylvian infarct. Brain Lang 88(1):26–38
Delorme A, Makeig S (2004) EEGLAB: an open source toolbox for analysis of single-trial EEG dynamics including independent component analysis. J Neurosci Methods 134(1):9–21
Dennis M (1981) Language in a congenitally acallosal brain. Brain Lang 12(1):33–53
Dubois J, Hertz-Pannier L, Cachia A, Mangin J, Le Bihan D, Dehaene-Lambertz G (2009) Structural asymmetries in the infant language and sensori-motor networks. Cereb Cortex 19(2):414–423
Dubois J, Benders M, Lazeyras F, Borradori-Tolsa C, Leuchter RH-V, Mangin J-F, Hüppi PS (2010) Structural asymmetries of perisylvian regions in the preterm newborn. Neuroimage 52(1):32–42
Dubois J, Poupon C, Thirion B, Simonnet H, Kulikova S, Leroy F, Dehaene-Lambertz G (2016) Exploring the early organization and maturation of linguistic pathways in the human infant brain. Cereb Cortex 26(5):2283–2298
Evrard SG, Vega MD, Ramos AJ, Tagliaferro P, Brusco A (2003) Altered neuron–glia interactions in a low, chronic prenatal ethanol exposure. Dev Brain Res 147(1):119–133
Glasel H, Leroy F, Dubois J, Hertz-Pannier L, Mangin J-F, Dehaene-Lambertz G (2011) A robust cerebral asymmetry in the infant brain: the rightward superior temporal sulcus. Neuroimage 58(3):716–723
Gotts SJ, Jo HJ, Wallace GL, Saad ZS, Cox RW, Martin A (2013) Two distinct forms of functional lateralization in the human brain. Proc Natl Acad Sci USA 110(36):E3435–E3444. https://doi.org/10.1073/pnas.1302581110
Guillem P, Fabre B, Cans C, Robert-Gnansia E, Jouk P (2003) Trends in elective terminations of pregnancy between 1989 and 2000 in a French county (the Isere). Prenat Diagn 23(11):877–883
Habas PA, Scott JA, Roosta A, Rajagopalan V, Kim K, Rousseau F, Studholme C (2012) Early folding patterns and asymmetries of the normal human brain detected from in utero MRI. Cereb Cortex 22(1):13–25. https://doi.org/10.1093/cercor/bhr053
Hinkley LB, Marco EJ, Brown EG, Bukshpun P, Gold J, Hill S, Findlay AM, Jeremy RJ, Wakahiro ML, James Barkovich A, Mukherjee P, Sherr EH, Nagarajan SS (2016) The contribution of the corpus callosum to language lateralization. J Neurosci 36(16):4522–4533
Innocenti GM (1986) General organization of callosal connections in the cerebral cortex. In: Sensory-motor areas and aspects of cortical connectivity. Springer, Boston, MA, pp 291–353
Jeeves M, Temple C (1987) A further study of language function in callosal agenesis. Brain Lang 32(2):325–335
Karbe H, Herholz K, Halber M, Heiss WD (1998) Collateral inhibition of transcallosal activity facilitates functional brain asymmetry. J Cereb Blood Flow Metab 18(10):1157–1161. https://doi.org/10.1097/00004647-199810000-00012
Komaba Y, Senda M, Mori T, Ishii K, Mishina M, Kitamura S, Terashi A (1998) Bilateral representation of language function. J Neuroimaging 8(4):246–249
Kostović I, Jovanov-Milošević N (2006) The development of cerebral connections during the first 20–45 weeks’ gestation. In: Paper presented at the seminars in fetal and neonatal medicine
Kouider S, Dupoux E (2005) Subliminal speech priming. Psychol Sci 16(8):617–625
Krumbholz K, Hewson-Stoate N, Schönwiesner M (2007) Cortical response to auditory motion suggests an asymmetry in the reliance on inter-hemispheric connections between the left and right auditory cortices. J Neurophysiol 97(2):1649–1655
Leroy F, Glasel H, Dubois J, Hertz-Pannier L, Thirion B, Mangin J-F, Dehaene-Lambertz G (2011) Early maturation of the linguistic dorsal pathway in human infants. J Neurosci 31(4):1500–1506
Liégeois F, Bentejac L, de Schonen S (2000) When does inter-hemispheric integration of visual events emerge in infancy? A developmental study on 19- to 28-month-old infants. Neuropsychologia 38(10):1382–1389
Mahmoudzadeh M, Dehaene-Lambertz G, Fournier M, Kongolo G, Goudjil S, Dubois J, Wallois F (2013) Syllabic discrimination in premature human infants prior to complete formation of cortical layers. Proc Natl Acad Sci 110(12):4846–4851
Majkowski J, Bochenek Z, Bochenek W, Knapik-Fijałkowska D, Kopeć J (1971) Latency of averaged evoked potentials to contralateral and ipsilateral auditory stimulation in normal subjects. Brain Res 25(2):416–419
Maris E, Oostenveld R (2007) Nonparametric statistical testing of EEG- and MEG-data. J Neurosci Methods 164(1):177–190
Ortiz-Mantilla S, Hämäläinen JA, Benasich AA (2012) Time course of ERP generators to syllables in infants: a source localization study using age-appropriate brain templates. Neuroimage 59(4):3275–3287
Pallier C, Dupoux E, Jeannin X (1997) EXPE: an expandable programming language for on-line psychological experiments. Behav Res Methods 29(3):322–327
Paul LK, Brown WS, Adolphs R, Tyszka JM, Richards LJ, Mukherjee P, Sherr EH (2007) Agenesis of the corpus callosum: genetic, developmental and functional aspects of connectivity. Nat Rev Neurosci 8(4):287–299
Pelletier I, Paquette N, Lepore F, Rouleau I, Sauerwein CH, Rosa C, Lassonde M (2011) Language lateralization in individuals with callosal agenesis: an fMRI study. Neuropsychologia 49(7):1987–1995. https://doi.org/10.1016/j.neuropsychologia.2011.03.028
Pena M, Maki A, Kovac̆ić D, Dehaene-Lambertz G, Koizumi H, Bouquet F, Mehler J (2003). Sounds and silence: an optical topography study of language recognition at birth. Proc Natl Acad Sci 100(20):11702–11705
Riecker A, Ackermann H, Schmitz B, Kassubek J, Herrnberger B, Steinbrink C (2007) Bilateral language function in callosal agenesis. J Neurol 254(4):528–530
Ringo JL, Doty RW, Demeter S, Simard PY (1994) Time is of the essence: a conjecture that hemispheric specialization arises from interhemispheric conduction delay. Cereb Cortex 4(4):331–343
Rosenzweig MR (1951) Representations of the two ears at the auditory cortex. Am J Physiol Leg Content 167(1):147–158
Sann C, Streri A (2007) Perception of object shape and texture in human newborns: evidence from cross-modal transfer tasks. Dev Sci 10(3):399–410
Sanders RJ (1989) Sentence comprehension following agenesis of the corpus callosum. Brain Lang 37(1):59–72
Saron CD, Davidson RJ (1989) Visual evoked potential measures of interhemispheric transfer time in humans. Behav Neurosci 103(5):1115
Selnes OA (1974) The corpus callosum: Some anatomical and functional considerations with special reference to language. Brain Lang 1(2):111–139
Shultz S, Vouloumanos A, Bennett RH, Pelphrey K (2014) Neural specialization for speech in the first months of life. Dev Sci 17(5):766–774
Tadel F, Baillet S, Mosher JC, Pantazis D, Leahy RM (2011). Brainstorm: a user-friendly application for MEG/EEG analysis. Comput Intell Neurosci 2011:8
Tamè L, Longo MR (2015) Inter-hemispheric integration of tactile-motor responses across body parts. Front Hum Neurosci 9:345
Temple C, Ilsleya J (1993) Phonemic discrimination in callosal agenesis. Cortex 29(2):341–348
Temple C, Jeeves M, Vilarroya O (1989) Ten pen men: rhyming skills in two children with callosal agenesis. Brain Lang 37(4):548–564
Toga AW, Thompson PM (2003) Mapping brain asymmetry. Nat Rev Neurosci 4(1):37–48
Van Essen DC (2005) A population-average, landmark-and surface-based (PALS) atlas of human cerebral cortex. Neuroimage 28(3):635–662
Whitford TJ, Kubicki M, Ghorashi S, Schneiderman JS, Hawley KJ, McCarley RW, Spencer KM (2011) Predicting inter-hemispheric transfer time from the diffusion properties of the corpus callosum in healthy individuals and schizophrenia patients: a combined ERP and DTI study. Neuroimage 54(3):2318–2329
Wunderlich JL, Cone-Wesson BK (2006) Maturation of CAEP in infants and children: a review. Hear Res 212(1):212–223
Yakovlev, Lecours (1967) The myelogenetic cycles of regional maturation in the brain. Blackwell, Oxford
Yazgan MY, Wexler BE, Kinsbourne M, Peterson B, Leckman JF (1995) Functional significance of individual variations in callosal area. Neuropsychologia 33(6):769–779
Acknowledgements
The authors would like to thank all the infants and their parents who participated in this study. We are also grateful to Claire Kabdebon for her help in EEG analyses and Eric Moulton for proofreading the text.
Funding
This research was supported by grants from the Fondation de France (to J. D and G. DL), NRJ-Institut de France (to G. D-L) and European Research Council (BabyLearn grant to G. D-L).
Author information
Authors and Affiliations
Corresponding author
Ethics declarations
Conflict of interest
The authors declare that they have no conflict of interest.
Ethical approval
All procedures performed in studies involving human participants were in accordance with the ethical standards of the institutional and/or national research committee and with the 1964 Helsinki declaration and its later amendments or comparable ethical standards.
Informed consent
Written informed consent was obtained from all infants’ parents included in the study.
Electronic supplementary material
Below is the link to the electronic supplementary material.
Rights and permissions
About this article
Cite this article
Adibpour, P., Dubois, J., Moutard, ML. et al. Early asymmetric inter-hemispheric transfer in the auditory network: insights from infants with corpus callosum agenesis. Brain Struct Funct 223, 2893–2905 (2018). https://doi.org/10.1007/s00429-018-1667-4
Received:
Accepted:
Published:
Issue Date:
DOI: https://doi.org/10.1007/s00429-018-1667-4
Keywords
- Corpus callosum
- Corpus callosum agenesis
- Brain development
- Electroencephalography EEG
- Auditory network
- Asymmetry
- Inter-hemispheric transfer
- Language
- Brain specialization