Skip to main content

Management of precancerous conditions and lesions in the stomach (MAPS): guideline from the European Society of Gastrointestinal Endoscopy (ESGE), European Helicobacter Study Group (EHSG), European Society of Pathology (ESP), and the Sociedade Portuguesa de Endoscopia Digestiva (SPED)

Abstract

Atrophic gastritis, intestinal metaplasia, and epithelial dysplasia of the stomach are common and are associated with an increased risk for gastric cancer. In the absence of guidelines, there is wide disparity in the management of patients with these premalignant conditions. The European Society of Gastrointestinal Endoscopy, the European Helicobacter Study Group, the European Society of Pathology, and the Sociedade Portuguesa de Endoscopia Digestiva have therefore combined efforts to develop evidence-based guidelines on the management of patients with precancerous conditions and lesions of the stomach. A multidisciplinary group of 63 experts from 24 countries developed these recommendations by means of repeat online voting and a meeting in June 2011 in Porto, Portugal. The recommendations emphasize the increased cancer risk in patients with gastric atrophy and metaplasia and the need for adequate staging in the case of high-grade dysplasia, and they focus on treatment and surveillance indications and methods.

This is a preview of subscription content, access via your institution.

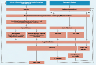
Fig. 1
Fig. 2

References

  1. Correa P (1988) A human model of gastric carcinogenesis. Cancer Res 48:3554–3560

    PubMed  CAS  Google Scholar 

  2. Collaboration AGREE (2003) Development and validation of an international appraisal instrument for assessing the quality of clinical practice guidelines: the AGREE project. Qual Saf Health Care 12:18–23

    Article  Google Scholar 

  3. Atkins D, Best D, Briss PA, Working Group GRADE et al (2004) Grading quality of evidence and strength of recommendations. BMJ 328:1490

    PubMed  Article  Google Scholar 

  4. Guyatt GH, Oxman AD, Vist GE, Kunz R, Falck-Ytter Y, Alonso-Coello P, Schünemann HJ, GRADE working group (2008) GRADE: an emerging consensus on rating quality of evidence and strength of recommendations. BMJ 336:924–926

    PubMed  Article  Google Scholar 

  5. Harbour R, Miller J (2001) A new system for grading recommendations in evidence-based guidelines. BMJ 323:334–336

    PubMed  CAS  Article  Google Scholar 

  6. Correa P (1992) Human gastric carcinogenesis: a multistep and multifactorial process—First American Cancer Society Award Lecture on Cancer Epidemiology and Prevention. Cancer Res 52:6735–6740

    PubMed  CAS  Google Scholar 

  7. Kapadia CR (2003) Gastric atrophy, metaplasia and dysplasia. A clinical perspective. J Clin Gastroenterol 36:S29–S36

    PubMed  Article  Google Scholar 

  8. Carneiro F, Machado JC, David L, Reis C, Nogueira AM, Sobrinho-Simões M (2001) Current thoughts on the histopathogenesis of gastric cancer. Eur J Cancer Prev 10:101–102

    PubMed  CAS  Article  Google Scholar 

  9. Ihamäki T, Saukkonen M, Siurala M (1978) Long term observation of subjects with normal mucosa and with superficial gastritis: results of 23–27 years follow-up examination. Scand J Gastroenterol 13:771–775

    PubMed  Article  Google Scholar 

  10. Ormiston MC, Gear MW, Codling BW (1982) Five year follow-up study of gastritis. J Clin Pathol 35:757–760

    PubMed  CAS  Article  Google Scholar 

  11. Laurén P (1965) The two histological main types of gastric carcinoma: diffuse and so-called intestinal-type carcinoma. Acta Pathol Microbiol Scand 64:31–49

    PubMed  Google Scholar 

  12. Fukao A, Hisamichi S, Ohsato M, Fujino N, Endo N, Iha M (1993) Correlation between the prevalence of gastritis and gastric cancer in Japan. Cancer Causes Control 4:17–20

    PubMed  CAS  Article  Google Scholar 

  13. Genta RM (1998) Review article: gastric atrophy and atrophic gastritis—nebulous concepts in search of a definition. Aliment Pharmacol Ther 12:17–23

    PubMed  Article  Google Scholar 

  14. Dixon MF, Genta RM, Yardley JH, Correa P (1994) Classification and grading of gastritis. The updated Sydney System. International Workshop on the Histopathology of Gastritis, Houston 1994. Am J Surg Pathol 20:1161–1181

    Article  Google Scholar 

  15. Misiewicz JJ (1991) The Sydney System: a new classification of gastritis. Introduction. J Gastroenterol Hepatol 6:207–208

    PubMed  CAS  Article  Google Scholar 

  16. Plummer M, Buiatti E, Lopez G, Peraza S, Vivas J, Oliver W, Muñoz N (1997) Histological diagnosis of precancerous lesions of the stomach: a reliability study. Int J Epidemiol 26:716–720

    PubMed  CAS  Article  Google Scholar 

  17. Filipe MI, Potet F, Bogomoletz WV, Dawson PA, Fabiani B, Chauveinc P, Fenzy A, Gazzard B, Golfain D, Zeegen R (1985) Incomplete sulphomucin-secreting intestinal metaplasia for gastric cancer. Preliminary data from a prospective study from three centres. Gut 26:1319–1326

    PubMed  CAS  Article  Google Scholar 

  18. Filipe MI, Barbatis C, Sandey A, Ma J (1988) Expression of intestinal mucin antigens in the gastric epithelium and its relationship with malignancy. Hum Pathol 19:19–26

    PubMed  CAS  Article  Google Scholar 

  19. Silva S, Filipe MI, Pinho A (1990) Variants of intestinal metaplasia in the evolution of chronic atrophic gastritis and gastric alcer. A follow up study. Gut 31:1097–1104

    PubMed  CAS  Article  Google Scholar 

  20. Reis CA, David L, Correa P, Carneiro F, de Bolós C, Garcia E, Mandel U, Clausen H, Sobrinho-Simões M (1999) Intestinal metaplasia of human stomach displays distinct patterns of mucin (MUC1, MUC2, MUC5AC and MUC6) expression. Cancer Res 59:1003–1007

    PubMed  CAS  Google Scholar 

  21. Gutiérrez-González L, Wright NA (2008) Biology of intestinal metaplasia in 2008: more than a simple phenotypic alteration. Dig Liver Dis 40:510–522

    PubMed  Article  CAS  Google Scholar 

  22. Correa P (1985) Clinical implications of recent developments in gastric cancer pathology and epidemiology. Semin Oncol 12:2–10

    PubMed  CAS  Google Scholar 

  23. Genta RM, Rugge M (1999) Gastric precancerous lesions: heading for an international consensus. Gut 45:I5–I8

    PubMed  Article  Google Scholar 

  24. Guindi M, Riddell RH (2001) The pathology of epithelial pre-malignancy of the gastrointestinal tract. Best Pract Res Clin Gastroenterol 15:191–210

    PubMed  CAS  Article  Google Scholar 

  25. Riddell RH (1996) Premalignant and early malignant lesions in the gastrointestinal tract: definitions, terminology and problems. Am J Gastroenterol 91:864–872

    PubMed  CAS  Google Scholar 

  26. Odze RD, Riddell RH, Bosman FT, Carneiro F, Fléjou J-F, Geboes K, Genta RM, Hattori T, Hruban RH, van Krieken JHJM, Lauwers GY, Offerhaus GJA, Rugge M, Shimizu M, Shimoda T, Theise ND, Vieth M (2010) Premalignant lesions of the digestive system. In: Bosman FT, Carneiro F, Hruban RH, Theise ND (eds) WHO classification of tumours of the digestive system, 4th edn. IARC, Lyon

    Google Scholar 

  27. Park SY, Jeon SW, Jung MK, Cho CM, Tak WY, Kweon YO, Kim SK, Choi YH (2008) Long-term follow-up study of gastric intraepithelial neoplasias: progression from low-grade dysplasia to invasive carcinoma. Eur J Gastroenterol Hepatol 20:966–970

    PubMed  Article  Google Scholar 

  28. de Vries AC, van Grieken NC, Looman CW, Casparie MK, de Vries E, Meijer GA, Kuipers EJ (2008) Gastric cancer risk in patients with premalignant gastric lesions: a nationwide cohort study in the Netherlands. Gastroenterology 134:945–952

    PubMed  Article  Google Scholar 

  29. Yamada H, Ikegami M, Shimoda T, Takagi N, Maruyama M (2004) Long-term follow-up study of gastric adenoma/dysplasia. Endoscopy 36:390–396

    PubMed  CAS  Article  Google Scholar 

  30. Dinis-Ribeiro M, Lopes C, da Costa-Pereira A, Guilherme M, Barbosa J, Lomba-Viana H, Silva R, Moreira-Dias L (2004) A follow up model for patients with atrophic chronic gastritis and intestinal metaplasia. J Clin Pathol 57:177–182

    PubMed  CAS  Article  Google Scholar 

  31. Whiting JL, Sigurdsson A, Rowlands DC, Hallissey MT, Fielding JW (2002) The long term results of endoscopic surveillance of premalignant gastric lesions. Gut 50:378–381

    PubMed  CAS  Article  Google Scholar 

  32. You WC, Li JY, Blot WJ et al (1999) Evolution of precancerous lesions in a rural Chinese population at high risk of gastric cancer. Int J Cancer 83:615–619

    PubMed  CAS  Article  Google Scholar 

  33. Kokkola A, Haapiainen R, Laxén F, Puolakkainen P, Kivilaakso E, Virtamo J, Sipponen P (1996) Risk of gastric carcinoma in patients with mucosal dysplasia associated with atrophic gastritis: a follow-up study. J Clin Pathol 49:979–984

    PubMed  CAS  Article  Google Scholar 

  34. Rugge M, Farinati F, Baffa R, Sonego F, Di Mario F, Leandro G, Valiante F (1994) Gastric epithelial dysplasia in the natural history of gastric cancer: a multicenter prospective follow-up study. Interdisciplinary Group on Gastric Epithelial Dysplasia. Gastroenterology 107:1288–1296

    PubMed  CAS  Google Scholar 

  35. Bearzi I, Brancorsini D, Santinelli A, Rezai B, Mannello B, Ranaldi R (1994) Gastric dysplasia: a ten-year follow-up study. Pathol Res Pract 190:61–68

    PubMed  CAS  Article  Google Scholar 

  36. Di Gregorio C, Morandi P, Fante R, De Gaetani C (1993) Gastric dysplasia. A follow-up study. Am J Gastroenterol 88:1715–1719

    Google Scholar 

  37. Fertitta AM, Comin U, Terruzzi V et al (1993) Clinical significance of gastric dysplasia: a multicenter follow-up study. Gastrointestinal Endoscopic Pathology Study Group. Endoscopy 25:265–268

    PubMed  CAS  Article  Google Scholar 

  38. Farinati F, Rugge M, Di Mario F, Valiante F, Baffa R (1993) Early and advanced gastric cancer in the follow-up of moderate and severe gastric dysplasia patients. A prospective study. I.G.G.E.D.—Interdisciplinary Group on Gastric Epithelial Dysplasia. Endoscopy 25:261–264

    PubMed  CAS  Article  Google Scholar 

  39. Rugge M, Farinati F, Di Mario F, Baffa R, Valiante F, Cardin F (1991) Gastric epithelial dysplasia: a prospective multicenter follow-up study from the Interdisciplinary Group on Gastric Epithelial Dysplasia. Hum Pathol 22:1002–1008

    PubMed  CAS  Article  Google Scholar 

  40. Rugge M, Baffa R, Farinati F, Di Mario F, Guido M, Valiante F, Ninfo V (1991) Epithelial dysplasia in atrophic gastritis. Bioptical follow-up study. Ital J Gastroenterol 23:70–73

    PubMed  CAS  Google Scholar 

  41. Koch HK, Oehlert M, Oehlert W (1990) An evaluation of gastric dysplasia in the years 1986 and 1987. Pathol Res Pract 186:80–84

    PubMed  CAS  Google Scholar 

  42. Lansdown M, Quirke P, Dixon MF, Axon AT, Johnston D (1990) High grade dysplasia of the gastric mucosa: a marker for gastric adenocarcinoma. Gut 31:977–983

    PubMed  CAS  Article  Google Scholar 

  43. Coma del Corral MJ, Pardo-Mindan FJ, Razquin S, Ojeda C (1990) Risk of cancer in patients with gastric dysplasia. Follow-up study of 67 patients. Cancer 65:2078–2085

    PubMed  CAS  Article  Google Scholar 

  44. Correa P, Haenszel W, Cuello C, Zavala D, Fontham E, Zarama G, Tannenbaum S, Collazos T, Ruiz B (1990) Gastric precancerous process in a high risk population: cohort follow-up. Cancer Res 50:4737–4740

    PubMed  CAS  Google Scholar 

  45. Saraga EP, Gardiol D, Costa J (1987) Gastric dysplasia. A histological follow-up study. Am J Surg Pathol 11:788–796

    PubMed  CAS  Article  Google Scholar 

  46. Andersson AP, Lauritsen KB, West F, Johansen A (1987) Dysplasia in gastric mucosa: prognostic significance. Acta Chir Scand 153:29–31

    PubMed  CAS  Google Scholar 

  47. Aste H, Sciallero S, Pugliese V, Gennaro M (1986) The clinical significance of gastric epithelial dysplasia. Endoscopy 18:174–176

    PubMed  CAS  Article  Google Scholar 

  48. Farini R, Pagnini CA, Farinati F, Di Mario F, Cardin F, Vianello F, Rugge M, Naccarato R (1983) Is mild gastric epithelial dysplasia an indication for follow-up? J Clin Gastroenterol 5:307–310

    PubMed  CAS  Article  Google Scholar 

  49. Riddell RH, Goldman H, Ransohoff DF et al (1983) Dysplasia in inflammatory bowel disease: standardized classification with provisional clinical applications. Hum Pathol 14:931–968

    PubMed  CAS  Article  Google Scholar 

  50. Lauwers GY, Shimizu M, Correa P et al (1999) Evaluation of gastric biopsies for neoplasia: differences between Japanese and Western pathologists. Am J Surg Pathol 23:511–518

    PubMed  CAS  Article  Google Scholar 

  51. Lauwers GY, Carneiro F, Graham DY, Curado M-P, Franceschi S, Montgomery E, Tatematsu M, Hattori T (2010) Gastric carcinoma. In: Bosman FT, Carneiro F, Hruban RH, Theise ND (eds) WHO Classification of tumours of the digestive system, 4th edn. IARC, Lyon, pp 48–58

    Google Scholar 

  52. Atkins L, Benedict EB (1956) Correlation of gross gastroscopic findings with gastroscopic biopsy in gastritis. N Engl J Med 254:641–644

    PubMed  CAS  Article  Google Scholar 

  53. Bah A, Saraga E, Armstrong D, Vouillamoz D, Dorta G, Duroux P, Weber B, Froehlich F, Blum AL, Schnegg JF (1995) Endoscopic features of Helicobacter pylori-related gastritis. Endoscopy 27:593–596

    PubMed  CAS  Article  Google Scholar 

  54. Calabrese C, Di Febo G, Brandi G, Morselli-Labate AM, Areni A, Scialpi C, Biasco G, Miglioli M (1999) Correlation between endoscopic features of gastric antrum, histology and Helicobacter pylori infection in adults. Ital J Gastroenterol Hepatol 31:359–365

    PubMed  CAS  Google Scholar 

  55. Carpenter HA, Talley NJ (1995) Gastroscopy is incomplete without biopsy: clinical relevance of distinguishing gastropathy from gastritis. Gastroenterology 108:917–924

    PubMed  CAS  Article  Google Scholar 

  56. Loffeld RJ (1999) Diagnostic value of endoscopic signs of gastritis: with special emphasis to nodular antritis. Neth J Med 54:96–100

    PubMed  CAS  Article  Google Scholar 

  57. Redéen S, Petersson F, Jönsson KA, Borch K (2003) Relationship of gastroscopic features to histological findings in gastritis and Helicobacter pylori infection in a general population sample. Endoscopy 35:946–950

    PubMed  Article  Google Scholar 

  58. Stathopoulos G, Goldberg RD, Blackstone MO (1990) Endoscopic diagnosis of intestinal metaplasia. Gastrointest Endosc 36:544–545

    PubMed  CAS  Article  Google Scholar 

  59. Eshmuratov A, Nah JC, Kim N et al (2010) The correlation of endoscopic and histological diagnosis of gastric atrophy. Dig Dis Sci 55:1364–1375

    PubMed  Article  Google Scholar 

  60. Yan SL, Wu ST, Chen CH, Hung YH, Yang TH, Pang VS, Yeh YH (2010) Mucosal patterns of Helicobacter pylori-related gastritis without atrophy in the gastric corpus using standard endoscopy. World J Gastroenterol 16:496–500

    PubMed  Article  Google Scholar 

  61. Laine L, Cohen H, Sloane R, Marin-Sorensen M, Weinstein WM (1995) Interobserver agreement and predictive value of endoscopic findings for H. pylori and gastritis in normal volunteers. Gastrointest Endosc 42:420–423

    PubMed  CAS  Article  Google Scholar 

  62. Dinis-Ribeiro M, da Costa-Pereira A, Lopes C et al (2003) Magnification chromoendoscopy for the diagnosis of gastric intestinal metaplasia and dysplasia. Gastrointest Endosc 57:498–504

    PubMed  Article  Google Scholar 

  63. Areia M, Amaro P, Dinis-Ribeiro M et al (2008) External validation of a classification for methylene blue magnification chromoendoscopy in premalignant gastric lesions. Gastrointest Endosc 67:1011–1018

    PubMed  Article  Google Scholar 

  64. Mouzyka S, Fedoseeva A (2008) Chromoendoscopy with hematoxylin in the classification of gastric lesions. Gastric Cancer 11:15–21, discussion 21–22

    PubMed  CAS  Article  Google Scholar 

  65. Tanaka K, Toyoda H, Kadowaki S, Hamada Y, Kosaka R, Matsuzaki S, Shiraishi T, Imoto I, Takei Y (2008) Surface pattern classification by enhanced magnification endoscopy for identifying early gastric cancers. Gastrointest Endosc 67:430–437

    PubMed  Article  Google Scholar 

  66. Anagnostopoulos GK, Yao K, Kaye P et al (2007) High-resolution magnification endoscopy can reliably identify normal gastric mucosa, Helicobacter pylori-associated gastritis, and gastric atrophy. Endoscopy 39:202–207

    PubMed  CAS  Article  Google Scholar 

  67. Gonen C, Simsek I, Sarioglu S, Akpinar H (2009) Comparison of high resolution magnifying endoscopy and standard videoendoscopy for the diagnosis of Helicobacter pylori gastritis in routine clinical practice: a prospective study. Helicobacter 14:12–21

    PubMed  Article  Google Scholar 

  68. Tahara T, Shibata T, Nakamura M, Yoshioka D, Okubo M, Arisawa T, Hirata I (2009) Gastric mucosal pattern by using magnifying narrow-band imaging endoscopy clearly distinguishes histological and serological severity of chronic gastritis. Gastrointest Endosc 70:246–253

    PubMed  Article  Google Scholar 

  69. Bansal A, Ulusarac O, Mathur S, Sharma P (2008) Correlation between narrow band imaging and nonneoplastic gastric pathology: a pilot feasibility trial. Gastrointest Endosc 67:210–216

    PubMed  Article  Google Scholar 

  70. Kato M, Kaise M, Yonezawa J, Toyoizumi H, Yoshimura M, Yoshida Y, Kawamura M, Tajiri H (2010) Magnifying endoscopy with narrow-band imaging achieves superior accuracy in the differential diagnosis of superficial gastric lesions identified with white-light endoscopy: a prospective study. Gastrointest Endosc 72:523–529

    PubMed  Article  Google Scholar 

  71. Ezoe Y, Muto M, Horimatsu T, Minashi K, Yano T, Sano Y, Chiba T, Ohtsu A (2010) Magnifying narrow-band imaging versus magnifying white-light imaging for the differential diagnosis of gastric small depressive lesions: a prospective study. Gastrointest Endosc 71:477–484

    PubMed  Article  Google Scholar 

  72. Kadowaki S, Tanaka K, Toyoda H et al (2009) Ease of early gastric cancer demarcation recognition: a comparison of four magnifying endoscopy methods. J Gastroenterol Hepatol 24:1625–1630

    PubMed  Article  Google Scholar 

  73. Uedo N, Ishihara R, Iishi H et al (2006) A new method of diagnosing gastric intestinal metaplasia: narrow-band imaging with magnifying endoscopy. Endoscopy 38:819–824

    PubMed  CAS  Article  Google Scholar 

  74. Okubo M, Tahara T, Shibata T, Nakamura M, Yoshioka D, Maeda Y, Yonemura J, Ishizuka T, Arisawa T, Hirata I (2011) Changes in gastric mucosal patterns seen by magnifying NBI during H. pylori eradication. J Gastroenterol 46:175–182

    PubMed  Article  Google Scholar 

  75. Kaise M, Kato M, Urashima M et al (2009) Magnifying endoscopy combined with narrow-band imaging for differential diagnosis of superficial depressed gastric lesions. Endoscopy 41:310–315

    PubMed  CAS  Article  Google Scholar 

  76. Capelle LG, Haringsma J, da Vries AC, Steyerberg EW, Biermann K, van Dekken H, Kuipers EJ (2010) Narrow band imaging for the detection of gastric intestinal metaplasia and dysplasia during surveillance endoscopy. Dig Dis Sci 55:3442–3448

    PubMed  Article  Google Scholar 

  77. Alaboudy AA, Elbahrawy A, Matsumoto S, Yoshizawa A (2011) Conventional narrow-band imaging has good correlation with histopathological severity of Helicobacter pylori gastritis. Dig Dis Sci 56:1127–1130

    PubMed  Article  Google Scholar 

  78. Eriksson NK, Färkkilä MA, Voutilainen ME, Arkkila PE (2005) The clinical value of taking routine biopsies from the incisura angularis during gastroscopy. Endoscopy 37:532–536

    PubMed  CAS  Article  Google Scholar 

  79. Guarner J, Herrera-Goepfert R, Mohar A, Smith C, Schofield A, Halperin D, Sanchez L, Parsonnet J (2003) Diagnostic yield of gastric biopsy specimens when screening for preneoplastic lesions. Hum Pathol 34:28–31

    PubMed  Article  Google Scholar 

  80. el-Zimaity HM, Graham DY (1999) Evaluation of gastric mucosal biopsy site and number for identification of Helicobacter pylori or intestinal metaplasia: role of the Sydney System. Hum Pathol 30:72–77

    PubMed  CAS  Article  Google Scholar 

  81. Rugge M, Genta RM (2005) Staging and grading of chronic gastritis. Hum Pathol 36:228–233

    PubMed  Article  Google Scholar 

  82. Kashin S, Pavlov A, Gono K, Nadezhin A (2010) Endoscopic diagnosis of early gastric cancer and gastric precancerous lesions. In: Pasechnikov VD (ed) Gastric cancer: diagnosis, early prevention, and treatment, 1st edn. Nova Science, Hauppauge, pp 197–233

    Google Scholar 

  83. Satoh K, Kimura K, Taniguchi Y et al (1998) Biopsy sites suitable for the diagnosis of Helicobacter pylori infection and the assessment of the extent of atrophic gastritis. Am J Gastroenterol 93:569–573

    PubMed  CAS  Article  Google Scholar 

  84. de Vries AC, Haringsma J, de Vries RA, Ter Borg F, van Grieken NC, Meijer GA, van Dekken H, Kuipers EJ (2010) Biopsy strategies for endoscopic surveillance of pre-malignant gastric lesions. Helicobacter 15:259–264

    PubMed  Article  Google Scholar 

  85. Rugge M, Cassaro M, Pennelli G, Leandro G, Di Mario F, Farinati F (2003) Atrophic gastritis: pathology and endoscopy in the reversibility assessment. Gut 52:1387–1388

    PubMed  CAS  Article  Google Scholar 

  86. Ricuarte O, Gutierrez O, Cardona H, Kim JG, Dy G, el-Zimaity HM (2005) Atrophic gastritis in young children and adolescents. J Clin Pathol 58:1189–1193

    PubMed  CAS  Article  Google Scholar 

  87. You WC, Blot WJ, Li JY et al (1993) Precancerous gastric lesions in a population at high risk of stomach cancer. Cancer Res 53:1317–1321

    PubMed  CAS  Google Scholar 

  88. Dursun M, Yilmaz S, Yükselen V, Kilinç N, Canoruç F, Tuzcu A (2004) Evaluation of optimal gastric mucosal biopsy site and number for identification of Helicobacter pylori, gastric atrophy and intestinal metaplasia. Hepatogastroenterology 51:1732–1735

    PubMed  Google Scholar 

  89. el-Zimaity HM, al-Assi MT, Genta RM, Graham DY (1995) Confirmation of successful therapy of Helicobacter pylori infection: number and site of biopsies or a rapid urease test. Am J Gastroenterol 90:1962–1964

    PubMed  CAS  Google Scholar 

  90. el-Zimaity HM, Ota H, Graham DY, Akamatsu T, Katsuyama T (2002) Patterns of gastric atrophy in intestinal type gastric carcinoma. Cancer 94:1428–1436

    PubMed  Article  Google Scholar 

  91. el-Zimaity HM, Ramchatesingh J, Saeed MA, Graham DY (2001) Gastric intestinal metaplasia: subtypes and natural history. J Clin Pathol 54:679–683

    PubMed  CAS  Article  Google Scholar 

  92. Rugge M, Correa P, Di Mario F et al (2008) OLGA staging for gastritis: a tutorial. Dig Liver Dis 40:650–658

    PubMed  CAS  Article  Google Scholar 

  93. Rugge M, Genta RM, OLGA group (2005) Staging gastritis: an international proposal. Gastroenterology 129:1807–1808

    PubMed  Article  Google Scholar 

  94. Rugge M, Meggio A, Pennelli G, Piscioli F, Giacomelli L, De Pretis G, Graham DY (2007) Gastritis staging in clinical practice: the OLGA staging system. Gut 56:631–636

    PubMed  Article  Google Scholar 

  95. Satoh K, Osawa H, Yoshizawa M, Nakano H, Hirasawa T, Kihira K, Sugano K (2008) Assessment of atrophic gastritis using the OLGA system. Helicobacter 13:225–229

    PubMed  Article  Google Scholar 

  96. Rugge M, de Boni M, Pennelli G, de Bona M, Giacomelli L, Fassan M, Basso D, Plebani M, Graham DY (2010) Gastritis OLGA-staging and gastric cancer risk: a twelve year clinico-pathological follow-up study. Aliment Pharmacol Ther 31:1104–1111

    PubMed  CAS  Google Scholar 

  97. el-Zimaity HM, Graham DY, al-Assi MT, Malaty H, Karttunen TJ, Graham DP, Huberman RM, Genta RM (1996) Interobserver variation in the histopathological assessment of Helicobacter pylori gastritis. Hum Pathol 27:35–41

    PubMed  CAS  Article  Google Scholar 

  98. Capelle LG, de Vries AC, Haringsma J, Ter Borg F, de Vries RA, Bruno MJ, van Dekken H, Meijer J, van Grieken NC, Kuipers EJ (2010) The staging of gastritis with the OLGA system by using intestinal metaplasia as an accurate alternative for atrophic gastritis. Gastrointest Endosc 71:1150–1158

    PubMed  Article  Google Scholar 

  99. Guarner J, Herrera-Goepfert R, Mohar A, Sanchez L, Halperin D, Ley C, Parsonnet J (1999) Interobserver variability in application of the revised Sydney classification for gastritis. Hum Pathol 30:1431–1434

    PubMed  CAS  Article  Google Scholar 

  100. Kuipers EJ (2003) In through the out door: serology for atrophic gastritis. Eur J Gastroenterol Hepatol 15:877–879

    PubMed  Article  Google Scholar 

  101. Dinis-Ribeiro M, Yamaki G, Miki K, Costa-Pereira A, Matsukawa M, Kurihara M (2004) Meta-analysis on the validity of pepsinogen test for gastric carcinoma, dysplasia or chronic atrophic gastritis screening. J Med Screen 11:141–147

    PubMed  CAS  Article  Google Scholar 

  102. Graham DY, Nurgalieva ZZ, El-Zimaity HM, Opekun AR, Campos A, Guerrero L, Chavez A, Cardenas V (2006) Noninvasive versus histologic detection of gastric atrophy in a Hispanic population in North America. Clin Gastroenterol Hepatol 4:306–314

    PubMed  Article  Google Scholar 

  103. Haj-Sheykholeslami A, Rakhshani N, Amirzargar A, Rafiee R, Shahidi SM, Nikbin B, Khoshavi F, Massarrat S (2008) Serum pepsinogen I, pepsinogen II, and gastrin 17 in relatives of gastric cancer patients: comparative study with type and severity of gastritis. Clin Gastroenterol Hepatol 6:174–179

    PubMed  CAS  Article  Google Scholar 

  104. Hartleb M, Wandzel P, Waluga M, Matyszczyk B, Boldys H, Romañczyk T (2004) Non-endoscopic diagnosis of multifocal atrophic gastritis; efficacy of serum gastrin-17, pepsinogens and Helicobacter pylori antibodies. Acta Gastroenterol Belg 67:320–326

    PubMed  CAS  Google Scholar 

  105. Iijima K, Abe Y, Kikuchi R, Koike T, Ohara S, Sipponen P, Shimosegawa T (2009) Serum biomarker tests are useful in delineating between patients with gastric atrophy and normal, healthy stomach. World J Gastroenterol 15:853–859

    PubMed  CAS  Article  Google Scholar 

  106. Inoue M, Kobayashi S, Matsuura A, Hamajima N, Tajima K, Tominaga S (1998) Agreement of endoscopic findings and serum pepsinogen levels as an indicator of atrophic gastritis. Cancer Epidemiol Biomarkers Prev 7:261–263

    PubMed  CAS  Google Scholar 

  107. Kim HY, Kim N, Kang JN, Park YS, Lee DH, Kim YR, Kim JS, Jung HC, Song IS (2009) Clinical meaning of pepsinogen test and Helicobacter pylori serology in the health check-up population in Korea. Eur J Gastroenterol Hepatol 21:606–612

    PubMed  Article  Google Scholar 

  108. Knight T, Wyatt J, Wilson A, Greaves S, Newell D, Hengels K, Corlett M, Webb P, Forman D, Elder J (1996) Helicobacter pylori gastritis and serum pepsinogen levels in a healthy population: development of a biomarker strategy for gastric atrophy in high risk groups. Br J Cancer 73:819–824

    PubMed  CAS  Article  Google Scholar 

  109. Leja M, Kupcinkas L, Funka K, Sudraba A, Jonaitis L, Ivanauskas A, Janciauskas D, Kiudelis G, Chiu HM, Lin JT (2009) The validity of a biomarker method for indirect detection of gastric mucosal atrophy versus standard histopathology. Dig Dis Sci 54:2377–2384

    PubMed  CAS  Article  Google Scholar 

  110. Ley C, Mohar A, Guarner J, Herrera-Goepfert R, Figueroa LS, Halperin D, Parsonnet J (2001) Screening markers for chronic atrophic gastritis in Chiapas, Mexico. Cancer Epidemiol Biomarkers Prev 10:107–112

    PubMed  CAS  Google Scholar 

  111. Nardone G, Rocco A, Staibano S, Mezza E, Autiero G, Compare D, De Rosa G, Budillon G (2005) Diagnostic accuracy of the serum profile of gastric mucosa in relation to histological and morphometric diagnosis of atrophy. Aliment Pharmacol Ther 22:1139–1146

    PubMed  CAS  Article  Google Scholar 

  112. Pasechnikov VD, Chukov SZ, Kotelevets SM, Mostovov AN, Mernova VP, Polyakova MB (2005) Invasive and non-invasive diagnosis of Helicobacter pylori-associated atrophic gastritis: a comparative study. Scand J Gastroenterol 40:297–301

    PubMed  Article  Google Scholar 

  113. Ricci C, Vakil N, Rugge M et al (2004) Serological markers for gastric atrophy in asymptomatic patients infected with Helicobacter pylori. Am J Gastroenterol 99:1910–1915

    PubMed  Article  Google Scholar 

  114. Rollan A, Ferreccio C, Gederlini A, Serrano C, Torres J, Harris P (2006) Noninvasive diagnosis of gastric mucosal atrophy in an asymptomatic population with high prevalence of gastric cancer. World J Gastroenterol 12:7172–7178

    PubMed  CAS  Google Scholar 

  115. Sierra R, Une C, Ramírez V et al (2006) Association of serum pepsinogen with atrophic body gastritis in Costa Rica. Clin Exp Med 6:72–78

    PubMed  CAS  Article  Google Scholar 

  116. Sitas F, Smallwood R, Jewell D, Millard PR, Newell DG, Meuwissen SG, Moses S, Zwiers A, Forman D (1993) Serum anti-Helicobacter pylori IgG antibodies and pepsinogens A and C as serological markers of chronic atrophic gastritis. Cancer Epidemiol Biomarkers Prev 2:119–123

    PubMed  CAS  Google Scholar 

  117. Storskrubb T, Aro P, Ronkainen J et al (2008) Serum biomarkers provide an accurate method for diagnosis of atrophic gastritis in a general population: the Kalixanda study. Scand J Gastroenterol 43:1448–1455

    PubMed  CAS  Article  Google Scholar 

  118. Sun LP, Gong YH, Wang L, Yuan Y (2007) Serum pepsinogen levels and their influencing factors: a population-based study in 6990 Chinese from North China. World J Gastroenterol 13:6562–6567

    PubMed  CAS  Article  Google Scholar 

  119. Wu KC, Li HT, Qiao TD et al (2004) Diagnosis of atrophic body gastritis in Chinese patients by measuring serum pepsinogen. Chin J Dig Dis 5:22–27

    PubMed  CAS  Article  Google Scholar 

  120. Väänänen H, Vauhkonen M, Helske T et al (2003) Non-endoscopic diagnosis of atrophic gastritis with a blood test. Correlation between gastric histology and serum levels of gastrin-17 and pepsinogen I: a multicentre study. Eur J Gastroenterol Hepatol 15:885–891

    PubMed  Article  Google Scholar 

  121. Cao Q, Ran ZH, Xiao SD (2007) Screening of atrophic gastritis and gastric cancer by serum pepsinogen, gastrin-17 and Helicobacter pylori immunoglobulin G antibodies. J Dig Dis 8:15–22

    PubMed  CAS  Article  Google Scholar 

  122. Chung HW, Kim JW, Lee JH, Song SY, Chung JB, Kwon OH, Lim JB (2009) Comparison of the validity of three biomarkers for gastric cancer screening: carcinoembryonic antigen, pepsinogens, and high sensitive C-reactive protein. J Clin Gastroenterol 43:19–26

    PubMed  CAS  Article  Google Scholar 

  123. Kiyohira K, Yoshihara M, Ito M, Haruma K, Tanaka S, Chayama K (2003) Serum pepsinogen concentration as a marker of Helicobacter pylori infection and the histologic grade of gastritis: evaluation of gastric mucosa by serum pepsinogen levels. J Gastroenterol 38:332–338

    PubMed  Article  Google Scholar 

  124. Oksanen A, Sipponen P, Miettinen A, Sarna S, Rautelin H (2000) Evaluation of blood tests to predict normal gastric mucosa. Scand J Gastroenterol 35:791–795

    PubMed  CAS  Article  Google Scholar 

  125. Di Mario F, Cavallar LG, Moussa AM et al (2006) Usefulness of serum pepsinogens in Helicobacter pylori chronic gastritis: relationship with inflammation, activity, and density of the bacterium. Dig Dis Sci 51:1791–1795

    PubMed  Article  Google Scholar 

  126. Kreuning J, Lindeman J, Biemond I, Lamers CB (1995) Serological parameters in assessment of degree of gastritis in healthy volunteers. Dig Dis Sci 40:609–614

    PubMed  CAS  Article  Google Scholar 

  127. Con SA, Con-Wong R, Con-Chin GR et al (2007) Serum pepsinogen levels, Helicobacter pylori CagA status, and cytokine gene polymorphisms associated with gastric premalignant lesions in Costa Rica. Cancer Epidemiol Biomarkers Prev 16:2631–2636

    PubMed  CAS  Article  Google Scholar 

  128. Dinis-Ribeiro M, da Costa-Pereira A, Lopes C, Barbosa J, Guilherme M, Moreira-Dias L, Lomba-Viana H, Silva R, Abreu N, Lomba-Viana R (2004) Validity of serum pepsinogen I/II ratio for the diagnosis of gastric epithelial dysplasia and intestinal metaplasia during the follow-up of patients at risk for intestinal-type gastric adenocarcinoma. Neoplasia 6:449–456

    PubMed  CAS  Article  Google Scholar 

  129. Urita Y, Hike K, Torii N, Kikuchi Y, Kanda E, Sasajima M, Miki K (2004) Serum pepsinogens as a predicator of the topography of intestinal metaplasia in patients with atrophic gastritis. Dig Dis Sci 49:795–801

    PubMed  CAS  Article  Google Scholar 

  130. de Vries AC, Haringsma J, de Vries RA, ter Borg F, Nagtzaam NM, Steyerberg EW, van Dekken H, Kuipers EJ (2009) The use of clinical, histologic, and serologic parameters to predict the intragastric extent of intestinal metaplasia: a recommendation for routine practice. Gastrointest Endosc 70:18–25

    PubMed  Article  Google Scholar 

  131. Watabe H, Mitsushima T, Yamaji Y, Okamoto M, Wada R, Kokubo T, Doi H, Yoshida H, Kawabe T, Omata M (2005) Predicting the development of gastric cancer from combining Helicobacter pylori antibodies and serum pepsinogen status: a prospective endoscopic cohort study. Gut 54:764–768

    PubMed  CAS  Article  Google Scholar 

  132. Yamaji Y, Watabe H, Yoshida H, Kawabe T, Wada R, Mitsushima T, Omata M (2009) High-risk population for gastric cancer development based on serum pepsinogen status and lifestyle factors. Helicobacter 14:81–86

    PubMed  CAS  Article  Google Scholar 

  133. Yanaoka K, Oka M, Mukoubayashi C et al (2008) Cancer high-risk subjects identified by serum pepsinogen tests: outcomes after 10-year follow-up in asymptomatic middle-aged males. Cancer Epidemiol Biomarkers Prev 17:838–845

    PubMed  CAS  Article  Google Scholar 

  134. Yanaoka K, Oka M, Yoshimura N et al (2008) Risk of gastric cancer in asymptomatic, middle-aged Japanese subjects based on serum pepsinogen and Helicobacter pylori antibody levels. Int J Cancer 123:917–926

    PubMed  CAS  Article  Google Scholar 

  135. Ohata H, Kitauchi S, Yoshimura N et al (2004) Progression of chronic atrophic gastritis associated with Helicobacter pylori infection increases risk of gastric cancer. Int J Cancer 109:138–143

    PubMed  CAS  Article  Google Scholar 

  136. Oishi Y, Kiyohara Y, Kubo M et al (2006) The serum pepsinogen test as a predictor of gastric cancer: the Hisayama study. Am J Epidemiol 163:629–637

    PubMed  Article  Google Scholar 

  137. Dinis-Ribeiro M, da Costa-Pereira A, Lopes C, Moreira-Dias L (2007) Feasibility and cost-effectiveness of using magnification chromoendoscopy and pepsinogen serum levels for the follow-up of patients with atrophic chronic gastritis and intestinal metaplasia. J Gastroenterol Hepatol 22:1594–1604

    PubMed  Article  Google Scholar 

  138. Miki K, Fujishiro M, Kodashima S, Yahagi N (2009) Long-term results of gastric cancer screening using the serum pepsinogen test method among an asymptomatic middle-aged Japanese population. Dig Endosc 21:78–81

    PubMed  Article  Google Scholar 

  139. Aromaa A, Kosunen TU, Knekt P, Maatela J, Teppo L, Heinonen OP, Härkönen M, Hakama MK (1996) Circulating anti-Helicobacter pylori immunoglobulin A antibodies and low serum pepsinogen I level are associated with increased risk of gastric cancer. Am J Epidemiol 144:142–149

    PubMed  CAS  Google Scholar 

  140. Fukuda H, Saito D, Hayashi S et al (1995) Helicobacter pylori infection, serum pepsinogen level and gastric cancer: a case–control study in Japan. Jpn J Cancer Res 86:64–71

    PubMed  CAS  Article  Google Scholar 

  141. Kikuchi S, Wada O, Miki K, Nakajima T, Nishi T, Kobayashi O, Inaba Y (1994) Serum pepsinogen as a new marker for gastric carcinoma among young adults. Research Group on Prevention of Gastric Carcinoma among Young Adults. Cancer 73:2695–2702

    PubMed  CAS  Article  Google Scholar 

  142. Knekt P, Teppo L, Aromaa A, Rissanen H, Kosunen TU (2006) Helicobacter pylori IgA and IgG antibodies, serum pepsinogen I and the risk of gastric cancer: changes in the risk with extended follow-up period. Int J Cancer 119:702–705

    PubMed  CAS  Article  Google Scholar 

  143. Kodoi A, Yoshihara M, Sumii K, Haruma K, Kajiyama G (1995) Serum pepsinogen in screening for gastric cancer. J Gastroenterol 30:452–460

    PubMed  CAS  Article  Google Scholar 

  144. Kokkola A, Louhimo J, Puolakkainen P, Alfthan H, Haglund C, Rautelin H (2005) Helicobacter pylori infection and low serum pepsinogen I level as risk factors for gastric carcinoma. World J Gastroenterol 11:1032–1036

    PubMed  CAS  Google Scholar 

  145. Kwak MS, Kim N, Lee HS, Lee HE, Jung HC, Song IS (2010) Predictive power of serum pepsinogen tests for the development of gastric cancer in comparison to the histologic risk index. Dig Dis Sci 55:2275–2282

    PubMed  CAS  Article  Google Scholar 

  146. Miki K, Ichinose M, Kawamura N et al (1989) The significance of low serum pepsinogen levels to detect stomach cancer associated with extensive chronic gastritis in Japanese subjects. Jpn J Cancer Res 80:111–114

    PubMed  CAS  Article  Google Scholar 

  147. Nomura AM, Stemmermann GN, Samloff IM (1980) Serum pepsinogen I as a predictor of stomach cancer. Ann Intern Med 93:537–540

    PubMed  CAS  Google Scholar 

  148. Parsonnet J, Samloff IM, Nelson LM, Orentreich N, Vogelman JH, Friedman GD (1993) Helicobacter pylori, pepsinogen, and risk for gastric adenocarcinoma. Cancer Epidemiol Biomarkers Prev 2:461–466

    PubMed  CAS  Google Scholar 

  149. Parthasarathy G, Maroju NK, Kate V, Ananthakrishnan N, Sridhar mg (2007) Serum pepsinogen I and II levels in various gastric disorders with special reference to their use as a screening test for carcinoma stomach. Trop Gastroenterol 28:166–170

    PubMed  CAS  Google Scholar 

  150. Ren JS, Kamangar F, Qiao YL, Taylor PR, Liang H, Dawsey SM, Liu B, Fan JH, Abnet CC (2009) Serum pepsinogens and risk of gastric and oesophageal cancers in the General Population Nutrition Intervention Trial cohort. Gut 58:636–642

    PubMed  CAS  Article  Google Scholar 

  151. Sasazuki S, Inoue M, Iwasaki M, Otani T, Yamamoto S, Ikeda S, Hanaoka T, Tsugane S, Japan Public Health Center Study Group (2006) Effect of Helicobacter pylori infection combined with CagA and pepsinogen status on gastric cancer development among Japanese men and women: a nested case–control study. Cancer Epidemiol Biomarkers Prev 15:1341–1347

    PubMed  CAS  Article  Google Scholar 

  152. Shiotani A, Iishi H, Uedo N, Kumamoto M, Nakae Y, Ishiguro S, Tatsuta M, Graham DY (2005) Histologic and serum risk markers for noncardia early gastric cancer. Int J Cancer 115:463–469

    PubMed  CAS  Article  Google Scholar 

  153. So JB, Yeoh KG, Moochala S, Chachlani N, Ho J, Wong WK, Mack P, Goh PM (2002) Serum pepsinogen levels in gastric cancer patients and their relationship with Helicobacter pylori infection: a prospective study. Gastric Cancer 5:228–232

    PubMed  Article  Google Scholar 

  154. Sugiu K, Kamada T, Ito M, Kaya S, Tanaka A, Kusunoki H, Hata J, Haruma K (2006) Anti-parietal cell antibody and serum pepsinogen assessment in screening for gastric carcinoma. Dig Liver Dis 38:303–307

    PubMed  CAS  Article  Google Scholar 

  155. Yoshihara M, Hiyama T, Yoshida S, Ito M, Tanaka S, Watanabe Y, Haruma K (2007) Reduction in gastric cancer mortality by screening based on serum pepsinogen concentration: a case–control study. Scand J Gastroenterol 42:760–764

    PubMed  CAS  Article  Google Scholar 

  156. Hattori Y, Tashiro H, Kawamoto T, Kodama Y (1995) Sensitivity and specificity of mass screening for gastric cancer using the measurement of serum pepsinogens. Jpn J Cancer Res 86:1210–1215

    PubMed  CAS  Article  Google Scholar 

  157. Kitahara F, Kobayashi K, Sato T, Kojima Y, Araki T, Fujino MA (1999) Accuracy of screening for gastric cancer using serum pepsinogen concentrations. Gut 44:693–697

    PubMed  CAS  Article  Google Scholar 

  158. Westerveld BD, Pals G, Lamers CB et al (1987) Clinical significance of pepsinogen A isozymogens, serum pepsinogen A and C levels, and serum gastrin levels. Cancer 59:952–958

    PubMed  CAS  Article  Google Scholar 

  159. You WC, Blot WJ, Zhang L et al (1993) Serum pepsinogens in relation to precancerous gastric lesions in a population at high risk for gastric cancer. Cancer Epidemiol Biomarkers Prev 2:113–117

    PubMed  CAS  Google Scholar 

  160. Yoshihara M, Sumii K, Haruma K, Kiyohira K, Hattori N, Kitadai Y, Komoto K, Tanaka S, Kajiyama G (1998) Correlation of ratio of serum pepsinogen I and II with prevalence of gastric cancer and adenoma in Japanese subjects. Am J Gastroenterol 93:1090–1096

    PubMed  CAS  Article  Google Scholar 

  161. Miki K, Ichinose M, Ishikawa KB et al (1993) Clinical application of serum pepsinogen I and II levels for mass screening to detect gastric cancer. Jpn J Cancer Res 84:1086–1090

    PubMed  CAS  Article  Google Scholar 

  162. Miki K, Morita M, Sasajima M, Hoshina R, Kanda E, Urita Y (2003) Usefulness of gastric cancer screening using the serum pepsinogen test method. Am J Gastroenterol 98:735–739

    PubMed  Article  Google Scholar 

  163. Pharoah PD, Guilford P, Caldas C, International Gastric Cancer Linkage Consortium (2001) Incidence of gastric cancer and breast cancer in CDH1 (E-cadherin) mutation carriers from hereditary diffuse gastric cancer families. Gastroenterology 121:1348–1353

    PubMed  CAS  Article  Google Scholar 

  164. Fitzgerald RC, Hardwick R, Huntsman D et al (2010) Hereditary diffuse gastric cancer: updated consensus guidelines for clinical management and directions for future research. J Med Genet 47:436–444

    PubMed  CAS  Article  Google Scholar 

  165. Watson P, Vasen HF, Mecklin JP, Bernstein I, Aarnio M, Järvinen HJ, Myrhøj T, Sunde L, Wijnen JT, Lynch HT (2008) The risk of extra-colonic, extra-endometrial cancer in the Lynch syndrome. Int J Cancer 123:444–449

    PubMed  CAS  Article  Google Scholar 

  166. Capelle LG, Van Grieken NC, Lingsma HF, Steyerberg EW, Klokman WJ, Bruno MJ, Vasen HF, Kuipers EJ (2010) Risk and epidemiological time trends of gastric cancer in Lynch syndrome carriers in the Netherlands. Gastroenterology 138:487–492

    PubMed  Article  Google Scholar 

  167. Giardiello FM, Brensinger JD, Tersmette AC, Goodman SN, Petersen GM, Booker SV, Cruz-Correa M, Offerhaus JA (2000) Very high risk of cancer in familial Peutz–Jeghers syndrome. Gastroenterology 119:1447–1453

    PubMed  CAS  Article  Google Scholar 

  168. van Lier mg, Westerman AM, Wagner A, Looman CW, Wilson JH, de Rooij FW, Lemmens VE, Kuipers EJ, Mathus-Vliegen EM, van Leerdam ME (2011) High cancer risk and increased mortality in patients with Peutz–Jeghers syndrome. Gut 60:141–147

    PubMed  Article  Google Scholar 

  169. Offerhaus GJ, Giardiello FM, Krush AJ, Booker SV, Tersmette AC, Kelley NC, Hamilton SR (1992) The risk of upper gastrointestinal cancer in familial adenomatous polyposis. Gastroenterology 102:1980–1982

    PubMed  CAS  Google Scholar 

  170. Yaghoobi M, Bijarchi R, Narod SA (2009) Family history and the risk of gastric cancer. Br J Cancer 102:237–242

    PubMed  Article  Google Scholar 

  171. Bakir T, Can G, Erkul S, Siviloglu C (2000) Stomach cancer history in the siblings of patients with gastric carcinoma. Eur J Cancer Prev 9:401–408

    PubMed  CAS  Article  Google Scholar 

  172. La Vecchia C, Negri E, Franceschi S, Gentile A (1992) Family history and the risk of stomach and colorectal cancer. Cancer 70:50–55

    PubMed  Article  Google Scholar 

  173. Palli D, Galli M, Caporaso NE, Cipriani F, Decarli A, Saieva C, Fraumeni JF Jr, Buiatti E (1994) Family history and risk of stomach cancer in Italy. Cancer Epidemiol Biomarkers Prev 3:15–18

    PubMed  CAS  Google Scholar 

  174. García-González MA, Lanas A, Quintero E et al (2007) Gastric cancer susceptibility is not linked to pro- and anti-inflammatory cytokine gene polymorphisms in whites: a nationwide multicenter study in Spain. Am J Gastroenterol 102:1878–1892

    PubMed  Article  CAS  Google Scholar 

  175. Dhillon PK, Farrow DC, Vaughan TL et al (2001) Family history of cancer and risk of esophageal and gastric cancers in the United States. Int J Cancer 93:148–152

    PubMed  CAS  Article  Google Scholar 

  176. Minami Y, Tateno H (2003) Associations between cigarette smoking and the risk of four leading cancers in Miyagi Prefecture, Japan: a multi-site case–control study. Cancer Sci 94:540–547

    PubMed  CAS  Article  Google Scholar 

  177. Eto K, Ohyama S, Yamaguchi T, Wada T, Suzuki Y, Mitsumori N, Kashiwagi H, Anazawa S, Yanaga K, Urashima M (2006) Familial clustering in subgroups of gastric cancer stratified by histology, age group and location. Eur J Sur Oncol 32:743–748

    CAS  Article  Google Scholar 

  178. Hong SH, Kim JW, Kim HG, Park IK, Ryoo JW, Lee CH, Sohn YK, Lee JY (2006) Glutathione S-transferases (GSTM1, GSTT1 and GSTP1) and N-acetyltransferase 2 polymorphisms and the risk of gastric cancer. J Prev Med Public Health 39:135–140

    PubMed  Google Scholar 

  179. Foschi R, Lucenteforte E, Bosetti C, Bertuccio P, Tavani A, La Vecchia C, Negri E (2008) Family history of cancer and stomach cancer risk. Int J Cancer 123:1429–1432

    PubMed  CAS  Article  Google Scholar 

  180. Bernini M, Barbi S, Roviello F, Scarpa A, Moore P, Pedrazzani C, Beghelli S, Marrelli D, de Manzoni G (2006) Family history of gastric cancer: a correlation between epidemiologic findings and clinical data. Gastric Cancer 9:9–13

    PubMed  Article  Google Scholar 

  181. Rokkas T, Sechopoulos P, Pistiolas D, Margantinis G, Koukoulis G (2010) Helicobacter pylori infection and gastric histology in first-degree relatives of gastric cancer patients: a meta-analysis. Eur J Gastroenterol Hepatol 22:1128–1133

    PubMed  Article  Google Scholar 

  182. IARC Working Group on the Evaluation of Carcinogenic Risks to Humans (1994) Schistosomes, liver flukes and Helicobacter pylori. IARC Working Group on the Evaluation of Carcinogenic Risks to Humans Lyon, 7–14 June 1994. IARC Monogr Eval Carcinog Risks Hum 61:1–241

    Google Scholar 

  183. Figueiredo C, Machado JC, Pharoah P et al (2002) Helicobacter pylori and interleukin 1 genotyping: an opportunity to identify high-risk individuals for gastric carcinoma. J Natl Cancer Inst 94:1680–1687

    PubMed  CAS  Article  Google Scholar 

  184. Amieva MR, El-Omar EM (2008) Host–bacterial interactions in Helicobacter pylori infection. Gastroenterology 134:306–323

    PubMed  CAS  Article  Google Scholar 

  185. Machado JC, Figueiredo C, Canedo P et al (2003) A proinflammatory genetic profile increases the risk for chronic atrophic gastritis and gastric carcinoma. Gastroenterology 125:364–371

    PubMed  CAS  Article  Google Scholar 

  186. Huang JQ, Zheng GF, Sumanac K, Irvine EJ, Hunt RH (2003) Meta-analysis of the relationship between cagA seropositivity and gastric cancer. Gastroenterology 125:1636–1644

    PubMed  Article  Google Scholar 

  187. Basso D, Zambon CF, Letley DP et al (2008) Clinical relevance of Helicobacter pylori cagA and vacA gene polymorphisms. Gastroenterology 135:91–99

    PubMed  CAS  Article  Google Scholar 

  188. El-Omar EM, Carrington M, Chow WH (2000) Interleukin-1 polymorphisms associated with increased risk of gastric cancer. Nature 404:398–402

    PubMed  CAS  Article  Google Scholar 

  189. Yin M, Hu Z, Tan D, Ajani JA, Wei Q (2009) Molecular epidemiology of genetic susceptibility to gastric cancer: focus on single nucleotide polymorphisms in gastric carcinogenesis. Am J Transl Res 1:44–54

    PubMed  CAS  Google Scholar 

  190. Persson C, Canedo P, Machado JC, El-Omar EM, Forman D (2011) Polymorphisms in inflammatory response genes and their association with gastric cancer: a HuGE systematic review and meta-analyses. Am J Epidemiol 173:259–270

    PubMed  Article  Google Scholar 

  191. Wang P, Xia HH, Zhang JY, Dai LP, Xu XQ, Wang KJ (2007) Association of interleukin-1 gene polymorphisms with gastric cancer: a meta-analysis. Int J Cancer 120:552–562

    PubMed  CAS  Article  Google Scholar 

  192. Camargo MC, Mera R, Correa P, Peek RM Jr, Fontham ET, Goodman KJ, Piazuelo MB, Sicinschi L, Zabaleta J, Schneider BG (2006) Interleukin-1beta and interleukin-1 receptor antagonist gene polymorphisms and gastric cancer: a meta-analysis. Cancer Epidemiol Biomarkers Prev 15:1674–1687

    PubMed  CAS  Article  Google Scholar 

  193. Xue H, Lin B, Ni P, Xu H, Huang G (2010) Interleukin-1B and interleukin-1 RN polymorphisms and gastric carcinoma risk: a meta-analysis. J Gastroenterol Hepatol 25:1604–1617

    PubMed  Article  Google Scholar 

  194. Kamangar F, Cheng C, Abnet CC, Rabkin CS (2006) Interleukin-1B polymorphisms and gastric cancer risk—a meta-analysis. Cancer Epidemiol Biomarkers Prev 15:1920–1928

    PubMed  CAS  Article  Google Scholar 

  195. Loh M, Koh KX, Yeo BH, Song CM, Chia KS, Zhu F, Yeoh KG, Hill J, Iacopetta B, Soong R (2009) Meta-analysis of genetic polymorphisms and gastric cancer risk: variability in associations according to race. Eur J Cancer 45:2562–2568

    PubMed  CAS  Article  Google Scholar 

  196. Schlemper RJ, Riddell RH, Kato Y et al (2000) The Vienna classification of gastrointestinal epithelial neoplasia. Gut 47:251–255

    PubMed  CAS  Article  Google Scholar 

  197. Rugge M, Leandro G, Farinati F, Di Mario F, Sonego F, Cassaro M, Guido M, Ninfo V (1995) Gastric epithelial dysplasia. How clinicopathologic background relates to management. Cancer 76:376–382

    PubMed  CAS  Article  Google Scholar 

  198. Rugge M, Cassaro M, Di Mario F, Leo G, Leandro G, Russo VM, Pennelli G, Farinati F, Interdisciplinary Group on Gastric Epithelial Dysplasia (IGGED) (2003) The long term outcome of gastric non-invasive neoplasia. Gut 52:1111–1116

    PubMed  CAS  Article  Google Scholar 

  199. de Jonge PJ, van Blankenstein M, Looman CW, Casparie MK, Meijer GA, Kuipers EJ (2010) Risk of malignant progression in patients with Barrett’s oesophagus: a Dutch nationwide cohort study. Gut 59:1030–1036

    PubMed  Article  Google Scholar 

  200. Stryker SJ, Wolff BG, Culp CE, Libbe SD, Ilstrup DM, MacCarty RL (1987) Natural history of untreated colonic polyps. Gastroenterology 93:1009–1013

    PubMed  CAS  Google Scholar 

  201. Munkholm P (2003) Review article: the incidence and prevalence of colorectal cancer in inflammatory bowel disease. Aliment Pharmacol Ther 18(Suppl 2):1–5

    PubMed  Article  Google Scholar 

  202. Weinstein WM, Goldstein N (1994) Gastric dysplasia and its management. Gastroenterology 107:1543–1559

    PubMed  CAS  Google Scholar 

  203. Ching CK (1995) Can we justify resecting all gastric epithelial dysplastic lesions? Gastroenterology 108:1955–1956

    PubMed  CAS  Article  Google Scholar 

  204. Abraham SC, Montgomery EA, Singh VK, Yardley JH, Wu TT (2000) Gastric adenomas: intestinal type and gastric type adenomas differ in the risk of adenocarcinoma and presence of background mucosal pathology. Am J Surg Pathol 26:1276–1285

    Article  Google Scholar 

  205. Hosokawa O, Watanabe K, Hatorri M, Douden K, Hayashi H, Kaizaki Y (2001) Detection of gastric cancer by repeat endoscopy within a short time after negative examination. Endoscopy 33:301–305

    PubMed  CAS  Article  Google Scholar 

  206. de Dombal FT, Price AB, Thompson H, Williams GT, Morgan AG, Softley A, Clamp SE, Unwin BJ (1990) The British Society of Gastroenterology early gastric cancer/dysplasia survey: an interim report. Gut 31:115–120

    PubMed  Article  Google Scholar 

  207. Sipponen P, Kekki M, Siurali M (1983) Atrophic chronic gastritis and intestinal metaplasia in gastric cancer: comparison with a representative population sample. Cancer 52:1062–1068

    PubMed  CAS  Article  Google Scholar 

  208. Hull MJ, Mino-Kenudson M, Nishioka NS et al (2006) Endoscopic mucosal resection: an improved diagnostic procedure for early gastroesophageal epithelial neoplasms. Am J Surg Pathol 30:114–118

    PubMed  Article  Google Scholar 

  209. Kim YJ, Park JC, Kim JH, Shin SK, Lee SK, Lee YC, Chung JB (2010) Histologic diagnosis based on forceps biopsy is not adequate for determining endoscopic treatment of gastric adenomatous lesions. Endoscopy 42:620–626

    PubMed  CAS  Article  Google Scholar 

  210. Kim ES, Jeon SW, Park SY et al (2009) Where has the tumor gone? The characteristics of cases of negative pathologic diagnosis after endoscopic mucosal resection. Endoscopy 41:739–745

    PubMed  CAS  Article  Google Scholar 

  211. Cassaro M, Rugge M, Gutierrez O, Leandro G, Graham DY, Genta RM (2000) Topographic patterns of intestinal metaplasia and gastric cancer. Am J Gastroenterol 95:1431–1438

    PubMed  CAS  Article  Google Scholar 

  212. Morson BC (1955) Carcinoma arising from areas of intestinal metaplasia in the gastric mucosa. Br J Cancer 9:377–385

    PubMed  CAS  Article  Google Scholar 

  213. Vannella L, Lahner E, Osborn J, Bordi C, Miglione M, Delle Fave G, Annibale B (2010) Risk factors for progression to gastric neoplastic lesions in patients with atrophic gastritis. Aliment Pharmacol Ther 31:1042–1050

    PubMed  CAS  Google Scholar 

  214. Lahner E, Bordi C, Cattaruzza MS, Iannoni C, Milione M, Delle Fave G, Annibale B (2005) Long-term follow-up in atrophic body gastritis patients: atrophy and intestinal metaplasia are persistent lesions irrespective of Helicobacter pylori infection. Aliment Pharmacol Ther 22:471–481

    PubMed  CAS  Article  Google Scholar 

  215. Van Zanten SJ, Dixon MF, Lee A (1999) The gastric transitional zones: neglected links between gastroduodenal pathology and helicobacter ecology. Gastroenterology 116:1217–1229

    PubMed  Article  Google Scholar 

  216. Kimura A, Takemoto T (1969) An endoscopic recognition of the atrophic border and its significance in chronic gastritis. Endoscopy 1:87–97

    Article  Google Scholar 

  217. Rokkas T, Filipe MI, Sladen GE (1991) Detection of an increased incidence of early gastric cancer in patients with intestinal metaplasia type III who are closely followed up. Gut 32:1110–1113

    PubMed  CAS  Article  Google Scholar 

  218. Tosi P, Filipe MI, Luzi P, Miracco C, Santopietro R, Lio R, Sforza V, Barbini P (1993) Gastric intestinal metaplasia type III cases are classified as low-grade dysplasia on the basis of morphometry. J Pathol 169:73–78

    PubMed  CAS  Article  Google Scholar 

  219. Ramesar KC, Sanders DS, Hopwood D (1987) Limited value of type III intestinal metaplasia in predicting risk of gastric carcinoma. J Clin Pathol 40:1287–1290

    PubMed  CAS  Article  Google Scholar 

  220. Conchillo JM, Houben G, de Bruïne A, Stockbrügger R (2001) Is type III intestinal metaplasia an obligatory precancerous lesion in intestinal-type gastric carcinoma? Eur J Cancer Prev 10:307–312

    PubMed  CAS  Article  Google Scholar 

  221. Nozaki K, Shimizu N, Ikehara Y, Inoue M, Tsukamoto T, Inada K, Tanaka H, Kumagai T, Kaminishi M, Tatematsu M (2003) Effect of early eradication on Helicobacter pylori-related gastric carcinogenesis in Mongolian gerbils. Cancer Sci 94:235–239

    PubMed  CAS  Article  Google Scholar 

  222. Shimizu N, Ikehara Y, Inada K et al (2000) Eradication diminishes enhancing effects of Helicobacter pylori infection on glandular stomach carcinogenesis in Mongolian gerbils. Cancer Res 60:1512–1514

    PubMed  CAS  Google Scholar 

  223. Maruta F, Sugiyama A, Ishizone S, Miyagawa S, Ota H, Katsuyama T (2005) Eradication of Helicobacter pylori decreases mucosal alterations linked to gastric carcinogenesis in Mongolian gerbils. J Gastroenterol 40:104–105

    PubMed  Article  Google Scholar 

  224. Pimanov SI, Makarenko EV, Voropaeva AV, Matveenko ME, Voropaev EV (2008) Helicobacter pylori eradication improves gastric histology and decreases serum gastrin, pepsinogen I and pepsinogen II levels in patients with duodenal ulcer. J Gastroenterol Hepatol 23:1666–1671

    PubMed  Article  Google Scholar 

  225. Rokkas T, Pistiolas D, Sechopoulos P, Robotis I, Margantinis G (2007) The long-term impact of Helicobacter pylori eradication on gastric histology: a systematic review and meta-analysis. Helicobacter 12(Suppl 2):32–38

    PubMed  Article  Google Scholar 

  226. de Vries AC, Kuipers EJ (2007) Review article: Helicobacter pylori eradication for the prevention of gastric cancer. Aliment Pharmacol Ther 26(Suppl 2):25–35

    PubMed  Article  Google Scholar 

  227. Wang J, Xu L, Shi R, Huang X, Li SW, Huang Z, Zhang G (2011) Gastric atrophy and intestinal metaplasia before and after Helicobacter pylori eradication: a meta-analysis. Digestion 83:253–260

    PubMed  Article  Google Scholar 

  228. Annibale B, Aprile MR, D’ambra G, Caruana P, Bordi C, Delle Fave G (2000) Cure of Helicobacter pylori infection in atrophic body gastritis patients does not improve mucosal atrophy but reduces hypergastrinemia and its related effects on body ECL-cell hyperplasia. Aliment Pharmacol Ther 14:625–634

    PubMed  CAS  Article  Google Scholar 

  229. Satoh K, Kimura K, Takimoto T, Kihira K (1998) A follow-up study of atrophic gastritis and intestinal metaplasia after eradication of Helicobacter pylori. Helicobacter 3:236–240

    PubMed  CAS  Google Scholar 

  230. Correa P, Fontham ET, Bravo JC et al (2000) Chemoprevention of gastric dysplasia: randomized trial of antioxidant supplements and anti-Helicobacter pylori therapy. J Natl Cancer Inst 92:1881–1888

    PubMed  CAS  Article  Google Scholar 

  231. Mera R, Fontham ET, Bravo LE, Bravo JC, Piazuelo MB, Camargo MC, Correa P (2005) Long term follow up of patients treated for Helicobacter pylori infection. Gut 54:1536–1540

    PubMed  CAS  Article  Google Scholar 

  232. Wong BC, Lam SK, Wong WM (2004) Helicobacter pylori eradication to prevent gastric cancer in a high-risk region of China: a randomized controlled trial. JAMA 291:187–194

    PubMed  CAS  Article  Google Scholar 

  233. Fuccio L, Zagari RM, Minardi ME, Bazzoli F (2007) Systematic review: Helicobacter pylori eradication for the prevention of gastric cancer. Aliment Pharmacol Ther 25:133–141

    PubMed  CAS  Article  Google Scholar 

  234. Fuccio L, Zagari RM, Eusebi LH, Laterza L, Cennamo V, Ceroni L, Grilli D, Bazzoli F (2009) Meta-analysis: can Helicobacter pylori eradication treatment reduce the risk for gastric cancer? Ann Intern Med 151:121–128

    PubMed  Google Scholar 

  235. Kim N, Park RY, Cho SI, Lim SH, Lee KH, Lee W, Kang HM, Lee HS, Jung HC, Song IS (2008) Helicobacter pylori infection and development of gastric cancer in Korea: long-term follow-up. J Clin Gastroenterol 42:448–454

    PubMed  Article  Google Scholar 

  236. Leung WK, Lin SR, Ching JY, To KF, Ng EK, Chan FK, Lau JY, Sung JJ (2004) Factors predicting progression of gastric intestinal metaplasia: results of a randomised trial on Helicobacter pylori eradication. Gut 53:1244–1249

    PubMed  CAS  Article  Google Scholar 

  237. You WC, Brown LM, Zhang L et al (2006) Randomized double-blind factorial trial of three treatments to reduce the prevalence of precancerous gastric lesions. J Natl Cancer Inst 98:974–983

    PubMed  Article  Google Scholar 

  238. Take S, Mizuno M, Ishiki K, Nagahara Y, Yoshida T, Yokota K, Oguma K, Okada H, Shiratori Y (2005) The effect of eradicating Helicobacter pylori on the development of gastric cancer in patients with peptic ulcer disease. Am J Gastroenterol 100:1037–1042

    PubMed  Article  Google Scholar 

  239. Take S, Mizuno M, Ishiki K, Yoshida T, Ohara N, Yokota K, Oguma K, Okada H, Yamamoto K (2011) The long-term risk of gastric cancer after the successful eradication of Helicobacter pylori. J Gastroenterol 46:318–324

    PubMed  Article  Google Scholar 

  240. Fukase K, Kato M, Kikuchi S et al (2008) Effect of eradication of Helicobacter pylori on incidence of metachronous gastric carcinoma after endoscopic resection of early gastric cancer: an open-label, randomised controlled trial. Lancet 372:392–397

    PubMed  Article  Google Scholar 

  241. Uemura N, Mukai T, Okamoto S, Yamaguchi S, Mashiba H, Taniyama K, Sasaki N, Haruma K, Sumii K, Kajiyama G (1997) Effect of Helicobacter pylori eradication on subsequent development of cancer after endoscopic resection of early gastric cancer. Cancer Epidemiol Biomarkers Prev 6:639–642

    PubMed  CAS  Google Scholar 

  242. Toyokawa T, Suwaki K, Miyake Y, Nakatsu M, Ando M (2010) Eradication of Helicobacter pylori infection improved gastric mucosal atrophy and prevented progression of intestinal metaplasia, especially in the elderly population: a long-term prospective cohort study. J Gastroenterol Hepatol 25:544–547

    PubMed  Article  Google Scholar 

  243. Yang HB, Sheu BS, Wang ST, Cheng HC, Chang WL, Chen WY (2009) H. pylori eradication prevents the progression of gastric intestinal metaplasia in reflux esophagitis patients using long-term esomeprazole. Am J Gastroenterol 104:1642–1649

    PubMed  CAS  Article  Google Scholar 

  244. Malfertheiner P, Megraud F, O’Morain C, Bazzoli F, El-Omar E, Graham D, Hunt R, Rokkas T, Vakil N, Kuipers EJ (2007) Current concepts in the management of Helicobacter pylori infection: the Maastricht III Consensus Report. Gut 56:772–781

    PubMed  CAS  Article  Google Scholar 

  245. Lam SK, Talley NJ (1998) Report of the 1997 Asia Pacific Consensus Conference on the management of Helicobacter pylori infection. J Gastroenterol Hepatol 13:1–12

    PubMed  CAS  Article  Google Scholar 

  246. Malfertheiner P, Mégraud F, O’Morain C, Hungin AP, Jones R, Axon A, Graham DY, Tytgat G, European Helicobacter Pylori Study Group (EHPSG) (2002) Current concepts in the management of Helicobacter pylori infection—the Maastricht 2-2000 Consensus Report. Aliment Pharmacol Ther 16:167–180

    PubMed  CAS  Article  Google Scholar 

  247. Fock KM, Katelaris P, Sugano K (2009) Second Asia-Pacific Consensus Guidelines for Helicobacter pylori infection. J Gastroenterol Hepatol 24:1587–1600

    PubMed  Article  Google Scholar 

  248. Shin DW, Yun YH, Choi IJ, Koh E, Park SM (2009) Cost–effectiveness of eradication of Helicobacter pylori in gastric cancer survivors after endoscopic resection of early gastric cancer. Helicobacter 14:536–544

    PubMed  Article  Google Scholar 

  249. Wang WH, Huang JQ, Zheng GF, Lam SK, Karlberg J, Wong BC (2003) Nonsteroidal anti-inflammatory drug use and the risk of gastric cancer: a systematic review and meta-analysis. J Natl Cancer Inst 95:1784–1791

    PubMed  CAS  Article  Google Scholar 

  250. Tian W, Zhao Y, Liu S, Li X (2010) Meta-analysis on the relationship between nonsteroidal anti-inflammatory drug use and gastric cancer. Eur J Cancer Prev 19:288–298

    PubMed  CAS  Article  Google Scholar 

  251. Leung WK, Ng EK, Chan FK, Chan WY, Chan KF, Auyeung AC, Lam CC, Lau JY, Sung JJ (2006) Effects of long-term rofecoxib on gastric intestinal metaplasia: results of a randomized controlled trial. Clin Cancer Res 12:4766–4772

    PubMed  CAS  Article  Google Scholar 

  252. Zhang LJ, Wang SY, Huo XH et al (2009) Anti-Helicobacter pylori therapy followed by celecoxib on progression of gastric precancerous lesions. World J Gastroenterol 15:2731–2738

    PubMed  CAS  Article  Google Scholar 

  253. Hung KH, Yang HB, Cheng HC, Wu JJ, Sheu BS (2010) Short-term celecoxib to regress long-term persistent gastric intestinal metaplasia after Helicobacter pylori eradication. J Gastroenterol Hepatol 25:48–53

    PubMed  CAS  Article  Google Scholar 

  254. Yanaoka K, Oka M, Yoshimura N et al (2010) Preventive effects of etodolac, a selective cyclooxygenase-2 inhibitor, on cancer development in extensive metaplastic gastritis, a Helicobacter pylori-negative precancerous lesion. Int J Cancer 126:1467–1473

    PubMed  CAS  Google Scholar 

  255. Yang HB, Cheng HC, Sheu BS, Hung KH, Liou MF, Wu JJ (2007) Chronic celecoxib users more often show regression of gastric intestinal metaplasia after Helicobacter pylori eradication. Aliment Pharmacol Ther 25:455–461

    PubMed  CAS  Article  Google Scholar 

  256. Wu CY, Wu MS, Kuo KN, Wang CB, Chen YJ, Lin JT (2010) Effective reduction of gastric cancer risk with regular use of nonsteroidal anti-inflammatory drugs in Helicobacter pylori-infected patients. J Clin Oncol 28:2952–2957

    PubMed  CAS  Article  Google Scholar 

  257. Plummer M, Vivas J, Lopez G et al (2007) Chemoprevention of precancerous gastric lesions with antioxidant vitamin supplementation: a randomized trial in a high-risk population. J Natl Cancer Inst 99:137–146

    PubMed  CAS  Article  Google Scholar 

  258. Mason J, Axon AT, Forman D et al (2002) The cost–effectiveness of population Helicobacter pylori screening and treatment: a Markov model using economic data from a randomized controlled trial. Aliment Pharmacol Ther 16:559–568

    PubMed  CAS  Article  Google Scholar 

  259. Parsonnet J, Harris RA, Hack HM, Owens DK (1996) Modelling cost–effectiveness of Helicobacter pylori screening to prevent gastric cancer: a mandate for clinical trials. Lancet 348:150–154

    PubMed  CAS  Article  Google Scholar 

  260. Davies R, Crabbe D, Roderick P, Goddard JR, Raftery J, Patel P (2002) A simulation to evaluate screening for Helicobacter pylori infection in the prevention of peptic ulcers and gastric cancers. Health Care Manag Sci 5:249–258

    PubMed  Article  Google Scholar 

  261. Roderick P, Davies R, Raftery J, Crabbe D, Pearce R, Bhandari P, Patel P (2003) The cost–effectiveness of screening for Helicobacter pylori to reduce mortality and morbidity from gastric cancer and peptic ulcer disease: a discrete-event simulation model. Health Technol Assess 7:1–86

    PubMed  CAS  Google Scholar 

  262. Roderick P, Davies R, Raftery J, Crabbe D, Pearce R, Patel P, Bhandari P (2003) Cost-effectiveness of population screening for Helicobacter pylori in preventing gastric cancer and peptic ulcer disease, using simulation. J Med Screen 10:148–156

    PubMed  CAS  Article  Google Scholar 

  263. Leivo T, Salomaa A, Kosunen TU, Tuominen R, Färkkilä M, Linna M, Sintonen H (2004) Cost–benefit analysis of Helicobacter pylori screening. Health Policy 70:85–96

    PubMed  CAS  Article  Google Scholar 

  264. Dan YY, So JB, Yeoh KG (2006) Endoscopic screening for gastric cancer. Clin Gastroenterol Hepatol 4:709–716

    PubMed  Article  Google Scholar 

  265. Yeh JM, Kuntz KM, Ezzati M, Goldie SJ (2009) Exploring the cost–effectiveness of Helicobacter pylori screening to prevent gastric cancer in China in anticipation of clinical trial results. Int J Cancer 124:157–166

    PubMed  CAS  Article  Google Scholar 

  266. Lee YC, Lin JT, Wu HM, Liu TY, Yen MF, Chiu HM, Wang HP, Wu MS, Hsiu-Hsi Chen T (2007) Cost–effectiveness analysis between primary and secondary preventive strategies for gastric cancer. Cancer Epidemiol Biomarkers Prev 16:875–885

    PubMed  Article  Google Scholar 

  267. Lee HY, Park EC, Jun JK, Choi KS, Hahm MI (2010) Comparing upper gastrointestinal X-ray and endoscopy for gastric cancer diagnosis in Korea. World J Gastroenterol 16:245–250

    PubMed  Article  Google Scholar 

  268. Xie F, Luo N, Blackhouse G, Goeree R, Lee HP (2008) Cost–effectiveness analysis of Helicobacter pylori screening in prevention of gastric cancer in Chinese. Int J Technol Assess Health Care 24:87–95

    PubMed  Article  Google Scholar 

  269. Xie F, Luo N, Lee HP (2008) Cost effectiveness analysis of population-based serology screening and 13C-urea breath test for Helicobacter pylori to prevent gastric cancer: a Markov model. World J Gastroenterol 14:3021–3027

    PubMed  Article  Google Scholar 

  270. Fendrick AM, Chernew ME, Hirth RA, Bloom BS, Bandekar RR, Scheiman JM (1999) Clinical and economic effects of population-based Helicobacter pylori screening to prevent gastric cancer. Arch Intern Med 159:142–148

    PubMed  CAS  Article  Google Scholar 

  271. Yeh JM, Hur C, Kuntz KM, Ezzati M, Goldie SJ (2010) Cost–effectiveness of treatment and endoscopic surveillance of precancerous lesions to prevent gastric cancer. Cancer 116:2941–2953

    PubMed  Article  Google Scholar 

  272. Hassan C, Zullo A, Di Giulio E, Annibale B, Lahner E, De Francesco V, Ierardi E (2010) Cost–effectiveness of endoscopic surveillance for gastric intestinal metaplasia. Helicobacter 15:221–226

    PubMed  Article  Google Scholar 

Download references

Acknowledgments

These guidelines were made possible through the financial support of the European Society of Gastrointestinal Endoscopy (ESGE) and the Sociedade Portuguesa de Endoscopia Digestiva (SPED). Olympus (Europe), Casen-Fleet (Portugal), and Angelini (Portugal) gave educational grants to ESGE and SPED. We would also like to acknowledge Eng. Jorge Jacome for his support through MedQuest development and the Secretariats of ESGE (Hilary Hamilton and Nicola Oremus) and SPED (Maria José Ilharco).w

Conflict of interest statement

We declare that we have no conflict of interest.

Author information

Affiliations

Authors

Consortia

Corresponding author

Correspondence to M. Dinis-Ribeiro.

Additional information

These guidelines represent a consensus of best practice based on the available evidence at the time of preparation. They may not apply in all situations and should be interpreted in the light of specific clinical situations and resource availability. Further controlled clinical studies may be needed to clarify aspects of these statements, and revision may be necessary as new data appear. Clinical consideration may justify a course of action at variance to these recommendations. These guidelines are intended to be an educational device to provide information that may assist endoscopists in providing care to patients. They are not rules and should not be construed as establishing a legal standard of care or as encouraging, advocating, requiring, or discouraging any particular treatment.

MAPS Participants include: Cathomas G (Switzerland), Fedorov ED (Russia), Figueiredo P (Portugal), Goldis A (Romania), Leja M (Latvia), Moehler M (Germany), Plesea E (Romania), Bergman J (the Netherlands), Hamoudi W (Jordan), Almeida R, Annibale B, Lobo LA, Balaban YH, Boeriu A, Burette A, Mallet AC, David L, Delchier J-C, Dobru ED, Fernandes C, Kahaleh M, Kashin S, Lomba-Viana R, Lunet N, Marakhouski K, Moreira-Dias L, Ferreira CF, Pais TP, Rollán A, Sadio A, Santos C, Chu K-M, D’Ambra G, Ellul P, van Grieken N, Lamarque D, Najeeb AA

Appendix

Appendix

All contributors are listed below in alphabetic order, according to their role (Working Group, as national representative, or as an individual) and their participation in the Porto meeting (* indicates those who voted online only and not at the Porto meeting).

Panel of Experts or Young Investigators (Working Group)

Miguel Areia, Gastroenterology Department, Portuguese Oncology Institute; Fátima Carneiro, European Society of Pathology, Porto Faculty of Medicine, Serviço de Anatomia Patológica, Porto, Portugal; Annemarie de Vries, Erasmus MC University Medical Center Rotterdam, Gastroenterology and Hepatology, Rotterdam, the Netherlands; Mário Dinis-Ribeiro, Servico de Gastrenterologia, Instituto Portugues de Oncologia Francisco Gentil, Porto, Portugal; Jean-Marc Dumonceau, Départment de Gastroénterologie et d’Hépatopancréatologie, H.U.G. Hôpital Cantonal, Geneva, Switzerland; *Arzu Ensari, Department of Pathology, Ankara University Medical School, Turkey; Ernst J. Kuipers, Department of Gastroenterology and Hepatology, Erasmus MC, Rotterdam, the Netherlands; Guilherme Macedo, IPATIMUP, Porto, Portugal; Jose Carlos Machado, Department of Gastroenterology, Hospital de S. João/Porto Faculty of Medicine, Portugal; Peter Malfertheiner, Klinik der Gasroenterologie, Hepatologie und Infektologie, Otto von Guericke Universität Magdeburg, Germany; Ricardo Marcos-Pinto, Gastroenterology Department, Centro Hospitalar do Porto, Portugal; Tamara Matysiak-Budnik, Service d’Hépato-Gastroentérologie, Hôtel Dieu, CHU de Nantes, France; Francis Megraud, Inserm U853 and Université Bordeaux, Laboratoire de Bacteriologie, Bordeaux, France; Kazumasa Miki, Japan Research Foundation of Prediction, Diagnosis and Therapy for Gastric Cancer (JRF PDT GC), Tokyo, Japan; Matilde Monteiro-Soares CINTESIS, Porto Faculty of Medicine, Portugal; Anthony O’Connor, AMNCH/TCD, Adelaide and Meath Hospital/Trinity College, Dublin Tallagh, Ireland; Colm O’Morain, Department of Gastroenterology, Adelaide and Meath Hospital, Dublin, Ireland; Richard Peek, Division of Gastroenterology, Vanderbilt University School of Medicine, Nashville, USA; Carina Pereira, Grupo de Oncologia Molecular, Instituto Português de Oncologia do Porto FG, EPE, Porto, Portugal; Pedro Pimentel-Nunes, Servico de Gastrenterologia, IPO-Porto, Portugal, and Department of Physiology, Cardiovascular Research and Development Unit, Medical Faculty, Porto, Portugal; Thierry Ponchon, Hopital Edouard Herriot, Department of Digestive Diseases, Lyon, France; Björn Rembacken, Centre for Digestive Diseases, The General Infirmary at Leeds, UK; Ari Ristimaki, Department of Pathology, HUSLAB and Haartman Institute, Helsinki University Central Hospital and University of Helsinki, Helsinki, Finland.

National representatives

Gieri Cathomas (Switzerland, pathology), Head of the Cantonal Institute for Pathology, President Swiss Society of Gastrointestinal Pathology, Cantonal Institute for Pathology, Liestal, Switzerland; Evgeny D. Fedorov (Russia), Russia State Medical University, Moscow University Hospital; Pedro Manuel Narra de Figueiredo (Portugal), Hospitais da Universidade de Coimbra, Serviço de Gastrenterologia, Coimbra, Portugal; Adrian Goldis (Romania), Clinic of Gastroenterology Algomed, Timisoara, Romania; Marcis Leja (Latvia), University of Latvia, Latvian Society of Gastroenterology, Hospital Linezers, Riga, Latvia; Markus Moehler (Germany), 1. Medizinische Klinik und Poliklinik der Johannes-Gutenberg Universität Mainz, Germany; Emil Plesea (Romania, pathology), Department of Pathology, University of Medicine and Pharmacy, Craiova, Romania; *Jacques Bergman (the Netherlands), Department of Gastroenterology and Hepatology, Academic Medical Center Amsterdam, the Netherlands; *Waseem Hamoudi (Jordan), Jordanian Society of Gastroenterology, Amman, Jordan.

As individuals

Raquel Almeida, IPATIMUP, Porto, Portugal; Bruno Annibale, Dipartimento Medico-chirurgico di scienze cliniche, Tecnobiomediche e medicina traslazionale, Section of Gastroenterology, Rome, Italy; Luís Azevedo Lobo, Gastroenterology Department, Pedro Hispano Hospital, ULS Matosinhos, Senhora da Hora, Portugal; Yasemin Hatice Balaban, Hacettepe University, Gastroenterology Unit, Ankara, Turkey; Alina Boeriu, Gastroenterology Department, University of Medicine, Targu Mures, Romania; Alain Burette, Gastroenterology Department, CHIREC, Brussels, Belgium; Anne Courillon Mallet, Service Hépato-gastroentérologie, Centre Hospitalier de Villeneuve St Georges, Villeneuve St Georges, France; Leonor David, IPATIMUP, Porto, Portugal; Jean-Charles Delchier, Service d’hépatogastroentérologie, Hôpital Henri Mondor, Créteil, France; Ecaterina Daniela Dobru, Gastroenterology Department, University of Medicine and Pharmacy, TG. Mures, Romania; Carlos Fernandes, C. H. Vila Nova de Gaia/Espinho, Portugal; Michel Kahaleh, Division of Gastroenterology/Hepatology, University of Virginia Health System, Charlottesville, USA; Sergey Kashin, Yaroslavl Regional Cancer Hospital, Yaroslavl, Russia; Rafael Lomba-Viana, Porto, Portugal; Nuno Lunet, University of Porto Medical School, Department of Clinical Epidemiology, Predictive Medicine and Public Health, Porto, Portugal; Kirill Marakhouski, Minsk, Belarus; Luis Moreira-Dias, Instituto Português De Oncologia Do Porto, Serviço De Gastrenterologia, Porto, Portugal; Carlos Noronha Ferreira, Serviço de Gastrenterologia e Hepatologia, Hospital de Santa Maria-Centro Hospitalar Lisboa Norte, Lisbon, Portugal; Teresa Pinto Pais, Portugal; Antonio Rollán, Gastroenterology Department, Clinica Alemana, Santiago, Chile; Ana Sadio, IPATIMUP, Porto, Portugal; Carlos Figueiredo Costa Santos, Casa Saude Boavista, Porto, Portugal; *Joao Santos Barbosa, Lisbon, Portugal; *Kent-Man Chu, Department of Surgery, The University of Hong Kong, Queen Mary Hospital, Pokfulam, Hong Kong; *Giancarlo D’Ambra, Rome, Italy; *Pierre Ellul, Mater Dei Hospital, Sliema, Malta; *Nicole van Grieken, Department of Pathology, VU University Medical Center, Amsterdam, the Netherlands; *Dominique Lamarque, Service Hépato-Gastroentérologie, Oncologie digestive, Hôpital Ambroise Paré, Boulogne-Billancourt, France; *Akram Ajeel Najeeb, Medical City, Bab Al-Mudhaam, Baghdad, Iraq.

Rights and permissions

Reprints and Permissions

About this article

Cite this article

Dinis-Ribeiro, M., Areia, M., de Vries, A.C. et al. Management of precancerous conditions and lesions in the stomach (MAPS): guideline from the European Society of Gastrointestinal Endoscopy (ESGE), European Helicobacter Study Group (EHSG), European Society of Pathology (ESP), and the Sociedade Portuguesa de Endoscopia Digestiva (SPED). Virchows Arch 460, 19–46 (2012). https://doi.org/10.1007/s00428-011-1177-8

Download citation

  • Received:

  • Revised:

  • Accepted:

  • Published:

  • Issue Date:

  • DOI: https://doi.org/10.1007/s00428-011-1177-8

Keywords

  • Atrophic gastritis
  • Intestinal metaplasia
  • Dysplasia
  • Precancerous conditions
  • Precancerous lesions
  • Gastric cancer
  • Endoscopy
  • Pepsinogen
  • Diagnosis
  • Management
  • Follow-up
  • Therapy
  • Diagnosis
  • Helicobacter pylori
  • Guideline