Abstract
The midbrain-hindbrain boundary (MHB) is one of the key organizing centers of the vertebrate central nervous system (CNS). Its patterning is governed by a well-described gene regulatory network (GRN) involving several transcription factors, namely, pax, gbx, en, and otx, together with signaling molecules of the Wnt and Fgf families. Here, we describe the onset of these markers in Oryzias latipes (medaka) early brain development in comparison to previously known zebrafish expression patterns. Moreover, we show for the first time that vox, a member of the vent gene family, is expressed in the developing neural tube similarly to CNS markers. Overexpression of vox leads to profound changes in the gene expression patterns of individual components of MHB-specific GRN, most notably of fgf8, a crucial organizer molecule of MHB. Our data suggest that genes from the vent family, in addition to their crucial role in body axis formation, may play a role in regionalization of vertebrate CNS.
Avoid common mistakes on your manuscript.
Introduction
Induction of the neural plate is considered the initial step in the development of the central nervous system (CNS). Patterning of the primordial brain begins shortly after gastrulation, when the neural plate begins to form. During the neurulation process of teleost fish, the neural plate firstly transforms into a transient structure called neural keel, which later gives rise to the neural rod (approximately at 5-somite stage). Finally, the neural tube forms at 10-somite stage. The neural keel is regionalized both across the dorso-ventral (D/V) axis and across the antero-posterior (A/P) axis. Later on, the neural rod is divided into three primary brain regions: the forebrain, the midbrain, and the hindbrain, as a result of intensive signaling cross-talk. D/V patterning of the neural rod (neural tube) is controlled via ventralizing signals—SHH from notochord cells—and via dorsalizing signals—mainly BMP4 from epidermal ectoderm (Echelard et al. 1993; Lee and Jessell 1999). A/P patterning, on the other hand, is organized by local signaling centers (Echevarria et al. 2003; Jessell and Sanes 2000). One of them is a group of cells at the midbrain-hindbrain boundary (MHB) also called the isthmic organizer (Houart et al. 1998; Wilson and Houart 2004; Wurst and Bally-Cuif 2001). MHB is both required and sufficient for the cell fate induction of the surrounding tissues, which are later developed into mesencephalic and metencephalic regions (Liu and Joyner 2001; Raible and Brand 2004; Wurst and Bally-Cuif 2001). This junction is established, induced, and maintained by the expression of several transcription factors, most notably otx, gbx, pax, and en, and signaling molecules from Wnt and Fgf families. These factors have been found in all studied vertebrate species and are often regarded as the core MHB cascade (reviewed in Dworkin and Jane (2013) and Wurst and Bally-Cuif (2001)). In zebrafish, establishment of MHB is determined at the borders of the expression domains of homeobox transcription factors otx2 (presumptive midbrain) and gbx1 (presumptive hindbrain). Positioning of the MHB primordium (otx2/gbx1 borders) in the zebrafish neural plate is mediated by WNT8 proteins from the precursors of lateral mesendoderm (Rhinn et al. 2009; Rhinn et al. 2005). Once the expression of otx2/gbx1 is established, the induction step of MHB with three parallel signaling pathways involving pax2.1, wnt1, and fgf8 is triggered (Canning et al. 2007; Lun and Brand 1998; Rhinn and Brand 2001). Slightly later, en2, en3, and en1, and pax2.2, pax5, and pax8 are expressed across the boundary (Lun and Brand 1998). After the initiation phase, fgf8 expression is positively regulated by gbx2 while otx2 and gbx2/fgf8 regulate each other negatively, and these interactions lead to the establishment and maintenance of sharp expression borders (Rhinn et al. 2003). Concomitantly, the expression regions of fgf8, wnt1, en1/2/3, and pax2.1/2.2/5/8 become interdependent and establish a positive regulatory loop that is required for maintaining the midbrain-hindbrain identity (Dworkin and Jane 2013; Wurst and Bally-Cuif 2001). The maintenance of MHB relies on continuous expression of core MHB factors: fgf8, wnt1, en1/2, pax2.1 (Dworkin and Jane 2013; Joyner et al. 2000; Rhinn and Brand 2001; Wurst and Bally-Cuif 2001). Perturbation of any of these genes has no crucial effect on the induction; however, it will lead to severe defects in the maintenance of the isthmic organizer (Dworkin and Jane 2013; Joyner et al. 2000; Rhinn and Brand 2001; Wurst and Bally-Cuif 2001).
Vent family genes, including vox, belong to a group of homeobox transcription factors that play a significant role during early development. Overexpression of these genes leads to strong ventralization of zebrafish embryos (Gilardelli et al. 2004). vox and other members of the vent family act as transcriptional repressors (Gilardelli et al. 2004; Kozmikova et al. 2013; Zhao et al. 2013). The role of the vox gene (or vent family genes) has been relatively well studied during early development; nevertheless, it is largely unknown during later developmental stages. Our aim was to investigate the role of the vox homeobox gene in the brain development. We specifically address the relationship between vox and the MHB program. We used Oryzias latipes (medaka), an important fish model in studies of vertebrate developmental genetics and comparative genomics. We performed synteny and sequence conservation analysis to validate the identity of the medaka vox orthologue. We described its expression pattern during embryogenesis and placed it into the framework of known brain markers. Using a heat-shock inducible vox line of medaka, we show that vox interferes with the gene regulatory network during the maintenance stage of developing MHB. Based on our data, we propose a novel function for the vox gene as a negative regulator of fgf8, a pivotal organizer molecule of MHB.
Materials and methods
In silico analysis of fish vox loci
Genomic loci containing fish vox genes were retrieved through ENSEMBL and NCBI websites. Comparison of vox syntenic regions was done using the Ensembl and NCBI genome browsers, along with information from the Genomicus website v81.01 (Louis et al. 2015). Protein sequences were aligned using Clustal Omega (Sievers et al. 2011) and visualized using GeneDoc (Nicholas et al. 1997). Accession numbers for vox orthologues are medaka (XP_004076914.1, ENSORLP00000000781), fugu (XP_003963708, ENSTRUP00000027430), stickleback (ENSGACP00000003759), and zebrafish (NP_571773, ENSDARP00000131684).
DNA constructs
The gfp:HSE:luciferase vector (Bajoghli et al. 2004) was modified by replacing the gfp and luciferase genes with the mCherry cDNA and vox open reading frame, respectively, leading to the final mCherry:HSE:vox construct.
Probes for otx2, gbx2, wnt1, fgf8, pax2.2, and en2 were kindly provided by Dr. Thomas Czerny. As previously described, medaka pax2.1 is not fully annotated in public databases; therefore, available EST and genomic scaffold sequences were used in order to design primers corresponding to the 5′ UTR of pax2.1 gene (Fabian et al. 2015). Primers for gbx1 were designed based on genomic sequence ENSORLG00000017521 and for vox on ENSORLG00000000633. Probes were amplified from total complementary DNA (cDNA) using primers 5´-CCACCCCTATATCTGATTGAACC-3´ and 5´-GTTTCGCCTTGGTGATGCA-3´ for pax2.1; 5´-GTGAGGAACCCCAAAATCGT-3´ and 5´-CAGCCACAACTCATAACTTCTCC-3´ for gbx1. 5´-ATGGTCAAATACTTTTCAGTAGACT-3´and 5´-TCAGAAGAAATGTTGGTAGTGGAT-3´ for vox.
To test morpholino knockdown efficiency, the vox AUG region (the region of vox containing the translation initiation codon, flanked by 12 and 10 bp upstream and downstream, respectively) was fused in frame with the 5´ open reading frame of eGFP and cloned into pCS2+ (Fig. S2a) using primers 5´-CGCGGATCCGCTGGACTGCAAAGATGGTCAAATACTTTGTGAGCAAGGGCGAGGAGCTGTTCA-3´and 5´-CCGCTCGAGTTACTTGTACAGCTCGTCCATGCCGAGA-3´ leading to the final vox_aug_region-eGFP construct.
Microinjection of mRNA and morpholino oligonucleotides into medaka eggs
The antisense translation blocking morpholino (MO) against vox gene was designed and manufactured by Gene Tools (Philomath, OR, USA). The vox MO sequence was 5′-AGTATTTGACCATCTTTGCAGTCCA-3′. Morpholino against zebrafish tcf7l1b 5′-CGCCTCCGTTAAGCTGCGGCATGTT-3′ was used as a MO injection control (control MO). Morpholinos were dissolved to 1 mM injection stocks in RNase-free water. RNA for injection was prepared using the mMessage mMachine kit (Ambion). The vox_aug_region-eGFP construct was subcloned into the pCS2+ expression vector to produce mRNA using SP6 RNA polymerase. For microinjection of medaka, a solution of 1×ERM, 0.5 % of Phenol Red, 0.3 mM morpholino, and 200 ng/μl of synthetized mRNA was applied.
The injecting setup was as follows: pressure injector Femtojet (Eppendorf), micromanipulator TransferMan NK (Eppendorf), borosilicate glass capillaries (GC100F10, Harward Apparatus), stereomicroscopes (Olympus SZX7, SZX9). Pressure was adjusted so that a bolus of RNA of about 2 nl volume was injected into one-cell stage medaka. Calibration was done with the Stage Micrometer. Injected embryos were fixed at the appropriate stage.
Animal husbandry
Oryzias latipes (medaka) embryos of the Cab inbred strain were used for all experiments. Embryos were collected daily immediately after spawning. Embryonic stages were determined according to Iwamatsu (2004). Housing of animals and in vivo experiments were performed after approval by the Animal Care Committee of the Institute of Molecular Genetics (study ID#36/2007) and in compliance with national and institutional guidelines (ID#12135/2010-17210).
I-SceI meganuclease transgenesis
To generate transgenic lines, the mCherry:HSE:vox construct was injected (see paragraph Microinjection of mRNA and morpholino oligonucleotides into medaka eggs) at a concentration of 10 ng/μl together with I-SceI meganuclease (0.5 units/μl) into embryos at the one-cell stage, as described by Thermes et al. (2002) and Bajoghli et al. (2004). The mature F0 fish were crossed with wild-type fish, and their F1 progeny was assayed for transgene expression after heat shock. More specifically, F1 offspring at stage 16 (75 % epiboly) was treated at 39 °C for 2 h and fixed 24 h later (stage 20–21).
Whole-mount RNA in situ hybridization
Embryos were fixed overnight in 4 % PFA/PTW (PBS/Tween) at RT and subsequently dechorionated manually. Whole-mount RNA in situ hybridizations were performed at 65 °C using DIG or fluorescein-labeled RNA probes. The color reaction was carried out with BM purple (Roche) and ImmPACT Vector Red (Vector), followed by re-fixation in 4 % PFA/PTW. Embryos were bleached in 100 % MetOH, rehydrated in PTW, and mounted in 87 % glycerol. Whole-mount specimens were cryoprotected in 30 % sucrose/PBS and embedded and frozen in OCT (Tissue Tek; Sakura Finetek). Serial frozen sections were prepared at 10 μm thickness.
Results and discussion
In silico analysis of fish vox loci
Single vox loci were obtained for the four fish species analyzed in this study (Fig. 1a). In particular, vox genes are located on chromosomes 15 (NC_019873.1), 4 (NC_018893.1), and 13 (NC_007124.6) of medaka, fugu, and zebrafish, respectively, and groupVI (ENSGACG00000002870) of the stickleback genome assembly. Medaka vox locus exhibits higher conservation of the gene content and order to the syntenic region of fugu and stickleback than to that of zebrafish. For example, a local rearrangement of the dntt gene is observed in zebrafish in relation to the other species.
Conservation analysis of the vox loci in four fish species. a Schematic representation of genes in the vox loci of medaka (Oryzias latipes), fugu (Takifugu rubripes), stickleback (Gasterosteus aculeatus), and zebrafish (Danio rerio). b Alignment of fish vox proteins. A high level of conservation is observed in the homeobox domain (black line). A putative Eh-1 motif is detected in the N-terminus (blue line) in addition to two more conserved blocks (Box1 and Box2)
vox genes of all species compared in this study consist of three exons with comparable size and conserved borders (data not shown). The medaka vox orthologue consists of 244 amino acids. Protein alignment reveals a high degree of conservation for all four species, mainly in the homeobox domain (Fig. 1b, black line). It must be noted that medaka vox is mistakenly annotated as “homeobox protein vent1-like” in GenBank (XP_004076914.1); nevertheless, both synteny and sequence alignment support the fact that it is indeed the vox orthologue.
Besides the homeobox domain (Fig. 1b, black line), highly conserved blocks are observed in the N-terminus (Fig. 1b, blue and red lines). Previous studies have shown that the vox/vent family members bear the Eh1 motif (Engrailed Homologue 1) in the N-terminus, a domain that is involved in protein–protein interactions and acts as a repressor in endoderm development (Gilardelli et al. 2004; Zhao et al. 2013). This motif also appears to be present in the medaka orthologue (Fig. 1b, blue line).
Expression of medaka vox
To determine the spatial distribution of vox transcripts, whole mount RNA in situ hybridization was performed with medaka embryos at stages 11–25 (Fig. 2). vox transcripts are detectable after zygotic genome activation during the late blastula stage (Fig. 2a), throughout the whole embryo in a mottled pattern. Similarly, in zebrafish, the onset of vox expression is at the sphere stage (Melby et al. 2000). Later, during gastrulation, vox expression is strong at the blastoderm margin and flanks the dorsal side of the embryo, which corresponds to the organizer and neuroectoderm (Fig. 2b, c). vox is strongly expressed at the embryonic ventral part—outside of the shield domain—in Fig. 2c, same as bmp4 expression pattern (Kozmikova et al. 2013). We have previously shown that medaka vox is a ventralizing factor (Kozmikova et al. 2013), similarly to vent family genes in zebrafish that suppresses the activity of dorsal genes such as chordin (Melby et al. 2000). By stage 15 (50 % epiboly), vox surrounds the presumptive neural plate (Fig. 2b, Fig. S1). Although vox is known as a negative regulator of neural tissues, it exhibits a striped expression pattern in the neural plate at the level of prospective midbrain (Fig. 2c, Fig. S1). A similar expression pattern is observed for the markers of the central nervous system (CNS) (Fig. 3). At stage 17 (early neurula), vox transcripts become restricted to dorsal side of neural keel at the level of prospective midbrain (Fig. 2d). Double whole-mount RNA in situ hybridization revealed partially overlapping expression (displayed with red arrowhead in Fig. 2e, e´) of vox with pax2.2, a marker of the MHB region (Fig. 2e, e´) (Lun and Brand 1998) in dorsal part of the pax2.2 expression domain. From the stage 17 (early neurula) through somitogenesis, vox is strongly expressed posteriorly in the tail bud, similarly to zebrafish (Gilardelli et al. 2004; Melby et al. 2000). Strong expression of vox is maintained in the tail bud (Fig. 2f, i), eye primordia (Fig. 2f, g, i), and in the neural tube within the midbrain region (Fig. 2f-h) (Gilardelli et al. 2004). Collectively, the expression of vox in medaka and other vertebrates indicates a role for this gene in CNS development.
Early embryonic expression of vox. a vox is first expressed at the stage 11 (late blastula). b At stage 15 (50 % epiboly) vox surrounds the shield area. The black arrowhead in b-inset marks the shield position. c At stage 16 (75 % epiboly) vox is broadly expressed on the ventral side and in two stripes (white arrowheads) in the prospective MHB region of the embryo. d, e Stage 17 shows vox expression in the future midbrain, tail bud, and non-neural tissue. e, e´ Double RNA in situ hybridization was conducted for vox (purple) and pax2.2, a marker of MHB (red); red arrowhead marks the expression overlap. f, g, h, i At later stages (f–i) vox is expressed in the dorsal part of neural rod in the midbrain region, the very posterior region of the embryo (f) and in the eye (f, g). Embryos are shown in (a and b-inset) animal pole views, (b–d, e´ and g-bottom) dorsal views and (e, f, g-top and i) lateral views. h: Dorso-ventral section at the level of the midbrain-hindbrain region (dorsal to top, position of section is indicated by a dashed line in (g)). Ey eye vesicle, MHB midbrain-hindbrain boundary, TB tailbud
Medaka vox is expressed in the same manner as MHB markers. RNA in situ hybridization of wild-type embryos between stages 15 (gastrula) and 17 (early neurula). All embryos are shown in dorsal view. Dashed line indicates position of the shield in the medaka embryo (a–e, g–i) or embryonic body (f). j Comparison of the onset of expression of the different genes associated with midbrain-hindbrain junction in medaka (this study) and zebrafish (modified from Rhinn and Brand (2001))
Midbrain-hindbrain boundary markers in medaka
We sought to investigate the temporal and spatial distribution of early CNS markers in medaka embryos and compare it to that of zebrafish (Fig. 3a–j). Medaka otx2 as well as zebrafish otx2 (Li et al. 1994) is expressed in the most anterior domain, in the prospective neural plate starting from mid-gastrula until the beginning of neurulation (Fig. 3a, Fig. S1). The expression domains of otx2 and vox are partially overlapping in the borders of the shield area (Fig. S1). Same as in zebrafish (Rhinn et al. 2003), the expression of medaka gbx1 was observed earlier (Fig. 3b) than gbx2 which was detected slightly later at the end of gastrulation (Fig. 3c, j). We detected early expression of both pax2 genes in medaka, in particular pax2.1 at stage 15 (50 % epiboly), followed by pax2.2 at stage 16 (75 % epiboly) in the prospective brain area (Fig. 3d, e).The onset of en2 was detected during the stage 17 (early neurula) (Fig. 3f, j), whereas wnt1, fgf8, gbx2, and vox at stage 16 (75 % epiboly) (Fig. 3c, g–i). In regard to pax2 genes, our observations in medaka are in contrast to zebrafish, where the expression onset of pax2.1 is almost simultaneous with fgf8, gbx2, and wnt1 genes (Lun and Brand 1998; Pfeffer et al. 1998; Reifers et al. 1998; Rhinn et al. 2003). Similarly to medaka (Heimbucher et al. 2007; Ristoratore et al. 1999), the expression of zebrafish gbx2 and en2 is initially detectable during the late gastrula and the early neurula stage, respectively (Lun and Brand 1998; Rhinn et al. 2003).
The expression of otx2, gbx1, and pax2.1 in medaka is triggered during early gastrulation stages in presumptive midbrain and MHB regions while the expression of vox gene is detected in the midbrain area in late gastrula stage. This may suggest that vox plays role downstream of these genes in MHB.
Based on the expression data of otx2 and gbx1/2 in medaka (Fig. 3a, b, c) and zebrafish (Fig. 3j), it is probable that both species evolved a specific switch in gene function of gbx1 instead of gbx2 (Rhinn and Brand 2001).
In general, the onset of otx2, gbx1, gbx2, wnt1, fgf8, and en2 in medaka is comparable with the onset of zebrafish homologues and subtle apparent differences might be due to unequal development between these two species. The most notable difference in expression between medaka and zebrafish is the relative onset of pax2 gene paralogues. Medaka pax2.1 was expressed much earlier than zebrafish pax2.1 and coincides with the onset of gbx1 during the establishment phase. Moreover, medaka pax2.2 early expression suggests its role during early neural plate patterning. In contrast, the expression onset of zebrafish pax2.2 occurs at 5-somite stage, when the neural plate is already transformed into the neural keel (Lun and Brand 1998).
In summary, the spatio-temporal expression profiles described above indicate both conserved and divergent features in the gene regulatory network underlying fish MHB development.
vox interferes with the midbrain-hindbrain boundary gene regulatory network
To investigate the function of vox during the medaka early development, we applied a loss of function approach using translation-blocking morpholino oligonucleotides (MO). To test the efficiency of vox MO, synthetic mRNA from the vox_aug_region-eGFP construct (See Material and Methods, Fig. S2a) was injected into embryos alone (Fig. S2a, a´) or with vox MO (Fig. S2b, b´). As expected, eGFP from mRNA injection without vox MO was expressed in whole embryo (Fig. S2a´); however, its expression was blocked in embryos that were injected both with mRNA and vox MO (Fig. S2b´).
The knockdown of vox had no or little dorso-ventral (D/V) patterning defects during body axis formation which is rather obvious from the normal morphology exhibited by the vast majority of vox morphants (Fig. S2c–f´). Accordingly, vox morphants had none or low penetrance phenotypes in developing MHB (Fig. S2c–f´). We examined the expression pattern of MHB genes, namely, otx2, en2, wnt1, and fgf8 (Fig. S2c-f´). We observed very subtle or no changes in vox morphants comparing with control MO. The lack of phenotypic changes in medaka vox morphants might be due to another gene, which could rescue the early D/V body axis formation and later the predicted function in MHB, as well. It has been reported for zebrafish that vox knockout or its inactivation by MO injection has little or no effect on early D/V body axis establishment of the embryo (Imai et al. 2001).
For further investigation of vox role during the medaka brain development, we also applied a gain of function approach. Since the ectopic expression of vox causes strong ventralization of the embryos during the early development of vertebrates (Kawahara et al. 2000; Kozmikova et al. 2013), we chose an inducible heat shock element (HSE) system (see Materials and Methods, Fig. S3). The HSE system allows ectopic induction of a gene of interest in a stage-dependent manner together with fluorescent marker mCherry, using a bidirectional promoter (Fig. S3a). The ectopic expression of vox was induced at stage 16 (75 % epiboly) (Fig. S3b). Activation of the vox HSE expression construct at this time period significantly reduced the appearance of ventralized phenotype in the very early stages.
In order to directly check for vox overexpression, we further analyzed mCherry positive embryos by RNA in situ hybridization using the probe against vox. This confirmed strong upregulation of vox expression in all embryonic tissues (Fig. 4i, in detail Fig. S3c, c´). The overexpression of vox during late gastrula stage repressed dorso-anterior structures of the embryo and lead to ventralized phenotype (Fig. S3d, e). Phenotypic loss of MHB region was occasioned by vox overexpression (insets Fig. S3d, e).
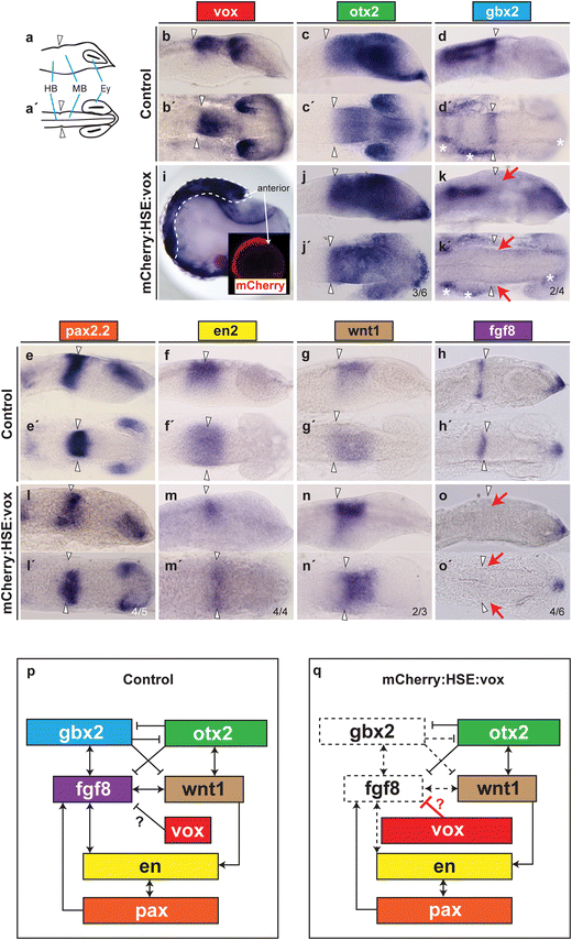
Heat-induced overexpression of vox results in perturbed expression of the midbrain-hindbrain genes. a–a´ Schematic view of the orientation of embryos. Lateral (b–h) and dorsal (b´–h´) views of control embryos and lateral (i–o) and dorsal (j´–o´) views of vox transgenic line embryos after heat shock. Anterior is to the right. White arrowheads show the position of MHB. The regulatory network obtained from literature data and the hypothetical role of the vox gene in the control (p) and vox HSE transgenic line (q). Note the loss of gbx2 and fgf8 (k, k´, o, o´, red arrows) by ectopic vox. Asterisks mark the unchanged gbx2 expression domains. Ey eye vesicle, HB hindbrain, MB midbrain. Control and vox transgenic line embryos were treated for 2 h at 39 °C and fixed 24 h after induction. i-inset: in vivo imaging of whole body mCherry expression after heat shock
To investigate the MHB development in the vox HSE transgenic line, we examined the expression domains of core MHB genes, namely, otx2, gbx2, pax2.2, en2, wnt1, and fgf8, at stages 20–21, when the MHB patterning is established (Fig. 4). The induced overexpression of the vox gene leads to severe defects in the maintenance of isthmic organizer genes. Medaka otx2 pattern was altered in the MHB region and in the anterior region after the overexpression of vox (Fig. 4c, c´, j, j´). Medaka gbx2 expression specifically disappeared in the anterior-most hindbrain and in the rhombomere 4 (red arrows in Fig. 4d, d´, k, k´). However, the gbx2 expression in the diencephalon, otic placode, and neural crest cells remained unchanged in the control and vox transgenic line (asterisks Fig. 4d, d´, k, k´). pax2.2 expression was downregulated in the MHB region in the vox transgenic line upon induction (Fig. 4e, e´, l, l´). The broad expression area of en2 observed in control embryos was restricted to only a small stripe in the medaka vox transgenic line (Fig. 4f, f´, m, m´). The expression pattern of wnt1 is similar in the vox transgenic line and control embryos, except for the intensity, which seems to be stronger in the transgenic line (Fig. 4g, g´, n, n´). The MHB-specific stripe of fgf8 expression was exclusively missing in the vox transgenic line, while the fgf8 expression persisted in the anterior neural ridge (Fig. 4h, h´, o, o´) and in the tail bud (not shown). The fact that fgf8 expression is strongly downregulated by vox overexpression only in MHB suggests spatially-restricted repression by vox in this area (Fig. 4p, q). The loss of fgf8 expression in MHB development of medaka mimics the situation in the zebrafish acerebellar (ace) mutant line, in which the expressed Fgf8 is truncated and unable to activate Fgf signaling, resulting in severe brain defects. These defects are mainly caused by disruption of the maintenance of MHB. In the ace mutant, the otx2 expression domain is expanded (Jaszai et al. 2003), gbx2 expression is lost (Rhinn et al. 2003), and pax2.1 and en2 expression domains are gradually reduced (Reifers et al. 1998).
The mechanistic role of vox remains enigmatic. In other contexts, vent-like proteins function as transcriptional repressors. We therefore speculate that vox might restrict anterior expression border of fgf8, either directly by binding to fgf8 transcriptional regulatory sequences or indirectly by modulating the expression of gbx2. The latter scenario is supported by the fact that gbx2, a known positive regulator of fgf8, is downregulated in vox gain-of-function situation (Fig. 4d, d´, k, k´). Future identification of gene(s) functioning redundantly with vox in MHB, for example by double knockdown or knockout strategy, might help to reveal the exact position of vox within the gene regulatory network governing MHB maintenance. Overall, we described here the onset of early CNS markers during the medaka development. Our study suggests that vox homeobox gene is a novel member of midbrain-hindbrain boundary gene regulatory network and plays a role in the development of the neural tube.
References
Bajoghli B, Aghaallaei N, Heimbucher T, Czerny T (2004) An artificial promoter construct for heat-inducible misexpression during fish embryogenesis. Dev Biol 271:416–430. doi:10.1016/j.ydbio.2004.04.006
Canning CA, Lee L, Irving C, Mason I, Jones CM (2007) Sustained interactive Wnt and FGF signaling is required to maintain isthmic identity. Dev Biol 305:276–286. doi:10.1016/j.ydbio.2007.02.009
Dworkin S, Jane SM (2013) Novel mechanisms that pattern and shape the midbrain-hindbrain boundary. Cell Mol Life Sci 70:3365–3374. doi:10.1007/s00018-012-1240-x
Echelard Y, Epstein DJ, St-Jacques B, Shen L, Mohler J, McMahon JA, McMahon AP (1993) Sonic hedgehog, a member of a family of putative signaling molecules, is implicated in the regulation of CNS polarity. Cell 75:1417–1430
Echevarria D, Vieira C, Gimeno L, Martinez S (2003) Neuroepithelial secondary organizers and cell fate specification in the developing brain. Brain Res Brain Res Rev 43:179–191
Fabian P, Kozmikova I, Kozmik Z, Pantzartzi CN (2015) Pax2/5/8 and Pax6 alternative splicing events in basal chordates and vertebrates: a focus on paired box domain. Front Genet 6:228. doi:10.3389/fgene.2015.00228
Gilardelli CN, Pozzoli O, Sordino P, Matassi G, Cotelli F (2004) Functional and hierarchical interactions among zebrafish vox/vent homeobox genes. Dev Dyn 230:494–508. doi:10.1002/dvdy.20073
Heimbucher T et al (2007) Gbx2 and Otx2 interact with the WD40 domain of Groucho/Tle corepressors. Mol Cell Biol 27:340–351. doi:10.1128/MCB.00811-06
Houart C, Westerfield M, Wilson SW (1998) A small population of anterior cells patterns the forebrain during zebrafish gastrulation. Nature 391:788–792. doi:10.1038/35853
Imai Y, Gates MA, Melby AE, Kimelman D, Schier AF, Talbot WS (2001) The homeobox genes vox and vent are redundant repressors of dorsal fates in zebrafish. Development 128:2407–2420
Iwamatsu T (2004) Stages of normal development in the medaka Oryzias latipes. Mech Dev 121:605–618. doi:10.1016/j.mod.2004.03.012
Jaszai J, Reifers F, Picker A, Langenberg T, Brand M (2003) Isthmus-to-midbrain transformation in the absence of midbrain-hindbrain organizer activity. Development 130:6611–6623. doi:10.1242/dev.00899
Jessell TM, Sanes JR (2000) Development. The decade of the developing brain. Curr Opin Neurobiol 10:599–611
Joyner AL, Liu A, Millet S (2000) Otx2, Gbx2 and Fgf8 interact to position and maintain a mid-hindbrain organizer. Curr Opin Cell Biol 12:736–741
Kawahara A, Wilm T, Solnica-Krezel L, Dawid IB (2000) Antagonistic role of vega1 and bozozok/dharma homeobox genes in organizer formation. Proc Natl Acad Sci U S A 97:12121–12126. doi:10.1073/pnas.97.22.12121
Kozmikova I, Candiani S, Fabian P, Gurska D, Kozmik Z (2013) Essential role of Bmp signaling and its positive feedback loop in the early cell fate evolution of chordates. Dev Biol 382:538–554. doi:10.1016/j.ydbio.2013.07.021
Lee KJ, Jessell TM (1999) The specification of dorsal cell fates in the vertebrate central nervous system. Annu Rev Neurosci 22:261–294. doi:10.1146/annurev.neuro.22.1.261
Li Y, Allende ML, Finkelstein R, Weinberg ES (1994) Expression of two zebrafish orthodenticle-related genes in the embryonic brain. Mech Dev 48:229–244
Liu A, Joyner AL (2001) EN and GBX2 play essential roles downstream of FGF8 in patterning the mouse mid/hindbrain region. Development 128:181–191
Louis A, Nguyen NT, Muffato M, Roest Crollius H (2015) Genomicus update 2015: KaryoView and MatrixView provide a genome-wide perspective to multispecies comparative genomics. Nucleic Acids Res 43:D682–689. doi:10.1093/nar/gku1112
Lun K, Brand M (1998) A series of no isthmus (noi) alleles of the zebrafish pax2.1 gene reveals multiple signaling events in development of the midbrain-hindbrain boundary. Development 125:3049–3062
Melby AE, Beach C, Mullins M, Kimelman D (2000) Patterning the early zebrafish by the opposing actions of bozozok and vox/vent. Dev Biol 224:275–285. doi:10.1006/dbio.2000.9780
Nicholas K, Nicholas H, Deerfield D (1997) GeneDoc: Analysis and visualization of genetic variation
Pfeffer PL, Gerster T, Lun K, Brand M, Busslinger M (1998) Characterization of three novel members of the zebrafish Pax2/5/8 family: dependency of Pax5 and Pax8 expression on the Pax2.1 (noi) function. Development 125:3063–3074
Raible F, Brand M (2004) Divide et Impera—the midbrain-hindbrain boundary and its organizer. Trends Neurosci 27:727–734. doi:10.1016/j.tins.2004.10.003
Reifers F, Bohli H, Walsh EC, Crossley PH, Stainier DY, Brand M (1998) Fgf8 is mutated in zebrafish acerebellar (ace) mutants and is required for maintenance of midbrain-hindbrain boundary development and somitogenesis. Development 125:2381–2395
Rhinn M, Brand M (2001) The midbrain—hindbrain boundary organizer. Curr Opin Neurobiol 11:34–42
Rhinn M, Lun K, Amores A, Yan YL, Postlethwait JH, Brand M (2003) Cloning, expression and relationship of zebrafish gbx1 and gbx2 genes to Fgf signaling. Mech Dev 120:919–936
Rhinn M, Lun K, Luz M, Werner M, Brand M (2005) Positioning of the midbrain-hindbrain boundary organizer through global posteriorization of the neuroectoderm mediated by Wnt8 signaling. Development 132:1261–1272. doi:10.1242/dev.01685
Rhinn M, Lun K, Ahrendt R, Geffarth M, Brand M (2009) Zebrafish gbx1 refines the midbrain-hindbrain boundary border and mediates the Wnt8 posteriorization signal. Neural Dev 4:12. doi:10.1186/1749-8104-4-12
Ristoratore F et al (1999) The midbrain-hindbrain boundary genetic cascade is activated ectopically in the diencephalon in response to the widespread expression of one of its components, the medaka gene Ol-eng2. Development 126:3769–3779
Sievers F et al (2011) Fast, scalable generation of high-quality protein multiple sequence alignments using Clustal Omega. Mol Syst Biol 7:539. doi:10.1038/msb.2011.75
Thermes V, Grabher C, Ristoratore F, Bourrat F, Choulika A, Wittbrodt J, Joly JS (2002) I-SceI meganuclease mediates highly efficient transgenesis in fish. Mech Dev 118:91–98
Wilson SW, Houart C (2004) Early steps in the development of the forebrain. Dev Cell 6:167–181
Wurst W, Bally-Cuif L (2001) Neural plate patterning: upstream and downstream of the isthmic organizer. Nat Rev Neurosci 2:99–108. doi:10.1038/35053516
Zhao J, Lambert G, Meijer AH, Rosa FM (2013) The transcription factor Vox represses endoderm development by interacting with Casanova and Pou2. Development 140:1090–1099. doi:10.1242/dev.082008
Acknowledgments
We are grateful to Jindra Pohorela, Anna Zitova, Ivana Dobiasovska, and Vladimir Soukup for the technical support. We are grateful to Thomas Czerny for providing reagents and to Sarka Takacova for the manuscript proofreading. This work was supported by the Ministry of Education, Youth, and Sports (LO1419).
Author information
Authors and Affiliations
Corresponding author
Additional information
Communicated by Matthias Hammerschmidt
Electronic supplementary material
Below is the link to the electronic supplementary material.
Fig. S1
vox expression is overlapping with otx2 expression in neural plate border and neural keel. (a-e´) Double RNA in situ hybridization for vox (purple) and otx2 (red). Dorsal views at stages 15 (a-d) and 17 (e´). Lateral view at stage 17 (e). Dashed line indicates position of the shield in the medaka embryo (a-d) or embryonic body (e, e´). (b-d) Dissected shield area from (a). Arrowhead marks the edge of vox domain. (GIF 52 kb)
Fig. S2
Knockdown of medaka vox by morpholino (MO). (a) Schematic drawing of the mRNA construct vox_aug_region-eGFP (b) mRNA construct with vox MO. Embryos injected with the synthetic mRNA alone (a´) and with vox MO (b´). (c-f´) RNA in situ hybridization for otx2, en2, wnt1 and fgf8 genes on embryos injected with control MO (c-f) and vox morpholino (c´-f´). Embryos are shown, anterior to right, in (c-f´ top) lateral view, and (c-f´ bottom) dorsal view. Arrowheads mark developing MHB. (GIF 149 kb)
Fig. S3
The effects of vox overexpression during early development. (a) mCherry:HSE:vox construct. (b) Experimental strategy used in this work. (c, c´) overexpression of vox gene (c) and mCherry marker gene (c´) after heat shock. (d-e´) Heat-treated control and mCherry:HSE:vox transgenic line embryos at stage 16. (d, d´) Heat shock does not seem to influence development of control embryos at later developmental stages (stage 30). (e, e´) Overexpression of vox during gastrulation affects development of mCherry:HSE:vox transgenic line embryos. Inset: MHB in detail. (GIF 82 kb)
Rights and permissions
About this article
Cite this article
Fabian, P., Pantzartzi, C.N., Kozmikova, I. et al. vox homeobox gene: a novel regulator of midbrain-hindbrain boundary development in medaka fish?. Dev Genes Evol 226, 99–107 (2016). https://doi.org/10.1007/s00427-016-0533-8
Received:
Accepted:
Published:
Issue Date:
DOI: https://doi.org/10.1007/s00427-016-0533-8



