Skip to main content

Mutations in lozenge and D-Pax2 invoke ectopic patterned cell death in the developing Drosophila eye using distinct mechanisms

Abstract

Mutations in the lozenge gene of Drosophila melanogaster elicit a pleiotropic set of adult phenotypes, including severe compound eye perturbations resulting from the defective recruitment of photoreceptors R1/6 and R7, cone and pigment cells. In this study, we show that excessive patterned apoptosis is evident at the same developmental stage in these lozenge mutants. In lozenge null mutants, apoptosis occurs prior to lozenge-dependent cell fate specification. A second gene, D-Pax2, genetically interacts with lozenge. Interestingly, D-Pax2 mutants also exhibit increased cell death, but slightly later in development than that in lozenge mutants. Although expression of the caspase inhibitor p35 eliminates death in both lozenge and D-Pax2 mutants, the lozenge mutant eye phenotypes persist because other normal Lozenge functions are still lacking. D-Pax2 eye phenotypes, in contrast, are dramatically altered in a p35 background, because cells that normally differentiate as cone and primary pigment cells are subsequently transformed into secondary pigment cells. This study leads us to propose that Lozenge, aside from its known role in gene regulation of cell-specific transcription factors, is required to contribute to the repression of cell death mechanisms, creating a permissive environment for the survival of undifferentiated cells in early eye development. Lack of lozenge expression increases the likelihood that an undifferentiated cell will initiate its default death program and die prematurely. The ectopic cell death evident in D-Pax2 mutants appears to arise from the cell fate transformation of cone cells into secondary pigment cells, either autonomously or as a result of defective signalling.

This is a preview of subscription content, access via your institution.

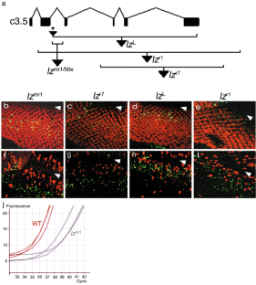
Fig. 1a–o.
Fig. 2a–j.
Fig. 3.
Fig. 4a, b.
Fig. 5a–i.
Fig. 6a, b.

References

  • Abrams JM (1999) An emerging blueprint for apoptosis in Drosophila. Trends Cell Biol 9:435–440

    CAS  PubMed  Google Scholar 

  • Baker NE (2001) Cell proliferation, survival, and death in the Drosophila eye. Semin Cell Dev Biol 12:499–507

    Article  CAS  Google Scholar 

  • Baker NE, Yu SY (2001) The EGF receptor defines domains of cell cycle progression and survival to regulate cell number in the developing Drosophila eye. Cell 104:699–708

    CAS  PubMed  Google Scholar 

  • Bangs P, White K (2000) Regulation and execution of apoptosis during Drosophila development. Dev Dyn 218:68–79

    Article  CAS  PubMed  Google Scholar 

  • Batterham P, Crew JR, Sokac AM, Andrews JR, Pasquini GM, Davies AG, Stocker RF, Pollock JA (1996) Genetic analysis of the lozenge gene complex in Drosophila melanogaster: adult visual system phenotypes. J Neurogenet 10:193–220

    CAS  PubMed  Google Scholar 

  • Baumann O, Walz B (1989) Topography of a Ca2+-sequestering endoplasmic reticulum in photoreceptors and pigmented glial cells in the compound eye of the honeybee drone. Cell Tissue Res 255:511–522

    Google Scholar 

  • Beeson VS, Bender (1975) Phenogenetics of a suppressor and an enhancer gene of the lozenge34 k allele of Drosophila melanogaster. J Exp Zool 193:177–190

    CAS  Google Scholar 

  • Behan K, Nichols CD, Cheung TL, Farlow A, Hogan BM, Batterham P, Pollock JA (2002) Yan regulates Lozenge during Drosophila eye development. Dev Genes Evol 212:267–276

    CAS  Google Scholar 

  • Bergmann A, Agapite J, McCall K, Steller H (1998) The Drosophila gene hid is a direct molecular target of Ras-dependent survival signaling. Cell 95:331–341

    CAS  PubMed  Google Scholar 

  • Bonini NM, Fortini ME (1999) Surviving Drosophila eye development: integrating cell death with differentiation during formation of a neural structure. Bioessays 21:991–1003

    Article  CAS  Google Scholar 

  • Bump NJ, Hackett M, Hugunin M, Seshagiri S, Brady K, Chen P, Ferenz C, Franklin S, Ghayur T, Li P, et al (1995) Inhibition of ICE family proteases by baculovirus antiapoptotic protein p35. Science 269:1885–1888

    CAS  Google Scholar 

  • Canon J, Banerjee U (2000) Runt and Lozenge function in Drosophila development. Semin Cell Dev Biol 11:327–336

    Article  CAS  PubMed  Google Scholar 

  • Chen P, Nordstrom W, Gish B, Abrams JM (1996) grim, a novel cell death gene in Drosophila. Genes Dev 10:1773–1782

    CAS  Google Scholar 

  • Crew JR, Batterham P, Pollock JA (1997) Developing compound eye in lozenge mutants of Drosophila: lozenge expression in the R7 equivalence group. Dev Genes Evol 206:481–493

    Article  Google Scholar 

  • Daga A, Karlovich CA, Dumstrei K, Banerjee U (1996) Patterning of cells in the Drosophila eye by Lozenge, which shares homologous domains with AML1. Genes Dev 10:1194–1205

    CAS  PubMed  Google Scholar 

  • Dokucu ME, Zipursky SL, Cagan RL (1996) Atonal, rough and the resolution of proneural clusters in the developing Drosophila retina. Development 122:4139–4147

    CAS  Google Scholar 

  • Domínguez M, Wasserman JD, Freeman M (1998) Multiple functions of the EGF receptor in Drosophila eye development. Curr Biol 8:1039–1048

    PubMed  Google Scholar 

  • Finley RL Jr, Thomas BJ, Zipursky SL, Brent R (1996) Isolation of Drosophila cyclin D, a protein expressed in the morphogenetic furrow before entry into S phase. Proc Natl Acad Sci USA 93:3011–3015

    Article  CAS  Google Scholar 

  • Flores GV, Daga A, Kalhor HR, Banerjee U (1998) Lozenge is expressed in pluripotent precursor cells and patterns multiple cell types in the Drosophila eye through the control of cell-specific transcription factors. Development 125:3681–3687

    CAS  PubMed  Google Scholar 

  • Flores GV, Duan H, Yan H, Nagaraj R, Fu W, et al (2000) Combinatorial signaling in the specification of unique cell fates. Cell 103:75–85

    CAS  PubMed  Google Scholar 

  • Freeman M (1997) Cell determination strategies in the Drosophila eye. Development 124:261–270

    CAS  PubMed  Google Scholar 

  • Freeman M (1998) Complexity of EGF receptor signalling revealed in Drosophila. Curr Opin Genet Dev 8:407–411

    Article  CAS  PubMed  Google Scholar 

  • Fu W, Noll M (1997) The Pax2 homolog sparkling is required for development of cone and pigment cells in the Drosophila eye. Genes Dev 11:2066–2078

    CAS  Google Scholar 

  • Fu W, Duan H, Frei E, Noll M (1998) shaven and sparkling are mutations in separate enhancers of the Drosophila Pax2 homolog. Development 125:2943–2950

    CAS  PubMed  Google Scholar 

  • Fujii M, Hayashi K, Niki M, Chiba N, Meguro K, Endo K, Kameoka J, Ito S, Abe K, Watanabe T, Satake M (1998) Overexpression of AML1 renders a T hybridoma resistant to T cell receptor-mediated apoptosis. Oncogene 17:1813–1820

    Article  CAS  Google Scholar 

  • Gold R, Schmied M, Giegerich G, Breitschopf H, Hartung HP, Toyka KV, Lassman H (1994) Differentiation between cellular apoptosis and necrosis by the combined use of in situ tailing and nick translation techniques. Lab Invest 71(2):219–225

    CAS  PubMed  Google Scholar 

  • Grether ME, Abrams JM, Agapite J, White K, Steller H (1995) The head involution defective gene of Drosophila melanogaster functions in programmed cell death. Genes Dev 9:1694–1708

    CAS  PubMed  Google Scholar 

  • Halder G, Callaerts P, Gehring WJ (1995) Induction of ectopic eyes by targeted expression of the eyeless gene in Drosophila. Science 267:1788–1792

    CAS  PubMed  Google Scholar 

  • Hay BA, Wolff T, Rubin GM (1994) Expression of baculovirus P35 prevents cell death in Drosophila. Development 120:2121–2129

    CAS  PubMed  Google Scholar 

  • Jarman AP, Grell EH, Ackerman L, Jan LY, Jan YN (1994) Atonal is the proneural gene for Drosophila photoreceptors. Nature 369:398–400

    CAS  Google Scholar 

  • Kurada P, White K (1998) Ras promotes cell survival in Drosophila by downregulating hid expression. Cell 95:319–329

    CAS  PubMed  Google Scholar 

  • Lindsley DL, Zimm GG (1992) The genome of Drosophila melanogaster. Academic Press, San Diego

  • McCall K, Steller H (1997) Facing death in the fly: genetic analysis of apoptosis in Drosophila. Trends Genet 13:222–226

    Article  CAS  PubMed  Google Scholar 

  • McNeill H, Downward J (1999) Apoptosis: Ras to the rescue in the fly eye. Curr Biol 9:R176–179

    Article  CAS  PubMed  Google Scholar 

  • Meier P, Evan G (1998) Dying like flies. Cell 95:295–298

    CAS  Google Scholar 

  • Miller DT, Cagan RL (1998) Local induction of patterning and programmed cell death in the developing Drosophila retina. Development 125:2327–2335

    CAS  PubMed  Google Scholar 

  • O'Neill EM, Rebay I, Tijan R, Rubin GM (1994) The activities of two Ets-related transcription factors required for Drosophila eye development as modulated by the Ras/MAPK pathway. Cell 78:137–147

    CAS  PubMed  Google Scholar 

  • Pollock JA, Ellisman MH, Benzer S (1990) Subcellular localisation of transcripts in Drosophila photoreceptor neurons: chaoptic mutants have an aberrant distribution. Genes Dev 4:806–821

    CAS  PubMed  Google Scholar 

  • Rabizadeh S, LaCount DJ, Friesen PD, Bredesen DE (1993) Expression of the baculovirus p35 gene inhibits mammalian neural cell death. J Neurochem 61:2318–2321

    CAS  Google Scholar 

  • Ready DF, Hanson TE, Benzer S (1976) Development of the Drosophila retina, a neurocrystalline lattice. Dev Biol 53:217–240

    CAS  PubMed  Google Scholar 

  • Rebay I, Rubin GM (1995) Yan functions as a general inhibitor of differentiation and is negatively regulated by activation of the Ras1/MAPK pathway. Cell 81:857–866

    CAS  PubMed  Google Scholar 

  • Reja V, Goodchild AK, Phillips JK, Pilowsky PM (2002) Tyrosine hydroxylase gene expression in ventrolateral medulla oblongata of WKY and SHR: a quantitative real-time polymerase chain reaction study. Autonom Neurosci Basic Clin 98:79–84

    Article  CAS  Google Scholar 

  • Rusconi JC, Hays R, Cagan RL (2000) Programmed cell death and patterning in Drosophila. Cell Death Differ 7:1063–1070

    Article  CAS  Google Scholar 

  • Spreij TE (1971) Cell death during development of the imaginal discs of Calliphora erythrocephala. J Neth Zool 3:221–264

    Google Scholar 

  • Tautz D, Pfeifle C (1989) A non-radioactive in situ hybridization method for the localisation of specific RNAs in Drosophila embryos reveals translational control of the segmentation gene hunchback. Chromosoma 98:81–85

    CAS  PubMed  Google Scholar 

  • Tomlinson A, Ready DF (1987) Neuronal differentiation in the Drosophila ommatidium. Dev Biol 120:366–376

    Google Scholar 

  • White K, Grether ME, Abrams JM, Young L, Farrell K, Steller H (1994) Genetic control of programmed cell death in Drosophila. Science 264:677–683

    CAS  Google Scholar 

  • White K, Tahaoglu E, Steller H (1996) Cell killing by the Drosophila gene reaper. Science 271:805–807

    CAS  PubMed  Google Scholar 

  • Wolff T, Ready DF (1991) Cell death in normal and rough eye mutants of Drosophila. Development 113:825–839

    CAS  PubMed  Google Scholar 

  • Wolff T, Martin K, Rubin GM, Zipursky SL (1997) The development of the Drosophila visual system. In: Cowan WM, Jessell TM, Zipursky SL (eds) Molecular and cellular approaches to neural development. Oxford University Press, Oxford, pp 474–508

  • Xu C, Kauffmann RC, Zhang J, Kladny S, Carthew RW (2000) Overlapping activators and repressors delimit transcriptional response to receptor tyrosine kinase signals in the Drosophila eye. Cell 103:87–97

    CAS  PubMed  Google Scholar 

  • Yu SY, Yoo SJ, Yang L, Zapata C, Srinivasan A, Hay BA, Baker NE (2002) A pathway of signals regulating effector and initiator caspases in the developing Drosophila eye. Development 129:3269–3278

    CAS  Google Scholar 

Download references

Acknowledgements

We appreciate the thoughtful comments provided by the anonymous referees. We also extend our gratitude to Dr. M. Green who generously provided insight and guidance. We thank the Drosophila Stock Center at the University of Indiana, Bloomington, the Mid-America Stock Center, Bowling Green, and Drs. R. Stocker and M. Green for many of the fly strains used in this study. Dr. H. Steller provided a rpr clone. Dr. Rubin provided strains expressing baculovirus p35. Elav antibody developed by G. Rubin was obtained from the Developmental Studies Hybridoma Bank maintained by the University of Iowa, Department of Biological Sciences, Iowa City, IA. Technical assistance was provided by J. Suhan for the thin tissue sectioning and aspects of electron microscopy. We are grateful to Dr. U. Banerjee for valuable discussion and for sharing fly strains and unpublished results. R. Selvaraju provided thoughtful commentary on the manuscript. This work was supported in part by Duquesne University of the Holy Ghost and the following grants: NIH Pre-doctoral fellowship 5T32GM08067–100031 to J.R.C.; to J.A.P SURG/HHMI Awards to undergraduate researchers at Carnegie Mellon University, NIH grant EY09093, NSF/STC grant BIR-8920118, March of Dimes Birth Defects Foundation FY93–1010; Carnegie Mellon University Faculty Development Awards; Samuel and Emma Winters Foundation; and international collaborative support from the NSF INT-9605205 and the University of Melbourne.

Author information

Affiliations

Authors

Corresponding author

Correspondence to John Archie Pollock.

Additional information

K.J. Behan, J.R. Crew, and J.A. Pollock conducted aspects of this work in the Department of Biological Sciences, Carnegie Mellon University. Pittsburgh, PA

Edited by P. Simpson

Rights and permissions

Reprints and Permissions

About this article

Cite this article

Siddall, N.A., Behan, K.J., Crew, J.R. et al. Mutations in lozenge and D-Pax2 invoke ectopic patterned cell death in the developing Drosophila eye using distinct mechanisms. Dev Genes Evol 213, 107–119 (2003). https://doi.org/10.1007/s00427-003-0295-y

Download citation

  • Received:

  • Accepted:

  • Published:

  • Issue Date:

  • DOI: https://doi.org/10.1007/s00427-003-0295-y

Keywords

  • Lozenge
  • D-Pax2
  • Atonal
  • Apoptosis
  • Caspase inhibitor p35