Abstract
Main conclusion
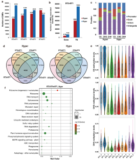
CG and CHG methylation levels in the rapid shoot growth stages (ST2–ST4) of woody bamboos were obviously decreased, which might regulate the internode elongation during rapid shoot growth, while CHH methylation was strongly associated with shoot developmental time or age.
Abstract
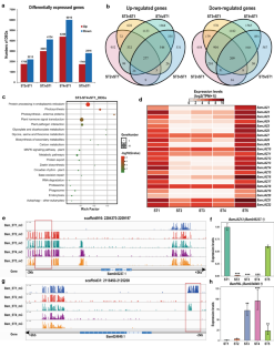
DNA methylation plays a critical role in the regulation of plant growth and development. Woody bamboos have a unique trait of rapid stem growth resulted from internode elongation at the shooting period. However, it is still unclear whether DNA methylation significantly controls the bamboo rapid stem growth. Here we present whole-genome DNA methylation profiles of the paleotropical woody bamboo Bonia amplexicaulis at five newly defined stages of shoot growth, named ST1–ST5. We found that CG and CHG methylation levels in the rapid shoot growth stages (ST2–ST4) were significantly lower than in the incubation (ST1) and plateau stages (ST5). The changes in methylation levels mainly occurred in flanking regions of genes and gene body regions, and 23647 differentially methylated regions (DMRs) were identified between ST1 and rapid shoot growth stages (ST2–ST4). Combined with transcriptome analysis, we found that DMR-related genes enriched in the auxin and jasmonic acid (JA) signal transduction, and other pathways closely related to plant growth. Intriguingly, CHH methylation was not involved in the rapid shoot growth, but strongly associated with shoot developmental time by gradually accumulating in transposable elements (TEs) regions. Overall, our results reveal the importance of DNA methylation in regulating the bamboo rapid shoot growth and suggest a role of DNA methylation associated with development time or age in woody bamboos.







Similar content being viewed by others
Explore related subjects
Discover the latest articles and news from researchers in related subjects, suggested using machine learning.Data availability statement
Sequence data from this article can be found in the Genome Sequence Archive (SAR) repository of the National Genomics Data Center (NGDC), Beijing, China, under the accession number PRJCA010794.
Abbreviations
- BS:
-
Bisulfite
- DEG:
-
Differentially expressed gene
- DML:
-
Demeter-like
- DMRs:
-
Differentially methylated regions
- JA:
-
Jasmonic acid
- JAZ:
-
Jasmonate ZIM-domain
- RdDM:
-
RNA-directed DNA methylation pathway
- ST1:
-
Incubation stage
- ST2:
-
Early stage of rapid shoot growth
- ST3:
-
Middle stage of rapid shoot growth
- ST4:
-
Late stage of rapid shoot growth
- ST5:
-
Plateau stage of shoot growth
- TE:
-
Transposable element
References
Akalin A, Kormaksson M, Li S, Garrett-Bakelman FE, Figueroa ME, Melnick A, Mason CE (2012) methylKit: a comprehensive R package for the analysis of genome-wide DNA methylation profiles. Genome Biol 13:R87. https://doi.org/10.1186/gb-2012-13-10-R87
Ausin I, Feng S, Yu C, Liu W, Kuo HY, Jacobsen EL, Zhai J, Gallego-Bartolome J, Wang L, Egertsdotter U, Street NR, Jacobsen SE, Wang H (2016) DNA methylome of the 20-gigabase Norway spruce genome. Proc Natl Acad Sci USA 113:E8106–E8113. https://doi.org/10.1073/pnas.1618019113
Bailey TL, Williams N, Misleh C, Li WW (2006) MEME: discovering and analyzing DNA and protein sequence motifs. Nucleic Acids Res 34:W369-373. https://doi.org/10.1093/nar/gkl198
Barros J, Serk H, Granlund I, Pesquet E (2015) The cell biology of lignification in higher plants. Ann Bot 115:1053–1074. https://doi.org/10.1093/aob/mcv046
Bolger AM, Lohse M, Usadel B (2014) Trimmomatic: a flexible trimmer for Illumina sequence data. Bioinformatics 30:2114–2120. https://doi.org/10.1093/bioinformatics/btu170
Cao XF, Jacobsen SE (2002) Role of the Arabidopsis DRM methyltransferases in de novo DNA methylation and gene silencing. Curr Biol 12:1138–1144. https://doi.org/10.1016/s0960-9822(02)00925-9
Cedar H, Bergman Y (2012) Programming of DNA methylation patterns. Annu Rev Biochem 81:97–117. https://doi.org/10.1146/annurev-biochem-052610-091920
Chen CY, Hsieh MH, Yang CC, Lin CS, Wang AY (2010) Analysis of the cellulose synthase genes associated with primary cell wall synthesis in Bambusa oldhamii. Phytochemistry 71:1270–1279. https://doi.org/10.1016/j.phytochem.2010.05.011
Cheng J, Niu Q, Zhang B, Chen K, Yang R, Zhu JK, Zhang Y, Lang Z (2018) Downregulation of RdDM during strawberry fruit ripening. Genome Biol 19:212. https://doi.org/10.1186/s13059-018-1587-x
Chiu WB, Lin CH, Chang CJ, Hsieh MH, Wang AY (2006) Molecular characterization and expression of four cDNAs encoding sucrose synthase from green bamboo Bambusa oldhamii. New Phytol 170:53–63. https://doi.org/10.1111/j.1469-8137.2005.01638.x
Choi YH, Gehring M, Johnson L, Hannon M, Harada JJ, Goldberg RB, Jacobsen SE, Fischer RL (2002) DEMETER, a DNA glycosylase domain protein, is required for endosperm gene imprinting and seed viability in Arabidopsis. Cell 110:33–42. https://doi.org/10.1016/s0092-8674(02)00807-3
Cui K, He C-Y, Zhang J-G, Duan A-G, Zeng Y-F (2012) Temporal and spatial profiling of internode elongation-associated protein expression in rapidly growing culms of bamboo. J Proteome Res 11:2492–2507. https://doi.org/10.1021/pr2011878
Du J, Zhong X, Bernatavichute YV, Stroud H, Feng S, Caro E, Vashisht AA, Terragni J, Chin HG, Tu A, Hetzel J, Wohlschlegel JA, Pradhan S, Patel DJ, Jacobsen SE (2012) Dual binding of chromomethylase domains to H3K9me2-containing nucleosomes directs DNA methylation in plants. Cell 151:167–180. https://doi.org/10.1016/j.cell.2012.07.034
Ebbs ML, Bartee L, Bender J (2005) H3 lysine 9 methylation is maintained on a transcribed inverted repeat by combined action of SUVH6 and SUVH4 methyltransferases. Mol Cell Biol 25:10507–10515. https://doi.org/10.1128/MCB.25.23.10507-10515.2005
Feng S, Jacobsen SE, Reik W (2010) Epigenetic reprogramming in plant and animal development. Science 330:622–627. https://doi.org/10.1126/science.1190614
Finnegan EJ, Dennis ES (1993) Isolation and identification by sequence homology of a putative cytosine methyltransferase from Arabidopsis thaliana. Nucleic Acids Res 21:2383–2388. https://doi.org/10.1093/nar/21.10.2383
Finnegan EJ, Peacock WJ, Dennis ES (1996) Reduced DNA methylation in Arabidopsis thaliana results in abnormal plant development. Proc Natl Acad Sci USA 93:8449–8454. https://doi.org/10.1073/pnas.93.16.8449
Gao Z, Yang X, Peng Z, Li X, Mu S, Ma Y (2010) Molecular characterization-and subceilular localization of BoSUT2 from Bambusa oldhamii. Sci Silvae Sin 46:45–50. https://doi.org/10.11707/j.1001-7488.20100208
Garcia-Aguilar M, Michaud C, Leblanc O, Grimanelli D (2010) Inactivation of a DNA methylation pathway in maize reproductive organs results in apomixis-like phenotypes. Plant Cell 22:3249–3267. https://doi.org/10.1105/tpc.109.072181
Ginestet C (2011) ggplot2: elegant graphics for data analysis. J R Stat Soc Ser A (stat Soc) 174:245–245. https://doi.org/10.1111/j.1467-985X.2010.00676_9.x
Gong ZH, Morales-Ruiz T, Ariza RR, Roldan-Arjona T, David L, Zhu JK (2002) ROS1, a repressor of transcriptional gene silencing in Arabidopsis, encodes a DNA glycosylase/lyase. Cell 111:803–814. https://doi.org/10.1016/s0092-8674(02)01133-9
Gouil Q, Baulcombe DC (2016) DNA methylation signatures of the plant chromomethyltransferases. PLoS Genet 12:e1006526. https://doi.org/10.1371/journal.pgen.1006526
Guo ZH, Ma PF, Yang GQ, Hu JY, Liu YL, Xia EH, Zhong MC, Zhao L, Sun GL, Xu YX, Zhao YJ, Zhang YC, Zhang YX, Zhang XM, Zhou MY, Guo Y, Guo C, Liu JX, Ye XY, Chen YM, Yang Y, Han B, Lin CS, Lu Y, Li DZ (2019) Genome sequences provide insights into the reticulate origin and unique traits of woody bamboos. Mol Plant 12:1353–1365. https://doi.org/10.1016/j.molp.2019.05.009
Hao J, Tu L, Hu H, Tan J, Deng F, Tang W, Nie Y, Zhang X (2012) GbTCP, a cotton TCP transcription factor, confers fibre elongation and root hair development by a complex regulating system. J Exp Bot 63:6267–6281. https://doi.org/10.1093/jxb/ers278
Hsieh L-S, Yeh C-S, Pan H-C, Cheng C-Y, Yang C-C, Lee P-D (2010a) Cloning and expression of a phenylalanine ammonia-lyase gene (BoPAL2) from Bambusa oldhamii in Escherichia coli and Pichia pastoris. Protein Express Purif 71:224–230. https://doi.org/10.1016/j.pep.2010.01.009
Hsieh LS, Ma GJ, Yang CC, Lee PD (2010b) Cloning, expression, site-directed mutagenesis and immunolocalization of phenylalanine ammonia-lyase in Bambusa oldhamii. Phytochemistry 71:1999–2009. https://doi.org/10.1016/j.phytochem.2010.09.019
Hsieh LS, Hsieh YL, Yeh CS, Cheng CY, Yang CC, Lee PD (2011) Molecular characterization of a phenylalanine ammonia-lyase gene (BoPAL1) from Bambusa oldhamii. Mol Biol Rep 38:283–290. https://doi.org/10.1007/s11033-010-0106-2
Hu H, He X, Tu L, Zhu L, Zhu S, Ge Z, Zhang X (2016) GhJAZ2 negatively regulates cotton fiber initiation by interacting with the R2R3-MYB transcription factor GhMYB25-like. Plant J 88:921–935. https://doi.org/10.1111/tpj.13273
Huang X, Zhang S, Li K, Thimmapuram J, Xie S (2018) ViewBS: a powerful toolkit for visualization of high-throughput bisulfite sequencing data. Bioinformatics 34:708–709. https://doi.org/10.1093/bioinformatics/btx633
Huang H, Liu R, Niu Q, Tang K, Zhang B, Zhang H, Chen K, Zhu JK, Lang Z (2019) Global increase in DNA methylation during orange fruit development and ripening. Proc Natl Acad Sci USA 116:1430–1436. https://doi.org/10.1073/pnas.1815441116
Jackson JP, Johnson L, Jasencakova Z, Zhang X, PerezBurgos L, Singh PB, Cheng X, Schubert I, Jenuwein T, Jacobsen SE (2004) Dimethylation of histone H3 lysine 9 is a critical mark for DNA methylation and gene silencing in Arabidopsis thaliana. Chromosoma 112:308–315. https://doi.org/10.1007/s00412-004-0275-7
Janzen DH (1976) Why bamboos wait so long to flower. Annu Rev Ecol Syst 7:347–391. https://doi.org/10.1146/annurev.es.07.110176.002023
Jin GH, Ma PF, Wu XP, Gu LF, Long M, Zhang CJ, Li DZ (2021) New genes interacted with recent whole genome duplicates in the fast stem growth of bamboos. Mol Biol Evol 38:5752–5768. https://doi.org/10.1093/molbev/msab288
Kankel MW, Ramsey DE, Stokes TL, Flowers SK, Haag JR, Jeddeloh JA, Riddle NC, Verbsky ML, Richards EJ (2003) Arabidopsis MET1 cytosine methyltransferase mutants. Genetics 163:1109–1122. https://doi.org/10.1093/genetics/163.3.1109
Kim D, Paggi JM, Park C, Bennett C, Salzberg SL (2019) Graph-based genome alignment and genotyping with HISAT2 and HISAT-genotype. Nat Biotechnol 37:907–915. https://doi.org/10.1038/s41587-019-0201-4
Krueger F, Andrews SR (2011) Bismark: a flexible aligner and methylation caller for Bisulfite-Seq applications. Bioinformatics 27:1571–1572. https://doi.org/10.1093/bioinformatics/btr167
Lang Z, Wang Y, Tang K, Tang D, Datsenka T, Cheng J, Zhang Y, Handa AK, Zhu JK (2017) Critical roles of DNA demethylation in the activation of ripening-induced genes and inhibition of ripening-repressed genes in tomato fruit. Proc Natl Acad Sci USA 114:E4511–E4519. https://doi.org/10.1073/pnas.1705233114
Langmead B, Salzberg SL (2012) Fast gapped-read alignment with Bowtie 2. Nat Methods 9:357–359. https://doi.org/10.1038/nmeth.1923
Law JA, Jacobsen SE (2010) Establishing, maintaining and modifying DNA methylation patterns in plants and animals. Nat Rev Genet 11:204–220. https://doi.org/10.1038/nrg2719
Letunic I, Copley RR, Schmidt S, Ciccarelli FD, Doerks T, Schultz J, Ponting CP, Bork P (2004) SMART 4.0: towards genomic data integration. Nucleic Acids Res 32::D142-D144. https://doi.org/10.1093/nar/gkh088
Levine ME, Lu AT, Quach A, Chen BH, Assimes TL, Bandinelli S, Hou L, Baccarelli AA, Stewart JD, Li Y, Whitsel EA, Wilson JG, Reiner AP, Aviv A, Lohman K, Liu Y, Ferrucci L, Horvath S (2018) An epigenetic biomarker of aging for lifespan and healthspan. Aging-Us 10:573–591. https://doi.org/10.18632/aging.101414
Li X, Guo Z-H (2014) A pilot study on internode elongation in a paleotropical bamboo, Dendrocalamus latiflorus (Poaceae: Bambusoideae). Plant Divers Resour 36:22–28. https://doi.org/10.7677/ynzwyj201413075
Li DZ, Wang ZP, Zhu ZD, Xia NH, Jia LZ, Guo ZH, Yang GY, Stapleton C (2006) Bambuseae (Poaceae). Flora of China, vol 22. Science Press and Missouri Botanical Garden Press, Beijing, pp 7–180
Li X, Zhu J, Hu F, Ge S, Ye M, Xiang H, Zhang G, Zheng X, Zhang H, Zhang S, Li Q, Luo R, Yu C, Yu J, Sun J, Zou X, Cao X, Xie X, Wang J, Wang W (2012) Single-base resolution maps of cultivated and wild rice methylomes and regulatory roles of DNA methylation in plant gene expression. BMC Genom 13:300. https://doi.org/10.1186/1471-2164-13-300
Li Q, Eichten SR, Hermanson PJ, Zaunbrecher VM, Song J, Wendt J, Rosenbaum H, Madzima TF, Sloan AE, Huang J, Burgess DL, Richmond TA, McGinnis KM, Meeley RB, Danilevskaya ON, Vaughn MW, Kaeppler SM, Jeddeloh JA, Springer NM (2014) Genetic perturbation of the maize methylome. Plant Cell 26:4602–4616. https://doi.org/10.1105/tpc.114.133140
Lin JX, He XQ, Hu YX, Kuang TY, Ceulemans R (2002) Lignification and lignin heterogeneity for various age classes of bamboo (Phyllostachys pubescens) stems. Physiol Plant 114:296–302. https://doi.org/10.1034/j.1399-3054.2002.1140216.x
Lindroth AM, Cao X, Jackson JP, Zilberman D, McCallum CM, Henikoff S, Jacobsen SE (2001) Requirement of CHROMOMETHYLASE3 for maintenance of CpXpG methylation. Science 292:2077–2080. https://doi.org/10.1126/science.1059745
Liu M, Qiao G, Jiang J, Yang H, Xie L, Xie J, Zhuo R (2012) Transcriptome sequencing and de novo analysis for Ma bamboo (Dendrocalamus latiflorus Munro) using the illumina platform. PLoS ONE 7:e46766. https://doi.org/10.1371/journal.pone.0046766
Lu AT, Quach A, Wilson JG, Reiner AP, Aviv A, Raj K, Hou L, Baccarelli AA, Li Y, Stewart JD, Whitsel EA, Assimes TL, Ferrucci L, Horvath S (2019) DNA methylation GrimAge strongly predicts lifespan and healthspan. Aging-Us 11:303–327. https://doi.org/10.18632/aging.101684
Major IT, Yoshida Y, Campos ML, Kapali G, Xin XF, Sugimoto K, de Oliveira FD, He SY, Howe GA (2017) Regulation of growth-defense balance by the JASMONATE ZIM-DOMAIN (JAZ)-MYC transcriptional module. New Phytol 215:1533–1547. https://doi.org/10.1111/nph.14638
Matzke MA, Mosher RA (2014) RNA-directed DNA methylation: an epigenetic pathway of increasing complexity. Nat Rev Genet 15:394–408. https://doi.org/10.1038/nrg3683
Mistry J, Chuguransky S, Williams L, Qureshi M, Salazar GA, Sonnhammer ELL, Tosatto SCE, Paladin L, Raj S, Richardson LJ, Finn RD, Bateman A (2021) Pfam: The protein families database in 2021. Nucleic Acids Res 49:D412–D419. https://doi.org/10.1093/nar/gkaa913
Moritoh S, Eun CH, Ono A, Asao H, Okano Y, Yamaguchi K, Shimatani Z, Koizumi A, Terada R (2012) Targeted disruption of an orthologue of DOMAINS REARRANGED METHYLASE 2, OsDRM2, impairs the growth of rice plants by abnormal DNA methylation. Plant J 71:85–98. https://doi.org/10.1111/j.1365-313X.2012.04974.x
Murphy RJ, Alvin KL (1992) Variation in fiber wall structure in bamboo. Iawa Bull 13:403–410. https://doi.org/10.1163/22941932-90001296
Nakano Y, Steward N, Sekine M, Kusano T, Sano H (2000) A tobacco NtMET1 cDNA encoding a DNA methyltransferase: molecular characterization and abnormal phenotypes of transgenic tobacco plants. Plant Cell Physiol 41:448–457. https://doi.org/10.1093/pcp/41.4.448
Niederhuth CE, Bewick AJ, Ji L, Alabady MS, Kim KD, Li Q, Rohr NA, Rambani A, Burke JM, Udall JA, Egesi C, Schmutz J, Grimwood J, Jackson SA, Springer NM, Schmitz RJ (2016) Widespread natural variation of DNA methylation within angiosperms. Genome Biol 17:194. https://doi.org/10.1186/s13059-016-1059-0
Ortega-Galisteo AP, Morales-Ruiz T, Ariza RR, Roldan-Arjona T (2008) Arabidopsis DEMETER-LIKE proteins DML2 and DML3 are required for appropriate distribution of DNA methylation marks. Plant Mol Biol 67:671–681. https://doi.org/10.1007/s11103-008-9346-0
Park K, Kim MY, Vickers M, Park JS, Hyun Y, Okamoto T, Zilberman D, Fischer RL, Feng X, Choi Y, Scholten S (2016) DNA demethylation is initiated in the central cells of Arabidopsis and rice. Proc Natl Acad Sci USA 113:15138–15143. https://doi.org/10.1073/pnas.1619047114
Peng Z, Lu Y, Li L, Zhao Q, Feng Q, Gao Z, Lu H, Hu T, Yao N, Liu K, Li Y, Fan D, Guo Y, Li W, Lu Y, Weng Q, Zhou C, Zhang L, Huang T, Zhao Y, Zhu C, Liu X, Yang X, Wang T, Miao K, Zhuang C, Cao X, Tang W, Liu G, Liu Y, Chen J, Liu Z, Yuan L, Liu Z, Huang X, Lu T, Fei B, Ning Z, Han B, Jiang Z (2013a) The draft genome of the fast-growing non-timber forest species moso bamboo (Phyllostachys heterocycla). Nat Genet 45:456–461. https://doi.org/10.1038/ng.2569
Peng Z, Zhang C, Zhang Y, Hu T, Mu S, Li X, Gao J (2013b) Transcriptome sequencing and analysis of the fast growing shoots of moso bamboo (Phyllostachys edulis). PLoS ONE 8:e78944. https://doi.org/10.1371/journal.pone.0078944
Penterman J, Zilberman D, Huh JH, Ballinger T, Henikoff S, Fischer RL (2007) DNA demethylation in the Arabidopsis genome. Proc Natl Acad Sci USA 104:6752–6757. https://doi.org/10.1073/pnas.0701861104
Quinlan AR, Hall IM (2010) BEDTools: a flexible suite of utilities for comparing genomic features. Bioinformatics 26:841–842. https://doi.org/10.1093/bioinformatics/btq033
Soreng RJ, Peterson PM, Zuloaga FO, Romaschenko K, Clark LG, Teisher JK, Gillespie LJ, Barberá P, Welker CAD, Kellogg EA, Li DZ, Davidse G (2022) A worldwide phylogenetic classification of the Poaceae (Gramineae) III: an update. J Syst Evol 60:476–521. https://doi.org/10.1111/jse.12847
Stroud H, Greenberg MV, Feng S, Bernatavichute YV, Jacobsen SE (2013) Comprehensive analysis of silencing mutants reveals complex regulation of the Arabidopsis methylome. Cell 152:352–364. https://doi.org/10.1016/j.cell.2012.10.054
Stroud H, Do T, Du J, Zhong X, Feng S, Johnson L, Patel DJ, Jacobsen SE (2014) Non-CG methylation patterns shape the epigenetic landscape in Arabidopsis. Nat Struct Mol Biol 21:64–72. https://doi.org/10.1038/nsmb.2735
Tamura K, Stecher G, Peterson D, Filipski A, Kumar S (2013) MEGA6: molecular evolutionary genetics analysis version 6.0. Mol Biol Evol 30:2725–2729. https://doi.org/10.1093/molbev/mst197
Tang H, Liu W, Huang T, Jiang LY, Huang CQ, Huang WT (2015) Study on shooting and young bamboo height growth of Phyllostachys heterocycla in Hunan Forest Botanical Garden. J Cent South Univ for Technol 35:27–31. https://doi.org/10.14067/j.cnki.1673-923x.2015.08.006
Tao GY, Ramakrishnan M, Vinod KK, Yrjala K, Satheesh V, Cho J, Fu Y, Zhou M (2020) Multi-omics analysis of cellular pathways involved in different rapid growth stages of moso bamboo. Tree Physiol 40:1487–1508. https://doi.org/10.1093/treephys/tpaa090
Thorvaldsdottir H, Robinson JT, Mesirov JP (2013) Integrative Genomics Viewer (IGV): high-performance genomics data visualization and exploration. Briefings Bioinform 14:178–192. https://doi.org/10.1093/bib/bbs017
Varet H, Brillet-Gueguen L, Coppee JY, Dillies MA (2016) SARTools: a DESeq2- and edgeR-based R pipeline for comprehensive differential analysis of RNA-Seq data. PLoS ONE 11:e0157022. https://doi.org/10.1371/journal.pone.0157022
Wang KL, Zhang Y, Zhang HM, Lin XC, Xia R, Song L, Wu AM (2021) MicroRNAs play important roles in regulating the rapid growth of the Phyllostachys edulis culm internode. New Phytol 231:2215–2230. https://doi.org/10.1111/nph.17542
Wasternack C, Hause B (2013) Jasmonates: biosynthesis, perception, signal transduction and action in plant stress response, growth and development. An update to the 2007 review in Annals of Botany. Ann Bot 111:1021–1058. https://doi.org/10.1093/aob/mct067
Wei L, Gu L, Song X, Cui X, Lu Z, Zhou M, Wang L, Hu F, Zhai J, Meyers BC, Cao X (2014) Dicer-like 3 produces transposable element-associated 24-nt siRNAs that control agricultural traits in rice. Proc Natl Acad Sci USA 111:3877–3882. https://doi.org/10.1073/pnas.1318131111
Wu X, Chen W, Lin F, Huang Q, Zhong J, Gao H, Song Y, Liang H (2019) DNA methylation profile is a quantitative measure of biological aging in children. Aging-Us 11:10031–10051. https://doi.org/10.18632/aging.102399
Xie Z, Johansen LK, Gustafson AM, Kasschau KD, Lellis AD, Zilberman D, Jacobsen SE, Carrington JC (2004) Genetic and functional diversification of small RNA pathways in plants. PLoS Biol 2:e104. https://doi.org/10.1371/journal.pbio.0020104
Yamauchi T, Johzuka-Hisatomi Y, Terada R, Nakamura I, Iida S (2014) The MET1b gene encoding a maintenance DNA methyltransferase is indispensable for normal development in rice. Plant Mol Biol 85:219–232. https://doi.org/10.1007/s11103-014-0178-9
Zemach A, Kim MY, Hsieh PH, Coleman-Derr D, Eshed-Williams L, Thao K, Harmer SL, Zilberman D (2013) The Arabidopsis nucleosome remodeler DDM1 allows DNA methyltransferases to access H1-containing heterochromatin. Cell 153:193–205. https://doi.org/10.1016/j.cell.2013.02.033
Zhang H, Lang Z, Zhu JK (2018) Dynamics and function of DNA methylation in plants. Nat Rev Mol Cell Biol 19:489–506. https://doi.org/10.1038/s41580-018-0016-z
Zhang Z, Wang H, Wang Y, Xi F, Wang H, Kohnen MV, Gao P, Wei W, Chen K, Liu X, Gao Y, Han X, Hu K, Zhang H, Zhu Q, Zheng Y, Liu B, Ahmad A, Hsu YH, Jacobsen SE, Gu L (2021) Whole-genome characterization of chronological age-associated changes in methylome and circular RNAs in moso bamboo (Phyllostachys edulis) from vegetative to floral growth. Plant J 106:435–453. https://doi.org/10.1111/tpj.15174
Acknowledgements
This work was supported by the Chinese Academy of Sciences’ Strategic Priority Research Program (grant no. 31000000 to D.-Z.L.), and the Science and Technology Leading Talent Project of Yunnan, China (2017HA014 to D.-Z.L.), and the CAS’ Youth Innovation Promotion Association (No. Y201972 to P.-F.M), and the National Natural Science Foundation of China (Project No. 31970355 to P.-F.Ma). We thank the iFlora High Performance Computing Center of Germplasm Bank of Wild Species (GBOWS) and Molecular Biology Experimental Platform of the GBOWS at Kunming Institute of Botany, Chinese Academy of Sciences for computational and experimental support.
Author information
Authors and Affiliations
Corresponding authors
Ethics declarations
Conflict of interest
The authors declare no conflict of interest.
Additional information
Communicated by Dorothea Bartels.
Publisher's Note
Springer Nature remains neutral with regard to jurisdictional claims in published maps and institutional affiliations.
Supplementary Information
Below is the link to the electronic supplementary material.
Rights and permissions
Springer Nature or its licensor holds exclusive rights to this article under a publishing agreement with the author(s) or other rightsholder(s); author self-archiving of the accepted manuscript version of this article is solely governed by the terms of such publishing agreement and applicable law.
About this article
Cite this article
Niu, LZ., Xu, W., Ma, PF. et al. Single-base methylome analysis reveals dynamic changes of genome-wide DNA methylation associated with rapid stem growth of woody bamboos. Planta 256, 53 (2022). https://doi.org/10.1007/s00425-022-03962-8
Received:
Accepted:
Published:
DOI: https://doi.org/10.1007/s00425-022-03962-8


