Abstract
Main conclusion
Molecular function ofRING E3 ligase SbHCI1is involved in ABA-mediated basal heat stress tolerancein sorghum.
Abstract
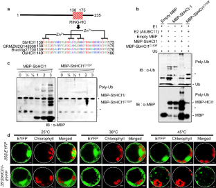
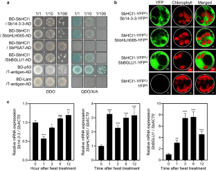
Global warming generally reduces plant survival, owing to the negative effects of high temperatures on plant development. However, little is known about the role of Really Interesting New Gene (RING) E3 ligase in the heat stress responses of plants. As such, the aim of the present study was to characterize the molecular functions of the Sorghum bicolor ortholog of the Oryza sativa gene for Heat- and Cold-Induced RING finger protein 1 (SbHCI1). Subcellular localization revealed that SbHCI1 was mainly associated with the cytosol and that it moved to the Golgi apparatus under heat stress conditions. The fluorescent signals of SbHCI1 substrate proteins were observed to migrate to the cytoplasm under heat stress conditions. Bimolecular fluorescence complementation (BiFC) and yeast two-hybrid (Y2H) assays revealed that SbHCI1 physically interacted with OsHCI1 ortholog partner proteins in the cytoplasm. Moreover, an in vitro ubiquitination assay revealed that SbHCI1 polyubiquitinated each of the three interacting proteins. The ectopic overexpression of SbHCI1 in Arabidopsis revealed that the protein was capable of inducing abscisic acid (ABA)-hypersensitivity and basal heat stress tolerance. Therefore, SbHCI1 possesses E3 ligase activity and may function as a positive regulator of heat stress responses through the modulation of interacting proteins.






Abbreviations
- RING:
-
Really interesting new gene
- Ub:
-
Ubiquitin
- Y2H:
-
Yeast two-hybrid
- BiFC:
-
Bimolecular fluorescence
References
Alfonso M, Yruela I, Almarcegui S, Torrado E, Perez MA, Picorel R (2001) Unusual tolerance to high temperatures in a new herbicide-resistant D1 mutant from Glycine max (L.) Merr. cell cultures deficient in fatty acid desaturation. Planta 212(4):573–582. https://doi.org/10.1007/s004250000421
Baba SA, Vishwakarma RA, Ashraf N (2017) Functional characterization of CsBGlu12, a beta-glucosidase from Crocus sativus, provides insights into its role in abiotic stress through accumulation of antioxidant flavonols. J Biol Chem 292(11):4700–4713. https://doi.org/10.1074/jbc.M116.762161
Bakrim N, Nhiri M, Pierre JN, Vidal J (1998) Metabolite control of sorghum C4 phosphoenolpyruvate carboxylase catalytic activity and phosphorylation state. Photosynth Res 58(2):153–162. https://doi.org/10.1023/A:1006164209129
Borland AM, Hartwell J, Weston DJ, Schlauch KA, Tschaplinski TJ, Tuskan GA, Yang X, Cushman JC (2014) Engineering crassulacean acid metabolism to improve water-use efficiency. Trends Plant Sci 19(5):327–338. https://doi.org/10.1016/j.tplants.2014.01.006
Chapagain S, Park YC, Kim JH, Jang CS (2018) Oryza sativa salt-induced RING E3 ligase 2 (OsSIRP2) acts as a positive regulator of transketolase in plant response to salinity and osmotic stress. Planta 247(4):925–939. https://doi.org/10.1007/s00425-017-2838-x
Clough SJ, Bent AF (1998) Floral dip: a simplified method for Agrobacterium-mediated transformation of Arabidopsis thaliana. Plant J 16(6):735–743. https://doi.org/10.1046/j.1365-313x.1998.00343.x
Czechowski T, Stitt M, Altmann T, Udvardi MK, Scheible WR (2005) Genome-wide identification and testing of superior reference genes for transcript normalization in Arabidopsis. Plant Physiol 139(1):5–17. https://doi.org/10.1104/pp.105.063743
Ding W, Song L, Wang X, Bi Y (2010) Effect of abscisic acid on heat stress tolerance in the calli from two ecotypes of Phragmites communis. Biol Plant 54(4):607–613. https://doi.org/10.1007/s10535-010-0110-3
Freemont PS, Hanson IM, Trowsdale J (1991) A novel cysteine-rich sequence motif. Cell 64(3):483–484. https://doi.org/10.1016/0092-8674(91)90229-r
Fu H, Subramanian RR, Masters SC (2000) 14–3-3 proteins: structure, function, and regulation. Annu Rev Pharmacol Toxicol 40:617–647. https://doi.org/10.1146/annurev.pharmtox.40.1.617
Garcia-Cano E, Zaltsman A, Citovsky V (2014) Assaying proteasomal degradation in a cell-free system in plants. J Vis Exp. https://doi.org/10.3791/51293
Hershko A, Ciechanover A, Varshavsky A (2000) Basic medical research award The ubiquitin system. Nat Med 6(10):1073–1081. https://doi.org/10.1038/80384
Huang YC, Niu CY, Yang CR, Jinn TL (2016) The heat stress factor HSFA6a connects ABA signaling and ABA-mediated heat responses. Plant Physiol 172(2):1182–1199. https://doi.org/10.1104/pp.16.00860
Islam MR, Feng B, Chen T, Fu W, Zhang C, Tao L, Fu G (2019) Abscisic acid prevents pollen abortion under high-temperature stress by mediating sugar metabolism in rice spikelets. Physiol Plant 165(3):644–663. https://doi.org/10.1111/ppl.12759
Jackson PK, Eldridge AG, Freed E, Furstenthal L, Hsu JY, Kaiser BK, Reimann JD (2000) The lore of the RINGs: substrate recognition and catalysis by ubiquitin ligases. Trends Cell Biol 10(10):429–439. https://doi.org/10.1016/s0962-8924(00)01834-1
Jones RD, Gardner RG (2016) Protein quality control in the nucleus. Curr Opin Cell Biol 40:81–89. https://doi.org/10.1016/j.ceb.2016.03.002
Khan SA, Li MZ, Wang SM, Yin HJ (2018) Revisiting the role of plant transcription factors in the battle against abiotic stress. Int J Mol Sci. https://doi.org/10.3390/ijms19061634
Kim H, Hwang H, Hong JW, Lee YN, Ahn IP, Yoon IS, Yoo SD, Lee S, Lee SC, Kim BG (2012) A rice orthologue of the ABA receptor, OsPYL/RCAR5, is a positive regulator of the ABA signal transduction pathway in seed germination and early seedling growth. J Exp Bot 63(2):1013–1024. https://doi.org/10.1093/jxb/err338
Kim JH, Lim SD, Jang CS (2019) Oryza sativa heat-induced RING finger protein 1 (OsHIRP1) positively regulates plant response to heat stress. Plant Mol Biol 99(6):545–559. https://doi.org/10.1007/s11103-019-00835-9
Komander D, Rape M (2012) The ubiquitin code. Annu Rev Biochem 81:203–229. https://doi.org/10.1146/annurev-biochem-060310-170328
Kumar S, Kaushal N, Nayyar H, Gaur P (2012) Abscisic acid induces heat tolerance in chickpea (Cicer arietinum L.) seedlings by facilitated accumulation of osmoprotectants. Acta Physiol Plant 34(5):1651–1658
Larkindale J, Huang B (2004) Thermotolerance and antioxidant systems in Agrostis stolonifera: involvement of salicylic acid, abscisic acid, calcium, hydrogen peroxide, and ethylene. J Plant Physiol 161(4):405–413. https://doi.org/10.1078/0176-1617-01239
Larkindale J, Knight MR (2002) Protection against heat stress-induced oxidative damage in Arabidopsis involves calcium, abscisic acid, ethylene, and salicylic acid. Plant Physiol 128(2):682–695. https://doi.org/10.1104/pp.010320
Larkindale J, Hall JD, Knight MR, Vierling E (2005) Heat stress phenotypes of Arabidopsis mutants implicate multiple signaling pathways in the acquisition of thermotolerance. Plant Physiol 138(2):882–897. https://doi.org/10.1104/pp.105.062257
Lee TH, Tang H, Wang X, Paterson AH (2013) PGDD: a database of gene and genome duplication in plants. Nucleic Acids Res 41(Database issue):D1152-1158. https://doi.org/10.1093/nar/gks1104
Lesk C, Rowhani P, Ramankytty N (2016) Influence of extreme weather disasters on global crop production. Nature 529(7584):84–87. https://doi.org/10.1038/nature16467
Li H, Liu SS, Yi CY, Wang F, Zhou J, Xia XJ, Shi K, Zhou YH, Yu JQ (2014) Hydrogen peroxide mediates abscisic acid-induced HSP70 accumulation and heat tolerance in grafted cucumber plants. Plant Cell Environ 37(12):2768–2780. https://doi.org/10.1111/pce.12360
Lim SD, Yim WC, Moon JC, Kim DS, Lee BM, Jang CS (2010) A gene family encoding RING finger proteins in rice: their expansion, expression diversity, and co-expressed genes. Plant Mol Biol 72(4–5):369–380. https://doi.org/10.1007/s11103-009-9576-9
Lim SD, Cho HY, Park YC, Ham DJ, Lee JK, Jang CS (2013) The rice RING finger E3 ligase, OsHCI1, drives nuclear export of multiple substrate proteins and its heterogeneous overexpression enhances acquired thermotolerance. J Exp Bot 64(10):2899–2914. https://doi.org/10.1093/jxb/ert143
Lim SD, Hwang JG, Jung CG, Hwang SG, Moon JC, Jang CS (2013) Comprehensive analysis of the rice RING E3 ligase family reveals their functional diversity in response to abiotic stress. DNA Res 20(3):299–314. https://doi.org/10.1093/dnares/dst011
Lim SD, Jung CG, Park YC, Lee SC, Lee C, Lim CW, Kim DS, Jang CS (2015) Molecular dissection of a rice microtubule-associated RING finger protein and its potential role in salt tolerance in Arabidopsis. Plant Mol Biol 89:365–384. https://doi.org/10.1007/s11103-015-0375-1
Liu J, Zhang C, Wei C, Liu X, Wang M, Yu F, Xie Q, Tu J (2016) The RING finger ubiquitin E3 ligase OsHTAS enhances heat tolerance by promoting H2O2-induced stomatal closure in rice. Plant Physiol 170(1):429–443. https://doi.org/10.1104/pp.15.00879
Liu ZB, Wang JM, Yang FX, Yang L, Yue YF, Xiang JB, Gao M, Xiong FJ, Lv D, Wu XJ, Liu N, Zhang X, Li XF, Yang Y (2014) A novel membrane-bound E3 ubiquitin ligase enhances the thermal resistance in plants. Plant Biotechnol J 12(1):93–104. https://doi.org/10.1111/pbi.12120
Lyzenga WJ, Stone SL (2012) Abiotic stress tolerance mediated by protein ubiquitination. J Exp Bot 63(2):599–616. https://doi.org/10.1093/jxb/err310
Mazzucotelli E, Belloni S, Marone D, De Leonardis AM, Guerra D, Fonzo N, Cattivelli L, Mastrangelo AM (2006) The E3 ubiquitin ligase gene family in plants: regulation by degradation. Curr Genomics 7(8):509–522. https://doi.org/10.2174/138920206779315728
Mrid RB, Bouargalne Y, Omari RE, Mourabit NE, Nhiri M (2018) Activities of carbon and nitrogen metabolism enzymes of sorghum (Sorghum bicolor L. Moench) during seed development. J Crop Sci Biotech 21(3):283–289. https://doi.org/10.1007/s12892-017-0140-0
Nelson BK, Cai X, Nebenführ A (2007) A multicolored set of in vivo organelle markers for co-localization studies in Arabidopsis and other plants. Plant J 51(6):1126–1136. https://doi.org/10.1111/j.1365-313X.2007.03212.x
Park YC, Kim JJ, Kim DS, Jang CS (2015) Rice RING E3 ligase may negatively regulate gamma-ray response to mediate the degradation of photosynthesis-related proteins. Planta 241(5):1119–1129. https://doi.org/10.1007/s00425-015-2242-3
Park YC, Chapagain S, Jang CS (2018) A negative regulator in response to salinity in rice: Oryza sativa salt-, ABA- and drought-induced RING finger protein 1 (OsSADR1). Plant Cell Physiol 59(3):575–589. https://doi.org/10.1093/pcp/pcy009
Paterson AH, Bowers JE, Bruggmann R, Dubchak I, Grimwood J, Gundlach H, Haberer G, Hellsten U, Mitros T, Poliakov A, Schmutz J, Spannagl M, Tang HB, Wang XY, Wicker T, Bharti AK, Chapman J, Feltus FA, Gowik U, Grigoriev IV, Lyons E, Maher CA, Martis M, Narechania A, Otillar RP, Penning BW, Salamov AA, Wang Y, Zhang LF, Carpita NC, Freeling M, Gingle AR, Hash CT, Keller B, Klein P, Kresovich S, McCann MC, Ming R, Peterson DG, Mehboob-ur-Rahman WD, Westhoff P, Mayer KFX, Messing J, Rokhsar DS (2009) The Sorghum bicolor genome and the diversification of grasses. Nature 457(7229):551–556. https://doi.org/10.1038/nature07723
Paterson AH, Bowers JE, Chapman BA (2004) Ancient polyploidization predating divergence of the cereals, and its consequences for comparative genomics. Proc Natl Acad Sci USA 101(26):9903–9908. https://doi.org/10.1073/pnas.0307901101
Qi SL, Lin QF, Zhu HS, Gao FH, Zhang WH, Hua XJ (2016) The RING finger E3 ligase SpRing is a positive regulator of salt stress signaling in salt-tolerant wild tomato species. Plant Cell Physiol 57(3):528–539. https://doi.org/10.1093/pcp/pcw006
Qin F, Shinozaki K, Yamaguchi-Shinozaki K (2011) Achievements and challenges in understanding plant abiotic stress responses and tolerance. Plant Cell Physiol 52(9):1569–1582. https://doi.org/10.1093/pcp/pcr106
Ramsay NA, Glover BJ (2005) MYB-bHLH-WD40 protein complex and the evolution of cellular diversity. Trends Plant Sci 10(2):63–70. https://doi.org/10.1016/j.tplants.2004.12.011
Roberts MR, Salinas J, Collinge DB (2002) 14–3-3 proteins and the response to abiotic and biotic stress. Plant Mol Biol 50(6):1031–1039. https://doi.org/10.1023/a:1021261614491
Salse J, Bolot S, Throude M, Jouffe V, Piegu B, Quraishi UM, Calcagno T, Cooke R, Delseny M, Feuillet C (2008) Identification and characterization of shared duplications between rice and wheat provide new insight into grass genome evolution. Plant Cell 20(1):11–24. https://doi.org/10.1105/tpc.107.056309
Schulman BA, Harper JW (2009) Ubiquitin-like protein activation by E1 enzymes: the apex for downstream signaling pathways. Nat Rev Mol Cell Biol 10(5):319–331. https://doi.org/10.1038/nrm2673
Serino G, Xie Q (2013) The ever expanding role of ubiquitin and SUMO in plant biology. J Integr Plant Biol 55(1):5–6. https://doi.org/10.1111/jipb.12020
Shu K, Zhang H, Wang S, Chen M, Wu Y, Tang S, Lie C, Feng Y, Cao X, Xie Q (2013) ABI4 regulates primary seed dormancy by regulating the biogenesis of abscisic acid gibberellins in Arabidopsis. PLOS Genet 9(6):e1003577. https://doi.org/10.1371/journal.pgen.1003577
Singh KB (1998) Transcriptional regulation in plants: The importance of combinatorial control. Plant Physiol 118:1111–1120. https://doi.org/10.1104/pp.118.4.1111
Smalle J, Vierstra RD (2004) The ubiquitin 26S proteasome proteolytic pathway. Annu Rev Plant Biol 55:555–590. https://doi.org/10.1146/annurev.arplant.55.031903.141801
Stone SL, Hauksdottir H, Troy A, Herschleb J, Kraft E, Callis J (2005) Functional analysis of the RING-type ubiquitin ligase family of Arabidopsis. Plant Physiol 137(1):13–30. https://doi.org/10.1104/pp.104.052423
Sung DY, Kaplan F, Lee KJ, Guy CL (2003) Acquired tolerance to temperature extremes. Trends Plant Sci 8(4):179–187. https://doi.org/10.1016/S1360-1385(03)00047-5
Suzuki N, Miller G, Salazar C, Mondal HA, Shulaev E, Cortes DF, Shuman JL, Luo XZ, Shah J, Schlauch K, Shulaev V, Mittler R (2013) Temporal-spatial interaction between reactive oxygen species and abscisic acid regulates rapid systemic acclimation in plants. Plant Cell 25(9):3553–3569. https://doi.org/10.1105/tpc.113.114595
Tack J, Lingenfelser J, Jagadish SVK (2017) Disaggregating sorghum yield reductions under warming scenarios exposes narrow genetic diversity in US breeding programs. Proc Natl Acad Sci USA 114(35):9296–9301. https://doi.org/10.1073/pnas.1706383114
Tilman D, Balzer C, Hill J, Befort BL (2011) Global food demand and the sustainable intensification of agriculture. Proc Natl Acad Sci USA 108(50):20260–20264. https://doi.org/10.1073/pnas.1116437108
Vierstra RD (2009) The ubiquitin-26S proteasome system at the nexus of plant biology. Nat Rev Mol Cell Biol 10(6):385–397. https://doi.org/10.1038/nrm2688
Waadt R, Kudla J (2008) In planta visualization of protein interactions using bimolecular fluorescence complementation (BiFC). CSH Protoc 2008:pdb prot4995. https://doi.org/10.1101/pdb.prot4995
Wahid A, Gelani S, Ashraf M, Foolad MR (2007) Heat tolerance in plants: an overview. Environ Exp Bot 61(3):199–223. https://doi.org/10.1016/j.envexpbot.2007.05.011
Wang Y, Chang H, Hu S, Lu X, Yan C, Zhang C, Wang P, Xiao W, Xiao L, Xue GP, Guo X (2014) Plastid casein kinase 2 knockout reduces abscisic acid (ABA) sensitivity, thermotolerance, and expression of ABA- and heat-stress-responsive nuclear genes. J Exp Bot 65(15):4159–4175. https://doi.org/10.1093/jxb/eru190
Xu H, Ding A, Chen S, Marowa P, Wang D, Chen M, Hu R, Kong Y, O’Neill M, Chai G, Zhou G (2018) Genome-wide analysis of sorghum GT47 family reveals functional divergences of MUR3-like genes. Front Plant Sci 9:1773. https://doi.org/10.3389/fpls.2018.01773
Zandalinas SI, Balfagón D, Arbona V, Gómez-Cadenas A, Inupakutika MA, Mittler R (2016) ABA is required for the accumulation of APX1 and MBF1c during a combination of water deficit and heat stress. J Exp Bot 67(18):5381–5390. https://doi.org/10.1093/jxb/erw299
Zhang SC, Qi YL, Liu M, Yang CW (2013) SUMO E3 ligase AtMMS21 regulates drought tolerance in Arabidopsis thaliana. J Integr Plant Biol 55(1):83–95. https://doi.org/10.1111/jipb.12024
Zhang H, Cui F, Wu Y, Lou L, Liu L, Tian M, Ning Y, Shu K, Tang S, Xie Q (2015) The RING Finger Ubiquitin E3 Ligases SDIR1 targets SDIR1-INTERACTING PROTEIN1 for degradation to modulate the salt stress response and ABA signaling in Arabidopsis. Plant Cell 27(1):214–227. https://doi.org/10.1105/tpc.114.134163
Zhao C, Liu B, Piao S, Wang X, Lobell DB, Huang Y, Huang M, Yao Y, Bassu S, Ciais P, Durand JL, Elliott J, Ewert F, Janssens IA, Li T, Lin E, Liu Q, Martre P, Muller C, Peng S, Penuelas J, Ruane AC, Wallach D, Wang T, Wu D, Liu Z, Zhu Y, Zhu Z, Asseng S (2017) Temperature increase reduces global yields of major crops in four independent estimates. Proc Natl Acad Sci USA 114(35):9326–9331. https://doi.org/10.1073/pnas.1701762114
Acknowledgements
This work was supported by the Basic Science Research Program through the National Research Foundation of Korea (NRF) funded by the Ministry of Education, Science, and Technology (NRF-2019R1A2C1009840). S.D.L. acknowledges support from the Basic Science Research Program through the National Research Foundation of Korea (NRF) funded by the Ministry of Education (NRF-2019R1I1A1A01061727).
Author information
Authors and Affiliations
Corresponding author
Ethics declarations
Conflict of interest
The authors declare that the research was conducted in the absence of any commercial or financial relationships that could be construed as a potential conflict of interest.
Additional information
Communicated by Dorothea Bartels.
Publisher's Note
Springer Nature remains neutral with regard to jurisdictional claims in published maps and institutional affiliations.
Electronic supplementary material
Below is the link to the electronic supplementary material.
Rights and permissions
About this article
Cite this article
Lim, S., Oh, D., Park, Y. et al. Molecular characterization of a RING E3 ligase SbHCI1 in sorghum under heat and abscisic acid stress. Planta 252, 89 (2020). https://doi.org/10.1007/s00425-020-03469-0
Received:
Accepted:
Published:
DOI: https://doi.org/10.1007/s00425-020-03469-0