Skip to main content

Brassinosteroids facilitate xylem differentiation and wood formation in tomato

Abstract

Main conclusion

BR signaling pathways facilitate xylem differentiation and wood formation by fine tuning SlBZR1/SlBZR2-mediated gene expression networks involved in plant secondary growth.

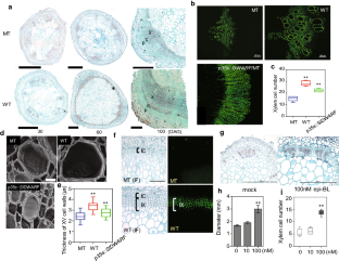
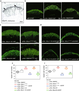
Brassinosteroid (BR) signaling and BR crosstalk with diverse signaling cues are involved in the pleiotropic regulation of plant growth and development. Recent studies reported the critical roles of BR biosynthesis and signaling in vascular bundle development and plant secondary growth; however, the molecular bases of these roles are unclear. Here, we performed comparative physiological and anatomical analyses of shoot morphological growth in a cultivated wild-type tomato (Solanum lycopersicum cv. BGA) and a BR biosynthetic mutant [Micro Tom (MT)]. We observed that the canonical BR signaling pathway was essential for xylem differentiation and sequential wood formation by facilitating plant secondary growth. The gradual retardation of xylem development phenotypes during shoot vegetative growth in the BR-deficient MT tomato mutant recovered completely in response to exogenous BR treatment or genetic complementation of the BR biosynthetic DWARF (D) gene. By contrast, overexpression of the tomato Glycogen synthase kinase 3 (SlGSK3) or CRISPR-Cas9 (CR)-mediated knockout of the tomato Brassinosteroid-insensitive 1 (SlBRI1) impaired BR signaling and resulted in severely defective xylem differentiation and secondary growth. Genetic modulation of the transcriptional activity of the tomato Brassinazole-resistant 1/2 (SlBZR1/SlBZR2) confirmed the positive roles of BR signaling pathways for xylem differentiation and secondary growth. Our data indicate that BR signaling pathways directly promote xylem differentiation and wood formation by canonical BR-activated SlBZR1/SlBZR2.

This is a preview of subscription content, access via your institution.

Fig. 1
Fig. 2
Fig. 3
Fig. 4
Fig. 5
Fig. 6

Abbreviations

BR:

Brassionsteroids

MT:

Micro Tom

BZR1/2:

Brassinazole-resistant 1/2

BIN2:

Brassinosteroid-insensitive 2

GSK3:

Glycogen synthase kinase 3

BES1:

BRI1-EMS-suppressor 1

SCW:

Secondary cell wall

CR:

CRISPR-CAS9

References

  • Bai M-Y, Shang J-X, Oh E, Fan M, Bai Y, Zentella R, T-P Sun, Wang Z-Y (2012) Brassinosteroid, gibberellin and phytochrome impinge on a common transcription module in Arabidopsis. Nat Cell Biol 14(8):810

    CAS  PubMed  PubMed Central  Google Scholar 

  • Bajwa V, Wang X, Blackburn RK, Goshe MB, Mitra SK, Williams EL, Bishop GJ, Krasnyanski S, Allen G, Huber SC (2013) Identification and functional analysis of tomato BRI1 and BAK1 receptor kinase phosphorylation sites. Plant Physiol 113:221465

    Google Scholar 

  • Barra-Jiménez A, Ragni L (2017) Secondary development in the stem: when Arabidopsis and trees are closer than it seems. Curr Opin Plant Biol 35:145–151

    PubMed  Google Scholar 

  • Belhaj K, Chaparro-Garcia A, Kamoun S, Nekrasov V (2013) Plant genome editing made easy: targeted mutagenesis in model and crop plants using the CRISPR/Cas system. Plant Methods 9(1):39

    PubMed  PubMed Central  Google Scholar 

  • Brackmann K, Qi J, Gebert M, Jouannet V, Schlamp T, Grünwald K, Wallner E-S, Novikova DD, Levitsky VG, Agustí J (2018) Spatial specificity of auxin responses coordinates wood formation. Nat Commun 9(1):875

    PubMed  PubMed Central  Google Scholar 

  • Choe S, Fujioka S, Noguchi T, Takatsuto S, Yoshida S, Feldmann KA (2001) Overexpression of DWARF4 in the brassinosteroid biosynthetic pathway results in increased vegetative growth and seed yield in Arabidopsis. Plant J 26(6):573–582

    CAS  PubMed  Google Scholar 

  • Eriksson ME, Israelsson M, Olsson O, Moritz T (2000) Increased gibberellin biosynthesis in transgenic trees promotes growth, biomass production and xylem fiber length. Nat Biotechnol 18(7):784

    CAS  PubMed  Google Scholar 

  • Hacham Y, Sela A, Friedlander L, Savaldi-Goldstein S (2012) BRI1 activity in the root meristem involves post-transcriptional regulation of PIN auxin efflux carriers. Plant Signal Behav 7(1):68–70

    CAS  PubMed  PubMed Central  Google Scholar 

  • Han S, Cho H, Noh J, Qi J, Jung H-J, Nam H, Lee S, Hwang D, Greb T, Hwang I (2018) BIL1-mediated MP phosphorylation integrates PXY and cytokinin signalling in secondary growth. Nat Plants 4(8):605

    CAS  PubMed  Google Scholar 

  • Ibañes M, Fàbregas N, Chory J, Caño-Delgado AI (2009) Brassinosteroid signaling and auxin transport are required to establish the periodic pattern of Arabidopsis shoot vascular bundles. Proc Natl Acad Sci USA 106(32):13630–13635

    PubMed  Google Scholar 

  • Jackson D, Veit B, Hake S (1994) Expression of maize KNOTTED1 related homeobox genes in the shoot apical meristem predicts patterns of morphogenesis in the vegetative shoot. Development 120(2):405–413

    CAS  Google Scholar 

  • Jin YL, Tang RJ, Wang HH, Jiang CM, Bao Y, Yang Y, Liang MX, Sun ZC, Kong FJ, Li B (2017) Overexpression of Populus trichocarpa CYP 85A3 promotes growth and biomass production in transgenic trees. Plant Biotechnol J 15(10):1309–1321

    CAS  PubMed  PubMed Central  Google Scholar 

  • Kim T-W, Wang Z-Y (2010) Brassinosteroid signal transduction from receptor kinases to transcription factors. Annu Rev Plant Biol 61:681–704

    CAS  PubMed  Google Scholar 

  • Kondo Y, Ito T, Nakagami H, Hirakawa Y, Saito M, Tamaki T, Shirasu K, Fukuda H (2014) Plant GSK3 proteins regulate xylem cell differentiation downstream of TDIF–TDR signalling. Nat Commun 5:3504

    PubMed  Google Scholar 

  • Kubo M, Udagawa M, Nishikubo N, Horiguchi G, Yamaguchi M, Ito J, Mimura T, Fukuda H, Demura T (2005) Transcription switches for protoxylem and metaxylem vessel formation. Genes Dev 19(16):1855–1860

    CAS  PubMed  PubMed Central  Google Scholar 

  • Lanza M, Garcia-Ponce B, Castrillo G, Catarecha P, Sauer M, Rodriguez-Serrano M, Páez-García A, Sánchez-Bermejo E, Mohan T, del Puerto YL (2012) Role of actin cytoskeleton in brassinosteroid signaling and in its integration with the auxin response in plants. Dev Cell 22(6):1275–1285

    CAS  PubMed  Google Scholar 

  • Lee J, Shim D, Moon S, Kim H, Bae W, Kim K, Kim Y-H, Rhee S-K, Hong CP, Hong S-Y (2018) Genome-wide transcriptomic analysis of BR-deficient Micro-Tom reveals correlations between drought stress tolerance and brassinosteroid signaling in tomato. Plant Physiol Biochem 127:553–560

    CAS  PubMed  Google Scholar 

  • Li Q-F, He J-X (2013) Mechanisms of signaling crosstalk between brassinosteroids and gibberellins. Plant Signal Behav 8(7):e24686

    PubMed  PubMed Central  Google Scholar 

  • Li J, Nam KH (2002) Regulation of brassinosteroid signaling by a GSK3/SHAGGY-like kinase. Science 295(5558):1299–1301

    CAS  PubMed  Google Scholar 

  • Li XJ, Chen XJ, Guo X, Yin LL, Ahammed GJ, Xu CJ, Chen KS, Liu CC, Xia XJ, Shi K (2016) DWARF overexpression induces alteration in phytohormone homeostasis, development, architecture and carotenoid accumulation in tomato. Plant Biotechnol J 14(3):1021–1033

    CAS  PubMed  Google Scholar 

  • Liu T, Zhang J, Wang M, Wang Z, Li G, Qu L, Wang G (2007) Expression and functional analysis of ZmDWF4, an ortholog of Arabidopsis DWF4 from maize (Zea mays L.). Plant Cell Rep 26(12):2091–2099

    CAS  PubMed  Google Scholar 

  • Martí E, Gisbert C, Bishop GJ, Dixon MS, García-Martínez JL (2006) Genetic and physiological characterization of tomato cv. Micro-Tom. J Exp Bot 57(9):2037–2047

    PubMed  Google Scholar 

  • Moreno-Piovano GS, Moreno JE, Cabello JV, Arce AL, Otegui ME, Chan RL (2017) A role for LAX2 in regulating xylem development and lateral-vein symmetry in the leaf. Ann Bot 120(4):577–590

    CAS  PubMed  PubMed Central  Google Scholar 

  • Nagata N, Asami T, Yoshida S (2001) Brassinazole, an inhibitor of brassinosteroid biosynthesis, inhibits development of secondary xylem in cress plants (Lepidium sativum). Plant Cell Physiol 42(9):1006–1011

    CAS  PubMed  Google Scholar 

  • Nemhauser JL, Mockler TC, Chory J (2004) Interdependency of brassinosteroid and auxin signaling in Arabidopsis. PLoS Biol 2(9):e258

    PubMed  PubMed Central  Google Scholar 

  • Nie S, Huang S, Wang S, Cheng D, Liu J, Lv S, Li Q, Wang X (2017) Enhancing brassinosteroid signaling via overexpression of tomato (Solanum lycopersicum) SlBRI1 improves major agronomic traits. Front Plant Sci 8:1386

    PubMed  PubMed Central  Google Scholar 

  • Nolan T, Chen J, Yin Y (2017) Cross-talk of Brassinosteroid signaling in controlling growth and stress responses. Biochem J 474(16):2641–2661

    CAS  PubMed  PubMed Central  Google Scholar 

  • Ruonala R, Ko D, Helariutta Y (2017) Genetic networks in plant vascular development. Annu Rev Genet 51:335–359

    CAS  PubMed  Google Scholar 

  • Ryu H, Kim K, Cho H, Park J, Choe S, Hwang I (2007) Nucleocytoplasmic shuttling of BZR1 mediated by phosphorylation is essential in Arabidopsis brassinosteroid signaling. Plant Cell 19(9):2749–2762

    CAS  PubMed  PubMed Central  Google Scholar 

  • Ryu H, Cho H, Kim K, Hwang I (2010) Phosphorylation dependent nucleocytoplasmic shuttling of BES1 is a key regulatory event in brassinosteroid signaling. Mol Cells 29(3):283–290

    CAS  PubMed  Google Scholar 

  • Ryu H, Cho H, Bae W, Hwang I (2014) Control of early seedling development by BES1/TPL/HDA19-mediated epigenetic regulation of ABI3. Nat Commun 5:4138

    CAS  PubMed  Google Scholar 

  • Saito M, Kondo Y, Fukuda H (2018) BES1 and BZR1 redundantly promote phloem and xylem differentiation. Plant Cell Physiol 59(3):590–600

    CAS  PubMed  Google Scholar 

  • Schuetz M, Smith R, Ellis B (2012) Xylem tissue specification, patterning, and differentiation mechanisms. J Exp Bot 64(1):11–31

    PubMed  Google Scholar 

  • Shen Y, Li Y, Xu D, Yang C, Li C, Luo K (2018) Molecular cloning and characterization of a brassinosteriod biosynthesis-related gene PtoDWF4 from Populus tomentosa. Tree Physiol 38(9):1424–1436

    CAS  PubMed  Google Scholar 

  • Siaud N, Dray E, Gy I, Gerard E, Takvorian N, Doutriaux MP (2004) Brca2 is involved in meiosis in Arabidopsis thaliana as suggested by its interaction with Dmc1. EMBO J 23(6):1392–1401

    CAS  PubMed  PubMed Central  Google Scholar 

  • Szekeres M, Németh K, Koncz-Kálmán Z, Mathur J, Kauschmann A, Altmann T, Rédei GP, Nagy F, Schell J, Koncz C (1996) Brassinosteroids rescue the deficiency of CYP90, a cytochrome P450, controlling cell elongation and de-etiolation in Arabidopsis. Cell 85(2):171–182

    CAS  PubMed  Google Scholar 

  • Tian H, Lv B, Ding T, Bai M, Ding Z (2018) Auxin-BR interaction regulates plant growth and development. Front Plant Sci 8:2256

    PubMed  PubMed Central  Google Scholar 

  • Unterholzner SJ, Rozhon W, Papacek M, Ciomas J, Lange T, Kugler KG, Mayer KF, Sieberer T, Poppenberger B (2015) Brassinosteroids are master regulators of gibberellin biosynthesis in Arabidopsis. Plant Cell 15:00433

    Google Scholar 

  • Verbančič J, Lunn JE, Stitt M, Persson S (2017) Carbon supply and the regulation of cell wall synthesis. Mol Plant 11(1):75–94

    PubMed  Google Scholar 

  • Wang Z-Y, Nakano T, Gendron J, He J, Chen M, Vafeados D, Yang Y, Fujioka S, Yoshida S, Asami T (2002) Nuclear-localized BZR1 mediates brassinosteroid-induced growth and feedback suppression of brassinosteroid biosynthesis. Dev Cell 2(4):505–513

    CAS  PubMed  Google Scholar 

  • Wu C-Y, Trieu A, Radhakrishnan P, Kwok SF, Harris S, Zhang K, Wang J, Wan J, Zhai H, Takatsuto S (2008) Brassinosteroids regulate grain filling in rice. Plant Cell 20(8):2130–2145

    CAS  PubMed  PubMed Central  Google Scholar 

  • Yamamoto R, Demura T, Fukuda H (1997) Brassinosteroids induce entry into the final stage of tracheary element differentiation in cultured Zinnia cells. Plant Cell Physiol 38(8):980–983

    CAS  PubMed  Google Scholar 

  • Yang JH, Wang H (2016) Molecular mechanisms for vascular development and secondary cell wall formation. Front Plant Sci 7:356

    PubMed  PubMed Central  Google Scholar 

  • Yin Y, Wang Z-Y, Mora-Garcia S, Li J, Yoshida S, Asami T, Chory J (2002) BES1 accumulates in the nucleus in response to brassinosteroids to regulate gene expression and promote stem elongation. Cell 109(2):181–191

    CAS  PubMed  Google Scholar 

  • Zhao Q (2016) Lignification: flexibility, biosynthesis and regulation. Trends Plant Sci 21(8):713–721

    CAS  PubMed  Google Scholar 

  • Zheng L, Ma J, Zhang L, Gao C, Zhang D, Zhao C, Han M (2018) Revealing critical mechanisms of BR-mediated apple nursery tree growth using iTRAQ-based proteomic analysis. J Proteomics 173:139–154

    CAS  PubMed  Google Scholar 

  • Zhou J, Zhong R, Ye Z-H (2014) Arabidopsis NAC domain proteins, VND1 to VND5, are transcriptional regulators of secondary wall biosynthesis in vessels. PLoS ONE 9(8):e105726

    PubMed  PubMed Central  Google Scholar 

  • Zhu J-Y, Sae-Seaw J, Wang Z-Y (2013) Brassinosteroid signalling. Development 140(8):1615–1620

    CAS  PubMed  PubMed Central  Google Scholar 

Download references

Acknowledgements

This work was carried out with the support of the Basic Science Research Program through the National Research Foundation of Korea (2015R1A4A1041869), Korean Ministry of Science, ICT and Future Planning, and the Next-Generation BioGreen 21 Program (no. PJ01313601), Rural Development Administration, Republic of Korea. SJP was supported by a grant from the National Research Foundation (2017R1A4A1015594) funded by the Korean Ministry of Science, ICT and Future Planning.

Author information

Affiliations

Authors

Corresponding author

Correspondence to Hojin Ryu.

Additional information

Publisher's Note

Springer Nature remains neutral with regard to jurisdictional claims in published maps and institutional affiliations.

Electronic supplementary material

Below is the link to the electronic supplementary material.

Supplementary material 1 (PDF 308710 kb)

Supplementary material 2 (XLSX 11 kb)

Rights and permissions

Reprints and Permissions

About this article

Verify currency and authenticity via CrossMark

Cite this article

Lee, J., Han, S., Lee, HY. et al. Brassinosteroids facilitate xylem differentiation and wood formation in tomato. Planta 249, 1391–1403 (2019). https://doi.org/10.1007/s00425-019-03094-6

Download citation

  • Received:

  • Accepted:

  • Published:

  • Issue Date:

  • DOI: https://doi.org/10.1007/s00425-019-03094-6