Skip to main content

Loss of function mutation of the Slc38a3 glutamine transporter reveals its critical role for amino acid metabolism in the liver, brain, and kidney

Abstract

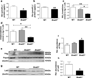
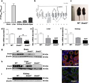
Glutamine, the most abundant amino acid in mammals, is critical for cell and organ functions. Its metabolism depends on the ability of cells to take up or release glutamine by transporters located in the plasma membrane. Several solute carrier (SLC) families transport glutamine, but the SLC38 family has been thought to be mostly responsible for glutamine transport. We demonstrate that despite the large number of glutamine transporters, the loss of Snat3/Slc38a3 glutamine transporter has a major impact on the function of organs expressing it. Snat3 mutant mice were generated by N-ethyl-N-nitrosurea (ENU) mutagenesis and showed stunted growth, altered amino acid levels, hypoglycemia, and died around 20 days after birth. Hepatic concentrations of glutamine, glutamate, leucine, phenylalanine, and tryptophan were highly reduced paralleled by downregulation of the mTOR pathway possibly linking reduced amino acid availability to impaired growth and glucose homeostasis. Snat3-deficient mice had altered urea levels paralleled by dysregulation of the urea cycle, gluconeogenesis, and glutamine synthesis. Mice were ataxic with higher glutamine but reduced glutamate and gamma-aminobutyric acid (GABA) levels in brain consistent with a major role of Snat3 in the glutamine-glutamate cycle. Renal ammonium excretion was lower, and the expression of enzymes and amino acid transporters involved in ammoniagenesis were altered. Thus, SNAT3 is a glutamine transporter required for amino acid homeostasis and determines critical functions in various organs. Despite the large number of glutamine transporters, loss of Snat3 cannot be compensated, suggesting that this transporter is a major route of glutamine transport in the liver, brain, and kidney.

This is a preview of subscription content, access via your institution.

Fig. 1
Fig. 2
Fig. 3
Fig. 4
Fig. 5
Fig. 6
Fig. 7
Fig. 8

References

  1. Aigner B, Rathkolb B, Herbach N, Kemter E, Schessl C, Klaften M, Klempt M, de Angelis MH, Wanke R, Wolf E (2007) Screening for increased plasma urea levels in a large-scale ENU mouse mutagenesis project reveals kidney disease models. Am J Physiol Ren Physiol 292:F1560–F1567. doi:10.1152/ajprenal.00213.2006

    CAS  Article  Google Scholar 

  2. Albers A, Broer A, Wagner CA, Setiawan I, Lang PA, Kranz EU, Lang F, Broer S (2001) Na+ transport by the neural glutamine transporter ATA1. Pflugers Arch 443:92–101. doi:10.1007/s004240100663

    PubMed  CAS  Article  Google Scholar 

  3. Berthelot M (1859) Violet d'aniline. Rep Chim App 1:284

    Google Scholar 

  4. Biver S, Belge H, Bourgeois S, Van Vooren P, Nowik M, Scohy S, Houillier P, Szpirer J, Szpirer C, Wagner CA, Devuyst O, Marini AM (2008) A role for Rhesus factor Rhcg in renal ammonium excretion and male fertility. Nature 456:339–343

    PubMed  CAS  Article  Google Scholar 

  5. Boulland JL, Osen KK, Levy LM, Danbolt NC, Edwards RH, Storm-Mathisen J, Chaudhry FA (2002) Cell-specific expression of the glutamine transporter SN1 suggests differences in dependence on the glutamine cycle. Eur J Neurosci 15:1615–1631

    PubMed  Article  Google Scholar 

  6. Bourgeois S, Bounoure L, Christensen EI, Ramakrishnan SK, Houillier P, Devuyst O, Wagner CA (2013) Haploinsufficiency of the ammonia transporter Rhcg predisposes to chronic acidosis: Rhcg is critical for apical and basolateral ammonia transport in the mouse collecting duct. J Biol Chem 288:5518–5529. doi:10.1074/jbc.M112.441782

    PubMed  CAS  PubMed Central  Article  Google Scholar 

  7. Broer S (2008) Amino acid transport across mammalian intestinal and renal epithelia. Physiol Rev 88:249–286. doi:10.1152/physrev.00018.2006

    PubMed  CAS  Article  Google Scholar 

  8. Broer S (2014) The SLC38 family of sodium-amino acid co-transporters. Pflugers Arch 466:155–172. doi:10.1007/s00424-013-1393-y

    PubMed  CAS  Article  Google Scholar 

  9. Busque SM, Wagner CA (2009) Potassium restriction, high protein intake, and metabolic acidosis increase expression of the glutamine transporter SNAT3 (Slc38a3) in mouse kidney. Am J Physiol Ren Physiol 297:F440–F450. doi:10.1152/ajprenal.90318.2008

    CAS  Article  Google Scholar 

  10. Campbell WA, Sah DE, Medina MM, Albina JE, Coleman WB, Thompson NL (2000) TA1/LAT-1/CD98 light chain and system L activity, but not 4F2/CD98 heavy chain, respond to arginine availability in rat hepatic cells. Loss of response in tumor cells. J Biol Chem 275:5347–5354

    PubMed  CAS  Article  Google Scholar 

  11. Cardenas ME, Cutler NS, Lorenz MC, Di Como CJ, Heitman J (1999) The TOR signaling cascade regulates gene expression in response to nutrients. Genes Dev 13:3271–3279

    PubMed  CAS  PubMed Central  Article  Google Scholar 

  12. Chaudhry FA, Krizaj D, Larsson P, Reimer RJ, Wreden C, Storm-Mathisen J, Copenhagen D, Kavanaugh M, Edwards RH (2001) Coupled and uncoupled proton movement by amino acid transport system N. EMBO J 20:7041–7051. doi:10.1093/emboj/20.24.7041

    PubMed  CAS  PubMed Central  Article  Google Scholar 

  13. Chaudhry FA, Reimer RJ, Krizaj D, Barber D, Storm-Mathisen J, Copenhagen DR, Edwards RH (1999) Molecular analysis of system N suggests novel physiological roles in nitrogen metabolism and synaptic transmission. Cell 99:769–780

    PubMed  CAS  Article  Google Scholar 

  14. Chaudhry FA, Schmitz D, Reimer RJ, Larsson P, Gray AT, Nicoll R, Kavanaugh M, Edwards RH (2002) Glutamine uptake by neurons: interaction of protons with system a transporters. J Neurosci 22:62–72

    PubMed  CAS  Google Scholar 

  15. Conti F, Melone M (2006) The glutamine commute: lost in the tube? Neurochem Int 48:459–464. doi:10.1016/j.neuint.2005.11.016

    PubMed  CAS  Article  Google Scholar 

  16. Curi R, Lagranha CJ, Doi SQ, Sellitti DF, Procopio J, Pithon-Curi TC, Corless M, Newsholme P (2005) Molecular mechanisms of glutamine action. J Cell Physiol 204:392–401. doi:10.1002/jcp.20339

    PubMed  CAS  Article  Google Scholar 

  17. Curi R, Newsholme P, Procopio J, Lagranha C, Gorjao R, Pithon-Curi TC (2007) Glutamine, gene expression, and cell function. Front Biosci 12:344–357

    PubMed  CAS  Article  Google Scholar 

  18. Duelli R, Enerson BE, Gerhart DZ, Drewes LR (2000) Expression of large amino acid transporter LAT1 in rat brain endothelium. J Cereb Blood Flow Metab 20:1557–1562. doi:10.1097/00004647-200011000-00005

    PubMed  CAS  Article  Google Scholar 

  19. Erecinska M, Nelson D, Nissim I, Daikhin Y, Yudkoff M (1994) Cerebral alanine transport and alanine aminotransferase reaction: alanine as a source of neuronal glutamate. J Neurochem 62:1953–1964

    PubMed  CAS  Article  Google Scholar 

  20. Evans K, Nasim Z, Brown J, Butler H, Kauser S, Varoqui H, Erickson JD, Herbert TP, Bevington A (2007) Acidosis-sensing glutamine pump SNAT2 determines amino acid levels and mammalian target of rapamycin signalling to protein synthesis in L6 muscle cells. J Am Soc Nephrol 18:1426–1436. doi:10.1681/ASN.2006091014

    PubMed  CAS  Article  Google Scholar 

  21. Fuchs BC, Finger RE, Onan MC, Bode BP (2007) ASCT2 silencing regulates mammalian target-of-rapamycin growth and survival signaling in human hepatoma cells. Am J Physiol Cell Physiol 293:C55–C63. doi:10.1152/ajpcell.00330.2006

    PubMed  CAS  Article  Google Scholar 

  22. Gu S, Roderick HL, Camacho P, Jiang JX (2000) Identification and characterization of an amino acid transporter expressed differentially in liver. Proc Natl Acad Sci U S A 97:3230–3235

    PubMed  CAS  PubMed Central  Article  Google Scholar 

  23. Gu S, Villegas CJ, Jiang JX (2005) Differential regulation of amino acid transporter SNAT3 by insulin in hepatocytes. J Biol Chem 280:26055–26062

    PubMed  CAS  Article  Google Scholar 

  24. Haser WG, Shapiro RA, Curthoys NP (1985) Comparison of the phosphate-dependent glutaminase obtained from rat brain and kidney. Biochem J 229:399–408

    PubMed  CAS  PubMed Central  Article  Google Scholar 

  25. Haussinger D, Schliess F (2007) Glutamine metabolism and signaling in the liver. Front Biosci 12:371–391

    PubMed  Article  Google Scholar 

  26. Heckel T, Broer A, Wiesinger H, Lang F, Broer S (2003) Asymmetry of glutamine transporters in cultured neural cells. Neurochem Int 43:289–298

    PubMed  CAS  Article  Google Scholar 

  27. Hrabe de Angelis MH, Flaswinkel H, Fuchs H, Rathkolb B, Soewarto D, Marschall S, Heffner S, Pargent W, Wuensch K, Jung M, Reis A, Richter T, Alessandrini F, Jakob T, Fuchs E, Kolb H, Kremmer E, Schaeble K, Rollinski B, Roscher A, Peters C, Meitinger T, Strom T, Steckler T, Holsboer F, Klopstock T, Gekeler F, Schindewolf C, Jung T, Avraham K, Behrendt H, Ring J, Zimmer A, Schughart K, Pfeffer K, Wolf E, Balling R (2000) Genome-wide, large-scale production of mutant mice by ENU mutagenesis. Nat Genet 25:444–447. doi:10.1038/78146

    PubMed  CAS  Article  Google Scholar 

  28. Iynedjian PB, Ballard FJ, Hanson RW (1975) The regulation of phosphoenolpyruvate carboxykinase (GTP) synthesis in rat kidney cortex. The role of acid-base balance and glucocorticoids. J Biol Chem 250:5596–5603

    PubMed  CAS  Google Scholar 

  29. Kanai Y, Clemencon B, Simonin A, Leuenberger M, Lochner M, Weisstanner M, Hediger MA (2013) The SLC1 high-affinity glutamate and neutral amino acid transporter family. Mol Asp Med 34:108–120. doi:10.1016/j.mam.2013.01.001

    CAS  Article  Google Scholar 

  30. Kim DH, Sarbassov DD, Ali SM, King JE, Latek RR, Erdjument-Bromage H, Tempst P, Sabatini DM (2002) mTOR interacts with raptor to form a nutrient-sensitive complex that signals to the cell growth machinery. Cell 110:163–175

    PubMed  CAS  Article  Google Scholar 

  31. Laplante M, Sabatini DM (2009) mTOR signaling at a glance. J Cell Sci 122:3589–3594. doi:10.1242/jcs.051011

    PubMed  CAS  PubMed Central  Article  Google Scholar 

  32. Laplante M, Sabatini DM (2012) mTOR signaling in growth control and disease. Cell 149:274–293. doi:10.1016/j.cell.2012.03.017

    PubMed  CAS  PubMed Central  Article  Google Scholar 

  33. Li P, Yin YL, Li D, Kim SW, Wu G (2007) Amino acids and immune function. Br J Nutr 98:237–252. doi:10.1017/S000711450769936X

    PubMed  CAS  Article  Google Scholar 

  34. Mackenzie B, Erickson JD (2004) Sodium-coupled neutral amino acid (System N/A) transporters of the SLC38 gene family. Pflugers Arch 447:784–795

    PubMed  CAS  Article  Google Scholar 

  35. Magistretti PJ, Pellerin L, Rothman DL, Shulman RG (1999) Energy on demand. Science 283:496–497

    PubMed  CAS  Article  Google Scholar 

  36. McKenna MC (2007) The glutamate-glutamine cycle is not stoichiometric: fates of glutamate in brain. J Neurosci Res 85:3347–3358. doi:10.1002/jnr.21444

    PubMed  CAS  Article  Google Scholar 

  37. Moret C, Dave MH, Schulz N, Jiang JX, Verrey F, Wagner CA (2007) Regulation of renal amino acid transporters during metabolic acidosis. Am J Physiol Ren Physiol 292:F555–F566. doi:10.1152/ajprenal.00113.2006

    CAS  Article  Google Scholar 

  38. Nicklin PBP, Zhang B, Triantafellow E, Wang H, Nyfeler B, Yang H, Hild M, Kung C, Wilson C, Myer VE, MacKeigan JP, Porter JA, Wang YK, Cantley LC, Finan PM, Murphy LO (2009) Bidirectional transport of amino acids regulates mTOR and autophagy. Cell 136(3):521–534

    PubMed  CAS  PubMed Central  Article  Google Scholar 

  39. Nowik M, Kampik NB, Mihailova M, Eladari D, Wagner CA (2010) Induction of metabolic acidosis with ammonium chloride (NH4Cl) in mice and rats–species differences and technical considerations. Cell Physiol Biochem 26:1059–1072. doi:10.1159/000323984

    PubMed  CAS  Article  Google Scholar 

  40. Nowik M, Lecca MR, Velic A, Rehrauer H, Brandli AW, Wagner CA (2008) Genome-wide gene expression profiling reveals renal genes regulated during metabolic acidosis. Physiol Genomics 32:322–334

    PubMed  CAS  Article  Google Scholar 

  41. Nurjhan N, Bucci A, Perriello G, Stumvoll M, Dailey G, Bier DM, Toft I, Jenssen TG, Gerich JE (1995) Glutamine: a major gluconeogenic precursor and vehicle for interorgan carbon transport in man. J Clin Invest 95:272–277. doi:10.1172/JCI117651

    PubMed  CAS  PubMed Central  Article  Google Scholar 

  42. Rossier G, Meier C, Bauch C, Summa V, Sordat B, Verrey F, Kühn LC (1999) LAT2, a new basolateral 4F2hc/CD98-associated amino acid transporter of kidney and intestine. J Biol Chem 274:34948–34954

    PubMed  CAS  Article  Google Scholar 

  43. Ruderisch N, Virgintino D, Makrides V, Verrey F (2011) Differential axial localization along the mouse brain vascular tree of luminal sodium-dependent glutamine transporters Snat1 and Snat3. J Cereb Blood Flow Metab 31:1637–1647. doi:10.1038/jcbfm.2011.21

    PubMed  CAS  PubMed Central  Article  Google Scholar 

  44. Sailer M, Dahlhoff C, Giesbertz P, Eidens MK, de Wit N, Rubio-Aliaga I, Boekschoten MV, Muller M, Daniel H (2013) Increased plasma citrulline in mice marks diet-induced obesity and may predict the development of the metabolic syndrome. PLoS One 8:e63950. doi:10.1371/journal.pone.0063950

    PubMed  CAS  PubMed Central  Article  Google Scholar 

  45. Slot C (1965) Plasma creatinine determination. A new and specific Jaffe reaction method. Scand J Clin Lab Invest 17:381–387

    PubMed  CAS  Article  Google Scholar 

  46. Solbu TT, Boulland JL, Zahid W, Lyamouri Bredahl MK, Amiry-Moghaddam M, Storm-Mathisen J, Roberg BA, Chaudhry FA (2005) Induction and targeting of the glutamine transporter SN1 to the basolateral membranes of cortical kidney tubule cells during chronic metabolic acidosis suggest a role in pH regulation. J Am Soc Nephrol 16:869–877

    PubMed  CAS  Article  Google Scholar 

  47. Stumvoll M, Perriello G, Meyer C, Gerich J (1999) Role of glutamine in human carbohydrate metabolism in kidney and other tissues. Kidney Int 55:778–792. doi:10.1046/j.1523-1755.1999.055003778.x

    PubMed  CAS  Article  Google Scholar 

  48. Varoqui H, Erickson JD (2002) Selective up-regulation of system a transporter mRNA in diabetic liver. Biochem Biophys Res Commun 290:903–908. doi:10.1006/bbrc.2001.6281

    PubMed  CAS  Article  Google Scholar 

  49. Varoqui H, Zhu H, Yao D, Ming H, Erickson JD (2000) Cloning and functional identification of a neuronal glutamine transporter. J Biol Chem 275:4049–4054

    PubMed  CAS  Article  Google Scholar 

  50. Welbourne T, Weber M, Bank N (1972) The effect of glutamine administration on urinary ammonium excretion in normal subjects and patients with renal disease. J Clin Invest 51:1852–1860. doi:10.1172/JCI106987

    PubMed  CAS  PubMed Central  Article  Google Scholar 

  51. Welbourne TC, Childress D, Givens G (1986) Renal regulation of interorgan glutamine flow in metabolic acidosis. Am J Physiol 251:R859–R866

    PubMed  CAS  Google Scholar 

  52. Welbourne TC, Matthews JC (1999) Glutamate transport and renal function. Am J Physiol 277:F501–F505

    PubMed  CAS  Google Scholar 

  53. Wu G (2009) Amino acids: metabolism, functions, and nutrition. Amino Acids 37:1–17. doi:10.1007/s00726-009-0269-0

    PubMed  Article  Google Scholar 

  54. Zoncu R, Efeyan A, Sabatini DM (2011) mTOR: from growth signal integration to cancer, diabetes and ageing. Nat Rev Mol Cell Biol 12:21–35. doi:10.1038/nrm3025

    PubMed  CAS  PubMed Central  Article  Google Scholar 

Download references

Acknowledgments

We thank François Verrey (Institute of Physiology, University of Zurich, Switzerland) for providing us with anti-SNAT1 and anti-SNAT3 antibodies and Norman Curthoys (Department of Biochemistry and Molecular Biology, Colorado State University, Fort Collins, CO, USA) for providing us with the anti-PDG antibody. This study was supported by grants from the 6th EU frame work project EUGINDAT and the Swiss National Science Foundation (31003A_155959/1) to C.A. Wagner.

Author information

Affiliations

Authors

Corresponding authors

Correspondence to Isabel Rubio-Aliaga or Carsten A. Wagner.

Ethics declarations

Competing interests

The authors declare that they have no conflicts of interest.

Electronic supplementary material

Below is the link to the electronic supplementary material.

Supplementary Fig. 1

(PDF 38 kb)

Supplementary Table 1

(PDF 24 kb)

Supplementary Table 2

(PDF 24 kb)

Supplementary Table 3

(PDF 23 kb)

Supplementary Table 4

(PDF 23 kb)

Supplementary Table 5

(PDF 23 kb)

Rights and permissions

Reprints and Permissions

About this article

Verify currency and authenticity via CrossMark

Cite this article

Chan, K., Busque, S.M., Sailer, M. et al. Loss of function mutation of the Slc38a3 glutamine transporter reveals its critical role for amino acid metabolism in the liver, brain, and kidney. Pflugers Arch - Eur J Physiol 468, 213–227 (2016). https://doi.org/10.1007/s00424-015-1742-0

Download citation

  • Received:

  • Revised:

  • Accepted:

  • Published:

  • Issue Date:

  • DOI: https://doi.org/10.1007/s00424-015-1742-0

Keywords

  • Amino acid transport
  • Glutamine metabolism
  • Mouse model
  • Ammoniagenesis
  • mTOR pathway