Skip to main content

T-type Ca2+ channels in absence epilepsy

Abstract

Absence epilepsy accompanies the paroxysmal oscillations in the thalamocortical circuit referred as spike and wave discharges (SWDs). Low-threshold burst firing mediated by T-type Ca2+ channels highly expressed in both inhibitory thalamic reticular nuclei (TRN) and excitatory thalamocortical (TC) neurons has been correlated with the generation of SWDs. A generally accepted view has been that rhythmic burst firing mediated by T-type channels in both TRN and TC neurons are equally critical in the generation of thalamocortical oscillations during sleep rhythms and SWDs. This review examined recent studies on the T-type channels in absence epilepsy which leads to an idea that even though both TRN and TC nuclei are required for thalamocortical oscillations, the contributions of T-type channels to TRN and TC neurons are not equal in the genesis of sleep spindles and SWDs. Accumulating evidence revealed a crucial role of TC T-type channels in SWD generation. However, the role of TRN T-type channels in SWD generation remains controversial. Therefore, a deeper understanding of the functional consequences of modulating each T-type channel subtype could guide the development of therapeutic tools for absence seizures while minimizing side effects on physiological thalamocortical oscillations.

This is a preview of subscription content, access via your institution.

Fig. 1
Fig. 2
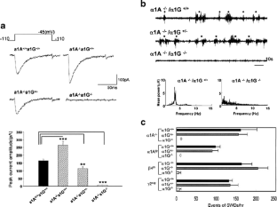
Fig. 3
Fig. 4
Fig. 5

References

  1. Astori S, Wimmer RD, Prosser HM, Corti C, Corsi M, Liaudet N, Volterra A, Franken P, Adelman JP, Luthi A (2011) The CaV3.calcium channel is the major sleep spindle pacemaker in thalamus. Proc Natl Acad Sci U S A 108(33):13823–13828. doi:10.1073/pnas.1105115108

    CAS  PubMed Central  PubMed  Google Scholar 

  2. Avanzini G, de Curtis M, Marescaux C, Panzica F, Spreafico R, Vergnes M (1992) Role of the thalamic reticular nucleus in the generation of rhythmic thalamo-cortical activities subserving spike and waves. J Neural Transm Suppl 35:85–95

    CAS  PubMed  Google Scholar 

  3. Avanzini G, de Curtis M, Panzica F, Spreafico R (1989) Intrinsic properties of nucleus reticularis thalami neurones of the rat studied in vitro. J Physiol 416:111–122

    CAS  PubMed Central  PubMed  Google Scholar 

  4. Avanzini G, Panzica F, de Curtis M (2000) The role of the thalamus in vigilance and epileptogenic mechanisms. Clin Neurophysiol 111(Suppl 2):S19–S26

    PubMed  Google Scholar 

  5. Bacci A, Huguenard JR (2006) Enhancement of spike-timing precision by autaptic transmission in neocortical inhibitory interneurons. Neuron 49(1):119–130. doi:10.1016/j.neuron.2005.12.014

    CAS  PubMed  Google Scholar 

  6. Bacci A, Huguenard JR, Prince DA (2005) Modulation of neocortical interneurons: extrinsic influences and exercises in self-control. Trends Neurosci 28(11):602–610. doi:10.1016/j.tins.2005.08.007

    CAS  PubMed  Google Scholar 

  7. Bal T, McCormick DA (1993) Mechanisms of oscillatory activity in guinea-pig nucleus reticularis thalami in vitro: a mammalian pacemaker. J Physiol 468:669–691

    CAS  PubMed Central  PubMed  Google Scholar 

  8. Bal T, von Krosigk M, McCormick DA (1995) Role of the ferret perigeniculate nucleus in the generation of synchronized oscillations in vitro. J Physiol 483(Pt 3):665–685

    CAS  PubMed Central  PubMed  Google Scholar 

  9. Bean BP (1985) Two kinds of calcium channels in canine atrial cells. Differences in kinetics, selectivity, and pharmacology. J Gen Physiol 86(1):1–30

    CAS  PubMed  Google Scholar 

  10. Beenhakker MP, Huguenard JR (2009) Neurons that fire together also conspire together: is normal sleep circuitry hijacked to generate epilepsy? Neuron 62(5):612–632

    CAS  PubMed Central  PubMed  Google Scholar 

  11. Beenhakker MP, Huguenard JR (2010) Astrocytes as gatekeepers of GABAB receptor function. J Neurosci 30(45):15262–15276. doi:10.1523/JNEUROSCI.3243-10.2010

    CAS  PubMed Central  PubMed  Google Scholar 

  12. Berdiev RK, Chepurnov SA, Veening JG, Chepurnova NE, van Luijtelaar G (2007) The role of the nucleus basalis of Meynert and reticular thalamic nucleus in pathogenesis of genetically determined absence epilepsy in rats: a lesion study. Brain Res 1185:266–274. doi:10.1016/j.brainres.2007.09.010

    CAS  PubMed  Google Scholar 

  13. Berenyi A, Belluscio M, Mao D, Buzsaki G (2012) Closed-loop control of epilepsy by transcranial electrical stimulation. Science 337(6095):735–737. doi:10.1126/science.1223154

    CAS  PubMed  Google Scholar 

  14. Blethyn KL, Hughes SW, Toth TI, Cope DW, Crunelli V (2006) Neuronal basis of the slow (<1 Hz) oscillation in neurons of the nucleus reticularis thalami in vitro. J Neurosci 26(9):2474–2486. doi:10.1523/JNEUROSCI.3607-05.2006

    CAS  PubMed  Google Scholar 

  15. Broicher T, Kanyshkova T, Meuth P, Pape HC, Budde T (2008) Correlation of T-channel coding gene expression, IT, and the low threshold Ca2+ spike in the thalamus of a rat model of absence epilepsy. Mol Cell Neurosci 39(3):384–399. doi:10.1016/j.mcn.2008.07.012

    CAS  PubMed  Google Scholar 

  16. Broicher T, Seidenbecher T, Meuth P, Munsch T, Meuth SG, Kanyshkova T, Pape HC, Budde T (2007) T-current related effects of antiepileptic drugs and a Ca2+ channel antagonist on thalamic relay and local circuit interneurons in a rat model of absence epilepsy. Neuropharmacology 53(3):431–446. doi:10.1016/j.neuropharm.2007.05.030

    CAS  PubMed  Google Scholar 

  17. Caddick SJ, Wang C, Fletcher CF, Jenkins NA, Copeland NG, Hosford DA (1999) Excitatory but not inhibitory synaptic transmission is reduced in lethargic (Cacnb4(lh)) and tottering (Cacna1atg) mouse thalami. J Neurophysiol 81(5):2066–2074

    CAS  PubMed  Google Scholar 

  18. Carbone E, Lux HD (1984) A low voltage-activated, fully inactivating Ca channel in vertebrate sensory neurones. Nature 310(5977):501–502

    CAS  PubMed  Google Scholar 

  19. Catterall WA, Perez-Reyes E, Snutch TP, Striessnig J (2005) International Union of Pharmacology. XLVIII. Nomenclature and structure–function relationships of voltage-gated calcium channels. Pharmacol Rev 57(4):411–425. doi:10.1124/pr.57.4.5

    CAS  PubMed  Google Scholar 

  20. Charpier S, Leresche N, Deniau JM, Mahon S, Hughes SW, Crunelli V (1999) On the putative contribution of GABA(B) receptors to the electrical events occurring during spontaneous spike and wave discharges. Neuropharmacology 38(11):1699–1706

    CAS  PubMed  Google Scholar 

  21. Chemin J, Monteil A, Perez-Reyes E, Bourinet E, Nargeot J, Lory P (2002) Specific contribution of human T-type calcium channel isotypes (alpha(1G), alpha(1H) and alpha(1I)) to neuronal excitability. J Physiol 540(Pt 1):3–14

    CAS  PubMed Central  PubMed  Google Scholar 

  22. Chen CC, Lamping KG, Nuno DW, Barresi R, Prouty SJ, Lavoie JL, Cribbs LL, England SK, Sigmund CD, Weiss RM, Williamson RA, Hill JA, Campbell KP (2003) Abnormal coronary function in mice deficient in alpha1H T-type Ca2+ channels. Science 302(5649):1416–1418. doi:10.1126/science.1089268

    CAS  PubMed  Google Scholar 

  23. Chen Y, Lu J, Pan H, Zhang Y, Wu H, Xu K, Liu X, Jiang Y, Bao X, Yao Z, Ding K, Lo WH, Qiang B, Chan P, Shen Y, Wu X (2003) Association between genetic variation of CACNA1H and childhood absence epilepsy. Ann Neurol 54(2):239–243

    CAS  PubMed  Google Scholar 

  24. Chen Y, Lu J, Zhang Y, Pan H, Wu H, Xu K, Liu X, Jiang Y, Bao X, Zhou J, Liu W, Shi G, Shen Y, Wu X (2003) T-type calcium channel gene alpha (1G) is not associated with childhood absence epilepsy in the Chinese Han population. Neurosci Lett 341(1):29–32

    CAS  PubMed  Google Scholar 

  25. Cheong E, Lee S, Choi BJ, Sun M, Lee CJ, Shin HS (2008) Tuning thalamic firing modes via simultaneous modulation of T- and L-type Ca2+ channels controls pain sensory gating in the thalamus. J Neurosci 28(49):13331–13340. doi:10.1523/JNEUROSCI.3013-08.2008

    CAS  PubMed  Google Scholar 

  26. Cheong E, Zheng Y, Lee K, Lee J, Kim S, Sanati M, Lee S, Kim YS, Shin HS (2009) Deletion of phospholipase C beta4 in thalamocortical relay nucleus leads to absence seizures. Proc Natl Acad Sci U S A 106(51):21912–21917. doi:10.1073/pnas.0912204106

    CAS  PubMed Central  PubMed  Google Scholar 

  27. Cope DW, Hughes SW, Crunelli V (2005) GABAA receptor-mediated tonic inhibition in thalamic neurons. J Neurosci 25(50):11553–11563

    CAS  PubMed  Google Scholar 

  28. Coulter DA, Huguenard JR, Prince DA (1989) Specific petit mal anticonvulsants reduce calcium currents in thalamic neurons. Neurosci Lett 98(1):74–78

    CAS  PubMed  Google Scholar 

  29. Coulter DA, Huguenard JR, Prince DA (1990) Differential effects of petit mal anticonvulsants and convulsants on thalamic neurones: GABA current blockade. Br J Pharmacol 100(4):807–813

    CAS  PubMed Central  PubMed  Google Scholar 

  30. Cox CL, Huguenard JR, Prince DA (1997) Nucleus reticularis neurons mediate diverse inhibitory effects in thalamus. Proc Natl Acad Sci U S A 94(16):8854–8859

    CAS  PubMed Central  PubMed  Google Scholar 

  31. Crunelli V, Emri Z, Leresche N (2006) Unravelling the brain targets of gamma-hydroxybutyric acid. Curr Opin Pharmacol 6(1):44–52

    CAS  PubMed Central  PubMed  Google Scholar 

  32. Crunelli V, Leresche N (2002) Childhood absence epilepsy: genes, channels, neurons and networks. Nat Rev Neurosci 3(5):371–382. doi:10.1038/nrn811

    CAS  PubMed  Google Scholar 

  33. Crunelli V, Toth TI, Cope DW, Blethyn K, Hughes SW (2005) The ‘window’ T-type calcium current in brain dynamics of different behavioural states. J Physiol 562(Pt 1):121–129. doi:10.1113/jphysiol.2004.076273

    CAS  PubMed Central  PubMed  Google Scholar 

  34. Cueni L, Canepari M, Lujan R, Emmenegger Y, Watanabe M, Bond CT, Franken P, Adelman JP, Luthi A (2008) T-type Ca2+ channels, SK2 channels and SERCAs gate sleep-related oscillations in thalamic dendrites. Nat Neurosci 11(6):683–692. doi:10.1038/nn.2124

    CAS  PubMed  Google Scholar 

  35. Danober L, Deransart C, Depaulis A, Vergnes M, Marescaux C (1998) Pathophysiological mechanisms of genetic absence epilepsy in the rat. Prog Neurobiol 55(1):27–57

    CAS  PubMed  Google Scholar 

  36. Deleuze C, David F, Behuret S, Sadoc G, Shin HS, Uebele VN, Renger JJ, Lambert RC, Leresche N, Bal T (2012) T-type calcium channels consolidate tonic action potential output of thalamic neurons to neocortex. J Neurosci 32(35):12228–12236. doi:10.1523/JNEUROSCI.1362-12.2012

    CAS  PubMed  Google Scholar 

  37. Deleuze C, Huguenard JR (2006) Distinct electrical and chemical connectivity maps in the thalamic reticular nucleus: potential roles in synchronization and sensation. J Neurosci 26(33):8633–8645. doi:10.1523/JNEUROSCI.2333-06.2006

    CAS  PubMed  Google Scholar 

  38. Deschenes M, Paradis M, Roy JP, Steriade M (1984) Electrophysiology of neurons of lateral thalamic nuclei in cat: resting properties and burst discharges. J Neurophysiol 51(6):1196–1219

    CAS  PubMed  Google Scholar 

  39. Destexhe A, Contreras D, Sejnowski TJ, Steriade M (1994) A model of spindle rhythmicity in the isolated thalamic reticular nucleus. J Neurophysiol 72(2):803–818

    CAS  PubMed  Google Scholar 

  40. Dreyfus FM, Tscherter A, Errington AC, Renger JJ, Shin HS, Uebele VN, Crunelli V, Lambert RC, Leresche N (2010) Selective T-type calcium channel block in thalamic neurons reveals channel redundancy and physiological impact of I(T)window. J Neurosci 30(1):99–109. doi:10.1523/JNEUROSCI.4305-09.2010

    CAS  PubMed Central  PubMed  Google Scholar 

  41. Eckle VS, Shcheglovitov A, Vitko I, Dey D, Yap CC, Winckler B, Perez-Reyes E (2013) Mechanisms by which a CACNA1H mutation found in epilepsy patients increase seizure susceptibility. J Physiol. doi:10.1113/jphysiol.2013.264176

    PubMed  Google Scholar 

  42. Ernst WL, Zhang Y, Yoo JW, Ernst SJ, Noebels JL (2009) Genetic enhancement of thalamocortical network activity by elevating alpha1g-mediated low-voltage-activated calcium current induces pure absence epilepsy. J Neurosci 29(6):1615–1625

    CAS  PubMed Central  PubMed  Google Scholar 

  43. Ernst WL, Zhang Y, Yoo JW, Ernst SJ, Noebels JL (2009) Genetic enhancement of thalamocortical network activity by elevating alpha 1 g-mediated low-voltage-activated calcium current induces pure absence epilepsy. J Neurosci 29(6):1615–1625. doi:10.1523/JNEUROSCI.2081-08.2009

    CAS  PubMed Central  PubMed  Google Scholar 

  44. Fletcher CF, Lutz CM, O'Sullivan TN, Shaughnessy JD Jr, Hawkes R, Frankel WN, Copeland NG, Jenkins NA (1996) Absence epilepsy in tottering mutant mice is associated with calcium channel defects. Cell 87(4):607–617

    CAS  PubMed  Google Scholar 

  45. Fuentealba P, Timofeev I, Steriade M (2004) Prolonged hyperpolarizing potentials precede spindle oscillations in the thalamic reticular nucleus. Proc Natl Acad Sci U S A 101(26):9816–9821. doi:10.1073/pnas.0402761101

    CAS  PubMed Central  PubMed  Google Scholar 

  46. Gervasi N, Monnier Z, Vincent P, Paupardin-Tritsch D, Hughes SW, Crunelli V, Leresche N (2003) Pathway-specific action of gamma-hydroxybutyric acid in sensory thalamus and its relevance to absence seizures. J Neurosci 23(36):11469–11478

    CAS  PubMed  Google Scholar 

  47. Gibbs JW 3rd, Zhang YF, Ahmed HS, Coulter DA (2002) Anticonvulsant actions of lamotrigine on spontaneous thalamocortical rhythms. Epilepsia 43(4):342–349

    CAS  PubMed  Google Scholar 

  48. Glauser TA, Cnaan A, Shinnar S, Hirtz DG, Dlugos D, Masur D, Clark PO, Capparelli EV, Adamson PC (2010) Ethosuximide, valproic acid, and lamotrigine in childhood absence epilepsy. N Engl J Med 362(9):790–799. doi:10.1056/NEJMoa0902014

    CAS  PubMed Central  PubMed  Google Scholar 

  49. Hosford DA, Clark S, Cao Z, Wilson WA Jr, Lin FH, Morrisett RA, Huin A (1992) The role of GABAB receptor activation in absence seizures of lethargic (lh/lh) mice. Science 257(5068):398–401

    CAS  PubMed  Google Scholar 

  50. Hughes SW, Cope DW, Blethyn KL, Crunelli V (2002) Cellular mechanisms of the slow (<1 Hz) oscillation in thalamocortical neurons in vitro. Neuron 33(6):947–958

    CAS  PubMed  Google Scholar 

  51. Hughes SW, Cope DW, Toth TI, Williams SR, Crunelli V (1999) All thalamocortical neurones possess a T-type Ca2+ ‘window’ current that enables the expression of bistability-mediated activities. J Physiol 517(Pt 3):805–815

    CAS  PubMed Central  PubMed  Google Scholar 

  52. Huguenard JR (1996) Low-threshold calcium currents in central nervous system neurons. Annu Rev Physiol 58:329–348. doi:10.1146/annurev.ph.58.030196.001553

    CAS  PubMed  Google Scholar 

  53. Huguenard JR (1998) Low-voltage-activated (T-type) calcium-channel genes identified. Trends Neurosci 21(11):451–452

    CAS  PubMed  Google Scholar 

  54. Huguenard JR (1999) Neuronal circuitry of thalamocortical epilepsy and mechanisms of antiabsence drug action. Adv Neurol 79:991–999

    CAS  PubMed  Google Scholar 

  55. Huguenard JR, McCormick DA (2007) Thalamic synchrony and dynamic regulation of global forebrain oscillations. Trends Neurosci 30(7):350–356

    CAS  PubMed  Google Scholar 

  56. Huguenard JR, Prince DA (1992) A novel T-type current underlies prolonged Ca(2+)-dependent burst firing in GABAergic neurons of rat thalamic reticular nucleus. J Neurosci 12(10):3804–3817

    CAS  PubMed  Google Scholar 

  57. Huguenard JR, Prince DA (1994) Clonazepam suppresses GABAB-mediated inhibition in thalamic relay neurons through effects in nucleus reticularis. J Neurophysiol 71(6):2576–2581

    CAS  PubMed  Google Scholar 

  58. Huntsman MM, Porcello DM, Homanics GE, DeLorey TM, Huguenard JR (1999) Reciprocal inhibitory connections and network synchrony in the mammalian thalamus. Science 283(5401):541–543

    CAS  PubMed  Google Scholar 

  59. Imbrici P, Jaffe SL, Eunson LH, Davies NP, Herd C, Robertson R, Kullmann DM, Hanna MG (2004) Dysfunction of the brain calcium channel CaV2.1 in absence epilepsy and episodic ataxia. Brain 127(Pt 12):2682–2692

    PubMed  Google Scholar 

  60. Jahnsen H, Llinas R (1984) Electrophysiological properties of guinea-pig thalamic neurones: an in vitro study. J Physiol 349:205–226

    CAS  PubMed Central  PubMed  Google Scholar 

  61. Joksovic PM, Bayliss DA, Todorovic SM (2005) Different kinetic properties of two T-type Ca2+ currents of rat reticular thalamic neurones and their modulation by enflurane. J Physiol 566(Pt 1):125–142. doi:10.1113/jphysiol.2005.086579

    CAS  PubMed Central  PubMed  Google Scholar 

  62. Joksovic PM, Nelson MT, Jevtovic-Todorovic V, Patel MK, Perez-Reyes E, Campbell KP, Chen CC, Todorovic SM (2006) CaV3.2 is the major molecular substrate for redox regulation of T-type Ca2+ channels in the rat and mouse thalamus. J Physiol 574(Pt 2):415–430. doi:10.1113/jphysiol.2006.110395

    CAS  PubMed Central  PubMed  Google Scholar 

  63. Jouvenceau A, Eunson LH, Spauschus A, Ramesh V, Zuberi SM, Kullmann DM, Hanna MG (2001) Human epilepsy associated with dysfunction of the brain P/Q-type calcium channel. Lancet 358(9284):801–807

    CAS  PubMed  Google Scholar 

  64. Kang JQ, Macdonald RL (2004) The GABAA receptor gamma2 subunit R43Q mutation linked to childhood absence epilepsy and febrile seizures causes retention of alpha1beta2gamma2S receptors in the endoplasmic reticulum. J Neurosci 24(40):8672–8677

    CAS  PubMed  Google Scholar 

  65. Khosravani H, Altier C, Simms B, Hamming KS, Snutch TP, Mezeyova J, McRory JE, Zamponi GW (2004) Gating effects of mutations in the Cav3.2 T-type calcium channel associated with childhood absence epilepsy. J Biol Chem 279(11):9681–9684. doi:10.1074/jbc.C400006200

    CAS  PubMed  Google Scholar 

  66. Khosravani H, Bladen C, Parker DB, Snutch TP, McRory JE, Zamponi GW (2005) Effects of Cav3.2 channel mutations linked to idiopathic generalized epilepsy. Ann Neurol 57(5):745–749

    CAS  PubMed  Google Scholar 

  67. Khosravani H, Zamponi GW (2006) Voltage-gated calcium channels and idiopathic generalized epilepsies. Physiol Rev 86(3):941–966. doi:10.1152/physrev.00002.2006

    CAS  PubMed  Google Scholar 

  68. Kim U, Bal T, McCormick DA (1995) Spindle waves are propagating synchronized oscillations in the ferret LGNd in vitro. J Neurophysiol 74(3):1301–1323

    CAS  PubMed  Google Scholar 

  69. Kim U, Sanchez-Vives MV, McCormick DA (1997) Functional dynamics of GABAergic inhibition in the thalamus. Science 278(5335):130–134

    CAS  PubMed  Google Scholar 

  70. Kim D, Song I, Keum S, Lee T, Jeong MJ, Kim SS, McEnery MW, Shin HS (2001) Lack of the burst firing of thalamocortical relay neurons and resistance to absence seizures in mice lacking alpha(1G) T-type Ca(2+) channels. Neuron 31(1):35–45

    CAS  PubMed  Google Scholar 

  71. Kim J, Woo J, Park YG, Chae S, Jo S, Choi JW, Jun HY, Yeom YI, Park SH, Kim KH, Shin HS, Kim D (2011) Thalamic T-type Ca(2)+ channels mediate frontal lobe dysfunctions caused by a hypoxia-like damage in the prefrontal cortex. J Neurosci 31(11):4063–4073. doi:10.1523/JNEUROSCI.4493-10.2011

    CAS  PubMed  Google Scholar 

  72. Klockner U, Lee JH, Cribbs LL, Daud A, Hescheler J, Pereverzev A, Perez-Reyes E, Schneider T (1999) Comparison of the Ca2+ currents induced by expression of three cloned alpha1 subunits, alpha1G, alpha1H and alpha1I, of low-voltage-activated T-type Ca2+ channels. Eur J Neurosci 11(12):4171–4178

    CAS  PubMed  Google Scholar 

  73. Kozlov AS, McKenna F, Lee JH, Cribbs LL, Perez-Reyes E, Feltz A, Lambert RC (1999) Distinct kinetics of cloned T-type Ca2+ channels lead to differential Ca2+ entry and frequency-dependence during mock action potentials. Eur J Neurosci 11(12):4149–4158

    CAS  PubMed  Google Scholar 

  74. Kraus RL, Li Y, Gregan Y, Gotter AL, Uebele VN, Fox SV, Doran SM, Barrow JC, Yang ZQ, Reger TS, Koblan KS, Renger JJ (2010) In vitro characterization of T-type calcium channel antagonist TTA-A2 and in vivo effects on arousal in mice. J Pharmacol Exp Ther 335(2):409–417. doi:10.1124/jpet.110.171058

    CAS  PubMed  Google Scholar 

  75. Landisman CE, Long MA, Beierlein M, Deans MR, Paul DL, Connors BW (2002) Electrical synapses in the thalamic reticular nucleus. J Neurosci 22(3):1002–1009

    CAS  PubMed  Google Scholar 

  76. Lee JH, Daud AN, Cribbs LL, Lacerda AE, Pereverzev A, Klockner U, Schneider T, Perez-Reyes E (1999) Cloning and expression of a novel member of the low voltage-activated T-type calcium channel family. J Neurosci 19(6):1912–1921

    CAS  PubMed  Google Scholar 

  77. Lee JH, Gomora JC, Cribbs LL, Perez-Reyes E (1999) Nickel block of three cloned T-type calcium channels: low concentrations selectively block alpha1H. Biophys J 77(6):3034–3042. doi:10.1016/S0006-3495(99)77134-1

    CAS  PubMed Central  PubMed  Google Scholar 

  78. Lee J, Kim D, Shin HS (2004) Lack of delta waves and sleep disturbances during non-rapid eye movement sleep in mice lacking alpha1G-subunit of T-type calcium channels. Proc Natl Acad Sci U S A 101(52):18195–18199. doi:10.1073/pnas.0408089101

    CAS  PubMed Central  PubMed  Google Scholar 

  79. Lee J, Song K, Lee K, Hong J, Lee H, Chae S, Cheong E, Shin HS (2013) Sleep spindles are generated in the absence of T-type calcium channel-mediated low-threshold burst firing of thalamocortical neurons. Proc Natl Acad Sci U S A 110(50):20266–20271. doi:10.1073/pnas.1320572110

    CAS  PubMed  Google Scholar 

  80. Lee S, Zaman T, Lee J, Latchoumane CF, Lee B, Saud Z, Kim M, Cheong E, Lee C, Shin HS (2011) Elimination of rebound burst firing in the reticular thalamus leads to an increased sensitivity to drug-induced absence seizures in mice. SFN annual meeting Poster #: 248.19/S5.

  81. Leresche N, Hering J, Lambert RC (2004) Paradoxical potentiation of neuronal T-type Ca2+ current by ATP at resting membrane potential. J Neurosci 24(24):5592–5602. doi:10.1523/JNEUROSCI.1038-04.2004

    CAS  PubMed  Google Scholar 

  82. Leresche N, Lambert RC, Errington AC, Crunelli V (2012) From sleep spindles of natural sleep to spike and wave discharges of typical absence seizures: is the hypothesis still valid? Pflugers Arch 463(1):201–212. doi:10.1007/s00424-011-1009-3

    CAS  PubMed Central  PubMed  Google Scholar 

  83. Leresche N, Parri HR, Erdemli G, Guyon A, Turner JP, Williams SR, Asprodini E, Crunelli V (1998) On the action of the anti-absence drug ethosuximide in the rat and cat thalamus. J Neurosci 18(13):4842–4853

    CAS  PubMed  Google Scholar 

  84. Liang J, Zhang Y, Wang J, Pan H, Wu H, Xu K, Liu X, Jiang Y, Shen Y, Wu X (2006) New variants in the CACNA1H gene identified in childhood absence epilepsy. Neurosci Lett 406(1–2):27–32

    CAS  PubMed  Google Scholar 

  85. Llinas R, Jahnsen H (1982) Electrophysiology of mammalian thalamic neurones in vitro. Nature 297(5865):406–408

    CAS  PubMed  Google Scholar 

  86. Llinas R, Ribary U (2001) Consciousness and the brain. The thalamocortical dialogue in health and disease. Ann N Y Acad Sci 929:166–175

    CAS  PubMed  Google Scholar 

  87. Llinas RR, Steriade M (2006) Bursting of thalamic neurons and states of vigilance. J Neurophysiol 95(6):3297–3308

    PubMed  Google Scholar 

  88. Llinas R, Yarom Y (1981) Electrophysiology of mammalian inferior olivary neurones in vitro. Different types of voltage-dependent ionic conductances. J Physiol 315:549–567

    CAS  PubMed Central  PubMed  Google Scholar 

  89. Llinas R, Yarom Y (1981) Properties and distribution of ionic conductances generating electroresponsiveness of mammalian inferior olivary neurones in vitro. J Physiol 315:569–584

    CAS  PubMed Central  PubMed  Google Scholar 

  90. Ludwig A, Budde T, Stieber J, Moosmang S, Wahl C, Holthoff K, Langebartels A, Wotjak C, Munsch T, Zong X, Feil S, Feil R, Lancel M, Chien KR, Konnerth A, Pape HC, Biel M, Hofmann F (2003) Absence epilepsy and sinus dysrhythmia in mice lacking the pacemaker channel HCN2. Embo J 22(2):216–224

    CAS  PubMed Central  PubMed  Google Scholar 

  91. Manning JP, Richards DA, Leresche N, Crunelli V, Bowery NG (2004) Cortical-area specific block of genetically determined absence seizures by ethosuximide. Neuroscience 123(1):5–9

    CAS  PubMed  Google Scholar 

  92. McCormick DA, Bal T (1997) Sleep and arousal: thalamocortical mechanisms. Ann Rev Neurosci 20:185–215

    CAS  PubMed  Google Scholar 

  93. McCormick DA, Contreras D (2001) On the cellular and network bases of epileptic seizures. Annu Rev Physiol 63:815–846

    CAS  PubMed  Google Scholar 

  94. McKay BE, McRory JE, Molineux ML, Hamid J, Snutch TP, Zamponi GW, Turner RW (2006) Ca(V)3 T-type calcium channel isoforms differentially distribute to somatic and dendritic compartments in rat central neurons. Eur J Neurosci 24(9):2581–2594. doi:10.1111/j.1460-9568.2006.05136.x

    PubMed  Google Scholar 

  95. McRory JE, Santi CM, Hamming KS, Mezeyova J, Sutton KG, Baillie DL, Stea A, Snutch TP (2001) Molecular and functional characterization of a family of rat brain T-type calcium channels. J Biol Chem 276(6):3999–4011. doi:10.1074/jbc.M008215200

    CAS  PubMed  Google Scholar 

  96. Meeren HK, Pijn JP, Van Luijtelaar EL, Coenen AM, Lopes da Silva FH (2002) Cortical focus drives widespread corticothalamic networks during spontaneous absence seizures in rats. J Neurosci 22(4):1480–1495

    CAS  PubMed  Google Scholar 

  97. Meeren HK, Veening JG, Moderscheim TA, Coenen AM, van Luijtelaar G (2009) Thalamic lesions in a genetic rat model of absence epilepsy: dissociation between spike-wave discharges and sleep spindles. Exp Neurol 217(1):25–37. doi:10.1016/j.expneurol.2009.01.009

    PubMed  Google Scholar 

  98. Molineux ML, McRory JE, McKay BE, Hamid J, Mehaffey WH, Rehak R, Snutch TP, Zamponi GW, Turner RW (2006) Specific T-type calcium channel isoforms are associated with distinct burst phenotypes in deep cerebellar nuclear neurons. Proc Natl Acad Sci U S A 103(14):5555–5560. doi:10.1073/pnas.0601261103

    CAS  PubMed Central  PubMed  Google Scholar 

  99. Nilius B, Hess P, Lansman JB, Tsien RW (1985) A novel type of cardiac calcium channel in ventricular cells. Nature 316(6027):443–446

    CAS  PubMed  Google Scholar 

  100. Noebels JL (2005) Calcium channel “gaiting” and absence epilepsy. Epilepsy Curr 5(3):95–97

    PubMed Central  PubMed  Google Scholar 

  101. Noebels JL, Sidman RL (1979) Inherited epilepsy: spike-wave and focal motor seizures in the mutant mouse tottering. Science 204(4399):1334–1336

    CAS  PubMed  Google Scholar 

  102. Nowycky MC, Fox AP, Tsien RW (1985) Three types of neuronal calcium channel with different calcium agonist sensitivity. Nature 316(6027):440–443

    CAS  PubMed  Google Scholar 

  103. Paz JT, Bryant AS, Peng K, Fenno L, Yizhar O, Frankel WN, Deisseroth K, Huguenard JR (2011) A new mode of corticothalamic transmission revealed in the Gria4(−/−) model of absence epilepsy. Nat Neurosci 14(9):1167–1173. doi:10.1038/nn.2896

    CAS  PubMed Central  PubMed  Google Scholar 

  104. Paz JT, Chavez M, Saillet S, Deniau JM, Charpier S (2007) Activity of ventral medial thalamic neurons during absence seizures and modulation of cortical paroxysms by the nigrothalamic pathway. J Neurosci 27(4):929–941

    CAS  PubMed  Google Scholar 

  105. Perez-Reyes E (2003) Molecular physiology of low-voltage-activated t-type calcium channels. Physiol Rev 83(1):117–161. doi:10.1152/physrev.00018.2002

    CAS  PubMed  Google Scholar 

  106. Perez-Reyes E (2010) G protein-mediated inhibition of Cav3.2 T-type channels revisited. Mol Pharmacol 77(2):136–138. doi:10.1124/mol.109.062133

    CAS  PubMed  Google Scholar 

  107. Pinault D (2004) The thalamic reticular nucleus: structure, function and concept. Brain Res Brain Res Rev 46(1):1–31. doi:10.1016/j.brainresrev.2004.04.008

    PubMed  Google Scholar 

  108. Pinault D, Leresche N, Charpier S, Deniau JM, Marescaux C, Vergnes M, Crunelli V (1998) Intracellular recordings in thalamic neurones during spontaneous spike and wave discharges in rats with absence epilepsy. J Physiol 509(Pt 2):449–456

    CAS  PubMed Central  PubMed  Google Scholar 

  109. Pinault D, Vergnes M, Marescaux C (2001) Medium-voltage 5–9-Hz oscillations give rise to spike-and-wave discharges in a genetic model of absence epilepsy: in vivo dual extracellular recording of thalamic relay and reticular neurons. Neuroscience 105(1):181–201

    CAS  PubMed  Google Scholar 

  110. Polack PO, Guillemain I, Hu E, Deransart C, Depaulis A, Charpier S (2007) Deep layer somatosensory cortical neurons initiate spike-and-wave discharges in a genetic model of absence seizures. J Neurosci 27(24):6590–6599. doi:10.1523/JNEUROSCI.0753-07.2007

    CAS  PubMed  Google Scholar 

  111. Porcello DM, Smith SD, Huguenard JR (2003) Actions of U-92032, a T-type Ca2+ channel antagonist, support a functional linkage between I(T) and slow intrathalamic rhythms. J Neurophysiol 89(1):177–185. doi:10.1152/jn.00667.2002

    CAS  PubMed  Google Scholar 

  112. Powell KL, Cain SM, Ng C, Sirdesai S, David LS, Kyi M, Garcia E, Tyson JR, Reid CA, Bahlo M, Foote SJ, Snutch TP, O'Brien TJ (2009) A Cav3.2 T-type calcium channel point mutation has splice-variant-specific effects on function and segregates with seizure expression in a polygenic rat model of absence epilepsy. J Neurosci 29(2):371–380. doi:10.1523/JNEUROSCI.5295-08.2009

    CAS  PubMed  Google Scholar 

  113. Qiao X, Noebels JL (1993) Developmental analysis of hippocampal mossy fiber outgrowth in a mutant mouse with inherited spike-wave seizures. J Neurosci 13(11):4622–4635

    CAS  PubMed  Google Scholar 

  114. Rogawski MA, Porter RJ (1990) Antiepileptic drugs: pharmacological mechanisms and clinical efficacy with consideration of promising developmental stage compounds. Pharmacol Rev 42(3):223–286

    CAS  PubMed  Google Scholar 

  115. Sanchez-Vives MV, Bal T, McCormick DA (1997) Inhibitory interactions between perigeniculate GABAergic neurons. J Neurosci 17(22):8894–8908

    CAS  PubMed  Google Scholar 

  116. Schofield CM, Huguenard JR (2007) GABA affinity shapes IPSCs in thalamic nuclei. J Neurosci 27(30):7954–7962. doi:10.1523/JNEUROSCI.0377-07.2007

    CAS  PubMed  Google Scholar 

  117. Schofield CM, Kleiman-Weiner M, Rudolph U, Huguenard JR (2009) A gain in GABAA receptor synaptic strength in thalamus reduces oscillatory activity and absence seizures. Proc Natl Acad Sci U S A 106(18):7630–7635

    CAS  PubMed Central  PubMed  Google Scholar 

  118. Seidenbecher T, Staak R, Pape HC (1998) Relations between cortical and thalamic cellular activities during absence seizures in rats. Eur J Neurosci 10(3):1103–1112

    CAS  PubMed  Google Scholar 

  119. Serrano JR, Dashti SR, Perez-Reyes E, Jones SW (2000) Mg(2+) block unmasks Ca(2+)/Ba(2+) selectivity of alpha1G T-type calcium channels. Biophys J 79(6):3052–3062. doi:10.1016/S0006-3495(00)76540-4

    CAS  PubMed Central  PubMed  Google Scholar 

  120. Shin HS, Cheong EJ, Choi S, Lee J, Na HS (2008) T-type Ca2+ channels as therapeutic targets in the nervous system. Curr Opin Pharmacol 8(1):33–41. doi:10.1016/j.coph.2007.12.003

    CAS  PubMed  Google Scholar 

  121. Shipe WD, Barrow JC, Yang ZQ, Lindsley CW, Yang FV, Schlegel KA, Shu Y, Rittle KE, Bock MG, Hartman GD, Tang C, Ballard JE, Kuo Y, Adarayan ED, Prueksaritanont T, Zrada MM, Uebele VN, Nuss CE, Connolly TM, Doran SM, Fox SV, Kraus RL, Marino MJ, Graufelds VK, Vargas HM, Bunting PB, Hasbun-Manning M, Evans RM, Koblan KS, Renger JJ (2008) Design, synthesis, and evaluation of a novel 4-aminomethyl-4-fluoropiperidine as a T-type Ca2+ channel antagonist. J Med Chem 51(13):3692–3695. doi:10.1021/jm800419w

    CAS  PubMed  Google Scholar 

  122. Slaght SJ, Leresche N, Deniau JM, Crunelli V, Charpier S (2002) Activity of thalamic reticular neurons during spontaneous genetically determined spike and wave discharges. J Neurosci 22(6):2323–2334

    CAS  PubMed  Google Scholar 

  123. Snead OC 3rd (1995) Basic mechanisms of generalized absence seizures. Ann Neurol 37(2):146–157

    PubMed  Google Scholar 

  124. Snead OC 3rd, Banerjee PK, Burnham M, Hampson D (2000) Modulation of absence seizures by the GABA(A) receptor: a critical rolefor metabotropic glutamate receptor 4 (mGluR4). J Neurosci 20(16):6218–6224

    CAS  PubMed  Google Scholar 

  125. Sohal VS, Huguenard JR (2003) Inhibitory interconnections control burst pattern and emergent network synchrony in reticular thalamus. J Neurosci 23(26):8978–8988

    CAS  PubMed  Google Scholar 

  126. Sohal VS, Huguenard JR (2005) Inhibitory coupling specifically generates emergent gamma oscillations in diverse cell types. Proc Natl Acad Sci U S A 102(51):18638–18643. doi:10.1073/pnas.0509291102

    CAS  PubMed Central  PubMed  Google Scholar 

  127. Sohal VS, Huntsman MM, Huguenard JR (2000) Reciprocal inhibitory connections regulate the spatiotemporal properties of intrathalamic oscillations. J Neurosci 20(5):1735–1745

    CAS  PubMed  Google Scholar 

  128. Song I, Kim D, Choi S, Sun M, Kim Y, Shin HS (2004) Role of the alpha1G T-type calcium channel in spontaneous absence seizures in mutant mice. J Neurosci 24(22):5249–5257. doi:10.1523/JNEUROSCI.5546-03.2004

    CAS  PubMed  Google Scholar 

  129. Steriade M (2005) Sleep, epilepsy and thalamic reticular inhibitory neurons. Trends Neurosci 28(6):317–324. doi:10.1016/j.tins.2005.03.007

    CAS  PubMed  Google Scholar 

  130. Steriade M, Amzica F, Contreras D (1994) Cortical and thalamic cellular correlates of electroencephalographic burst-suppression. Electroencephalogr Clin Neurophysiol 90(1):1–16

    CAS  PubMed  Google Scholar 

  131. Steriade M, Contreras D (1995) Relations between cortical and thalamic cellular events during transition from sleep patterns to paroxysmal activity. J Neurosci 15(1 Pt 2):623–642

    CAS  PubMed  Google Scholar 

  132. Steriade M, Contreras D (1998) Spike-wave complexes and fast components of cortically generated seizures. I. Role of neocortex and thalamus. J Neurophysiol 80(3):1439–1455

    CAS  PubMed  Google Scholar 

  133. Steriade M, Contreras D, Curro Dossi R, Nunez A (1993) The slow (< 1 Hz) oscillation in reticular thalamic and thalamocortical neurons: scenario of sleep rhythm generation in interacting thalamic and neocortical networks. J Neurosci 13(8):3284–3299

    CAS  PubMed  Google Scholar 

  134. Steriade M, Domich L, Oakson G, Deschenes M (1987) The deafferented reticular thalamic nucleus generates spindle rhythmicity. J Neurophysiol 57(1):260–273

    CAS  PubMed  Google Scholar 

  135. Steriade M, Llinas RR (1988) The functional states of the thalamus and the associated neuronal interplay. Physiol Rev 68(3):649–742

    CAS  PubMed  Google Scholar 

  136. Steriade M, McCormick DA, Sejnowski TJ (1993) Thalamocortical oscillations in the sleeping and aroused brain. Science 262(5134):679–685

    CAS  PubMed  Google Scholar 

  137. Talley EM, Cribbs LL, Lee JH, Daud A, Perez-Reyes E, Bayliss DA (1999) Differential distribution of three members of a gene family encoding low voltage-activated (T-type) calcium channels. J Neurosci 19(6):1895–1911

    CAS  PubMed  Google Scholar 

  138. Talley EM, Solorzano G, Depaulis A, Perez-Reyes E, Bayliss DA (2000) Low-voltage-activated calcium channel subunit expression in a genetic model of absence epilepsy in the rat. Brain Res Mol Brain Res 75(1):159–165

    CAS  PubMed  Google Scholar 

  139. Tan HO, Reid CA, Single FN, Davies PJ, Chiu C, Murphy S, Clarke AL, Dibbens L, Krestel H, Mulley JC, Jones MV, Seeburg PH, Sakmann B, Berkovic SF, Sprengel R, Petrou S (2007) Reduced cortical inhibition in a mouse model of familial childhood absence epilepsy. Proc Natl Acad Sci U S A 104(44):17536–17541

    CAS  PubMed Central  PubMed  Google Scholar 

  140. Timofeev I, Steriade M (2004) Neocortical seizures: initiation, development and cessation. Neuroscience 123(2):299–336

    CAS  PubMed  Google Scholar 

  141. Tringham E, Powell KL, Cain SM, Kuplast K, Mezeyova J, Weerapura M, Eduljee C, Jiang X, Smith P, Morrison JL, Jones NC, Braine E, Rind G, Fee-Maki M, Parker D, Pajouhesh H, Parmar M, O'Brien TJ, Snutch TP (2012) T-type calcium channel blockers that attenuate thalamic burst firing and suppress absence seizures. Sci Transl Med 4(121):121ra119. doi:10.1126/scitranslmed.3003120

    Google Scholar 

  142. Tsakiridou E, Bertollini L, de Curtis M, Avanzini G, Pape HC (1995) Selective increase in T-type calcium conductance of reticular thalamic neurons in a rat model of absence epilepsy. J Neurosci 15(4):3110–3117

    CAS  PubMed  Google Scholar 

  143. Uebele VN, Nuss CE, Fox SV, Garson SL, Cristescu R, Doran SM, Kraus RL, Santarelli VP, Li Y, Barrow JC, Yang ZQ, Schlegel KA, Rittle KE, Reger TS, Bednar RA, Lemaire W, Mullen FA, Ballard JE, Tang C, Dai G, McManus OB, Koblan KS, Renger JJ (2009) Positive allosteric interaction of structurally diverse T-type calcium channel antagonists. Cell Biochem Biophys 55(2):81–93. doi:10.1007/s12013-009-9057-4

    CAS  PubMed  Google Scholar 

  144. van Luijtelaar G, Wiaderna D, Elants C, Scheenen W (2000) Opposite effects of T- and L-type Ca(2+) channels blockers in generalized absence epilepsy. Eur J Pharmacol 406(3):381–389

    PubMed  Google Scholar 

  145. Vitko I, Bidaud I, Arias JM, Mezghrani A, Lory P, Perez-Reyes E (2007) The I-II loop controls plasma membrane expression and gating of Ca(v)3.2 T-type Ca2+ channels: a paradigm for childhood absence epilepsy mutations. J Neurosci 27(2):322–330

    CAS  PubMed  Google Scholar 

  146. Vitko I, Chen Y, Arias JM, Shen Y, Wu XR, Perez-Reyes E (2005) Functional characterization and neuronal modeling of the effects of childhood absence epilepsy variants of CACNA1H, a T-type calcium channel. J Neurosci 25(19):4844–4855. doi:10.1523/JNEUROSCI.0847-05.2005

    CAS  PubMed  Google Scholar 

  147. von Krosigk M, Bal T, McCormick DA (1993) Cellular mechanisms of a synchronized oscillation in the thalamus. Science 261(5119):361–364

    Google Scholar 

  148. Wang J, Zhang Y, Liang J, Pan H, Wu H, Xu K, Liu X, Jiang Y, Shen Y, Wu X (2006) CACNA1I is not associated with childhood absence epilepsy in the Chinese Han population. Pediatr Neurol 35(3):187–190. doi:10.1016/j.pediatrneurol.2006.03.006

    PubMed  Google Scholar 

  149. Williams D (1953) A study of thalamic and cortical rhythms in petit mal. Brain 76(1):50–69

    CAS  PubMed  Google Scholar 

  150. Wong CG, Gibson KM, Snead OC 3rd (2004) From the street to the brain: neurobiology of the recreational drug gamma-hydroxybutyric acid. Trends Pharmacol Sci 25(1):29–34

    CAS  PubMed  Google Scholar 

  151. Xiang Z, Huguenard JR, Prince DA (1998) Cholinergic switching within neocortical inhibitory networks. Science 281(5379):985–988

    CAS  PubMed  Google Scholar 

  152. Zhang YF, Gibbs JW 3rd, Coulter DA (1996) Anticonvulsant drug effects on spontaneous thalamocortical rhythms in vitro: ethosuximide, trimethadione, and dimethadione. Epilepsy Res 23(1):15–36

    CAS  PubMed  Google Scholar 

  153. Zhang YF, Gibbs JW 3rd, Coulter DA (1996) Anticonvulsant drug effects on spontaneous thalamocortical rhythms in vitro: valproic acid, clonazepam, and alpha-methyl-alpha-phenylsuccinimide. Epilepsy Res 23(1):37–53

    CAS  PubMed  Google Scholar 

  154. Zhang Y, Mori M, Burgess DL, Noebels JL (2002) Mutations in high-voltage-activated calcium channel genes stimulate low-voltage-activated currents in mouse thalamic relay neurons. J Neurosci 22(15):6362–6371

    CAS  PubMed  Google Scholar 

  155. Zhang Y, Vilaythong AP, Yoshor D, Noebels JL (2004) Elevated thalamic low-voltage-activated currents precede the onset of absence epilepsy in the SNAP25-deficient mouse mutant coloboma. J Neurosci 24(22):5239–5248. doi:10.1523/JNEUROSCI.0992-04.2004

    CAS  PubMed  Google Scholar 

Download references

Acknowledgments

We thank our current and former colleagues for their contributions to what was discussed in this article. This work was supported by the fund from Institute for Basic Science(HQ1301), and Translational Research Center for Protein Function Control (2009-0083522) and Basic Science Research Program (2012-0004313) and Pioneer Research Center Program (2012-0001087), funded by the Ministry of Education, Science and Technology in Korea.

Author information

Affiliations

Authors

Corresponding authors

Correspondence to Eunji Cheong or Hee-Sup Shin.

Rights and permissions

Reprints and Permissions

About this article

Cite this article

Cheong, E., Shin, HS. T-type Ca2+ channels in absence epilepsy. Pflugers Arch - Eur J Physiol 466, 719–734 (2014). https://doi.org/10.1007/s00424-014-1461-y

Download citation

  • Received:

  • Accepted:

  • Published:

  • Issue Date:

  • DOI: https://doi.org/10.1007/s00424-014-1461-y

Keywords

  • Spike-wave-discharges
  • Thalamocortical oscillations
  • Knockout mice
  • Burst firing