Skip to main content

Mapping CSF biomarker profiles onto NIA–AA guidelines for Alzheimer’s disease

Abstract

The National Institute on Aging–Alzheimer’s Association (NIA–AA) guidelines for Alzheimer’s disease (AD) propose the categorization of individuals according to their biomarker constellation. Though the NIA–AA criteria for preclinical AD and AD dementia have already been applied in conjunction with imaging AD biomarkers, the application of the criteria using comprehensive cerebrospinal fluid (CSF) biomarker information has not been thoroughly studied yet. The study included a monocentric cohort with healthy (N = 41) and disease (N = 22) controls and patients with AD dementia (N = 119), and a multicentric sample with healthy controls (N = 116) and patients with AD dementia (N = 102). The CSF biomarkers β-amyloid 1–42, total tau, and phosphorylated tau at threonine 181 were measured with commercially available assays. Biomarker values were trichotomized into positive for AD, negative, or borderline. In controls the presence of normal CSF profiles varied between 13.6 and 25.4 % across the studied groups, while up to 8.6 % of them had abnormal CSF biomarkers. In 40.3–52.9 % of patients with AD dementia, a typical CSF profile for AD was detected. Approximately 40 % of the potential biomarker constellations are not considered in the NIA–AA guidelines, and more than 40 % of participants could not be classified into the NIA–AA categories with distinct biomarker constellations. Here, a refined scheme covering all potential biomarker constellations is proposed. These results enrich the discussion on the NIA–AA guidelines and point to a discordance between clinical symptomatology and CSF biomarkers even in patients with full-blown AD dementia, who are supposed to have a clearly positive for AD neurochemical profile.

This is a preview of subscription content, access via your institution.

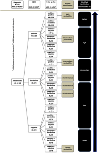
Fig. 1
Fig. 2
Fig. 3

References

  1. McKhann GM (2011) Changing concepts of Alzheimer disease. JAMA 305(23):2458–2459. doi:10.1001/jama.2011.810

    CAS  Article  PubMed  Google Scholar 

  2. McKhann GM, Knopman DS, Chertkow H, Hyman BT, Jack CR Jr, Kawas CH, Klunk WE, Koroshetz WJ, Manly JJ, Mayeux R, Mohs RC, Morris JC, Rossor MN, Scheltens P, Carrillo MC, Thies B, Weintraub S, Phelps CH (2011) The diagnosis of dementia due to Alzheimer’s disease: recommendations from the National Institute on Aging–Alzheimer’s Association workgroups on diagnostic guidelines for Alzheimer’s disease. Alzheimers Dement 7(3):263–269. doi:10.1016/j.jalz.2011.03.005

    Article  PubMed  PubMed Central  Google Scholar 

  3. Sperling RA, Aisen PS, Beckett LA, Bennett DA, Craft S, Fagan AM, Iwatsubo T, Jack CR Jr, Kaye J, Montine TJ, Park DC, Reiman EM, Rowe CC, Siemers E, Stern Y, Yaffe K, Carrillo MC, Thies B, Morrison-Bogorad M, Wagster MV, Phelps CH (2011) Toward defining the preclinical stages of Alzheimer’s disease: recommendations from the National Institute on Aging–Alzheimer’s Association workgroups on diagnostic guidelines for Alzheimer’s disease. Alzheimers Dement 7(3):280–292. doi:10.1016/j.jalz.2011.03.003

    Article  PubMed  PubMed Central  Google Scholar 

  4. Martins-de-Souza D (2010) Is the word ‘biomarker’ being properly used by proteomics research in neuroscience? Eur Arch Psychiatry Clin Neurosci 260(7):561–562. doi:10.1007/s00406-010-0105-2

    Article  PubMed  PubMed Central  Google Scholar 

  5. Tapiola T, Alafuzoff I, Herukka SK, Parkkinen L, Hartikainen P, Soininen H, Pirttila T (2009) Cerebrospinal fluid β-amyloid 42 and tau proteins as biomarkers of Alzheimer-type pathologic changes in the brain. Arch Neurol 66(3):382–389. doi:10.1001/archneurol.2008.596

    Article  PubMed  Google Scholar 

  6. Jack CR Jr, Knopman DS, Weigand SD, Wiste HJ, Vemuri P, Lowe V, Kantarci K, Gunter JL, Senjem ML, Ivnik RJ, Roberts RO, Rocca WA, Boeve BF, Petersen RC (2012) An operational approach to National Institute on Aging–Alzheimer’s Association criteria for preclinical Alzheimer disease. Ann Neurol 71(6):765–775. doi:10.1002/ana.22628

    Article  PubMed  PubMed Central  Google Scholar 

  7. Jack CR Jr, Wiste HJ, Weigand SD, Rocca WA, Knopman DS, Mielke MM, Lowe VJ, Senjem ML, Gunter JL, Preboske GM, Pankratz VS, Vemuri P, Petersen RC (2014) Age-specific population frequencies of cerebral beta-amyloidosis and neurodegeneration among people with normal cognitive function aged 50–89 years: a cross-sectional study. Lancet Neurol 13(10):997–1005. doi:10.1016/S1474-4422(14)70194-2

    Article  PubMed  PubMed Central  Google Scholar 

  8. Lowe VJ, Peller PJ, Weigand SD, Montoya Quintero C, Tosakulwong N, Vemuri P, Senjem ML, Jordan L, Jack CR Jr, Knopman D, Petersen RC (2013) Application of the National Institute on Aging–Alzheimer’s Association AD criteria to ADNI. Neurology 80(23):2130–2137. doi:10.1212/WNL.0b013e318295d6cf

    Article  PubMed  PubMed Central  Google Scholar 

  9. Guo LH, Alexopoulos P, Eisele T, Wagenpfeil S, Kurz A, Perneczky R (2013) The National Institute on Aging–Alzheimer’s Association research criteria for mild cognitive impairment due to Alzheimer’s disease: predicting the outcome. Eur Arch Psychiatry Clin Neurosci 263(4):325–333. doi:10.1007/s00406-012-0349-0

    Article  PubMed  Google Scholar 

  10. Vos SJ, Verhey F, Frolich L, Kornhuber J, Wiltfang J, Maier W, Peters O, Ruther E, Nobili F, Morbelli S, Frisoni GB, Drzezga A, Didic M, van Berckel BN, Simmons A, Soininen H, Kloszewska I, Mecocci P, Tsolaki M, Vellas B, Lovestone S, Muscio C, Herukka SK, Salmon E, Bastin C, Wallin A, Nordlund A, de Mendonca A, Silva D, Santana I, Lemos R, Engelborghs S, Van der Mussele S, Freund-Levi Y, Wallin AK, Hampel H, van der Flier W, Scheltens P, Visser PJ (2015) Prevalence and prognosis of Alzheimer’s disease at the mild cognitive impairment stage. Brain. doi:10.1093/brain/awv029

    Google Scholar 

  11. Vos SJ, Xiong C, Visser PJ, Jasielec MS, Hassenstab J, Grant EA, Cairns NJ, Morris JC, Holtzman DM, Fagan AM (2013) Preclinical Alzheimer’s disease and its outcome: a longitudinal cohort study. Lancet Neurol 12(10):957–965. doi:10.1016/S1474-4422(13)70194-7

    Article  PubMed  PubMed Central  Google Scholar 

  12. Petersen RC, Aisen PS, Beckett LA, Donohue MC, Gamst AC, Harvey DJ, Jack CR Jr, Jagust WJ, Shaw LM, Toga AW, Trojanowski JQ, Weiner MW (2010) Alzheimer’s Disease Neuroimaging Initiative (ADNI): clinical characterization. Neurology 74(3):201–209. doi:10.1212/WNL.0b013e3181cb3e25

    Article  PubMed  PubMed Central  Google Scholar 

  13. McKhann G, Drachman D, Folstein M, Katzman R, Price D, Stadlan EM (1984) Clinical diagnosis of Alzheimer’s disease: report of the NINCDS-ADRDA Work Group under the auspices of Department of Health and Human Services Task Force on Alzheimer’s Disease. Neurology 34(7):939–944

    CAS  Article  PubMed  Google Scholar 

  14. Perneczky R, Guo LH, Kagerbauer SM, Werle L, Kurz A, Martin J, Alexopoulos P (2013) Soluble amyloid precursor protein beta as blood-based biomarker of Alzheimer’s disease. Transl Psychiatry 3:e227. doi:10.1038/tp.2013.11

    CAS  Article  PubMed  PubMed Central  Google Scholar 

  15. Kim S, Swaminathan S, Shen L, Risacher SL, Nho K, Foroud T, Shaw LM, Trojanowski JQ, Potkin SG, Huentelman MJ, Craig DW, Dechairo BM, Aisen PS, Petersen RC, Weiner MW, Saykin AJ (2011) Genome-wide association study of CSF biomarkers Aβ1–42, t-tau, and p-tau181p in the ADNI cohort. Neurology 76(1):69–79. doi:10.1212/WNL.0b013e318204a397

    CAS  Article  PubMed  Google Scholar 

  16. Alexopoulos P, Guo LH, Jiang M, Bujo H, Grimmer T, Forster S, Drzezga A, Kurz A, Perneczky R (2013) Amyloid cascade and tau pathology cerebrospinal fluid markers in mild cognitive impairment with regards to Alzheimer’s disease cerebral metabolic signature. J Alzheimers Dis 36(2):401–408. doi:10.3233/JAD-122329

    CAS  PubMed  Google Scholar 

  17. Vandermeeren M, Mercken M, Vanmechelen E, Six J, van de Voorde A, Martin JJ, Cras P (1993) Detection of tau proteins in normal and Alzheimer’s disease cerebrospinal fluid with a sensitive sandwich enzyme-linked immunosorbent assay. J Neurochem 61(5):1828–1834

    CAS  Article  PubMed  Google Scholar 

  18. Vanderstichele H, Van Kerschaver E, Hesse C, Davidsson P, Buyse MA, Andreasen N, Minthon L, Wallin A, Blennow K, Vanmechelen E (2000) Standardization of measurement of beta-amyloid(1–42) in cerebrospinal fluid and plasma. Amyloid 7(4):245–258

    CAS  Article  PubMed  Google Scholar 

  19. Jagust WJ, Landau SM, Shaw LM, Trojanowski JQ, Koeppe RA, Reiman EM, Foster NL, Petersen RC, Weiner MW, Price JC, Mathis CA (2009) Relationships between biomarkers in aging and dementia. Neurology 73(15):1193–1199. doi:10.1212/WNL.0b013e3181bc010c

    CAS  Article  PubMed  PubMed Central  Google Scholar 

  20. Landau SM, Harvey D, Madison CM, Reiman EM, Foster NL, Aisen PS, Petersen RC, Shaw LM, Trojanowski JQ, Jack CR Jr, Weiner MW, Jagust WJ (2010) Comparing predictors of conversion and decline in mild cognitive impairment. Neurology 75(3):230–238. doi:10.1212/WNL.0b013e3181e8e8b8

    CAS  Article  PubMed  PubMed Central  Google Scholar 

  21. Shaw LM, Vanderstichele H, Knapik-Czajka M, Clark CM, Aisen PS, Petersen RC, Blennow K, Soares H, Simon A, Lewczuk P, Dean R, Siemers E, Potter W, Lee VM, Trojanowski JQ (2009) Cerebrospinal fluid biomarker signature in Alzheimer’s disease neuroimaging initiative subjects. Ann Neurol 65(4):403–413. doi:10.1002/ana.21610

    CAS  Article  PubMed  PubMed Central  Google Scholar 

  22. Hulstaert F, Blennow K, Ivanoiu A, Schoonderwaldt HC, Riemenschneider M, De Deyn PP, Bancher C, Cras P, Wiltfang J, Mehta PD, Iqbal K, Pottel H, Vanmechelen E, Vanderstichele H (1999) Improved discrimination of AD patients using beta-amyloid(1–42) and tau levels in CSF. Neurology 52(8):1555–1562

    CAS  Article  PubMed  Google Scholar 

  23. Mattsson N, Zetterberg H, Hansson O, Andreasen N, Parnetti L, Jonsson M, Herukka SK, van der Flier WM, Blankenstein MA, Ewers M, Rich K, Kaiser E, Verbeek M, Tsolaki M, Mulugeta E, Rosen E, Aarsland D, Visser PJ, Schroder J, Marcusson J, de Leon M, Hampel H, Scheltens P, Pirttila T, Wallin A, Jonhagen ME, Minthon L, Winblad B, Blennow K (2009) CSF biomarkers and incipient Alzheimer disease in patients with mild cognitive impairment. JAMA 302(4):385–393. doi:10.1001/jama.2009.1064

    CAS  Article  PubMed  Google Scholar 

  24. Lee DD, Seung HS (1999) Learning the parts of objects by non-negative matrix factorization. Nature 401(6755):788–791. doi:10.1038/44565

    CAS  Article  PubMed  Google Scholar 

  25. Salloway S, Sperling R, Fox NC, Blennow K, Klunk W, Raskind M, Sabbagh M, Honig LS, Porsteinsson AP, Ferris S, Reichert M, Ketter N, Nejadnik B, Guenzler V, Miloslavsky M, Wang D, Lu Y, Lull J, Tudor IC, Liu E, Grundman M, Yuen E, Black R, Brashear HR (2014) Two phase 3 trials of bapineuzumab in mild-to-moderate Alzheimer’s disease. N Engl J Med 370(4):322–333. doi:10.1056/NEJMoa1304839

    CAS  Article  PubMed  PubMed Central  Google Scholar 

  26. Beach TG, Monsell SE, Phillips LE, Kukull W (2012) Accuracy of the clinical diagnosis of Alzheimer disease at National Institute on Aging Alzheimer Disease Centers, 2005-2010. J Neuropathol Exp Neurol 71(4):266–273. doi:10.1097/NEN.0b013e31824b211b

    Article  PubMed  PubMed Central  Google Scholar 

  27. Kovacs GG, Milenkovic I, Wohrer A, Hoftberger R, Gelpi E, Haberler C, Honigschnabl S, Reiner-Concin A, Heinzl H, Jungwirth S, Krampla W, Fischer P, Budka H (2013) Non-Alzheimer neurodegenerative pathologies and their combinations are more frequent than commonly believed in the elderly brain: a community-based autopsy series. Acta Neuropathol 126(3):365–384. doi:10.1007/s00401-013-1157-y

    CAS  Article  PubMed  Google Scholar 

  28. Rahimi J, Kovacs GG (2014) Prevalence of mixed pathologies in the aging brain. Alzheimers Res Ther 6(9):82. doi:10.1186/s13195-014-0082-1

    Article  PubMed  PubMed Central  Google Scholar 

  29. Solomon A, Mangialasche F, Richard E, Andrieu S, Bennett DA, Breteler M, Fratiglioni L, Hooshmand B, Khachaturian AS, Schneider LS, Skoog I, Kivipelto M (2014) Advances in the prevention of Alzheimer’s disease and dementia. J Intern Med 275(3):229–250. doi:10.1111/joim.12178

    CAS  Article  PubMed  PubMed Central  Google Scholar 

  30. Perneczky R, Alexopoulos P, Kurz A (2014) Soluble amyloid precursor proteins and secretases as Alzheimer’s disease biomarkers. Trends Mol Med 20(1):8–15

    CAS  Article  PubMed  Google Scholar 

  31. Guo LH, Alexopoulos P, Wagenpfeil S, Kurz A, Perneczky R (2013) Brain size and the compensation of Alzheimer’s disease symptoms: a longitudinal cohort study. Alzheimers Dement 9(5):580–586. doi:10.1016/j.jalz.2012.10.002

    Article  PubMed  Google Scholar 

  32. Perneczky R, Alexopoulos P, Schmid G, Sorg C, Forstl H, Diehl-Schmid J, Kurz A (2011) Cognitive reserve and its relevance for the prevention and diagnosis of dementia. Nervenarzt 82(3):325–330, 332–335. doi:10.1007/s00115-010-3165-7

    Article  PubMed  Google Scholar 

  33. Alexopoulos P, Kriett L, Haller B, Klupp E, Gray K, Grimmer T, Laskaris N, Forster S, Perneczky R, Kurz A, Drzezga A, Fellgiebel A, Yakushev I (2014) Limited agreement between biomarkers of neuronal injury at different stages of Alzheimer’s disease. Alzheimers Dement. doi:10.1016/j.jalz.2014.03.006

    Google Scholar 

  34. Souslova T, Marple TC, Spiekerman AM, Mohammad AA (2013) Personalized medicine in Alzheimer’s disease and depression. Contemp Clin Trials 36(2):616–623. doi:10.1016/j.cct.2013.06.012

    Article  PubMed  Google Scholar 

  35. Escudero J, Ifeachor E, Zajicek JP, Green C, Shearer J, Pearson S (2013) Machine learning-based method for personalized and cost-effective detection of Alzheimer’s disease. IEEE Trans Biomed Eng 60(1):164–168. doi:10.1109/TBME.2012.2212278

    Article  PubMed  Google Scholar 

  36. Jack CR Jr, Knopman DS, Jagust WJ, Petersen RC, Weiner MW, Aisen PS, Shaw LM, Vemuri P, Wiste HJ, Weigand SD, Lesnick TG, Pankratz VS, Donohue MC, Trojanowski JQ (2013) Tracking pathophysiological processes in Alzheimer’s disease: an updated hypothetical model of dynamic biomarkers. Lancet Neurol 12(2):207–216. doi:10.1016/S1474-4422(12)70291-0

    CAS  Article  PubMed  PubMed Central  Google Scholar 

  37. Ballard C, Gauthier S, Corbett A, Brayne C, Aarsland D, Jones E (2011) Alzheimer’s disease. Lancet 377(9770):1019–1031. doi:10.1016/S0140-6736(10)61349-9

    Article  PubMed  Google Scholar 

  38. Alexopoulos P, Tsolakidou A, Roselli F, Arnold A, Grimmer T, Westerteicher C, Leante MR, Forstl H, Livrea P, Kurz A, Perneczky R (2012) Clinical and neurobiological correlates of soluble amyloid precursor proteins in the cerebrospinal fluid. Alzheimers Dement 8(4):304–311. doi:10.1016/j.jalz.2011.04.009

    CAS  Article  PubMed  Google Scholar 

Download references

Acknowledgments

The authors wish to express their gratitude to Ms. Tamara Eisele (Department of Psychiatry and Psychotherapy, Klinikum rechts der Isar) for her excellent technical assistance.

Study funding

Data collection and sharing for this project was funded by the Alzheimer’s Disease Neuroimaging Initiative (ADNI) (National Institutes of Health Grant U01 AG024904) and DOD ADNI (Department of Defense Award Number W81XWH-12-2-0012). ADNI is funded by the National Institute on Aging, the National Institute of Biomedical Imaging and Bioengineering, and through generous contributions from the following: Alzheimer’s Association; Alzheimer’s Drug Discovery Foundation; Araclon Biotech; BioClinica, Inc.; Biogen Idec Inc.; Bristol-Myers Squibb Company; Eisai Inc.; Elan Pharmaceuticals, Inc.; Eli Lilly and Company; EuroImmun; F. Hoffmann-La Roche Ltd and its affiliated company Genentech, Inc.; Fujirebio; GE Healthcare; IXICO Ltd.; Janssen Alzheimer Immunotherapy Research & Development, LLC.; Johnson & Johnson Pharmaceutical Research & Development LLC.; Medpace, Inc.; Merck & Co., Inc.; Meso Scale Diagnostics, LLC.; NeuroRx Research; Neurotrack Technologies; Novartis Pharmaceuticals Corporation; Pfizer Inc.; Piramal Imaging; Servier; Synarc Inc.; and Takeda Pharmaceutical Company. The Canadian Institutes of Health Research is providing funds to support ADNI clinical sites in Canada. Private sector contributions are facilitated by the Foundation for the National Institutes of Health (www.fnih.org). The grantee organization is the Northern California Institute for Research and Education.

Author information

Affiliations

Authors

Corresponding author

Correspondence to Panagiotis Alexopoulos.

Ethics declarations

Conflict of interest

Dr. Alexopoulos serves on the editorial board of the Journal of Alzheimer’s Disease and has received speaker honoraria from IBL International. Dr. Buck has received compensation for activities with Bayer HealthCare, BiogenIdec, MerckSerono, and Novartis. She was supported by the Commission for Clinical Research of the Faculty of Medicine, Technische Universität München, Abirisk and the PML Consortium. All other authors report no disclosures.

Additional information

For the Alzheimer’s Disease Neuroimaging Initiative. Data used in preparation of this article were obtained from the Alzheimer’s Disease Neuroimaging Initiative (ADNI) database (adni.loni.usc.edu). As such, the investigators within the ADNI contributed to the design and implementation of ADNI and/or provided data but did not participate in analysis or writing of this report. A complete listing of ADNI investigators can be found at: http://adni.loni.usc.edu/wp-content/uploads/how_to_apply/ADNI_Acknowledgement_List.pdf.

Panagiotis Alexopoulos and Jennifer Roesler have contributed equally to the manuscript.

Rights and permissions

Reprints and Permissions

About this article

Verify currency and authenticity via CrossMark

Cite this article

Alexopoulos, P., Roesler, J., Thierjung, N. et al. Mapping CSF biomarker profiles onto NIA–AA guidelines for Alzheimer’s disease. Eur Arch Psychiatry Clin Neurosci 266, 587–597 (2016). https://doi.org/10.1007/s00406-015-0628-7

Download citation

  • Received:

  • Accepted:

  • Published:

  • Issue Date:

  • DOI: https://doi.org/10.1007/s00406-015-0628-7

Keywords

  • Dementia
  • Cognitive aging
  • Biomarkers
  • Diagnostic criteria