Skip to main content

Aberrant expression of CDK8 regulates the malignant phenotype and associated with poor prognosis in human laryngeal squamous cell carcinoma

Abstract

CDK8, a member of the transcriptional subtype of the cyclin-dependent kinases (CDKs) family, shows remarkable cancer tissue specific expression profile and rather more selective contribution to the regulation of gene expression levels involved in some signaling pathways. However, the effect of CDK8 on the malignant phenotype of human laryngeal squamous cell carcinoma (LSCC) cells and the potential molecular mechanisms remain unclear. In the present study, we evaluated the expression levels of CDK8 by quantitative real-time reverse-transcriptase polymerase chain reaction (qRT-PCR) and immunohistochemistry in tissue samples of 60 LSCC patients. Then we analyzed and correlated the results with clinicopathological features. We demonstrated that CDK8 was significantly overexpressed in LSCC tissues compared with normal controls, and this overexpression was correlated with lymph node metastasis and advanced clinical stages. Kaplan–Meier analysis showed that high expression levels of CDK8 miRNA significantly correlated with short OS survival. In addition, down-regulation of CDK8 using small interfering RNA(siRNA) reduced the proliferation and migration of LSCC in vitro. To explore the potential mechanism, we investigated the effect of CDK8 on Wnt signaling pathway and found that CDK8 was involved in the EMT progress by regulating β-catenin of the Wnt signaling. In summary, our data suggest for the first time that CDK8 appears to contribute to the malignant mechanism of LSCC and may represent a significant prognostic marker for LSCC patients.

This is a preview of subscription content, access via your institution.

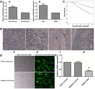
Fig. 1
Fig. 2
Fig. 3

References

  1. Lovato A (2015) Letter on the article “partial laryngectomy as salvage surgery after radiotherapy: oncological and functional outcomes and impact on quality of life. A retrospective study of 20 cases”. Eur Ann Otorhinolaryngol Head Neck Dis 132(3):175. doi:10.1016/j.anorl.2014.09.004

    CAS  Article  PubMed  Google Scholar 

  2. Rudolph E, Dyckhoff G, Becher H, Dietz A, Ramroth H (2011) Effects of tumour stage, comorbidity and therapy on survival of laryngeal cancer patients: a systematic review and a metaanalysis. Eur Arch Otorhinolaryngol 268:165–179. doi:10.1007/s00405-010-1395-8

    Article  PubMed  Google Scholar 

  3. Mulholland DJ, Dedhar S, Coetzee GA, Nelson CC (2005) Interaction of nuclear receptors with the Wnt/beta-catenin/Tcf signaling axis: Wnt you like to know? Endocr Rev 26:898–915. doi:10.1210/er.2003-0034

    CAS  Article  PubMed  Google Scholar 

  4. Katoh M, Katoh M (2007) Wnt signaling pathway and stem cell signaling network. Clin Cancer Res 13:4042–4045. doi:10.1158/1078-0432.CCR-06-2316

    CAS  Article  PubMed  Google Scholar 

  5. Kielman MF, Rindapaa M, Gaspar C et al (2002) Apc modulates embryonic stem-cell differentiation by controlling the dosage of beta-catenin signalling. Nat Genet 32:594–605. doi:10.1038/ng1045

    CAS  Article  PubMed  Google Scholar 

  6. Tsuchiya R, Yamamoto G, Nagoshi Y et al (2004) Expression of adenomatous polyposis coli (APC) in tumorigenesis of human oral squamous cell carcinoma. Oral Oncol 40:932–940. doi:10.1016/j.oraloncology.2004.04.011

    CAS  Article  PubMed  Google Scholar 

  7. Verras M, Sun Z (2006) Roles and regulation of Wnt signaling and beta-catenin in prostate cancer. Cancer Lett 237:22–32. doi:10.1016/j.canlet.2005.06.004

    CAS  Article  PubMed  Google Scholar 

  8. Guillen-Ahlers H (2008) Wnt signaling in renal cancer. Curr Drug Targets 9:591–600

    CAS  Article  PubMed  Google Scholar 

  9. Ito K, Lim AC, Salto-Tellez M, Motoda L, Osato M et al (2008) RUNX3 attenuates beta-catenin/T cell factors in intestinal tumorigenesis. Cancer Cell 14:226–237. doi:10.1016/j.ccr.2008.08.004

    CAS  Article  PubMed  Google Scholar 

  10. Scholer-Dahirel A, Schlabach MR, Loo A et al (2011) Maintenance of adenomatous polyposis coli (APC)-mutant colorectal cancer is dependent on Wnt/beta-catenin signaling. Proc Natl Acad Sci USA 108:17135–17140. doi:10.1073/pnas.1104182108

    CAS  Article  PubMed  PubMed Central  Google Scholar 

  11. Mukherjee N, Bhattacharya N, Alam N, Roy A, Roychoudhury S, Panda CK (2012) Subtype-specific alterations of the Wnt signaling pathway in breast cancer. clinical and prognostic significance. Cancer Sci 103:210–220. doi:10.1111/j.1349-7006.2011.02131.x

    CAS  Article  PubMed  Google Scholar 

  12. Li M, Tian L, Wang L et al (2013) Down-regulation of miR-129-5p inhibits growth and induces apoptosis in laryngeal squamous cell carcinoma by targeting APC. PLoS One 8:e77829. doi:10.1371/journal.pone.0077829

    CAS  Article  PubMed  PubMed Central  Google Scholar 

  13. Gupta S, Iljin K, Sara H et al (2010) FZD4 as a mediator of ERG oncogene induced WNT signaling and epithelial-to-mesenchymal transition in human prostate cancer cells. Cancer Res 70:6735–6745. doi:10.1158/0008-5472.CAN-10-0244

    CAS  Article  PubMed  Google Scholar 

  14. Bates RC, Mercurio AM (2005) The epithelial-mesenchymal transition (EMT) and colorectal cancer progression. Cancer Biol Ther 4:365–370

    CAS  Article  PubMed  Google Scholar 

  15. Christiansen JJ, Rajasekaran AK (2006) Reassessing epithelial to mesenchymal transition as a prerequisite for carcinoma invasion and metastasis. Cancer Res 66:8319–8326. doi:10.1158/0008-5472.CAN-06-0410

    CAS  Article  PubMed  Google Scholar 

  16. Amin N, Vincan E (2012) The Wnt signaling pathways and cell adhesion. Front Biosci (Landmark Ed) 17:784–804

    CAS  Article  Google Scholar 

  17. Yoda A, Kouike H, Okano H, Sawa H (2005) Components of the transcriptional mediator complex are required for asymmetric cell division in C. elegans. Development 132: 1885–1893. doi:10.1242/dev.01776

    CAS  Article  PubMed  Google Scholar 

  18. Kim S, Xu X, Hecht A, Boyer TG (2006) Mediator is a transducer of Wnt/beta-catenin signaling. J Biol Chem 281:14066–14075. doi:10.1074/jbc.M602696200

    CAS  Article  PubMed  Google Scholar 

  19. Carrera I, Janody F, Leeds N, Duveau F, Treisman JE (2008) Pygopus activates Wingless target gene transcription through the mediator complex subunits Med12 and Med13. Proc Natl Acad Sci USA 105:6644–6649. doi:10.1073/pnas.0709749105

    CAS  Article  PubMed  PubMed Central  Google Scholar 

  20. Zhao J, Ramos R, Demma M (2013) CDK8 regulates E2F1 transcriptional activity through S375 phosphorylation. Oncogene 32:3520–3530. doi:10.1038/onc.2012.364

    CAS  Article  PubMed  Google Scholar 

  21. Liu XX, Li XJ, Zhang B et al (2011) MicroRNA-26b is under expressed in human breast cancer and induces cell apoptosis by targeting SLC7A11. FEBS Lett 585:1363–1367. doi:10.1016/j.febslet.2011.04.018

    CAS  Article  PubMed  Google Scholar 

  22. Morris EJ, Ji JY, Yang F et al (2008) E2F1 represses beta-catenin transcription and is antagonized by both pRB and CDK8. Nature 455:552–556. doi:10.1038/nature07310

    CAS  Article  PubMed  PubMed Central  Google Scholar 

  23. He SB, Yuan Y, Wang L, Yu MJ, Zhu YB, Zhu XG (2011) Effects of cyclin-dependent kinase 8 specific siRNA on the proliferation and apoptosis of colon cancer cells. J Exp Clin Cancer Res 30:109. doi:10.1186/1756-9966-30-109

    CAS  Article  PubMed  PubMed Central  Google Scholar 

  24. Malumbres M (2014) Cyclin-dependent kinases. Genome Biol 15:122

    Article  PubMed  PubMed Central  Google Scholar 

  25. Chattopadhyay I, Singh A, Phukan R et al (2010) Genome-wide analysis of chromosomal alterations in patients with esophageal squamous cell carcinoma exposed to tobacco and betel quid from high-risk area in India. Mutat Res 696:130–138. doi:10.1016/j.mrgentox.2010.01.001

    CAS  Article  PubMed  Google Scholar 

  26. Kim MY, Han SI, Lim SC (2011) Roles of cyclin-dependent kinase 8 and β-catenin in the oncogenesis and progression of gastric adenocarcinoma. Int J Oncol 38:1375–1383. doi:10.3892/ijo.2011.948

    CAS  PubMed  Google Scholar 

  27. Firestein R, Bass AJ, Kim SY et al (2008) CDK8 is a colorectal cancer oncogene that regulates beta-catenin activity. Nature 455:547–551. doi:10.1038/nature07179

    CAS  Article  PubMed  PubMed Central  Google Scholar 

  28. Sheffer M, Bacolod MD, Zuk O et al (2009) Association of survival and disease progression with chromosomal instability: a genomic exploration of colorectal cancer. Proc Natl Acad Sci USA 106:7131–7136. doi:10.1073/pnas.0902232106

    CAS  Article  PubMed  PubMed Central  Google Scholar 

  29. Mitra AP, Almal AA, George B et al (2006) The use of genetic programming in the analysis of quantitative gene expression profiles for identification of nodal status in bladder cancer. BMC Cancer 6:159. doi:10.1186/1471-2407-6-159

    Article  PubMed  PubMed Central  Google Scholar 

  30. Kapoor A, Goldberg MS, Cumberland LK et al (2010) The histone variant macroH2A suppresses melanoma progression through regulation of CDK8. Nature 468:1105–1109. doi:10.1038/nature09590

    CAS  Article  PubMed  PubMed Central  Google Scholar 

  31. Szilagyi Z, Gustafsson CM (2013) Emerging roles of Cdk8 in cell cycle control. Biochim Biophys Acta 1829:916–920. doi:10.1016/j.bbagrm.2013.04.010

    CAS  Article  PubMed  Google Scholar 

  32. Donner AJ, Szostek S, Hoover JM, Espinosa JM (2007) CDK8 is a stimulus specific positive coregulator of p53 target genes. Mol Cell 27:121–133. doi:10.1016/j.molcel.2007.05.026

    CAS  Article  PubMed  PubMed Central  Google Scholar 

  33. Donner AJ, Ebmeier CC, Taatjes DJ, Espinosa JM (2010) CDK8 is a positive regulator of transcriptional elongation within the serum response network. Nat Struct Mol Biol 17:194–201. doi:10.1038/nsmb.1752

    CAS  Article  PubMed  PubMed Central  Google Scholar 

  34. Galbraith MD, Allen MA, Bensard CL et al (2013) HIF1A employs CDK8-mediator to stimulate RNAPII elongation in response to hypoxia. Cell 153:1327–1339. doi:10.1016/j.cell.2013.04.048

    CAS  Article  PubMed  PubMed Central  Google Scholar 

  35. Bancerek J, Poss ZC, Steinparzer I et al (2013) CDK8 kinase phosphorylates transcription factor STAT1 to selectively regulate the interferon response. Immunity 38:250–262. doi:10.1016/j.immuni.2012.10.017

    CAS  Article  PubMed  PubMed Central  Google Scholar 

  36. Fryer CJ, White JB, Jones KA, Mastermind recruits CycC (2004) CDK8 to phosphorylate the Notch ICD and coordinate activation with turnover. Mol Cell 16:509–520. doi:10.1016/j.molcel.2004.10.014

    Google Scholar 

  37. Alarcon C, Zaromytidou AI, Xi Q et al (2009) Nuclear CDKs drive Smad transcriptional activation and turnover in BMP and TGF-beta pathways. Cell 139:757–769. doi:10.1016/j.cell.2009.09.035

    CAS  Article  PubMed  PubMed Central  Google Scholar 

  38. Li XY, Luo QF, Wei CK, Li DF, Fang L (2013) siRNA-mediated silencing of CDK8 inhibits proliferation and growth in breast cancer cells. Int J Clin Exp Pathol 7:92–100

    CAS  PubMed  PubMed Central  Google Scholar 

  39. Gu W, Wang C, Li W et al (2013) Tumor-suppressive effects of CDK8 in endometrial cancer cells. Cell Cycle 12:987–999. doi:10.4161/cc.24003

    CAS  Article  PubMed  PubMed Central  Google Scholar 

  40. Li J, Li X, Kong X, Luo Q, Zhang J, Fang L (2014) MiRNA-26b inhibits cellular proliferation by targeting CDK8 in breast cancer. Int J Clin Exp Med 7:558–565

    PubMed  PubMed Central  Google Scholar 

  41. Li XY, Luo QF, Wei CK, Li DF, Li J, Fang L (2014) MiRNA-107 inhibits proliferation and migration by targeting CDK8 in breast cancer. Int J Clin Exp Med 7:32–40

    PubMed  PubMed Central  Google Scholar 

  42. Xu W, Wang Z, Zhang W et al (2016) Mutated K-ras activates CDK8 to stimulate the epithelial-to-mesenchymal transition in pancreatic cancer in part via the Wnt/β-catenin signaling pathway. Cancer Lett 356:613–627. doi:10.1016/j.canlet.2014.10.008

    Article  Google Scholar 

  43. Stemmer V, de Craene B, Berx G, Behrens J (2008) Snail promotes Wnt target gene expression and interacts with beta-catenin. Oncogene 27:5075–5080. doi:10.1038/onc.2008.140

    CAS  Article  PubMed  Google Scholar 

  44. Lee SY, Jeon HM, Ju MK et al (2012) Wnt/Snail signaling regulates cytochrome C oxidase and glucose metabolism. Cancer Res 72:3607–3617. doi:10.1158/0008-5472.CAN-12-0006

    CAS  Article  PubMed  Google Scholar 

  45. Leptin M (1991) Twist and snail as positive and negative regulators during Drosophila mesoderm development. Genes Dev 5:1568–1576

    CAS  Article  PubMed  Google Scholar 

  46. Yang J, Mani SA, Donaher JL et al (2004) Twist, a master regulator of morphogenesis, plays an essential role in tumor metastasis. Cell 117:927–939. doi:10.1016/j.cell.2004.06.006

    CAS  Article  PubMed  Google Scholar 

  47. Reinhold MI, Kapadia RM, Liao Z, Naski MC (2006) The Wnt-inducible transcription factor Twist1 inhibits chondrogenesis. J Biol Chem 281:1381–1388. doi:10.1074/jbc.M504875200

    CAS  Article  PubMed  Google Scholar 

  48. Conacci-Sorrell M, Simcha I, Ben-Yedidia T, Blechman J, Savagner P, Ben-Ze’Ev A (2003) Autoregulation of E-cadherin expression by cadherin-cadherin interactions: the roles of beta-catenin signaling, Slug, and MAPK. J Cell Biol 163:847–857. doi:10.1083/jcb.200308162

    CAS  Article  PubMed  PubMed Central  Google Scholar 

  49. Liang X, Zheng M, Jiang J, Zhu G, Yang J, Tang Y (2011) Hypoxia-inducible factor-1 alpha, in association with TWIST2 and SNIP1, is a critical prognostic factor in patients with tongue squamous cell carcinoma. Oral Oncol 47:92–97. doi:10.1016/j.oraloncology.2010.11.014

    CAS  Article  PubMed  Google Scholar 

  50. Kang Y, Massague J (2004) Epithelial-mesenchymal transitions: twist in development and metastasis. Cell 118:277–279. doi:10.1016/j.cell.2004.07.011

    CAS  Article  PubMed  Google Scholar 

  51. Thiery JP, Acloque H, Huang RY, Nieto MA (2009) Epithelial-mesenchymal transitions in development and disease. Cell 139:871–890. doi:10.1016/j.cell.2009.11.007

    CAS  Article  PubMed  Google Scholar 

  52. Xue C, Plieth D, Venkov C, Xu C, Neilson EG (2003) The gatekeeper effect of epithelial-mesenchymal transition regulates the frequency of breast cancer metastasis. Cancer Res 63:3386–3394

    CAS  PubMed  Google Scholar 

  53. Peinado H, Portillo F, Cano A (2004) Transcriptional regulation of cadherins during development and carcinogenesis. Int J Dev Biol 48:365–375. doi:10.1387/ijdb.041794hp

    CAS  Article  PubMed  Google Scholar 

  54. Lee JM, Dedhar S, Kalluri R, Thompson EW (2006) The epithelial–mesenchymal transition: new insights in signaling, development, and disease. J Cell Biol 172(7):973–981. doi:10.1083/jcb.200601018

    CAS  Article  PubMed  PubMed Central  Google Scholar 

Download references

Acknowledgements

We thank the Department of Otorhinolaryngology at the Second Affiliated Hospital of Harbin Medical University for providing human laryngeal tissue samples.

Author information

Affiliations

Authors

Corresponding authors

Correspondence to Hui Xiao or Chao Wang.

Ethics declarations

Funding

The study was funded by grants from the Heilongjiang Postdoctoral Fund (LBH-Z14162), the China Postdoctoral Science Fundation (2015M581476) and the National Natural Science Foundation of China (81602368).

Conflict of interest

The authors declare that they have no conflict of interest.

Ethical approval

The study was approved by the Ethics Committee of Harbin Medical University (No. 2,013,003) and was conducted in accordance with Resolution 196/96 of the Brazilian National Health Council. Informed consent was obtained from all individual participants included in the study.

Additional information

M. Li, X. Zhao contributed equally to this work.

Rights and permissions

Reprints and Permissions

About this article

Verify currency and authenticity via CrossMark

Cite this article

Li, M., Zhao, X., Liu, Y. et al. Aberrant expression of CDK8 regulates the malignant phenotype and associated with poor prognosis in human laryngeal squamous cell carcinoma. Eur Arch Otorhinolaryngol 274, 2205–2213 (2017). https://doi.org/10.1007/s00405-017-4484-0

Download citation

  • Received:

  • Accepted:

  • Published:

  • Issue Date:

  • DOI: https://doi.org/10.1007/s00405-017-4484-0

Keywords

  • CDK8
  • Laryngeal squamous cell carcinoma
  • Migration
  • Proliferation
  • Wnt