Skip to main content

Long non-coding RNA LINC00858 aggravates the oncogenic phenotypes of ovarian cancer cells through miR-134-5p/RAD18 signaling

Abstract

Purpose

Ovarian cancer is a common gynecological cancer. Herein, we focused on the function and probable mechanisms of LINC00858 in ovarian cancer.

Methods

Real-time quantitative polymerase chain reaction (RT-qPCR) was employed for detecting the expression of LINC00858, miR-134-5p and RAD18 E3 ubiquitin protein ligase (RAD18). Cell proliferation, migration, invasion, epithelial-mesenchymal transition (EMT) and apoptosis were detected by cell counting kit-8 (CCK-8), 5-ethynyl-2′-deoxyuridine (EdU), transwell, terminal deoxynucleotidyl transferase (TdT) dUTP Nick-End Labeling (TUNEL) and western bolt experiments, as appropriate. Interplays between LINC00858, miR-134-5p and RAD18 were detected by RNA immunoprecipitation (RIP), RNA pull down and luciferase reporter assays.

Results

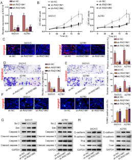
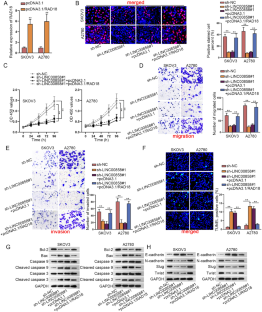
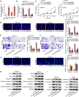
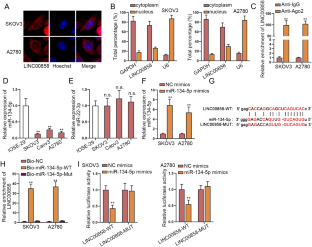
LINC00858 were up-regulated in ovarian cancer tissues and cells, and its expression was elevated in advanced samples compared to early ones. Knocking down LINC00858 inhibited cell proliferation, motility and EMT, but accelerated cell apoptosis in ovarian cancer. Moreover, could be sponged by LINC00858 sponged miR-134-5p to enhance RAD18 expression in ovarian cancer. Also, silenced RAD18 could also restrain oncogenic behaviors of ovarian cancer cells. Rescue experiments showed that overexpressing RAD18 reversed the effects caused by knocking down LINC00858 on cellular processes.

Conclusion

LINC00858 sequestered miR-134-5p to elevate RAD18 expression, resulting in aggravated development of ovarian cancer. This might provide promising targets for treating patients with ovarian cancer.

This is a preview of subscription content, access via your institution.

Fig. 1
Fig. 2
Fig. 3
Fig. 4
Fig. 5

Abbreviations

LINC00858:

Long intergenic non-protein coding RNA 858

RAD18:

RAD18 E3 ubiquitin protein ligase

ncRNAs:

Non-coding RNAs

lncRNAs:

Long non-coding RNAs

ceRNAs:

Competing endogenous RNAs

miRNAs:

MicroRNAs

mRNA:

Messenger RNA

ATCC:

American type culture collection

RPMI:

Roswell Park Memorial Institute

FBS:

Fetal bovine serum

RT-qPCR:

Real-time quantitative polymerase chain reaction

CCK-8:

Cell counting kit-8

EdU:

5-Ethynyl-2′-deoxyuridine

TdT:

Terminal deoxynucleotidyl transferase

TUNEL:

DUTP Nick-End Labeling

SDS-PAGE:

Sulphate–polyacrylamide gel electrophoresis

PVDF:

Polyvinylidene fluoride

HRP:

Horseradish peroxidase

FISH:

Fluorescence in situ hybridization

RIP:

RNA immunoprecipitation

WT:

Wild-type

Mut:

Mutant

SD:

Standard deviation

ANOVA:

Analysis of variance

References

  1. Siegel RL, Miller KD, Jemal A (2017) Cancer statistics, 2017. CA: Cancer J Clin 67(1):7–30. https://doi.org/10.3322/caac.21387

    Article  Google Scholar 

  2. Rottmann M, Burges A, Mahner S, Anthuber C, Beck T, Grab D, Schnelzer A, Kiechle M, Mayr D, Polcher M, Schubert-Fritschle G, Engel J (2017) Cancer of the ovary, fallopian tube, and peritoneum: a population-based comparison of the prognostic factors and outcomes. J Cancer Res Clin Oncol 143(9):1833–1844. https://doi.org/10.1007/s00432-017-2422-6

    Article  PubMed  Google Scholar 

  3. Kujawa KA, Lisowska KM (2015) Ovarian cancer–from biology to clinic. Postepy Hig Med Dosw(Online) 69:1275–1290. https://doi.org/10.5604/17322693.1184451

    Article  Google Scholar 

  4. Eisenhauer EA (2017) Real-world evidence in the treatment of ovarian cancer. Ann Oncol 28((suppl_8)):viii61–viii65. https://doi.org/10.1093/annonc/mdx443

    CAS  Article  PubMed  Google Scholar 

  5. Hoskins PJ, Gotlieb WH (2017) Missed therapeutic and prevention opportunities in women with BRCA-mutated epithelial ovarian cancer and their families due to low referral rates for genetic counseling and BRCA testing: a review of the literature. CA: Cancer J Clini 67(6):493–506. https://doi.org/10.3322/caac.21408

    Article  Google Scholar 

  6. Bhan A, Soleimani M, Mandal SS (2017) Long noncoding RNA and cancer: a new paradigm. Can Res 77(15):3965–3981. https://doi.org/10.1158/0008-5472.Can-16-2634

    CAS  Article  Google Scholar 

  7. Peng WX, Koirala P, Mo YY (2017) LncRNA-mediated regulation of cell signaling in cancer. Oncogene 36(41):5661–5667. https://doi.org/10.1038/onc.2017.184

    CAS  Article  PubMed  PubMed Central  Google Scholar 

  8. Beermann J, Piccoli MT, Viereck J, Thum T (2016) Non-coding RNAs in development and disease: background, mechanisms, and therapeutic approaches. Physiol Rev 96(4):1297–1325. https://doi.org/10.1152/physrev.00041.2015

    CAS  Article  Google Scholar 

  9. Zhao Z, Zhou W, Han Y, Peng F, Wang R, Yu R, Wang C, Liang H, Guo Z, Gu Y (2017) EMT-Regulome: a database for EMT-related regulatory interactions, motifs and network. Cell Death Dis 8(6):e2872. https://doi.org/10.1038/cddis.2017.267

    CAS  Article  PubMed  PubMed Central  Google Scholar 

  10. Bach DH, Lee SK (2018) Long noncoding RNAs in cancer cells. Cancer Lett 419:152–166. https://doi.org/10.1016/j.canlet.2018.01.053

    CAS  Article  PubMed  Google Scholar 

  11. Lai Y, Chen Y, Lin Y, Ye L (2018) Down-regulation of LncRNA CCAT1 enhances radiosensitivity via regulating miR-148b in breast cancer. Cell Biol Int 42(2):227–236. https://doi.org/10.1002/cbin.10890

    CAS  Article  PubMed  Google Scholar 

  12. Li Z, Hong S, Liu Z (2018) LncRNA LINC00641 predicts prognosis and inhibits bladder cancer progression through miR-197-3p/KLF10/PTEN/PI3K/AKT cascade. Biochem Biophys Res Commun 503(3):1825–1829. https://doi.org/10.1016/j.bbrc.2018.07.120

    CAS  Article  PubMed  Google Scholar 

  13. Luan X, Wang Y (2018) LncRNA XLOC_006390 facilitates cervical cancer tumorigenesis and metastasis as a ceRNA against miR-331-3p and miR-338-3p. J Gynecol Oncol 29(6):e95. https://doi.org/10.3802/jgo.2018.29.e95

    CAS  Article  PubMed  PubMed Central  Google Scholar 

  14. Du W, Feng Z, Sun Q (2018) LncRNA LINC00319 accelerates ovarian cancer progression through miR-423-5p/NACC1 pathway. Biochem Biophys Res Commun 507(1–4):198–202. https://doi.org/10.1016/j.bbrc.2018.11.006

    CAS  Article  PubMed  Google Scholar 

  15. Sha QK, Chen L, Xi JZ, Song H (2019) Long non-coding RNA LINC00858 promotes cells proliferation, migration and invasion by acting as a ceRNA of miR-22-3p in colorectal cancer. Artif Cells Nanomed Biotechnol 47(1):1057–1066. https://doi.org/10.1080/21691401.2018.1544143

    Article  PubMed  Google Scholar 

  16. Gu Z, Hou Z, Zheng L, Wang X, Wu L, Zhang C (2018) Long noncoding RNA LINC00858 promotes osteosarcoma through regulating miR-139-CDK14 axis. Biochem Biophys Res Commun 503(2):1134–1140. https://doi.org/10.1016/j.bbrc.2018.06.131

    CAS  Article  PubMed  Google Scholar 

  17. Liu Y, Beyer A, Aebersold R (2016) On the dependency of cellular protein levels on mRNA abundance. Cell 165(3):535–550. https://doi.org/10.1016/j.cell.2016.03.014

    CAS  Article  PubMed  PubMed Central  Google Scholar 

  18. Tien JF, Mazloomian A, Cheng SG, Hughes CS, Chow CCT, Canapi LT, Oloumi A, Trigo-Gonzalez G, Bashashati A, Xu J, Chang VC, Shah SP, Aparicio S, Morin GB (2017) CDK12 regulates alternative last exon mRNA splicing and promotes breast cancer cell invasion. Nucleic Acids Res 45(11):6698–6716. https://doi.org/10.1093/nar/gkx187

    CAS  Article  PubMed  PubMed Central  Google Scholar 

  19. Liu M, Gou L, Xia J, Wan Q, Jiang Y, Sun S, Tang M, He T, Zhang Y (2018) LncRNA ITGB2-AS1 could promote the migration and invasion of breast cancer cells through up-regulating ITGB2. Int J Mol Sci 19(7):1866. https://doi.org/10.3390/ijms19071866

    CAS  Article  PubMed Central  Google Scholar 

  20. Wu B, Wang H, Zhang L, Sun C, Li H, Jiang C, Liu X (2019) High expression of RAD18 in glioma induces radiotherapy resistance via down-regulating P53 expression. Biomed Pharmacotherap 112:108555. https://doi.org/10.1016/j.biopha.2019.01.016

    CAS  Article  Google Scholar 

  21. Zou S, Yang J, Guo J, Su Y, He C, Wu J, Yu L, Ding WQ, Zhou J (2018) RAD18 promotes the migration and invasion of esophageal squamous cell cancer via the JNK-MMPs pathway. Cancer Lett 417:65–74. https://doi.org/10.1016/j.canlet.2017.12.034

    CAS  Article  PubMed  Google Scholar 

  22. Lou P, Zou S, Shang Z, He C, Gao A, Hou S, Zhou J (2019) RAD18 contributes to the migration and invasion of human cervical cancer cells via the interleukin1beta pathway. Mol Med Reports 20(4):3415–3423. https://doi.org/10.3892/mmr.2019.10564

    CAS  Article  Google Scholar 

  23. Torre LA, Bray F, Siegel RL, Ferlay J, Lortet-Tieulent J, Jemal A (2015) Global cancer statistics, 2012. CA: Cancer J Clin 65(2):87–108. https://doi.org/10.3322/caac.21262

    Article  Google Scholar 

  24. Jin Y, Feng SJ, Qiu S, Shao N, Zheng JH (2017) LncRNA MALAT1 promotes proliferation and metastasis in epithelial ovarian cancer via the PI3K-AKT pathway. Eur Rev Med Pharmacol Sci 21(14):3176–3184

    CAS  PubMed  Google Scholar 

  25. Wang J, Xu W, He Y, Xia Q, Liu S (2018) LncRNA MEG3 impacts proliferation, invasion, and migration of ovarian cancer cells through regulating PTEN. Inflamm Res 67(11–12):927–936. https://doi.org/10.1007/s00011-018-1186-z

    CAS  Article  PubMed  Google Scholar 

  26. Liang H, Yu T, Han Y, Jiang H, Wang C, You T, Zhao X, Shan H, Yang R, Yang L, Shan H, Gu Y (2018) LncRNA PTAR promotes EMT and invasion-metastasis in serous ovarian cancer by competitively binding miR-101-3p to regulate ZEB1 expression. Molecular Cancer 17(1):119. https://doi.org/10.1186/s12943-018-0870-5

    CAS  Article  PubMed  PubMed Central  Google Scholar 

  27. Xue M, Shi D, Xu G, Wang W (2019) The long noncoding RNA linc00858 promotes progress of lung cancer through miR-3182/MMP2 axis. Artif Cells Nanomed Biotechnol 47(1):2091–2097. https://doi.org/10.1080/21691401.2019.1617728

    CAS  Article  PubMed  Google Scholar 

  28. Xu T, Wu K, Zhang L, Zheng S, Wang X, Zuo H, Wu X, Tao G, Jiang B, Zhang L (2019) Long non-coding RNA LINC00858 exerts a tumor-promoting role in colon cancer via HNF4alpha and WNK2 regulation. Cell Oncol (Dordrecht). https://doi.org/10.1007/s13402-019-00490-8

    Article  Google Scholar 

  29. Chi J, Liu T, Shi C, Luo H, Wu Z, Xiong B, Liu S, Zeng Y (2019) Long non-coding RNA LUCAT1 promotes proliferation and invasion in gastric cancer by regulating miR-134–5p/YWHAZ axis. Biomed Pharmacother. 118:109201. https://doi.org/10.1016/j.biopha.2019.109201

    CAS  Article  PubMed  Google Scholar 

  30. Tong H, Zhao K, Wang J, Xu H, Xiao J (2020) CircZNF609/miR-134-5p/BTG-2 axis regulates proliferation and migration of glioma cell. J Pharm Pharmacol 72(1):68–75. https://doi.org/10.1111/jphp.13188

    CAS  Article  PubMed  Google Scholar 

  31. Xie C, Lu D, Xu M, Qu Z, Zhang W, Wang H (2019) Knockdown of RAD18 inhibits glioblastoma development. J Cell Physiol 234(11):21100–21112. https://doi.org/10.1002/jcp.28713

    CAS  Article  PubMed  Google Scholar 

Download references

Acknowledgement

Our sincere gratitude goes to all the experimenters.

Funding

None.

Author information

Affiliations

Authors

Contributions

XH designed this study. XH, WZ and RD performed experiments and analyzed data. ZB was responsible for investigation and preparation. CQ contributed to manuscript. All authors read and approved final manuscript.

Corresponding author

Correspondence to Qingquan Chen.

Ethics declarations

Conflicts of interests

The authors declare that they have no conflict of interest.

Ethics approval and consent to participate

This work was supported by the approval of Ethics Committee of Fujian Maternity and Child Health Hospital. All the participants signed the informed consents before the study.

Availability of data and materials

Research data have been included in this manuscript and supplementary information files.

Additional information

Publisher's Note

Springer Nature remains neutral with regard to jurisdictional claims in published maps and institutional affiliations.

Electronic supplementary material

Below is the link to the electronic supplementary material.

404_2020_5722_MOESM1_ESM.tif

Figure S1 A. The expression of LINC00858 in 70 pairs of ovarian cancer samples was detected by RT-qPCR. B. LINC00858 level in 31 tumor tissues from ovarian cancer patients at stage stage I–II and 39 specimens from patients at stage III–IV was determined by RT-qPCR. **P < 0.01 (TIF 131 kb)

Rights and permissions

Reprints and Permissions

About this article

Verify currency and authenticity via CrossMark

Cite this article

Xue, H., Wu, Z., Rao, D. et al. Long non-coding RNA LINC00858 aggravates the oncogenic phenotypes of ovarian cancer cells through miR-134-5p/RAD18 signaling. Arch Gynecol Obstet 302, 1243–1254 (2020). https://doi.org/10.1007/s00404-020-05722-z

Download citation

  • Received:

  • Accepted:

  • Published:

  • Issue Date:

  • DOI: https://doi.org/10.1007/s00404-020-05722-z

Keywords

  • LINC00858
  • miR-134-5p
  • RAD18
  • Ovarian cancer