Skip to main content

Insulin-like growth factor-binding protein-7 (IGFBP7) transcript: A-to-I editing events in normal and cancerous human keratinocytes

Abstract

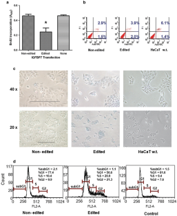
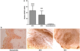
Non-melanoma skin cancers (NMSC) are the most common malignancies in caucasians worldwide. Insulin-like growth factor-binding protein-7 (IGFBP7) was suggested to function as a tumor suppressor gene in several cancers, and to play a role in the proliferation of keratinocytes. A-to-I RNA editing is a post-transcriptional mechanism frequently used to expand and diversify transcriptome and proteome repertoire in eukaryotic cells. A-to-I RNA editing can alter codons, substitute amino acids and affect protein sequence, structure, and function. Two editing sites were identified within the IGFBP7 transcript. To evaluate the expression and editing of IGFBP7 mRNA in NMSC compared to normal epidermis. We examined the expression and mRNA editing level of IGFBP7 in 22 basal cell carcinoma (BCC), 15 squamous cell carcinoma (SCC), and 18 normal epidermis samples that were surgically removed from patients by the Mohs Micrographic Surgery procedure. We studied the effect of IGFBP7 editing on an immortalized HaCaT keratinocyte cell model. IGFBP7 mRNA is over expressed in BCC and SCC compared to normal epidermis. Moreover, the IGFBP7 transcript is highly edited in normal epidermis, but its editing is significantly reduced in BCC and SCC. The edited form of IGFBP7 can inhibit proliferation and induce senescence in cultured keratinocytes. This study describes for the first time A-to-I editing in the coding sequence of a tumor suppressor gene in humans, and suggests that IGFBP7 editing serves as a fine-tuning mechanism to maintain the equilibrium between proliferation and senescence in normal skin.

This is a preview of subscription content, access via your institution.

Fig. 1
Fig. 2
Fig. 3
Fig. 4
Fig. 5

References

  1. Athanasiadis A, Rich A, Maas S (2004) Widespread A-to-I RNA editing of Alu-containing mRNAs in the human transcriptome. PLoS Biol 2:e391

    PubMed  Article  Google Scholar 

  2. Bass BL (2002) RNA editing by adenosine deaminases that act on RNA. Annu Rev Biochem 71:817–846

    PubMed  Article  CAS  Google Scholar 

  3. Blow M, Futreal PA, Wooster R, Stratton MR (2004) A survey of RNA editing in human brain. Genome Res 14:2379–2387

    PubMed  Article  CAS  Google Scholar 

  4. Boukamp P, Petrussevska RT, Breitkreutz D, Hornung J, Markham A, Fusenig NE (1988) Normal keratinization in a spontaneously immortalized aneuploid human keratinocyte cell-line. J Cell Biol 106:761–771

    PubMed  Article  CAS  Google Scholar 

  5. Brantsch KD, Meisner C, Schonfisch B, Trilling B, Wehner-Caroli J, Rocken M, Breuninger H (2008) Analysis of risk factors determining prognosis of cutaneous squamous-cell carcinoma: a prospective study. Lancet Oncol. 9:713–720

    PubMed  Article  Google Scholar 

  6. Burger AM, Zhang X, Li H, Ostrowski JL, Beatty B, Venanzoni M, Papas T, Seth A (1998) Down-regulation of T1A12/mac25, a novel insulin-like growth factor binding protein related gene, is associated with disease progression in breast carcinomas. Oncogene 16:2459–2467

    PubMed  Article  CAS  Google Scholar 

  7. Chen Y, Cui T, Knosel T, Yang L, Zoller K, Petersen I (2011) IGFBP7 is a p53 target gene inactivated in human lung cancer by DNA hypermethylation. Lung Cancer 73:38–44

    PubMed  Article  Google Scholar 

  8. Costa EMF, Bedecarrats GY, Mendonca BB, Arnhold IJP, Kaiser UB, Latronico AC (2001) Two novel mutations in the gonadotropin-releasing hormone receptor gene in brazilian patients with hypogonadotropic hypogonadism and normal olfaction. J Clin Endocrinol Metab 86:2680–2686

    PubMed  Article  CAS  Google Scholar 

  9. Culjkovic B, Topisirovic I, Skrabanek L, Ruiz-Gutierrez M, Borden KL (2006) eIF4E is a central node of an RNA regulon that governs cellular proliferation. J Cell Biol 175:415–426

    PubMed  Article  CAS  Google Scholar 

  10. Dimri GP, Lee X, Basile G, Acosta M, Scott G, Roskelley C, Medrano EE, Linskens M, Rubelj I, Pereira-Smith O (1995) A biomarker that identifies senescent human cells in culture and in aging skin in vivo. Proc Natl Acad Sci USA 92:9363–9367

    PubMed  Article  CAS  Google Scholar 

  11. Enk CD, Jacob-Hirsch J, Gal H, Verbovetski I, Amariglio N, Mevorach D, Ingber A, Givol D, Rechavi G, Hochberg M (2006) The UVB-induced gene expression profile of human epidermis in vivo is different from that of cultured keratinocytes. Oncogene 25:2601–2614

    PubMed  Article  CAS  Google Scholar 

  12. Enk CD, Jacob-Hirsch J, Gal H, Verbovetski I, Amariglio N, Mevorach D, Ingber A, Givol D, Rechavi G, Hochberg M (2006) The UVB-induced gene expression profile of human epidermis in vivo is different from that of cultured keratinocytes. Oncogene 25:2601–2614

    PubMed  Article  CAS  Google Scholar 

  13. Erb P, Ji J, Wernli M, Kump E, Glaser A, Buchner SA (2005) Role of apoptosis in basal cell and squamous cell carcinoma formation. Immunol Lett 100:68–72

    PubMed  Article  CAS  Google Scholar 

  14. Folcarelli S, Battistoni A, Carri MT, Polticelli F, Falconi M, Nicolini L, Stella L, Rosato N, Rotilio G, Desideri A (1996) Effect of lys- > arg mutation on the thermal stability of Cu, Zn superoxide dismutase: influence on the monomer-dimer equilibrium. Protein Eng 9:323–325

    PubMed  Article  CAS  Google Scholar 

  15. Gallo A, Galardi S (2008) A-to-I RNA editing and cancer: from pathology to basic science. RNA Biol 5:135–139

    PubMed  Article  CAS  Google Scholar 

  16. Heesch S, Schlee C, Neumann M, Stroux A, Kuhnl A, Schwartz S, Haferlach T, Goekbuget N, Hoelzer D, Thiel E, Hofmann WK, Baldus CD (2010) BAALC-associated gene expression profiles define IGFBP7 as a novel molecular marker in acute leukemia. Leukemia 24:1429–1436

    PubMed  Article  CAS  Google Scholar 

  17. Hochberg M, Zeligson S, Amariglio N, Rechavi G, Ingber A, Enk CD (2007) Genomic-scale analysis of psoriatic skin reveals differentially expressed insulin-like growth factor-binding protein-7 after phototherapy. Br J Dermatol 156:289–300

    PubMed  Article  CAS  Google Scholar 

  18. How HK, Yeoh A, Quah TC, Oh Y, Rosenfeld RG, Lee KO (1999) Insulin-like growth factor binding proteins (IGFBPs) and IGFBP-related protein 1-levels in cerebrospinal fluid of children with acute lymphoblastic leukemia. J Clin Endocrinol Metab 84:1283–1287

    PubMed  Article  CAS  Google Scholar 

  19. Howle JR, Morgan GJ, Kalnins I, Palme CE, Veness MJ (2008) Metastatic cutaneous squamous cell carcinoma of the scalp. ANZ J surg 78:449–453

    PubMed  Article  Google Scholar 

  20. Hu S, Chen R, Man X, Feng X, Cen J, Gu W, He H, Li J, Chai Y, Chen Z (2011) Function and expression of insulin-like growth factor-binding protein 7 (IGFBP7) gene in childhood acute myeloid leukemia. Pediatr Hematol Oncol 28:279–287

    PubMed  Article  CAS  Google Scholar 

  21. Imagawa TOSH, Teramachi SATO, Taniguchi KAZU (2003) Single mutation of lys or arg residue in ATP binding pocket in rat Na/K-ATPase alpha-1 subunit induces different affinity change in high- and low-affinity ATP binding. Ann N Y Acad Sci 986:240–241

    PubMed  Article  CAS  Google Scholar 

  22. Irimia M, Denuc A, Ferran JL, Pernaute B, Puelles L, Roy SW, Garcia-Fernandez J, Marfany G (2012) Evolutionarily conserved A-to-I editing increases protein stability of the alternative splicing factor nova1. RNA Biol 9:12–21

    PubMed  Article  CAS  Google Scholar 

  23. Kato MV (2000) A secreted tumor-suppressor, mac25, with activin-binding activity. Mol Med 6:126–135

    PubMed  Article  CAS  Google Scholar 

  24. Kim DD, Kim TT, Walsh T, Kobayashi Y, Matise TC, Buyske S, Gabriel A (2004) Widespread RNA editing of embedded alu elements in the human transcriptome. Genome Res 14:1719–1725

    PubMed  Article  CAS  Google Scholar 

  25. Komatsu S, Okazaki Y, Tateno M, Kawai J, Konno H, Kusakabe M, Yoshiki A, Muramatsu M, Held WA, Hayashizaki Y (2000) Methylation and downregulated expression of mac25/insulin-like growth factor binding protein-7 is associated with liver tumorigenesis in SV40T/t antigen transgenic mice, screened by restriction landmark genomic scanning for methylation (RLGS-M). Biochem Biophys Res Commun 267:109–117

    PubMed  Article  CAS  Google Scholar 

  26. Koren-Michowitz M, Shimoni A, Vivante A, Trakhtenbrot L, Rechavi G, Amariglio N, Loewenthal R, Nagler A, Cohen Y (2008) A new MALDI-TOF-based assay for monitoring JAK2 V617F mutation level in patients undergoing allogeneic stem cell transplantation (allo SCT) for classic myeloproliferative disorders (MPD). Leuk Res 32:421–427

    PubMed  Article  CAS  Google Scholar 

  27. Landberg G, Ostlund H, Nielsen NH, Roos G, Emdin S, Burger AM, Seth A (2001) Downregulation of the potential suppressor gene IGFBP-rP1 in human breast cancer is associated with inactivation of the retinoblastoma protein, cyclin E overexpression and increased proliferation in estrogen receptor negative tumors. Oncogene 20:3497–3505

    PubMed  Article  CAS  Google Scholar 

  28. Lehmann KA, Bass BL (2000) Double-stranded RNA adenosine deaminases ADAR1 and ADAR2 have overlapping specificities. Biochemistry 39:12875–12884

    PubMed  Article  CAS  Google Scholar 

  29. Levanon EY, Eisenberg E, Yelin R, Nemzer S, Hallegger M, Shemesh R, Fligelman ZY, Shoshan A, Pollock SR, Sztybel D (2004) Systematic identification of abundant A-to-I editing sites in the human transcriptome. Nat Biotechnol 22:1001–1005

    PubMed  Article  CAS  Google Scholar 

  30. Levanon EY, Hallegger M, Kinar Y, Shemesh R, Djinovic-Carugo K, Rechavi G, Jantsch MF, Eisenberg E (2005) Evolutionarily conserved human targets of adenosine to inosine RNA editing. Nucleic Acids Res 33:1162–1168

    PubMed  Article  CAS  Google Scholar 

  31. Libra M, Malaponte G, Bevelacqua V, Siciliano R, Castrogiovanni P, Fulvi A, Micali G, Ligresti G, Mazzarino MC, Stivala F, Travali S, McCubrey JA (2006) Absence of BRAF gene mutation in non-melanoma skin tumors. Cell Cycle 5:968–970

    PubMed  Article  CAS  Google Scholar 

  32. Lin J, Lai M, Huang Q, Ruan W, Ma Y, Cui J (2008) Reactivation of IGFBP7 by DNA demethylation inhibits human colon cancer cell growth in vitro. Cancer Biol Ther 7:1896–1900

    PubMed  Article  CAS  Google Scholar 

  33. Mansfield KD, Keene JD (2009) The ribonome: a dominant force in co-ordinating gene expression. Biol Cell 101:169–181

    PubMed  Article  CAS  Google Scholar 

  34. Margadant C, Charafeddine RA, Sonnenberg A (2010) Unique and redundant functions of integrins in the epidermis. FASEB J 24:4133–4152

    PubMed  Article  CAS  Google Scholar 

  35. Morse DP, Aruscavage PJ, Bass BL (2002) RNA hairpins in noncoding regions of human brain and caenorhabditis elegans mRNA are edited by adenosine deaminases that act on RNA. Proc Natl Acad Sci USA 99:7906–7911

    PubMed  Article  CAS  Google Scholar 

  36. Murphy M, Pykett MJ, Harnish P, Zang KD, George DL (1993) Identification and characterization of genes differentially expressed in meningiomas. Cell Growth Differ 4:715–722

    PubMed  CAS  Google Scholar 

  37. Mutaguchi K, Yasumoto H, Mita K, Matsubara A, Shiina H, Igawa M, Dahiya R, Usui T (2003) Restoration of insulin-like growth factor binding protein-related protein 1 has a tumor-suppressive activity through induction of apoptosis in human prostate cancer. Cancer Res 63:7717–7723

    PubMed  CAS  Google Scholar 

  38. Nousbeck J, Sarig O, Avidan N, Indelman M, Bergman R, Ramon M, Enk CD, Sprecher E (2009) Insulin-like growth factor-binding protein 7 regulates keratinocyte proliferation, differentiation and apoptosis. J Invest Dermatol 130:378–387

    PubMed  Article  Google Scholar 

  39. Paz N, Levanon EY, Amariglio N, Heimberger AB, Ram Z, Constantini S, Barbash ZS, Adamsky K, Safran M, Hirschberg A (2007) Altered adenosine-to-inosine RNA editing in human cancer. Genome Res 17:1586–1595

    PubMed  Article  CAS  Google Scholar 

  40. Paz-Yaacov N, Levanon EY, Nevo E, Kinar Y, Harmelin A, Jacob-Hirsch J, Amariglio N, Eisenberg E, Rechavi G (2010) Adenosine-to-inosine RNA editing shapes transcriptome diversity in primates. Proc Natl Acad Sci USA 107:12174–12179

    PubMed  Article  CAS  Google Scholar 

  41. Polson AG, Bass BL (1994) Preferential selection of adenosines for modification by double-stranded RNA adenosine deaminase. EMBO J 13:5701–5711

    PubMed  CAS  Google Scholar 

  42. Qureshi IA, Mehler MF (2010) Impact of nuclear organization and dynamics on epigenetic regulation in the central nervous system: implications for neurological disease states. Ann. N Y Acad.Sci. 1204(Suppl):E20–E37

    PubMed  Article  Google Scholar 

  43. Reifenberger J, Wolter M, Knobbe CB, Kohler B, Schonicke A, Scharwachter C, Kumar K, Blaschke B, Ruzicka T, Reifenberger G (2005) Somatic mutations in the PTCH, SMOH, SUFUH and TP53 genes in sporadic basal cell carcinomas. Br J Dermatol 152:43–51

    PubMed  Article  CAS  Google Scholar 

  44. Ruan WJ, Lin J, Xu EP, Xu FY, Ma Y, Deng H, Huang Q, Lv BJ, Hu H, Cui J, Di MJ, Dong JK, Lai MD (2006) IGFBP7 plays a potential tumor suppressor role against colorectal carcinogenesis with its expression associated with DNA hypomethylation of exon 1. J Zhejiang Univ Sci B 7:929–932

    PubMed  Article  CAS  Google Scholar 

  45. Sato Y, Chen Z, Miyazaki K (2007) Strong suppression of tumor growth by insulin-like growth factor-binding protein-related protein 1/tumor-derived cell adhesion factor/mac25. Cancer Sci 98:1055–1063

    PubMed  Article  CAS  Google Scholar 

  46. Scurr LL, Pupo GM, Becker TM, Lai K, Schrama D, Haferkamp S, Irvine M, Scolyer RA, Mann GJ, Becker JrC, Kefford RF, Rizos H (2010) IGFBP7 is not required for B-RAF-induced melanocyte senescence. Cell 141:717–727

    PubMed  Article  CAS  Google Scholar 

  47. Seol MA, Chu IS, Lee MJ, Yu GR, Cui XD, Cho BH, Ahn EK, Leem SH, Kim IH, Kim DG (2011) Genome-wide expression patterns associated with oncogenesis and sarcomatous transdifferentation of cholangiocarcinoma. BMC Cancer 11:78

    PubMed  Article  CAS  Google Scholar 

  48. Sie CG, Hesler S, Maas S, Kuchka M (2012) IGFBP7’s susceptibility to proteolysis is altered by A-to-I RNA editing of its transcript. FEBS Lett 586:2313–2317

    Article  Google Scholar 

  49. Subramanian A, Sharma AK, Banerjee D, Jiang WG, Mokbel K (2007) Evidence for a tumour suppressive function of IGF1-binding proteins in human breast cancer. Anticancer Res 27:3513–3518

    PubMed  CAS  Google Scholar 

  50. Tomimaru Y, Eguchi H, Wada H, Kobayashi S, Marubashi S, Tanemura M, Umeshita K, Kim T, Wakasa K, Doki Y, Mori M, Nagano H (2011) IGFBP7 downregulation is associated with tumor progression and clinical outcome in hepatocellular carcinoma. Int J Cancer 130:319–327

    PubMed  Article  Google Scholar 

  51. Trahtemberg U, Atallah M, Krispin A, Verbovetski I, Mevorach D (2007) Calcium, leukocyte cell death and the use of annexin V: fatal encounters. Apoptosis 12:1769–1780

    PubMed  Article  CAS  Google Scholar 

  52. Tran H, Chen K, Shumack S (2003) Epidemiology and aetiology of basal cell carcinoma. Br J Dermatol 149:50–52

    PubMed  Article  Google Scholar 

  53. Vizioli MG, Sensi M, Miranda C, Cleris L, Formelli F, Anania MC, Pierotti MA, Greco A (2010) IGFBP7: an oncosuppressor gene in thyroid carcinogenesis. Oncogene 29:3835–3844

    PubMed  Article  CAS  Google Scholar 

  54. Wajapeyee N, Serra RW, Zhu X, Mahalingam M, Green MR (2008) Oncogenic BRAF induces senescence and apoptosis through pathways mediated by the secreted protein IGFBP7. Cell 132:363–374

    PubMed  Article  CAS  Google Scholar 

  55. Wajapeyee N, Serra RW, Zhu X, Mahalingam M, Green MR (2010) Role for IGFBP7 in senescence induction by BRAF. Cell 141:746–747

    PubMed  Article  CAS  Google Scholar 

Download references

Acknowledgments

The authors wish to acknowledge Prof. Gidi Rechavi for his suggestions and for reviewing the manuscript and Dr. Inna Verbovetski-Reiner for her help in apoptosis measurement.

Conflict of interest

The authors declare that they have no conflict of interest.

Author information

Affiliations

Authors

Corresponding author

Correspondence to Malka Hochberg.

Rights and permissions

Reprints and Permissions

About this article

Cite this article

Hochberg, M., Gilead, L., Markel, G. et al. Insulin-like growth factor-binding protein-7 (IGFBP7) transcript: A-to-I editing events in normal and cancerous human keratinocytes. Arch Dermatol Res 305, 519–528 (2013). https://doi.org/10.1007/s00403-013-1338-5

Download citation

  • Received:

  • Revised:

  • Accepted:

  • Published:

  • Issue Date:

  • DOI: https://doi.org/10.1007/s00403-013-1338-5

Keywords

  • IGFBP7
  • RNA-editing
  • BCC and SCC
  • Proliferation
  • Senescence