Skip to main content

NF1 patient missense variants predict a role for ATM in modifying neurofibroma initiation

Abstract

In Neurofibromatosis type 1, NF1 gene mutations in Schwann cells (SC) drive benign plexiform neurofibroma (PNF), and no additional SC changes explain patient-to-patient variability in tumor number. Evidence from twin studies suggests that variable expressivity might be caused by unidentified modifier genes. Whole exome sequencing of SC and fibroblast DNA from the same resected PNFs confirmed biallelic SC NF1 mutations; non-NF1 somatic SC variants were variable and present at low read number. We identified frequent germline variants as possible neurofibroma modifier genes. Genes harboring variants were validated in two additional cohorts of NF1 patients and by variant burden test. Genes including CUBN, CELSR2, COL14A1, ATR and ATM also showed decreased gene expression in some neurofibromas. ATM-relevant DNA repair defects were also present in a subset of neurofibromas with ATM variants, and in some neurofibroma SC. Heterozygous ATM G2023R or homozygous S707P variants reduced ATM protein expression in heterologous cells. In mice, genetic Atm heterozygosity promoted Schwann cell precursor self-renewal and increased tumor formation in vivo, suggesting that ATM variants contribute to neurofibroma initiation. We identify germline variants, rare in the general population, overrepresented in NF1 patients with neurofibromas. ATM and other identified genes are candidate modifiers of PNF pathogenesis.

This is a preview of subscription content, access via your institution.

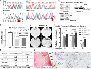
Fig. 1
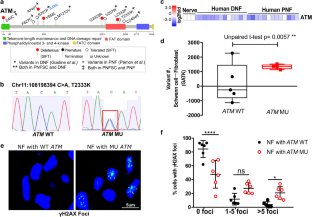
Fig. 2
Fig. 3
Fig. 4
Fig. 5
Fig. 6

References

  1. Abulaiti A, Fikaris AJ, Tsygankova OM, Meinkoth JL (2006) RAS induces chromosome instability and abrogation of the DNA damage response. Cancer Res 66:10505–10512. https://doi.org/10.1158/0008-5472.CAN-06-2351

    CAS  Article  PubMed  Google Scholar 

  2. Allaway RJ, Gosline SJC, La Rosa S, Knight P, Bakker A, Guinney J, Le LQ (2018) Cutaneous neurofibromas in the genomics era: current understanding and open questions. Br J Cancer 118:1539–1548. https://doi.org/10.1038/s41416-018-0073-2

    CAS  Article  PubMed  PubMed Central  Google Scholar 

  3. Anastasaki C, Dahiya S, Gutmann DH (2017) KIR2DL5 mutation and loss underlies sporadic dermal neurofibroma pathogenesis and growth. Oncotarget 8:47574–47585. https://doi.org/10.18632/oncotarget.17736

    Article  PubMed  PubMed Central  Google Scholar 

  4. Ballinger ML, Goode DL, Ray-Coquard I, James PA, Mitchell G, Niedermayr E, Puri A, Schiffman JD, Dite GS, Cipponi A et al (2016) Monogenic and polygenic determinants of sarcoma risk: an international genetic study. Lancet Oncol 17:1261–1271. https://doi.org/10.1016/S1470-2045(16)30147-4

    Article  PubMed  Google Scholar 

  5. Beert E, Brems H, Daniels B, De Wever I, Van Calenbergh F, Schoenaers J, Debiec-Rychter M, Gevaert O, De Raedt T, Van Den Bruel A et al (2011) A typical neurofibromas in neurofibromatosis type 1 are premalignant tumors. Genes Chromosomes Cancer 50:1021–1032. https://doi.org/10.1002/gcc.20921

    CAS  Article  PubMed  Google Scholar 

  6. Berger ND, Stanley FKT, Moore S, Goodarzi AA (2017) ATM-dependent pathways of chromatin remodelling and oxidative DNA damage responses. Philos Trans R Soc Lond B Biol Sci. https://doi.org/10.1098/rstb.2016.0283

    Article  PubMed  PubMed Central  Google Scholar 

  7. Boutin C, Labedan P, Dimidschstein J, Richard F, Cremer H, Andre P, Yang Y, Montcouquiol M, Goffinet AM, Tissir F (2014) A dual role for planar cell polarity genes in ciliated cells. Proc Natl Acad Sci USA 111:E3129–3138. https://doi.org/10.1073/pnas.1404988111

    CAS  Article  PubMed  Google Scholar 

  8. Caron P, Choudjaye J, Clouaire T, Bugler B, Daburon V, Aguirrebengoa M, Mangeat T, Iacovoni JS, Alvarez-Quilon A, Cortes-Ledesma F et al (2015) Non-redundant functions of ATM and DNA-PKcs in response to DNA double-strand breaks. Cell Rep 13:1598–1609. https://doi.org/10.1016/j.celrep.2015.10.024

    CAS  Article  PubMed  PubMed Central  Google Scholar 

  9. Carranza D, Vega AK, Torres-Rusillo S, Montero E, Martinez LJ, Santamaria M, Santos JL, Molina IJ (2017) Molecular and functional characterization of a cohort of spanish patients with ataxia-telangiectasia. Neuromolecular Med 19:161–174. https://doi.org/10.1007/s12017-016-8440-8

    CAS  Article  PubMed  Google Scholar 

  10. Chan SH, Lim WK, Ishak NDB, Li ST, Goh WL, Tan GS, Lim KH, Teo M, Young CNC, Malik S et al (2017) Germline mutations in cancer predisposition genes are frequent in sporadic sarcomas. Sci Rep 7:10660. https://doi.org/10.1038/s41598-017-10333-x

    CAS  Article  PubMed  PubMed Central  Google Scholar 

  11. Chen CC, Kass EM, Yen WF, Ludwig T, Moynahan ME, Chaudhuri J, Jasin M (2017) ATM loss leads to synthetic lethality in BRCA1 BRCT mutant mice associated with exacerbated defects in homology-directed repair. Proc Natl Acad Sci USA 114:7665–7670. https://doi.org/10.1073/pnas.1706392114

    CAS  Article  PubMed  Google Scholar 

  12. Chmielecki J, Bailey M, He J, Elvin J, Vergilio JA, Ramkissoon S, Suh J, Frampton GM, Sun JX, Morley S et al (2017) Genomic profiling of a large set of diverse pediatric cancers identifies known and novel mutations across tumor spectra. Cancer Res 77:509–519. https://doi.org/10.1158/0008-5472.CAN-16-1106

    CAS  Article  PubMed  Google Scholar 

  13. Courtois-Cox S, Genther Williams SM, Reczek EE, Johnson BW, McGillicuddy LT, Johannessen CM, Hollstein PE, MacCollin M, Cichowski K (2006) A negative feedback signaling network underlies oncogene-induced senescence. Cancer Cell 10:459–472. https://doi.org/10.1016/j.ccr.2006.10.003

    CAS  Article  PubMed  PubMed Central  Google Scholar 

  14. Cremona CA, Behrens A (2014) ATM signalling and cancer. Oncogene 33:3351–3360. https://doi.org/10.1038/onc.2013.275

    CAS  Article  PubMed  Google Scholar 

  15. De Raedt T, Brems H, Wolkenstein P, Vidaud D, Pilotti S, Perrone F, Mautner V, Frahm S, Sciot R, Legius E (2003) Elevated risk for MPNST in NF1 microdeletion patients. Am J Hum Genet 72:1288–1292. https://doi.org/10.1086/374821

    Article  PubMed  PubMed Central  Google Scholar 

  16. Dombernowsky SL, Weischer M, Allin KH, Bojesen SE, Tybjaerg-Hansen A, Nordestgaard BG (2008) Risk of cancer by ATM missense mutations in the general population. J Clin Oncol 26:3057–3062. https://doi.org/10.1200/JCO.2007.14.6613

    CAS  Article  PubMed  Google Scholar 

  17. Drosos Y, Escobar D, Chiang MY, Roys K, Valentine V, Valentine MB, Rehg JE, Sahai V, Begley LA, Ye J et al (2017) ATM-deficiency increases genomic instability and metastatic potential in a mouse model of pancreatic cancer. Sci Rep 7:11144. https://doi.org/10.1038/s41598-017-11661-8

    CAS  Article  PubMed  PubMed Central  Google Scholar 

  18. Easton DF, Ponder MA, Huson SM, Ponder BA (1993) An analysis of variation in expression of neurofibromatosis (NF) type 1 (NF1): evidence for modifying genes. Am J Hum Genet 53:305–313

    CAS  PubMed  PubMed Central  Google Scholar 

  19. Emmerich D, Zemojtel T, Hecht J, Krawitz P, Spielmann M, Kuhnisch J, Kobus K, Osswald M, Heinrich V, Berlien P et al (2015) Somatic neurofibromatosis type 1 (NF1) inactivation events in cutaneous neurofibromas of a single NF1 patient. Eur J Hum Genet 23:870–873. https://doi.org/10.1038/ejhg.2014.210

    CAS  Article  PubMed  Google Scholar 

  20. Erlandson RA, Woodruff JM (1982) Peripheral nerve sheath tumors: an electron microscopic study of 43 cases. Cancer 49:273–287

    CAS  Article  Google Scholar 

  21. Faden DL, Asthana S, Tihan T, DeRisi J, Kliot M (2017) Whole exome sequencing of growing and non-growing cutaneous neurofibromas from a single patient with neurofibromatosis type 1. PLoS ONE 12:e0170348. https://doi.org/10.1371/journal.pone.0170348

    CAS  Article  PubMed  PubMed Central  Google Scholar 

  22. Ferner RE, Huson SM, Thomas N, Moss C, Willshaw H, Evans DG, Upadhyaya M, Towers R, Gleeson M, Steiger C et al (2007) Guidelines for the diagnosis and management of individuals with neurofibromatosis 1. J Med Genet 44:81–88. https://doi.org/10.1136/jmg.2006.045906

    CAS  Article  PubMed  Google Scholar 

  23. Garza R, Hudson RA, McMahan CA, Walter CA, Vogel KS (2007) A mild mutator phenotype arises in a mouse model for malignancies associated with neurofibromatosis type 1. Mutat Res 615:98–110. https://doi.org/10.1016/j.mrfmmm.2006.11.031

    CAS  Article  PubMed  Google Scholar 

  24. Gosline SJ, Weinberg H, Knight P, Yu T, Guo X, Prasad N, Jones A, Shrestha S, Boone B, Levy SE et al (2017) A high-throughput molecular data resource for cutaneous neurofibromas. Sci Data 4:170045. https://doi.org/10.1038/sdata.2017.45

    Article  PubMed  PubMed Central  Google Scholar 

  25. Hamilton BA, Yu BD (2012) Modifier genes and the plasticity of genetic networks in mice. PLoS Genet 8:e1002644. https://doi.org/10.1371/journal.pgen.1002644

    CAS  Article  PubMed  PubMed Central  Google Scholar 

  26. Hogan MC, Griffin MD, Rossetti S, Torres VE, Ward CJ, Harris PC (2003) PKHDL1, a homolog of the autosomal recessive polycystic kidney disease gene, encodes a receptor with inducible T lymphocyte expression. Hum Mol Genet 12:685–698

    CAS  Article  Google Scholar 

  27. Izatt L, Greenman J, Hodgson S, Ellis D, Watts S, Scott G, Jacobs C, Liebmann R, Zvelebil MJ, Mathew C et al (1999) Identification of germline missense mutations and rare allelic variants in the ATM gene in early-onset breast cancer. Genes Chromosomes Cancer 26:286–294

    CAS  Article  Google Scholar 

  28. Jalali Sefid Dashti M, Gamieldien J (2017) A practical guide to filtering and prioritizing genetic variants. Biotechniques 62:18–30. https://doi.org/10.2144/000114492

    CAS  Article  PubMed  Google Scholar 

  29. Joseph NM, Mosher JT, Buchstaller J, Snider P, McKeever PE, Lim M, Conway SJ, Parada LF, Zhu Y, Morrison SJ (2008) The loss of Nf1 transiently promotes self-renewal but not tumorigenesis by neural crest stem cells. Cancer Cell 13:129–140. https://doi.org/10.1016/j.ccr.2008.01.003

    CAS  Article  PubMed  PubMed Central  Google Scholar 

  30. Joseph NM, Mukouyama YS, Mosher JT, Jaegle M, Crone SA, Dormand EL, Lee KF, Meijer D, Anderson DJ, Morrison SJ (2004) Neural crest stem cells undergo multilineage differentiation in developing peripheral nerves to generate endoneurial fibroblasts in addition to Schwann cells. Development 131:5599–5612. https://doi.org/10.1242/dev.01429

    CAS  Article  PubMed  PubMed Central  Google Scholar 

  31. Kim A, Stewart DR, Reilly KM, Viskochil D, Miettinen MM, Widemann BC (2017) Malignant peripheral nerve sheath tumors state of the science: leveraging clinical and biological insights into effective therapies. Sarcoma 2017:7429697. https://doi.org/10.1155/2017/7429697

    CAS  Article  PubMed  PubMed Central  Google Scholar 

  32. Knauf JA, Ouyang B, Knudsen ES, Fukasawa K, Babcock G, Fagin JA (2006) Oncogenic RAS induces accelerated transition through G2/M and promotes defects in the G2 DNA damage and mitotic spindle checkpoints. J Biol Chem 281:3800–3809. https://doi.org/10.1074/jbc.M511690200

    CAS  Article  PubMed  Google Scholar 

  33. Maertens O, Brems H, Vandesompele J, De Raedt T, Heyns I, Rosenbaum T, De Schepper S, De Paepe A, Mortier G, Janssens S et al (2006) Comprehensive NF1 screening on cultured Schwann cells from neurofibromas. Hum Mutat 27:1030–1040. https://doi.org/10.1002/humu.20389

    CAS  Article  PubMed  Google Scholar 

  34. Marechal A, Zou L (2013) DNA damage sensing by the ATM and ATR kinases. Cold Spring Harb Perspect Biol. https://doi.org/10.1101/cshperspect.a012716

    Article  PubMed  PubMed Central  Google Scholar 

  35. Marston S, Montgiraud C, Munster AB, Copeland O, Choi O, Dos Remedios C, Messer AE, Ehler E, Knoll R (2015) OBSCN Mutations Associated with Dilated Cardiomyopathy and Haploinsufficiency. PLoS ONE 10:e0138568. https://doi.org/10.1371/journal.pone.0138568

    CAS  Article  PubMed  PubMed Central  Google Scholar 

  36. Mautner VF, Asuagbor FA, Dombi E, Funsterer C, Kluwe L, Wenzel R, Widemann BC, Friedman JM (2008) Assessment of benign tumor burden by whole-body MRI in patients with neurofibromatosis 1. Neuro Oncol 10:593–598. https://doi.org/10.1215/15228517-2008-011

    Article  PubMed  PubMed Central  Google Scholar 

  37. Messiaen LM, Callens T, Mortier G, Beysen D, Vandenbroucke I, Van Roy N, Speleman F, Paepe AD (2000) Exhaustive mutation analysis of the NF1 gene allows identification of 95% of mutations and reveals a high frequency of unusual splicing defects. Hum Mutat 15:541–555. https://doi.org/10.1002/1098-1004(200006)15:6%3c541:AID-HUMU6%3e3.0.CO;2-N

    CAS  Article  PubMed  Google Scholar 

  38. Miettinen MM, Antonescu CR, Fletcher CDM, Kim A, Lazar AJ, Quezado MM, Reilly KM, Stemmer-Rachamimov A, Stewart DR, Viskochil D et al (2017) Histopathologic evaluation of atypical neurofibromatous tumors and their transformation into malignant peripheral nerve sheath tumor in patients with neurofibromatosis 1-a consensus overview. Hum Pathol 67:1–10. https://doi.org/10.1016/j.humpath.2017.05.010

    CAS  Article  PubMed  PubMed Central  Google Scholar 

  39. Miller SJ, Jessen WJ, Mehta T, Hardiman A, Sites E, Kaiser S, Jegga AG, Li H, Upadhyaya M, Giovannini M et al (2009) Integrative genomic analyses of neurofibromatosis tumours identify SOX9 as a biomarker and survival gene. EMBO Mol Med 1:236–248. https://doi.org/10.1002/emmm.200900027

    CAS  Article  PubMed  PubMed Central  Google Scholar 

  40. O'Driscoll M (2008) Haploinsufficiency of DNA damage response genes and their potential influence in human genomic disorders. Curr Genomics 9:137–146. https://doi.org/10.2174/138920208784340795

    CAS  Article  PubMed  PubMed Central  Google Scholar 

  41. Olive PL, Wlodek D, Banath JP (1991) DNA double-strand breaks measured in individual cells subjected to gel electrophoresis. Cancer Res 51:4671–4676

    CAS  PubMed  Google Scholar 

  42. Pemov A, Li H, Patidar R, Hansen NF, Sindiri S, Hartley SW, Wei JS, Elkahloun A, Chandrasekharappa SC, Program NCS et al (2017) The primacy of NF1 loss as the driver of tumorigenesis in neurofibromatosis type 1-associated plexiform neurofibromas. Oncogene 36:3168–3177. https://doi.org/10.1038/onc.2016.464

    CAS  Article  PubMed  PubMed Central  Google Scholar 

  43. Perry NA, Shriver M, Mameza MG, Grabias B, Balzer E, Kontrogianni-Konstantopoulos A (2012) Loss of giant obscurins promotes breast epithelial cell survival through apoptotic resistance. FASEB J 26:2764–2775. https://doi.org/10.1096/fj.12-205419

    CAS  Article  PubMed  PubMed Central  Google Scholar 

  44. Perry NA, Vitolo MI, Martin SS, Kontrogianni-Konstantopoulos A (2014) Loss of the obscurin-RhoGEF downregulates RhoA signaling and increases microtentacle formation and attachment of breast epithelial cells. Oncotarget 5:8558–8568. https://doi.org/10.18632/oncotarget.2338

    Article  PubMed  PubMed Central  Google Scholar 

  45. Podhorecka M, Skladanowski A, Bozko P (2010) H2AX phosphorylation: its role in DNA damage response and cancer therapy. J Nucleic Acids. https://doi.org/10.4061/2010/920161

    Article  PubMed  PubMed Central  Google Scholar 

  46. Polak P, Kim J, Braunstein LZ, Karlic R, Haradhavala NJ, Tiao G, Rosebrock D, Livitz D, Kubler K, Mouw KW et al (2017) A mutational signature reveals alterations underlying deficient homologous recombination repair in breast cancer. Nat Genet 49:1476–1486. https://doi.org/10.1038/ng.3934

    CAS  Article  PubMed  Google Scholar 

  47. Prada CE, Rangwala FA, Martin LJ, Lovell AM, Saal HM, Schorry EK, Hopkin RJ (2012) Pediatric plexiform neurofibromas: impact on morbidity and mortality in neurofibromatosis type 1. J Pediatr 160:461–467. https://doi.org/10.1016/j.jpeds.2011.08.051

    Article  PubMed  Google Scholar 

  48. Qi J, Shackelford R, Manuszak R, Cheng D, Smith M, Link CJ, Wang S (2004) Functional expression of ATM gene carried by HSV amplicon vector in vitro and in vivo. Gene Ther 11:25–33. https://doi.org/10.1038/sj.gt.3302140

    CAS  Article  PubMed  Google Scholar 

  49. Radomska KJ, Coulpier F, Gresset A, Schmitt A, Debbiche A, Lemoine S, Wolkenstein P, Vallat JM, Charnay P, Topilko P (2019) Cellular origin, tumor progression, and pathogenic mechanisms of cutaneous neurofibromas revealed by mice with Nf1 knockout in boundary cap cells. Cancer Discov 9:130–147. https://doi.org/10.1158/2159-8290.CD-18-0156

    Article  PubMed  Google Scholar 

  50. Rasmussen SA, Friedman JM (2000) NF1 gene and neurofibromatosis 1. Am J Epidemiol 151:33–40

    CAS  Article  Google Scholar 

  51. Ratner N, Miller SJ (2015) A RAsopathy gene commonly mutated in cancer: the neurofibromatosis type 1 tumour suppressor. Nat Rev Cancer 15:290–301. https://doi.org/10.1038/nrc3911

    CAS  Article  PubMed  PubMed Central  Google Scholar 

  52. Rieley MB, Stevenson DA, Viskochil DH, Tinkle BT, Martin LJ, Schorry EK (2011) Variable expression of neurofibromatosis 1 in monozygotic twins. Am J Med Genet A 155A:478–485. https://doi.org/10.1002/ajmg.a.33851

    Article  PubMed  Google Scholar 

  53. Riordan JD, Nadeau JH (2017) From peas to disease: modifier genes, network resilience, and the genetics of health. Am J Hum Genet 101:177–191. https://doi.org/10.1016/j.ajhg.2017.06.004

    CAS  Article  PubMed  PubMed Central  Google Scholar 

  54. Rogakou EP, Pilch DR, Orr AH, Ivanova VS, Bonner WM (1998) DNA double-stranded breaks induce histone H2AX phosphorylation on serine 139. J Biol Chem 273:5858–5868. https://doi.org/10.1074/jbc.273.10.5858

    CAS  Article  PubMed  Google Scholar 

  55. Rosenbaum T, Rosenbaum C, Winner U, Muller HW, Lenard HG, Hanemann CO (2000) Long-term culture and characterization of human neurofibroma-derived Schwann cells. J Neurosci Res 61:524–532

    CAS  Article  Google Scholar 

  56. Sabbagh A, Pasmant E, Laurendeau I, Parfait B, Barbarot S, Guillot B, Combemale P, Ferkal S, Vidaud M, Aubourg P et al (2009) Unravelling the genetic basis of variable clinical expression in neurofibromatosis 1. Hum Mol Genet 18:2768–2778. https://doi.org/10.1093/hmg/ddp212

    CAS  Article  PubMed  PubMed Central  Google Scholar 

  57. Sandoval N, Platzer M, Rosenthal A, Dork T, Bendix R, Skawran B, Stuhrmann M, Wegner RD, Sperling K, Banin S et al (1999) Characterization of ATM gene mutations in 66 ataxia telangiectasia families. Hum Mol Genet 8:69–79

    CAS  Article  Google Scholar 

  58. Sathirapongsasuti JF, Lee H, Horst BA, Brunner G, Cochran AJ, Binder S, Quackenbush J, Nelson SF (2011) Exome sequencing-based copy-number variation and loss of heterozygosity detection: ExomeCNV. Bioinformatics 27:2648–2654. https://doi.org/10.1093/bioinformatics/btr462

    CAS  Article  PubMed  PubMed Central  Google Scholar 

  59. Scott SP, Bendix R, Chen P, Clark R, Dork T, Lavin MF (2002) Missense mutations but not allelic variants alter the function of ATM by dominant interference in patients with breast cancer. Proc Natl Acad Sci USA 99:925–930. https://doi.org/10.1073/pnas.012329699

    CAS  Article  PubMed  Google Scholar 

  60. Simanshu DK, Nissley DV, McCormick F (2017) RAS proteins and their regulators in human disease. Cell 170:17–33. https://doi.org/10.1016/j.cell.2017.06.009

    CAS  Article  PubMed  PubMed Central  Google Scholar 

  61. Sites ER, Smolarek TA, Martin LJ, Viskochil DH, Stevenson DA, Ullrich NJ, Messiaen LM, Schorry EK (2017) Analysis of copy number variants in 11 pairs of monozygotic twins with neurofibromatosis type 1. Am J Med Genet A 173:647–653. https://doi.org/10.1002/ajmg.a.38058

    CAS  Article  PubMed  Google Scholar 

  62. Staser K, Yang FC, Clapp DW (2012) Pathogenesis of plexiform neurofibroma: tumor-stromal/hematopoietic interactions in tumor progression. Annu Rev Pathol 7:469–495. https://doi.org/10.1146/annurev-pathol-011811-132441

    CAS  Article  PubMed  Google Scholar 

  63. Sweet-Cordero EA, Biegel JA (2019) The genomic landscape of pediatric cancers: Implications for diagnosis and treatment. Science 363:1170–1175. https://doi.org/10.1126/science.aaw3535

    CAS  Article  PubMed  Google Scholar 

  64. Thomas L, Kluwe L, Chuzhanova N, Mautner V, Upadhyaya M (2010) Analysis of NF1 somatic mutations in cutaneous neurofibromas from patients with high tumor burden. Neurogenetics 11:391–400. https://doi.org/10.1007/s10048-010-0240-y

    CAS  Article  PubMed  Google Scholar 

  65. van Os NJ, Roeleveld N, Weemaes CM, Jongmans MC, Janssens GO, Taylor AM, Hoogerbrugge N, Willemsen MA (2016) Health risks for ataxia-telangiectasia mutated heterozygotes: a systematic review, meta-analysis and evidence-based guideline. Clin Genet 90:105–117. https://doi.org/10.1111/cge.12710

    CAS  Article  PubMed  Google Scholar 

  66. Vogelstein B, Papadopoulos N, Velculescu VE, Zhou S, Diaz LA Jr, Kinzler KW (2013) Cancer genome landscapes. Science 339:1546–1558. https://doi.org/10.1126/science.1235122

    CAS  Article  PubMed  PubMed Central  Google Scholar 

  67. Vorechovsky I, Luo L, Lindblom A, Negrini M, Webster AD, Croce CM, Hammarstrom L (1996) ATM mutations in cancer families. Cancer Res 56:4130–4133

    CAS  PubMed  Google Scholar 

  68. Vu V, Verster AJ, Schertzberg M, Chuluunbaatar T, Spensley M, Pajkic D, Hart GT, Moffat J, Fraser AG (2015) Natural variation in gene expression modulates the severity of mutant phenotypes. Cell 162:391–402. https://doi.org/10.1016/j.cell.2015.06.037

    CAS  Article  PubMed  Google Scholar 

  69. Weyemi U, Lagente-Chevallier O, Boufraqech M, Prenois F, Courtin F, Caillou B, Talbot M, Dardalhon M, Ghuzlan AA, Bidart JM et al (2012) ROS-generating NADPH oxidase NOX4 is a critical mediator in oncogenic H-Ras-induced DNA damage and subsequent senescence. Oncogene 31:1117–1129. https://doi.org/10.1038/onc.2011.327

    CAS  Article  PubMed  Google Scholar 

  70. Williams JP, Wu J, Johansson G, Rizvi TA, Miller SC, Geiger H, Malik P, Li W, Mukouyama YS, Cancelas JA et al (2008) Nf1 mutation expands an EGFR-dependent peripheral nerve progenitor that confers neurofibroma tumorigenic potential. Cell Stem Cell 3:658–669. https://doi.org/10.1016/j.stem.2008.10.003

    CAS  Article  PubMed  PubMed Central  Google Scholar 

  71. Wu J, Dombi E, Jousma E, Dunn RS, Lindquist D, Schnell BM, Kim MO, Kim A, Widemann BC, Cripe TP et al (2012) Preclincial testing of sorafenib and RAD001 in the Nf(flox/flox);DhhCre mouse model of plexiform neurofibroma using magnetic resonance imaging. Pediatr Blood Cancer 58:173–180. https://doi.org/10.1002/pbc.23015

    Article  PubMed  Google Scholar 

  72. Wu J, Keng VW, Patmore DM, Kendall JJ, Patel AV, Jousma E, Jessen WJ, Choi K, Tschida BR, Silverstein KA et al (2016) Insertional mutagenesis identifies a STAT3/Arid1b/beta-catenin pathway driving neurofibroma initiation. Cell Rep 14:1979–1990. https://doi.org/10.1016/j.celrep.2016.01.074

    CAS  Article  PubMed  PubMed Central  Google Scholar 

  73. Wu J, Williams JP, Rizvi TA, Kordich JJ, Witte D, Meijer D, Stemmer-Rachamimov AO, Cancelas JA, Ratner N (2008) Plexiform and dermal neurofibromas and pigmentation are caused by Nf1 loss in desert hedgehog-expressing cells. Cancer Cell 13:105–116. https://doi.org/10.1016/j.ccr.2007.12.027

    CAS  Article  PubMed  PubMed Central  Google Scholar 

  74. Zhao H, Sun Z, Wang J, Huang H, Kocher JP, Wang L (2014) Crossmap: a versatile tool for coordinate conversion between genome assemblies. Bioinformatics 30:1006–1007. https://doi.org/10.1093/bioinformatics/btt730

    CAS  Article  PubMed  Google Scholar 

  75. Zou X, Owusu M, Harris R, Jackson SP, Loizou JI, Nik-Zainal S (2018) Validating the concept of mutational signatures with isogenic cell models. Nat Commun 9:1744. https://doi.org/10.1038/s41467-018-04052-8

    CAS  Article  PubMed  PubMed Central  Google Scholar 

Download references

Acknowledgements

This work was funded by NIH-R37-NS083580 (NINDS Javits Neuroscience Investigator Award to NR) and an Innovation Award from Cincinnati Children’s Hospital. We thank Dr. Carlos Prada for review of the manuscript, Sage Bioinformatics (Sara J.C. Gosline) for access to the dermal neurofibroma dataset prior to publication, A. Pemov and D. Stewart (NCI) for assistance with data transfer, and Doug Marchuk (Duke) for suggesting use of the Burden test. We thank the CHTN Midwestern Division for some samples used in this study. All procedures involving human participants were in accordance with the ethical standards of the institutional and/or national research committee and with the 1964 Helsinki declaration and its later amendments or comparable ethical standards.

Author information

Affiliations

Authors

Contributions

NR, KC and YY designed the study and prepared the manuscript. RJS provided surgical specimens. MW provided tissue sections and DNA. EL and HB provided cells. JW and JAC sorted cells. MK and PD performed WES. KC performed variant calling and downstream bioinformatics analyses. YY and KC filtered predicted variants. YY verified candidates with IGV, Sanger sequencing, and functional analysis of ATM in NF1. KV performed 53BP1 focus and DNA comet assays. LJM analyzed population distribution.

Corresponding author

Correspondence to Nancy Ratner.

Ethics declarations

Conflict of interest

The authors declare no conflicts of interest.

Additional information

Publisher's Note

Springer Nature remains neutral with regard to jurisdictional claims in published maps and institutional affiliations.

Electronic supplementary material

Below is the link to the electronic supplementary material.

Supplementary file1 (PDF 67713 kb)

Rights and permissions

Reprints and Permissions

About this article

Verify currency and authenticity via CrossMark

Cite this article

Yu, Y., Choi, K., Wu, J. et al. NF1 patient missense variants predict a role for ATM in modifying neurofibroma initiation. Acta Neuropathol 139, 157–174 (2020). https://doi.org/10.1007/s00401-019-02086-w

Download citation

  • Received:

  • Revised:

  • Accepted:

  • Published:

  • Issue Date:

  • DOI: https://doi.org/10.1007/s00401-019-02086-w

Keywords

  • Neurofibromatosis type 1
  • Neurofibroma
  • Genomics
  • Mutation
  • ATM
  • DNA damage
  • Modifier genes