Skip to main content

Alpha-synuclein delays mitophagy and targeting Miro rescues neuron loss in Parkinson’s models

Abstract

Alpha-synuclein is a component of Lewy bodies, the pathological hallmark of Parkinson’s disease (PD), and is also mutated in familial PD. Here, by extensively analyzing PD patient brains and neurons, and fly models, we show that alpha-synuclein accumulation results in upregulation of Miro protein levels. Miro is a motor/adaptor on the outer mitochondrial membrane that mediates mitochondrial motility, and is removed from damaged mitochondria to facilitate mitochondrial clearance via mitophagy. PD patient neurons abnormally accumulate Miro on the mitochondrial surface leading to delayed mitophagy. Partial reduction of Miro rescues mitophagy phenotypes and neurodegeneration in human neurons and flies. Upregulation of Miro by alpha-synuclein requires an interaction via the N-terminus of alpha-synuclein. Our results highlight the importance of mitochondria-associated alpha-synuclein in human disease, and present Miro as a novel therapeutic target.

This is a preview of subscription content, access via your institution.

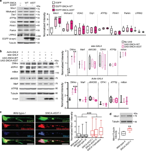
Fig. 1
Fig. 2
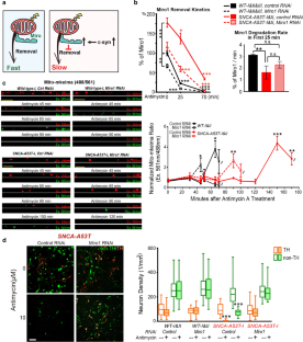
Fig. 3
Fig. 4
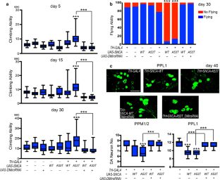
Fig. 5
Fig. 6

References

  1. Abeliovich A, Gitler AD (2016) Defects in trafficking bridge Parkinson’s disease pathology and genetics. Nature 539:207–216. https://doi.org/10.1038/nature20414

    Article  PubMed  Google Scholar 

  2. Ashrafi G, Schlehe JS, LaVoie MJ, Schwarz TL (2014) Mitophagy of damaged mitochondria occurs locally in distal neuronal axons and requires PINK1 and Parkin. J Cell Biol 206:655–670. https://doi.org/10.1083/jcb.201401070

    Article  PubMed  PubMed Central  CAS  Google Scholar 

  3. Benskey MJ, Perez RG, Manfredsson FP (2016) The contribution of alpha synuclein to neuronal survival and function—implications for Parkinson’s disease. J Neurochem 137:331–359. https://doi.org/10.1111/jnc.13570

    Article  PubMed  PubMed Central  CAS  Google Scholar 

  4. Betarbet R, Canet-Aviles RM, Sherer TB, Mastroberardino PG, McLendon C, Kim JH, Lund S, Na HM, Taylor G, Bence NF et al (2006) Intersecting pathways to neurodegeneration in Parkinson’s disease: effects of the pesticide rotenone on DJ-1, alpha-synuclein, and the ubiquitin–proteasome system. Neurobiol Dis 22:404–420. https://doi.org/10.1016/j.nbd.2005.12.003

    Article  PubMed  CAS  Google Scholar 

  5. Bingol B, Tea JS, Phu L, Reichelt M, Bakalarski CE, Song Q, Foreman O, Kirkpatrick DS, Sheng M (2014) The mitochondrial deubiquitinase USP30 opposes parkin-mediated mitophagy. Nature 510:370–375. https://doi.org/10.1038/nature13418

    Article  PubMed  CAS  Google Scholar 

  6. Burre J, Sharma M, Sudhof TC (2012) Systematic mutagenesis of alpha-synuclein reveals distinct sequence requirements for physiological and pathological activities. J Neurosci Off J Soc Neurosci 32:15227–15242. https://doi.org/10.1523/JNEUROSCI.3545-12.2012

    Article  CAS  Google Scholar 

  7. Byers B, Cord B, Nguyen HN, Schule B, Fenno L, Lee PC, Deisseroth K, Langston JW, Pera RR, Palmer TD (2011) SNCA triplication Parkinson’s patient’s iPSC-derived DA neurons accumulate alpha-synuclein and are susceptible to oxidative stress. PLoS One 6:e26159. https://doi.org/10.1371/journal.pone.0026159

    Article  PubMed  PubMed Central  CAS  Google Scholar 

  8. Chan NC, Salazar AM, Pham AH, Sweredoski MJ, Kolawa NJ, Graham RL, Hess S, Chan DC (2011) Broad activation of the ubiquitin–proteasome system by Parkin is critical for mitophagy. Hum Mol Genet 20:1726–1737. https://doi.org/10.1093/hmg/ddr048

    Article  PubMed  PubMed Central  CAS  Google Scholar 

  9. Chen L, Xie Z, Turkson S, Zhuang X (2015) A53T human alpha-synuclein overexpression in transgenic mice induces pervasive mitochondria macroautophagy defects preceding dopamine neuron degeneration. J Neurosci Off J Soc Neurosci 35:890–905. https://doi.org/10.1523/JNEUROSCI.0089-14.2015

    Article  CAS  Google Scholar 

  10. Chu Y, Kordower JH (2007) Age-associated increases of alpha-synuclein in monkeys and humans are associated with nigrostriatal dopamine depletion: is this the target for Parkinson’s disease? Neurobiol Dis 25:134–149. https://doi.org/10.1016/j.nbd.2006.08.021

    Article  PubMed  CAS  Google Scholar 

  11. Chung SY, Kishinevsky S, Mazzulli JR, Graziotto J, Mrejeru A, Mosharov EV, Puspita L, Valiulahi P, Sulzer D, Milner TA et al (2016) Parkin and PINK1 patient iPSC-derived midbrain dopamine neurons exhibit mitochondrial dysfunction and alpha-synuclein accumulation. Stem Cell Rep 7:664–677. https://doi.org/10.1016/j.stemcr.2016.08.012

    Article  CAS  Google Scholar 

  12. Di Maio R, Barrett PJ, Hoffman EK, Barrett CW, Zharikov A, Borah A, Hu X, McCoy J, Chu CT, Burton EA et al (2016) Alpha-synuclein binds to TOM20 and inhibits mitochondrial protein import in Parkinson’s disease. Sci Transl Med 8:342ra378. https://doi.org/10.1126/scitranslmed.aaf3634

    Article  CAS  Google Scholar 

  13. Erkkinen MG, Kim MO, Geschwind MD (2018) Clinical neurology and epidemiology of the major neurodegenerative diseases. Cold Spring Harbor Perspect Biol. https://doi.org/10.1101/cshperspect.a033118

    Article  Google Scholar 

  14. Fransson S, Ruusala A, Aspenstrom P (2006) The atypical Rho GTPases Miro-1 and Miro-2 have essential roles in mitochondrial trafficking. Biochem Biophys Res Commun 344:500–510. https://doi.org/10.1016/j.bbrc.2006.03.163

    Article  PubMed  CAS  Google Scholar 

  15. Furlong RA, Narain Y, Rankin J, Wyttenbach A, Rubinsztein DC (2000) Alpha-synuclein overexpression promotes aggregation of mutant huntingtin. Biochem J 346(Pt 3):577–581

    Article  PubMed  PubMed Central  CAS  Google Scholar 

  16. Gispert S, Brehm N, Weil J, Seidel K, Rub U, Kern B, Walter M, Roeper J, Auburger G (2015) Potentiation of neurotoxicity in double-mutant mice with Pink1 ablation and A53T-SNCA overexpression. Hum Mol Genet 24:1061–1076. https://doi.org/10.1093/hmg/ddu520

    Article  PubMed  CAS  Google Scholar 

  17. Glater EE, Megeath LJ, Stowers RS, Schwarz TL (2006) Axonal transport of mitochondria requires milton to recruit kinesin heavy chain and is light chain independent. J Cell Biol 173:545–557. https://doi.org/10.1083/jcb.200601067

    Article  PubMed  PubMed Central  CAS  Google Scholar 

  18. Guardia-Laguarta C, Area-Gomez E, Rub C, Liu Y, Magrane J, Becker D, Voos W, Schon EA, Przedborski S (2014) Alpha-synuclein is localized to mitochondria-associated ER membranes. J Neurosci Off J Soc Neurosci 34:249–259. https://doi.org/10.1523/JNEUROSCI.2507-13.2014

    Article  CAS  Google Scholar 

  19. Hsieh CH, Shaltouki A, Gonzalez AE, Bettencourt da Cruz A, Burbulla LF, St Lawrence E, Schule B, Krainc D, Palmer TD, Wang X (2016) Functional impairment in miro degradation and mitophagy is a shared feature in familial and sporadic Parkinson’s disease. Cell Stem Cell 19:709–724. https://doi.org/10.1016/j.stem.2016.08.002

    Article  PubMed  PubMed Central  CAS  Google Scholar 

  20. Kamp F, Exner N, Lutz AK, Wender N, Hegermann J, Brunner B, Nuscher B, Bartels T, Giese A, Beyer K et al (2010) Inhibition of mitochondrial fusion by alpha-synuclein is rescued by PINK1, Parkin and DJ-1. EMBO J 29:3571–3589. https://doi.org/10.1038/emboj.2010.223

    Article  PubMed  PubMed Central  CAS  Google Scholar 

  21. Lee VM, Trojanowski JQ (2006) Mechanisms of Parkinson’s disease linked to pathological alpha-synuclein: new targets for drug discovery. Neuron 52:33–38. https://doi.org/10.1016/j.neuron.2006.09.026

    Article  PubMed  CAS  Google Scholar 

  22. Liu S, Sawada T, Lee S, Yu W, Silverio G, Alapatt P, Millan I, Shen A, Saxton W, Kanao T et al (2012) Parkinson’s disease-associated kinase PINK1 regulates Miro protein level and axonal transport of mitochondria. PLoS Genet 8:e1002537. https://doi.org/10.1371/journal.pgen.1002537

    Article  PubMed  PubMed Central  CAS  Google Scholar 

  23. Ludtmann MH, Angelova PR, Ninkina NN, Gandhi S, Buchman VL, Abramov AY (2016) Monomeric alpha-synuclein exerts a physiological role on brain ATP synthase. J Neurosci Off J Soc Neuroscience 36:10510–10521. https://doi.org/10.1523/JNEUROSCI.1659-16.2016

    Article  CAS  Google Scholar 

  24. Narendra D, Tanaka A, Suen DF, Youle RJ (2008) Parkin is recruited selectively to impaired mitochondria and promotes their autophagy. J Cell Biol 183:795–803. https://doi.org/10.1083/jcb.200809125

    Article  PubMed  PubMed Central  Google Scholar 

  25. Narendra D, Walker JE, Youle R (2012) Mitochondrial quality control mediated by PINK1 and Parkin: links to parkinsonism. Cold Spring Harbor Perspect Biol. https://doi.org/10.1101/cshperspect.a011338

    Article  Google Scholar 

  26. Nguyen HN, Byers B, Cord B, Shcheglovitov A, Byrne J, Gujar P, Kee K, Schule B, Dolmetsch RE, Langston W et al (2011) LRRK2 mutant iPSC-derived DA neurons demonstrate increased susceptibility to oxidative stress. Cell Stem Cell 8:267–280. https://doi.org/10.1016/j.stem.2011.01.013

    Article  PubMed  PubMed Central  CAS  Google Scholar 

  27. Norris KL, Hao R, Chen LF, Lai CH, Kapur M, Shaughnessy PJ, Chou D, Yan J, Taylor JP, Engelender S et al (2015) Convergence of Parkin, PINK1, and alpha-synuclein on stress-induced mitochondrial morphological remodeling. J Biol Chem 290:13862–13874. https://doi.org/10.1074/jbc.M114.634063

    Article  PubMed  PubMed Central  CAS  Google Scholar 

  28. Oh CK, Sultan A, Platzer J, Dolatabadi N, Soldner F, McClatchy DB, Diedrich JK, Yates JR III, Ambasudhan R, Nakamura T et al (2017) S-Nitrosylation of PINK1 attenuates PINK1/Parkin-dependent mitophagy in hiPSC-based Parkinson’s disease models. Cell Rep 21:2171–2182. https://doi.org/10.1016/j.celrep.2017.10.068

    Article  PubMed  PubMed Central  CAS  Google Scholar 

  29. Pacelli C, Giguere N, Bourque MJ, Levesque M, Slack RS, Trudeau LE (2015) Elevated mitochondrial bioenergetics and axonal arborization size are key contributors to the vulnerability of dopamine neurons. Curr Biol 25:2349–2360. https://doi.org/10.1016/j.cub.2015.07.050

    Article  PubMed  CAS  Google Scholar 

  30. Paillusson S, Gomez-Suaga P, Stoica R, Little D, Gissen P, Devine MJ, Noble W, Hanger DP, Miller CCJ (2017) Alpha-synuclein binds to the ER-mitochondria tethering protein VAPB to disrupt Ca2+ homeostasis and mitochondrial ATP production. Acta Neuropathol 134:129–149. https://doi.org/10.1007/s00401-017-1704-z

    Article  PubMed  PubMed Central  CAS  Google Scholar 

  31. Polymeropoulos MH, Lavedan C, Leroy E, Ide SE, Dehejia A, Dutra A, Pike B, Root H, Rubenstein J, Boyer R et al (1997) Mutation in the alpha-synuclein gene identified in families with Parkinson’s disease. Science 276:2045–2047

    Article  PubMed  CAS  Google Scholar 

  32. Poole AC, Thomas RE, Yu S, Vincow ES, Pallanck L (2010) The mitochondrial fusion-promoting factor mitofusin is a substrate of the PINK1/parkin pathway. PLoS One 5:e10054. https://doi.org/10.1371/journal.pone.0010054

    Article  PubMed  PubMed Central  CAS  Google Scholar 

  33. Spillantini MG, Schmidt ML, Lee VM, Trojanowski JQ, Jakes R, Goedert M (1997) Alpha-synuclein in Lewy bodies. Nature 388:839–840. https://doi.org/10.1038/42166

    Article  PubMed  CAS  Google Scholar 

  34. Stowers RS, Megeath LJ, Gorska-Andrzejak J, Meinertzhagen IA, Schwarz TL (2002) Axonal transport of mitochondria to synapses depends on milton, a novel Drosophila protein. Neuron 36:1063–1077

    Article  PubMed  CAS  Google Scholar 

  35. Surmeier DJ, Guzman JN, Sanchez-Padilla J, Goldberg JA (2010) What causes the death of dopaminergic neurons in Parkinson’s disease? Prog Brain Res 183:59–77. https://doi.org/10.1016/S0079-6123(10)83004-3

    Article  PubMed  CAS  Google Scholar 

  36. Surmeier DJ, Obeso JA, Halliday GM (2017) Selective neuronal vulnerability in Parkinson disease. Nat Rev Neurosci 18:101–113. https://doi.org/10.1038/nrn.2016.178

    Article  PubMed  PubMed Central  CAS  Google Scholar 

  37. Trinh K, Moore K, Wes PD, Muchowski PJ, Dey J, Andrews L, Pallanck LJ (2008) Induction of the phase II detoxification pathway suppresses neuron loss in Drosophila models of Parkinson’s disease. J Neurosci Off J Soc Neurosci 28:465–472. https://doi.org/10.1523/JNEUROSCI.4778-07.2008

    Article  CAS  Google Scholar 

  38. Tsai PI, Course MM, Lovas JR, Hsieh CH, Babic M, Zinsmaier KE, Wang X (2014) PINK1-mediated phosphorylation of Miro inhibits synaptic growth and protects dopaminergic neurons in Drosophila. Sci Rep 4:6962. https://doi.org/10.1038/srep06962

    Article  PubMed  PubMed Central  CAS  Google Scholar 

  39. Vives-Bauza C, Przedborski S (2011) Mitophagy: the latest problem for Parkinson’s disease. Trends Mol Med 17:158–165. https://doi.org/10.1016/j.molmed.2010.11.002

    Article  PubMed  CAS  Google Scholar 

  40. Wang X, Schwarz TL (2009) Imaging axonal transport of mitochondria. Methods Enzymol 457:319–333. https://doi.org/10.1016/S0076-6879(09)05018-6

    Article  PubMed  PubMed Central  CAS  Google Scholar 

  41. Wang X, Schwarz TL (2009) The mechanism of Ca2+-dependent regulation of kinesin-mediated mitochondrial motility. Cell 136:163–174. https://doi.org/10.1016/j.cell.2008.11.046

    Article  PubMed  PubMed Central  CAS  Google Scholar 

  42. Wang X, Winter D, Ashrafi G, Schlehe J, Wong YL, Selkoe D, Rice S, Steen J, LaVoie MJ, Schwarz TL (2011) PINK1 and Parkin target Miro for phosphorylation and degradation to arrest mitochondrial motility. Cell 147:893–906. https://doi.org/10.1016/j.cell.2011.10.018

    Article  PubMed  PubMed Central  CAS  Google Scholar 

Download references

Acknowledgements

We thank Drs. Renee Reijo Pera, Theo Palmer, Guangwen Wang (Stanford University Stem Cell Core, supported by California Institute for Regenerative Medicine, GC1R-06673-A to Dr. Michael Snyder), and the National Institute of Neurological Disorders and Stroke (NINDS) human and cell repository (https://stemcells.nindsgenetics.org) for iPSC lines, the Banner Sun Health Research Institute Brain and Body Donation Program of Sun City, Arizona for human postmortem brains, Dr. Leo Pallanck for flies, Dr. Alex Whitworth for antibodies, Dr. Thomas Südhof for constructs, and Ashley E. Gonzalez for technical support. This work was supported by the Michael J. Fox Foundation (X. W.), the Esther A. and Joseph Klingenstein Fund (X. W.), the California Institute of Regenerative Medicine (X. W.), the National Institute of Health (X. W. RO1NS089583), and the Archer Fund (X. W.). The Brain and Body Donation Program is supported by the NINDS (U24 NS072026 National Brain and Tissue Resource for Parkinson’s Disease and Related Disorders), the National Institute on Aging (P30 AG19610 Arizona Alzheimer’s Disease Core Center), the Arizona Department of Health Services (211002, Arizona Alzheimer’s Research Center), the Arizona Biomedical Research Commission (4001, 0011, 05-901 and 1001 to the Arizona Parkinson’s Disease Consortium), and the Michael J. Fox Foundation.

Author information

Affiliations

Authors

Contributions

AS, CH, and MK designed and performed experiments, and made figures. XW conceived and supervised the project, designed the experiments, and wrote the paper with the assistance from all authors.

Corresponding author

Correspondence to Xinnan Wang.

Ethics declarations

Conflict of interest

No competing financial interests.

Electronic supplementary material

Below is the link to the electronic supplementary material.

Supplementary material 2 (MOV 1153 kb)

Supplementary material 3 (MOV 10110 kb)

Supplementary material 4 (MOV 761 kb)

Supplementary material 1 (PDF 13344 kb)

Rights and permissions

Reprints and Permissions

About this article

Verify currency and authenticity via CrossMark

Cite this article

Shaltouki, A., Hsieh, CH., Kim, M.J. et al. Alpha-synuclein delays mitophagy and targeting Miro rescues neuron loss in Parkinson’s models. Acta Neuropathol 136, 607–620 (2018). https://doi.org/10.1007/s00401-018-1873-4

Download citation

  • Received:

  • Accepted:

  • Published:

  • Issue Date:

  • DOI: https://doi.org/10.1007/s00401-018-1873-4

Keywords

  • Parkinson
  • Alpha-synuclein
  • Miro
  • Mitochondria
  • Mitophagy
  • iPSC
  • Fly
  • Dopaminergic