Skip to main content

Intravenous miR-144 reduces left ventricular remodeling after myocardial infarction

Abstract

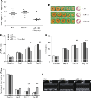
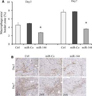
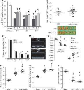
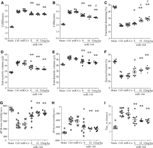
MicroRNA-144 is a cytoprotective miRNA. Our previous study showed that miR-144 provides potent acute cardioprotection in an ischemia/reperfusion injury model. This study was performed to further assess whether miR-144 improves post-MI remodeling in a non-reperfused myocardial infarction (MI) model. C57BL/6 mice were subjected to MI by permanent left anterior descending artery (LAD) ligation. miR-144 was delivered by intravenous injections of 8 mg/kg, 16 mg/kg, or 32 mg/kg at day 0, day 1, day 3, and then a similar dose given once every 3 days, until day 28 after MI. Cardiac function was evaluated using echocardiography. At the end of the study, heart function was also evaluated using a pressure volume catheter. The percentage of the length of the infarct scar on the left ventricle (LV) circumferential length was calculated for heart each section. The miR-144 KO mice showed a worse heart failure phenotype with ventricular dilation and impaired contractility after LAD ligation. Ischemia decreased miR-144 levels, and the miR-144 level was restored to baseline by administration of intravenous miR-144. Cy3-labeled miR-144 was localized to the infarct and border zone, and was taken up by cardiomyocytes and macrophages. In miR-144-treated groups, at 28 days MI size was significantly reduced, and cardiac function was improved [LV fractional shortening, end-systolic volume (µL), end-diastolic volume (µL), ejection fraction (%), dP/dt max (mmHg/s), dP/dt min (mmHg/s), Tau (ms)], compared with controls (p < 0.01). This beneficial effect was associated with reduced border zone fibrosis, inflammation and apoptosis, these effects were associated with significant changes in autophagy signaling. Intravenous miR-144 has potent effects on post-MI remodeling. These findings suggest that miR-144 has potential as a therapeutic agent after MI.

This is a preview of subscription content, access via your institution.

Fig. 1
Fig. 2
Fig. 3
Fig. 4
Fig. 5
Fig. 6
Fig. 7
Fig. 8
Fig. 9

References

  1. Aoyagi T, Kusakari Y, Xiao CY, Inouye BT, Takahashi M, Scherrer-Crosbie M, Rosenzweig A, Hara K, Matsui T (2012) Cardiac mTOR protects the heart against ischemia–reperfusion injury. Am J Physiol Heart Circ Physiol 303:H75–H85. https://doi.org/10.1152/ajpheart.00241.2012

    Article  PubMed  PubMed Central  CAS  Google Scholar 

  2. Bui AL, Horwich TB, Fonarow GC (2011) Epidemiology and risk profile of heart failure. Nat Rev Cardiol 8:30–41. https://doi.org/10.1038/nrcardio.2010.165

    Article  PubMed  Google Scholar 

  3. Buss SJ, Muenz S, Riffel JH, Malekar P, Hagenmueller M, Weiss CS, Bea F, Bekeredjian R, Schinke-Braun M, Izumo S, Katus HA, Hardt SE (2009) Beneficial effects of mammalian target of rapamycin inhibition on left ventricular remodeling after myocardial infarction. J Am Coll Cardiol 54:2435–2446. https://doi.org/10.1016/j.jacc.2009.08.031

    Article  PubMed  CAS  Google Scholar 

  4. Chen S, Li P, Li J, Wang Y, Du Y, Chen X, Zang W, Wang H, Chu H, Zhao G, Zhang G (2015) MiR-144 inhibits proliferation and induces apoptosis and autophagy in lung cancer cells by targeting TIGAR. Cell Physiol Biochem 35:997–1007. https://doi.org/10.1159/000369755

    Article  PubMed  CAS  Google Scholar 

  5. Chen W, Saxena A, Li N, Sun J, Gupta A, Lee DW, Tian Q, Dobaczewski M, Frangogiannis NG (2012) Endogenous IRAK-M attenuates postinfarction remodeling through effects on macrophages and fibroblasts. Arterioscler Thromb Vasc Biol 32:2598–2608. https://doi.org/10.1161/ATVBAHA.112.300310

    Article  PubMed  PubMed Central  CAS  Google Scholar 

  6. Cleutjens JP, Kandala JC, Guarda E, Guntaka RV, Weber KT (1995) Regulation of collagen degradation in the rat myocardium after infarction. J Mol Cell Cardiol 27:1281–1292. https://doi.org/10.1016/S0022-2828(05)82390-9

    Article  PubMed  CAS  Google Scholar 

  7. Desmouliere A, Geinoz A, Gabbiani F, Gabbiani G (1993) Transforming growth factor-beta 1 induces alpha-smooth muscle actin expression in granulation tissue myofibroblasts and in quiescent and growing cultured fibroblasts. J Cell Biol 122:103–111

    Article  PubMed  CAS  Google Scholar 

  8. Dobaczewski M, Xia Y, Bujak M, Gonzalez-Quesada C, Frangogiannis NG (2010) CCR5 signaling suppresses inflammation and reduces adverse remodeling of the infarcted heart, mediating recruitment of regulatory T cells. Am J Pathol 176:2177–2187. https://doi.org/10.2353/ajpath.2010.090759

    Article  PubMed  PubMed Central  CAS  Google Scholar 

  9. Dore LC, Amigo JD, Dos Santos CO, Zhang Z, Gai X, Tobias JW, Yu D, Klein AM, Dorman C, Wu W, Hardison RC, Paw BH, Weiss MJ (2008) A GATA-1-regulated microRNA locus essential for erythropoiesis. Proc Natl Acad Sci USA 105:3333–3338. https://doi.org/10.1073/pnas.0712312105

    Article  PubMed  Google Scholar 

  10. Frangogiannis NG (2014) The inflammatory response in myocardial injury, repair, and remodelling. Nat Rev Cardiol 11:255–265. https://doi.org/10.1038/nrcardio.2014.28

    Article  PubMed  PubMed Central  CAS  Google Scholar 

  11. Fullerton JN, O’Brien AJ, Gilroy DW (2013) Pathways mediating resolution of inflammation: when enough is too much. J Pathol 231:8–20. https://doi.org/10.1002/path.4232

    Article  PubMed  Google Scholar 

  12. Li J, Cai S, Peng J, Friedberg MK, Redington AN (2016) Time dependent distribution of microRNA 144 after intravenous delivery. Microrna 5:36–49

    Article  PubMed  CAS  Google Scholar 

  13. Li J, Rohailla S, Gelber N, Rutka J, Sabah N, Gladstone RA, Wei C, Hu P, Kharbanda RK, Redington AN (2014) MicroRNA-144 is a circulating effector of remote ischemic preconditioning. Basic Res Cardiol 109:423. https://doi.org/10.1007/s00395-014-0423-z

    Article  PubMed  CAS  Google Scholar 

  14. Maekawa Y, Anzai T, Yoshikawa T, Asakura Y, Takahashi T, Ishikawa S, Mitamura H, Ogawa S (2002) Prognostic significance of peripheral monocytosis after reperfused acute myocardial infarction: a possible role for left ventricular remodeling. J Am Coll Cardiol 39:241–246

    Article  PubMed  Google Scholar 

  15. Maekawa Y, Anzai T, Yoshikawa T, Sugano Y, Mahara K, Kohno T, Takahashi T, Ogawa S (2004) Effect of granulocyte-macrophage colony-stimulating factor inducer on left ventricular remodeling after acute myocardial infarction. J Am Coll Cardiol 44:1510–1520. https://doi.org/10.1016/j.jacc.2004.05.083

    Article  PubMed  CAS  Google Scholar 

  16. Mauviel A (2005) Transforming growth factor-beta: a key mediator of fibrosis. Methods Mol Med 117:69–80. https://doi.org/10.1385/1-59259-940-0:069

    PubMed  CAS  Article  Google Scholar 

  17. Mukherjee R, Colbath GP, Justus CD, Bruce JA, Allen CM, Hewett KW, Saul JP, Gourdie RG, Spinale FG (2010) Spatiotemporal induction of matrix metalloproteinase-9 transcription after discrete myocardial injury. FASEB J 24:3819–3828. https://doi.org/10.1096/fj.10-155531

    Article  PubMed  PubMed Central  CAS  Google Scholar 

  18. Pfeffer MA, Braunwald E (1990) Ventricular remodeling after myocardial infarction. Experimental observations and clinical implications. Circulation 81:1161–1172

    Article  PubMed  CAS  Google Scholar 

  19. Rohailla S, Clarizia N, Sourour M, Sourour W, Gelber N, Wei C, Li J, Redington AN (2014) Acute, delayed and chronic remote ischemic conditioning is associated with downregulation of mTOR and enhanced autophagy signaling. PLoS ONE 9:e111291. https://doi.org/10.1371/journal.pone.0111291

    Article  PubMed  PubMed Central  CAS  Google Scholar 

  20. Rosenkranz S, Flesch M, Amann K, Haeuseler C, Kilter H, Seeland U, Schluter KD, Bohm M (2002) Alterations of beta-adrenergic signaling and cardiac hypertrophy in transgenic mice overexpressing TGF-beta(1). Am J Physiol Heart Circ Physiol 283:H1253–H1262. https://doi.org/10.1152/ajpheart.00578.2001

    Article  PubMed  CAS  Google Scholar 

  21. Rusten TE, Stenmark H (2010) p62, an autophagy hero or culprit? Nat Cell Biol 12:207–209. https://doi.org/10.1038/ncb0310-207

    Article  PubMed  CAS  Google Scholar 

  22. Shih H, Lee B, Lee RJ, Boyle AJ (2011) The aging heart and post-infarction left ventricular remodeling. J Am Coll Cardiol 57:9–17. https://doi.org/10.1016/j.jacc.2010.08.623

    Article  PubMed  Google Scholar 

  23. Squire IB, Evans J, Ng LL, Loftus IM, Thompson MM (2004) Plasma MMP-9 and MMP-2 following acute myocardial infarction in man: correlation with echocardiographic and neurohumoral parameters of left ventricular dysfunction. J Card Fail 10:328–333. https://doi.org/10.1016/j.cardfail.2003.11.003

    Article  PubMed  CAS  Google Scholar 

  24. Sun T, Dong YH, Du W, Shi CY, Wang K, Tariq MA, Wang JX, Li PF (2017) The role of microRNAs in myocardial infarction: from molecular mechanism to clinical application. Int J Mol Sci. https://doi.org/10.3390/ijms18040745

    Article  PubMed  PubMed Central  Google Scholar 

  25. Sutton MG, Sharpe N (2000) Left ventricular remodeling after myocardial infarction: pathophysiology and therapy. Circulation 101:2981–2988

    Article  PubMed  CAS  Google Scholar 

  26. Tao ZY, Cavasin MA, Yang F, Liu YH, Yang XP (2004) Temporal changes in matrix metalloproteinase expression and inflammatory response associated with cardiac rupture after myocardial infarction in mice. Life Sci 74:1561–1572. https://doi.org/10.1016/j.lfs.2003.09.042

    Article  PubMed  CAS  Google Scholar 

  27. van Amerongen MJ, Harmsen MC, van Rooijen N, Petersen AH, van Luyn MJ (2007) Macrophage depletion impairs wound healing and increases left ventricular remodeling after myocardial injury in mice. Am J Pathol 170:818–829. https://doi.org/10.2353/ajpath.2007.060547

    Article  PubMed  PubMed Central  CAS  Google Scholar 

  28. Velagaleti RS, Pencina MJ, Murabito JM, Wang TJ, Parikh NI, D’Agostino RB, Levy D, Kannel WB, Vasan RS (2008) Long-term trends in the incidence of heart failure after myocardial infarction. Circulation 118:2057–2062. https://doi.org/10.1161/CIRCULATIONAHA.108.784215

    Article  PubMed  PubMed Central  Google Scholar 

  29. Wei M, Xin P, Li S, Tao J, Li Y, Li J, Liu M, Zhu W, Redington AN (2011) Repeated remote ischemic postconditioning protects against adverse left ventricular remodeling and improves survival in a rat model of myocardial infarction. Circ Res 108:1220–1225. https://doi.org/10.1161/CIRCRESAHA.110.236190

    Article  PubMed  CAS  Google Scholar 

  30. White HD, Norris RM, Brown MA, Brandt PW, Whitlock RM, Wild CJ (1987) Left ventricular end-systolic volume as the major determinant of survival after recovery from myocardial infarction. Circulation 76:44–51

    Article  PubMed  CAS  Google Scholar 

  31. Yan X, Anzai A, Katsumata Y, Matsuhashi T, Ito K, Endo J, Yamamoto T, Takeshima A, Shinmura K, Shen W, Fukuda K, Sano M (2013) Temporal dynamics of cardiac immune cell accumulation following acute myocardial infarction. J Mol Cell Cardiol 62:24–35. https://doi.org/10.1016/j.yjmcc.2013.04.023

    Article  PubMed  CAS  Google Scholar 

  32. Yu D, dos Santos CO, Zhao G, Jiang J, Amigo JD, Khandros E, Dore LC, Yao Y, D’Souza J, Zhang Z, Ghaffari S, Choi J, Friend S, Tong W, Orange JS, Paw BH, Weiss MJ (2010) miR-451 protects against erythroid oxidant stress by repressing 14-3-3zeta. Genes Dev 24:1620–1633. https://doi.org/10.1101/gad.1942110

    Article  PubMed  PubMed Central  CAS  Google Scholar 

  33. Zhao S, Wu H, Xia W, Chen X, Zhu S, Zhang S, Shao Y, Ma W, Yang D, Zhang J (2014) Periostin expression is upregulated and associated with myocardial fibrosis in human failing hearts. J Cardiol 63:373–378. https://doi.org/10.1016/j.jjcc.2013.09.013

    Article  PubMed  Google Scholar 

Download references

Acknowledgements

This study was supported by a grant from the Canadian Institute of Health Research, Grant number: MOP-133469 (A. Redington).

Author information

Affiliations

Authors

Corresponding author

Correspondence to Andrew N. Redington.

Ethics declarations

Conflict of interest

None of the authors have any conflict of interests to report.

Electronic supplementary material

Below is the link to the electronic supplementary material.

Supplementary material 1 (DOC 6042 kb)

Rights and permissions

Reprints and Permissions

About this article

Verify currency and authenticity via CrossMark

Cite this article

Li, J., Cai, S.X., He, Q. et al. Intravenous miR-144 reduces left ventricular remodeling after myocardial infarction. Basic Res Cardiol 113, 36 (2018). https://doi.org/10.1007/s00395-018-0694-x

Download citation

  • Received:

  • Accepted:

  • Published:

  • DOI: https://doi.org/10.1007/s00395-018-0694-x

Keywords

  • MI, myocardial infarction
  • MiR, microRNA
  • LAD, left anterior descending artery
  • mTOR, mammalian target of rapamycin