Skip to main content

Exogenous GDF11 induces cardiac and skeletal muscle dysfunction and wasting

An Erratum to this article was published on 18 July 2017

This article has been updated

Abstract

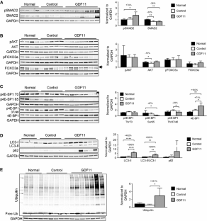
Growth differentiation factor 11 (GDF11), a TGF-beta superfamily member, is highly homologous to myostatin and essential for embryonic patterning and organogenesis. Reports of GDF11 effects on adult tissues are conflicting, with some describing anti-aging and pro-regenerative activities on the heart and skeletal muscle while others opposite or no effects. Herein, we sought to determine the in vivo cardiac and skeletal muscle effects of excess GDF11. Mice were injected with GDF11 secreting cells, an identical model to that used to initially identify the in vivo effects of myostatin. GDF11 exposure in mice induced whole body wasting and profound loss of function in cardiac and skeletal muscle over a 14-day period. Loss of cardiac mass preceded skeletal muscle loss. Cardiac histologic and echocardiographic evaluation demonstrated loss of ventricular muscle wall thickness, decreased cardiomyocyte size, and decreased cardiac function 10 days following initiation of GDF11 exposure. Changes in skeletal muscle after GDF11 exposure were manifest at day 13 and were associated with wasting, decreased fiber size, and reduced strength. Changes in cardiomyocytes and skeletal muscle fibers were associated with activation of SMAD2, the ubiquitin–proteasome pathway and autophagy. Thus, GDF11 over administration in vivo results in cardiac and skeletal muscle loss, dysfunction, and death. Here, serum levels of GDF11 by Western blotting were 1.5-fold increased over controls. Although GDF11 effects in vivo are likely dose, route, and duration dependent, its physiologic changes are similar to myostatin and other Activin receptors ligands. These data support that GDF11, like its other closely related TGF-beta family members, induces loss of cardiac and skeletal muscle mass and function.

This is a preview of subscription content, access via your institution.

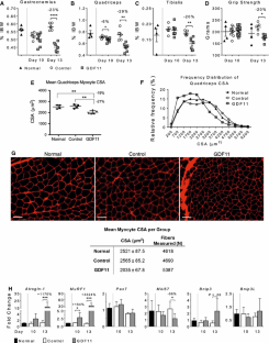
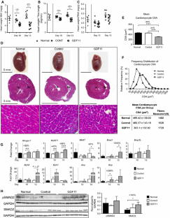
Fig. 1
Fig. 2
Fig. 3
Fig. 4

Change history

  • 18 July 2017

    An erratum to this article has been published.

References

  1. Andersen RE, Lim DA (2014) An ingredient for the elixir of youth. Cell Res 24:1381–1382. doi:10.1038/cr.2014.107

    CAS  Article  PubMed  PubMed Central  Google Scholar 

  2. Black K, Garrett IR, Mundy GR (1991) Chinese hamster ovarian cells transfected with the murine interleukin-6 gene cause hypercalcemia as well as cachexia, leukocytosis and thrombocytosis in tumor-bearing nude mice. Endocrinology 128:2657–2659. doi:10.1210/endo-128-5-2657

    CAS  Article  PubMed  Google Scholar 

  3. Bodine SC, Latres E, Baumhueter S, Lai VK, Nunez L, Clarke BA, Poueymirou WT, Panaro FJ, Na E, Dharmarajan K, Pan ZQ, Valenzuela DM, DeChiara TM, Stitt TN, Yancopoulos GD, Glass DJ (2001) Identification of ubiquitin ligases required for skeletal muscle atrophy. Science (New York, NY) 294:1704–1708. doi:10.1126/science.1065874

    CAS  Article  Google Scholar 

  4. Bonetto A, Aydogdu T, Jin X, Zhang Z, Zhan R, Puzis L, Koniaris LG, Zimmers TA (2012) JAK/STAT3 pathway inhibition blocks skeletal muscle wasting downstream of IL-6 and in experimental cancer cachexia. Am J Physiol Endocrinol Metab 303:E410–E421. doi:10.1152/ajpendo.00039.2012

    CAS  Article  PubMed  PubMed Central  Google Scholar 

  5. Dirkx E, da Costa Martins PA, De Windt LJ (2013) Regulation of fetal gene expression in heart failure. Biochim Biophys Acta 1832:2414–2424. doi:10.1016/j.bbadis.2013.07.023

    CAS  Article  PubMed  Google Scholar 

  6. Du GQ, Shao ZB, Wu J, Yin WJ, Li SH, Wu J, Weisel RD, Tian JW, Li RK (2017) Targeted myocardial delivery of GDF11 gene rejuvenates the aged mouse heart and enhances myocardial regeneration after ischemia-reperfusion injury. Basic Res Cardiol 112:7. doi:10.1007/s00395-016-0593-y

    Article  PubMed  Google Scholar 

  7. Egerman MA, Cadena SM, Gilbert JA, Meyer A, Nelson HN, Swalley SE, Mallozzi C, Jacobi C, Jennings LL, Clay I, Laurent G, Ma S, Brachat S, Lach-Trifilieff E, Shavlakadze T, Trendelenburg AU, Brack AS, Glass DJ (2015) GDF11 increases with age and inhibits skeletal muscle regeneration. Cell Metab 22:164–174. doi:10.1016/j.cmet.2015.05.010

    CAS  Article  PubMed  PubMed Central  Google Scholar 

  8. Gitelman SE, Kobrin MS, Ye JQ, Lopez AR, Lee A, Derynck R (1994) Recombinant Vgr-1/BMP-6-expressing tumors induce fibrosis and endochondral bone formation in vivo. J Cell Biol 126:1595–1609. doi:10.1083/jcb.126.6.1595

    CAS  Article  PubMed  Google Scholar 

  9. Gomes MD, Lecker SH, Jagoe RT, Navon A, Goldberg AL (2001) Atrogin-1, a muscle-specific F-box protein highly expressed during muscle atrophy. Proc Natl Acad Sci USA 98:14440–14445. doi:10.1073/pnas.251541198

    CAS  Article  PubMed  PubMed Central  Google Scholar 

  10. Jin X, Zhang Z, Beer-Stolz D, Zimmers TA, Koniaris LG (2007) Interleukin-6 inhibits oxidative injury and necrosis after extreme liver resection. Hepatology (Baltimore, Md.) 46:802–812. doi:10.1002/hep.21728

    CAS  Article  Google Scholar 

  11. Jin X, Zimmers TA, Perez EA, Pierce RH, Zhang Z, Koniaris LG (2006) Paradoxical effects of short- and long-term interleukin-6 exposure on liver injury and repair. Hepatology (Baltimore, Md.) 43:474–484. doi:10.1002/hep.21087

    CAS  Article  Google Scholar 

  12. Koniaris LG, Zimmers-Koniaris T, Hsiao EC, Chavin K, Sitzmann JV, Farber JM (2001) Cytokine-responsive gene-2/IFN-inducible protein-10 expression in multiple models of liver and bile duct injury suggests a role in tissue regeneration. J Immunol 167:399–406

    CAS  Article  PubMed  Google Scholar 

  13. Loffredo FS, Steinhauser ML, Jay SM, Gannon J, Pancoast JR, Yalamanchi P, Sinha M, Dall’Osso C, Khong D, Shadrach JL, Miller CM, Singer BS, Stewart A, Psychogios N, Gerszten RE, Hartigan AJ, Kim MJ, Serwold T, Wagers AJ, Lee RT (2013) Growth differentiation factor 11 is a circulating factor that reverses age-related cardiac hypertrophy. Cell 153:828–839. doi:10.1016/j.cell.2013.04.015

    CAS  Article  PubMed  PubMed Central  Google Scholar 

  14. Lopez JE, Myagmar BE, Swigart PM, Montgomery MD, Haynam S, Bigos M, Rodrigo MC, Simpson PC (2011) Beta-myosin heavy chain is induced by pressure overload in a minor subpopulation of smaller mouse cardiac myocytes. Circ Res 109:629–638. doi:10.1161/CIRCRESAHA.111.243410

    CAS  Article  PubMed  PubMed Central  Google Scholar 

  15. Matthys P, Dijkmans R, Proost P, Van Damme J, Heremans H, Sobis H, Billiau A (1991) Severe cachexia in mice inoculated with interferon-gamma-producing tumor cells. Int J Cancer 49:77–82. doi:10.1002/ijc.2910490115

    CAS  Article  PubMed  Google Scholar 

  16. McPherron AC, Lawler AM, Lee SJ (1999) Regulation of anterior/posterior patterning of the axial skeleton by growth/differentiation factor 11. Nat Genet 22:260–264. doi:10.1038/10320

    CAS  Article  PubMed  Google Scholar 

  17. Mielcarek M, Inuabasi L, Bondulich MK, Muller T, Osborne GF, Franklin SA, Smith DL, Neueder A, Rosinski J, Rattray I, Protti A, Bates GP (2014) Dysfunction of the CNS-heart axis in mouse models of Huntington’s disease. PLoS Genet 10:e1004550. doi:10.1371/journal.pgen.1004550

    Article  PubMed  PubMed Central  Google Scholar 

  18. Minamoto VB, Hulst JB, Lim M, Peace WJ, Bremner SN, Ward SR, Lieber RL (2007) Increased efficacy and decreased systemic-effects of botulinum toxin A injection after active or passive muscle manipulation. Dev Med Child Neurol 49(12):907–914. doi:10.1111/j.1469-8749.2007.00907.x

    Article  PubMed  Google Scholar 

  19. Nakashima M, Toyono T, Akamine A, Joyner A (1999) Expression of growth/differentiation factor 11, a new member of the BMP/TGFbeta superfamily during mouse embryogenesis. Mech Dev 80:185–189. doi:10.1016/S0925-4773(98)00205-6

    CAS  Article  PubMed  Google Scholar 

  20. Nishikimi T, Maeda N, Matsuoka H (2006) The role of natriuretic peptides in cardioprotection. Cardiovasc Res 69:318–328. doi:10.1016/j.cardiores.2005.10.001

    CAS  Article  PubMed  Google Scholar 

  21. Oliff A, Defeo-Jones D, Boyer M, Martinez D, Kiefer D, Vuocolo G, Wolfe A, Socher SH (1987) Tumors secreting human TNF/cachectin induce cachexia in mice. Cell 50:555–563

    CAS  Article  PubMed  Google Scholar 

  22. Poggioli T, Vujic A, Yang P, Macias-Trevino C, Uygur A, Loffredo FS, Pancoast JR, Cho M, Goldstein J, Tandias RM, Gonzalez E, Walker RG, Thompson TB, Wagers AJ, Fong YW, Lee RT (2016) Circulating growth differentiation factor 11/8 levels decline with age. Circ Res 118:29–37. doi:10.1161/CIRCRESAHA.115.307521

    CAS  Article  PubMed  Google Scholar 

  23. Razeghi P, Young ME, Alcorn JL, Moravec CS, Frazier OH, Taegtmeyer H (2001) Metabolic gene expression in fetal and failing human heart. Circulation 104:2923–2931

    CAS  Article  PubMed  Google Scholar 

  24. Richter G, Kruger-Krasagakes S, Hein G, Huls C, Schmitt E, Diamantstein T, Blankenstein T (1993) Interleukin 10 transfected into Chinese hamster ovary cells prevents tumor growth and macrophage infiltration. Cancer Res 53:4134–4137

    CAS  PubMed  Google Scholar 

  25. Robertson IB, Rifkin DB (2016) Regulation of the bioavailability of TGF-beta and TGF-beta-related proteins. Cold Spring Harb Perspect Biol. doi:10.1101/cshperspect.a021907

    PubMed  Google Scholar 

  26. Rodgers BD (2016) The immateriality of circulating GDF11. Circ Res 118:1472–1474. doi:10.1161/CIRCRESAHA.116.308478

    CAS  Article  PubMed  Google Scholar 

  27. Rodgers BD, Eldridge JA (2015) Reduced circulating GDF11 is unlikely responsible for age-dependent changes in mouse heart, muscle, and brain. Endocrinology 156:3885–3888. doi:10.1210/en.2015-1628

    CAS  Article  PubMed  Google Scholar 

  28. Sgadari C, Angiolillo AL, Cherney BW, Pike SE, Farber JM, Koniaris LG, Vanguri P, Burd PR, Sheikh N, Gupta G, Teruya-Feldstein J, Tosato G (1996) Interferon-inducible protein-10 identified as a mediator of tumor necrosis in vivo. Proc Natl Acad Sci USA 93:13791–13796

    CAS  Article  PubMed  PubMed Central  Google Scholar 

  29. Shimizu K, Yoshikawa H, Matsui M, Masuhara K, Takaoka K (1994) Periosteal and intratumorous bone formation in athymic nude mice by Chinese hamster ovary tumors expressing murine bone morphogenetic protein-4. Clin Orthop Relat Res 300:274–280

    Google Scholar 

  30. Sinha M, Jang YC, Oh J, Khong D, Wu EY, Manohar R, Miller C, Regalado SG, Loffredo FS, Pancoast JR, Hirshman MF, Lebowitz J, Shadrach JL, Cerletti M, Kim MJ, Serwold T, Goodyear LJ, Rosner B, Lee RT, Wagers AJ (2014) Restoring systemic GDF11 levels reverses age-related dysfunction in mouse skeletal muscle. Science (New York, NY) 344:649–652. doi:10.1126/science.1251152

    CAS  Article  Google Scholar 

  31. Smith SC, Zhang X, Zhang X, Gross P, Starosta T, Mohsin S, Franti M, Gupta P, Hayes D, Myzithras M, Kahn J, Tanner J, Weldon SM, Khalil A, Guo X, Sabri A, Chen X, MacDonnell S, Houser SR (2015) GDF11 does not rescue aging-related pathological hypertrophy. Circ Res 117:926–932. doi:10.1161/CIRCRESAHA.115.307527

    CAS  Article  PubMed  PubMed Central  Google Scholar 

  32. Smith SC, Zhang X, Zhang X, Gross P, Starosta T, Mohsin S, Franti M, Gupta P, Hayes D, Myzithras M, Kahn J, Tanner J, Weldon SM, Khalil A, Guo X, Sabri A, Chen X, MacDonnell S, Houser SR (2015) GDF11 does not rescue aging-related pathological hypertrophy. Circ Res. doi:10.1161/circresaha.115.307527

    Google Scholar 

  33. Zimmers TA, Davies MV, Koniaris LG, Haynes P, Esquela AF, Tomkinson KN, McPherron AC, Wolfman NM, Lee SJ (2002) Induction of cachexia in mice by systemically administered myostatin. Science (New York, NY) 296:1486–1488. doi:10.1126/science.1069525

    CAS  Article  Google Scholar 

  34. Zimmers TA, McKillop IH, Pierce RH, Yoo JY, Koniaris LG (2003) Massive liver growth in mice induced by systemic interleukin 6 administration. Hepatology (Baltimore, Md.) 38:326–334. doi:10.1053/jhep.2003.50318

    CAS  Article  Google Scholar 

  35. Zugmaier G, Paik S, Wilding G, Knabbe C, Bano M, Lupu R, Deschauer B, Simpson S, Dickson RB, Lippman M (1991) Transforming growth factor beta 1 induces cachexia and systemic fibrosis without an antitumor effect in nude mice. Cancer Res 51:3590–3594

    CAS  PubMed  Google Scholar 

Download references

Acknowledgements

This work was supported by National Cancer Institute grants R01 CA194593, R01 CA122596, National Institute for General Medical Studies grant R01 GM092758, and Pennsylvania Department of Health CURE Grant TJU# 080-37038-AI0801, and the Lustgarten Foundation to T.A.Z., and by the Lilly Endowment, Inc., Physician Scientist Initiative to L.G.K. The authors used resources of the IU Laboratory Animal Resource Center and the IU School of Medicine Small Animal Ultrasound Core.

Author information

Affiliations

Authors

Contributions

Concept: TAZ, MEC, and LGK; methodology: TAZ and LGK; formal Analysis: YJ, TWL, MW, EDA, FEM, and TAZ; investigation: YJ, TWL, MW, EDA, and FEM; resources: TAZ and LGK; data curation: TWL and TAZ; writing-original draft: TWL; writing-review and editing: TAZ, TWL, MW, EDA, MEC, and LGK; visualization: YJ and TWL; supervision: TAZ and LGK; project administration: TAZ and LGK; and funding acquisition: TAZ and LGK.

Corresponding authors

Correspondence to Teresa A. Zimmers or Leonidas G. Koniaris.

Ethics declarations

Conflict of interest

The authors have no conflicts of interest to declare.

Additional information

An erratum to this article is available at https://doi.org/10.1007/s00395-017-0642-1.

Electronic supplementary material

Below is the link to the electronic supplementary material.

Supplementary material 1 (DOCX 5513 kb)

Rights and permissions

Reprints and Permissions

About this article

Verify currency and authenticity via CrossMark

Cite this article

Zimmers, T.A., Jiang, Y., Wang, M. et al. Exogenous GDF11 induces cardiac and skeletal muscle dysfunction and wasting. Basic Res Cardiol 112, 48 (2017). https://doi.org/10.1007/s00395-017-0639-9

Download citation

  • Received:

  • Accepted:

  • Published:

  • DOI: https://doi.org/10.1007/s00395-017-0639-9

Keywords

  • Growth/differentiation factor-11
  • GDF11
  • GDF-11
  • Cachexia
  • Cardiac hypertrophy
  • SMAD2
  • Atrophy
  • Wasting
  • Autophagy
  • Cardiac function
  • Myostatin
  • Aging