Skip to main content

Impaired mitochondrial biogenesis due to dysfunctional adiponectin-AMPK-PGC-1α signaling contributing to increased vulnerability in diabetic heart

Abstract

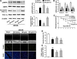
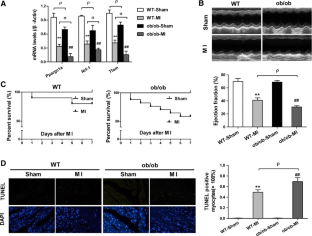
Impaired mitochondrial biogenesis causes skeletal muscle damage in diabetes. However, whether and how mitochondrial biogenesis is impaired in the diabetic heart remains largely unknown. Whether adiponectin (APN), a potent cardioprotective molecule, regulates cardiac mitochondrial function has also not been previously investigated. In this study, electron microscopy revealed significant mitochondrial disorders in ob/ob cardiomyocytes, including mitochondrial swelling and cristae disorientation and breakage. Moreover, mitochondrial biogenesis of ob/ob cardiomyocytes is significantly impaired, as evidenced by reduced Ppargc-1a/Nrf-1/Tfam mRNA levels, mitochondrial DNA content, ATP content, citrate synthase activity, complexes I/III/V activity, AMPK phosphorylation, and increased PGC-1α acetylation. Since APN is an upstream activator of AMPK and APN plasma levels are significantly reduced in ob/ob mice, we further tested the hypothesis that reduced APN in ob/ob mice is causatively related to mitochondrial biogenesis impairment. One week of APN treatment of ob/ob mice activated AMPK, reduced PGC-1α acetylation, increased mitochondrial biogenesis, and attenuated mitochondrial disorders. In contrast, knocking out APN inhibited AMPK-PGC-1α signaling and impaired both mitochondrial biogenesis and function. The ob/ob mice exhibited lower survival rates and exacerbated myocardial injury after MI, when compared to controls. APN supplementation improved mitochondrial biogenesis and attenuated MI injury, an effect that was almost completely abrogated by the AMPK inhibitor compound C. In high glucose/high fat treated neonatal rat ventricular myocytes, siRNA-mediated knockdown of PGC-1α blocked gAd-enhanced mitochondrial biogenesis and function and attenuated protection against hypoxia/reoxygenation injury. In conclusion, hypoadiponectinemia impaired AMPK-PGC-1α signaling, resulting in dysfunctional mitochondrial biogenesis that constitutes a novel mechanism for rendering diabetic hearts more vulnerable to enhanced MI injury.

This is a preview of subscription content, access via your institution.

Fig. 1
Fig. 2
Fig. 3
Fig. 4
Fig. 5
Fig. 6
Fig. 7

References

  1. Arany Z, He H, Lin J, Hoyer K, Handschin C, Toka O, Ahmad F, Matsui T, Chin S, Wu PH, Rybkin II, Shelton JM, Manieri M, Cinti S, Schoen FJ, Bassel-Duby R, Rosenzweig A, Ingwall JS, Spiegelman BM (2005) Transcriptional coactivator PGC-1 alpha controls the energy state and contractile function of cardiac muscle. Cell Metab 1:259–271. doi:S1550-4131(05)00081-1

    PubMed  Article  CAS  Google Scholar 

  2. Basu R, Pajvani UB, Rizza RA, Scherer PE (2007) Selective downregulation of the high molecular weight form (HMW) of adiponectin in hyperinsulinemia and in type 2 diabetes: differential regulation from non-diabetic subjects. Diabetes 56:2174–2177. doi:10.2337/db07-0185

    PubMed  Article  CAS  Google Scholar 

  3. Bergeron R, Ren JM, Cadman KS, Moore IK, Perret P, Pypaert M, Young LH, Semenkovich CF, Shulman GI (2001) Chronic activation of AMP kinase results in NRF-1 activation and mitochondrial biogenesis. Am J Physiol Endocrinol Metab 281:E1340–E1346

    PubMed  CAS  Google Scholar 

  4. Boengler K, Hilfiker-Kleiner D, Heusch G, Schulz R (2010) Inhibition of permeability transition pore opening by mitochondrial STAT3 and its role in myocardial ischemia/reperfusion. Basic Res Cardiol 105:771–785. doi:10.1007/s00395-010-0124-1

    PubMed  Article  CAS  Google Scholar 

  5. Bonnard C, Durand A, Peyrol S, Chanseaume E, Chauvin MA, Morio B, Vidal H, Rieusset J (2008) Mitochondrial dysfunction results from oxidative stress in the skeletal muscle of diet-induced insulin-resistant mice. J Clin Invest 118:789–800. doi:10.1172/JCI32601

    PubMed  CAS  Google Scholar 

  6. Boudina S, Sena S, O’Neill BT, Tathireddy P, Young ME, Abel ED (2005) Reduced mitochondrial oxidative capacity and increased mitochondrial uncoupling impair myocardial energetics in obesity. Circulation 112:2686–2695. doi:10.1161/CIRCULATIONAHA.105.554360

    PubMed  Article  Google Scholar 

  7. Boudina S, Sena S, Theobald H, Sheng X, Wright JJ, Hu XX, Aziz S, Johnson JI, Bugger H, Zaha VG, Abel ED (2007) Mitochondrial energetics in the heart in obesity-related diabetes: direct evidence for increased uncoupled respiration and activation of uncoupling proteins. Diabetes 56:2457–2466. doi:10.2337/db07-0481

    PubMed  Article  CAS  Google Scholar 

  8. Bugger H, Abel ED (2010) Mitochondria in the diabetic heart. Cardiovasc Res 88:229–240. doi:10.1093/cvr/cvq239

    PubMed  Article  CAS  Google Scholar 

  9. Bugger H, Chen D, Riehle C, Soto J, Theobald HA, Hu XX, Ganesan B, Weimer BC, Abel ED (2009) Tissue-specific remodeling of the mitochondrial proteome in type 1 diabetic akita mice. Diabetes 58:1986–1997. doi:10.2337/db09-0259

    PubMed  Article  CAS  Google Scholar 

  10. Civitarese AE, Ukropcova B, Carling S, Hulver M, DeFronzo RA, Mandarino L, Ravussin E, Smith SR (2006) Role of adiponectin in human skeletal muscle bioenergetics. Cell Metab 4:75–87. doi:10.1016/j.cmet.2006.05.002

    PubMed  Article  CAS  Google Scholar 

  11. Coll T, Jové M, Rodríguez-Calvo R, Eyre E, Palomer X, Sánchez RM, Merlos M, Laguna JC, Vázquez-Carrera M (2006) Palmitate-mediated downregulation of peroxisome proliferator-activated receptor-gamma coactivator 1alpha in skeletal muscle cells involves MEK1/2 and nuclear factor-kappaB activation. Diabetes 55:2779–2787. doi:10.2337/db05-1494

    PubMed  Article  CAS  Google Scholar 

  12. Creager MA, Luscher TF, Cosentino F, Beckman JA (2003) Diabetes and vascular disease: pathophysiology, clinical consequences, and medical therapy: part I. Circulation 108:1527–1532. doi:10.1161/01.CIR.0000091257.27563.32

    PubMed  Article  Google Scholar 

  13. Debard C, Laville M, Berbe V, Loizon E, Guillet C, Morio-Liondore B, Boirie Y, Vidal H (2004) Expression of key genes of fatty acid oxidation, including adiponectin receptors, in skeletal muscle of type 2 diabetic patients. Diabetologia 47:917–925. doi:10.1007/s00125-004-1394-7

    PubMed  Article  CAS  Google Scholar 

  14. Duncan JG, Fong JL, Medeiros DM, Finck BN, Kelly DP (2007) Insulin-resistant heart exhibits a mitochondrial biogenic response driven by the peroxisome proliferator-activated receptor-alpha/PGC-1alpha gene regulatory pathway. Circulation 115:909–917. doi:10.1161/CIRCULATIONAHA.106.662296

    PubMed  Article  CAS  Google Scholar 

  15. Geng T, Li P, Okutsu M, Yin X, Kwek J, Zhang M, Yan Z (2010) PGC-1alpha plays a functional role in exercise-induced mitochondrial biogenesis and angiogenesis but not fiber-type transformation in mouse skeletal muscle. Am J Physiol Cell Physiol 298:C572–C579. doi:10.1152/ajpcell.00481.2009

    PubMed  Article  CAS  Google Scholar 

  16. Gerhart-Hines Z, Rodgers JT, Bare O, Lerin C, Kim SH, Mostoslavsky R, Alt FW, Wu Z, Puigserver P (2007) Metabolic control of muscle mitochondrial function and fatty acid oxidation through SIRT1/PGC-1alpha. EMBO J 26:1913–1923. doi:10.1038/sj.emboj.7601633

    PubMed  Article  CAS  Google Scholar 

  17. Grundy SM, Benjamin IJ, Burke GL, Chait A, Eckel RH, Howard BV, Mitch W, Smith SC Jr, Sowers JR (1999) Diabetes and cardiovascular disease: a statement for healthcare professionals from the American heart association. Circulation 100:1134–1146. doi:10.1161/01.CIR.100.10.1134

    PubMed  Article  CAS  Google Scholar 

  18. Gundewar S, Calvert JW, Jha S, Toedt-Pingel I, Ji SY, Nunez D, Ramachandran A, Anaya-Cisneros M, Tian R, Lefer DJ (2009) Activation of AMP-activated protein kinase by metformin improves left ventricular function and survival in heart failure. Circ Res 104:403–411. doi:10.1161/CIRCRESAHA.108.190918

    PubMed  Article  CAS  Google Scholar 

  19. Heusch G, Boengler K, Schulz R (2010) Inhibition of mitochondrial permeability transition pore opening: the Holy Grail of cardioprotection. Basic Res Cardiol 105:151–154. doi:10.1007/s00395-009-0080-9

    PubMed  Article  Google Scholar 

  20. Huss JM, Kelly DP (2005) Mitochondrial energy metabolism in heart failure: a question of balance. J Clin Invest 115:547–555. doi:10.1172/JCI24405

    PubMed  CAS  Google Scholar 

  21. Iwabu M, Yamauchi T, Okada-Iwabu M, Sato K, Nakagawa T, Funata M, Yamaguchi M, Namiki S, Nakayama R, Tabata M, Ogata H, Kubota N, Takamoto I, Hayashi YK, Yamauchi N, Waki H, Fukayama M, Nishino I, Tokuyama K, Ueki K, Oike Y, Ishii S, Hirose K, Shimizu T, Touhara K, Kadowaki T (2010) Adiponectin and AdipoR1 regulate PGC-1alpha and mitochondria by Ca(2+) and AMPK/SIRT1. Nature 464:1313–1319. doi:10.1038/nature08991

    PubMed  Article  CAS  Google Scholar 

  22. Jäger S, Handschin C, St-Pierre J, Spiegelman BM (2007) AMP-activated protein kinase (AMPK) action in skeletal muscle via direct phosphorylation of PGC-1α. Proc Natl Acad Sci USA 104:12017–12022. doi:10.1073/pnas.0705070104

    PubMed  Article  Google Scholar 

  23. Javadov S, Purdham DM, Zeidan A, Karmazyn M (2006) NHE-1 inhibition improves cardiac mitochondrial function through regulation of mitochondrial biogenesis during postinfarction remodeling. Am J Physiol Heart Circ Physiol 291:H1722–H1730. doi:10.1152/ajpheart.00159.2006

    PubMed  Article  CAS  Google Scholar 

  24. Jung TW, Lee YJ, Lee MW, Kim SM, Jung TW (2009) Full-length adiponectin protects hepatocytes from palmitate-induced apoptosis via inhibition of c-Jun NH2 terminal kinase. FEBS J 276:2278–2284. doi:10.1111/j.1742-4658.2009.06955.x

    PubMed  Article  CAS  Google Scholar 

  25. Kannel WB, McGee DL (1979) Diabetes and cardiovascular disease. The Framingham study. JAMA 241:2035–2038

    PubMed  Article  CAS  Google Scholar 

  26. Kelley DE, He J, Menshikova EV, Ritov VB (2002) Dysfunction of mitochondria in human skeletal muscle in type 2 diabetes. Diabetes 51:2944–2950. doi:10.2337/diabetes.51.10.2944

    PubMed  Article  CAS  Google Scholar 

  27. Kim JE, Song SE, Kim YW, Kim JY, Park SC, Park YK, Baek SH, Lee IK, Park SY (2010) Adiponectin inhibits palmitate-induced apoptosis through suppression of reactive oxygen species in endothelial cells: involvement of cAMP/protein kinase A and AMP-activated protein kinase. J Endocrinol 207:35–44. doi:10.1677/JOE-10-0093

    PubMed  Article  CAS  Google Scholar 

  28. Lehman JJ, Barger PM, Kovacs A, Saffitz JE, Medeiros DM, Kelly DP (2000) Peroxisome proliferator-activated receptor gamma coactivator-1 promotes cardiac mitochondrial biogenesis. J Clin Invest 106:847–856. doi:10.1172/JCI10268

    PubMed  Article  CAS  Google Scholar 

  29. Li L, Mühlfeld C, Niemann B, Pan R, Li R, Hilfiker-Kleiner D, Chen Y, Rohrbach S (2011) Mitochondrial biogenesis and PGC-1a deacetylation by chronic treadmill exercise: differential response in cardiac and skeletal muscle. Basic Res Cardiol 106:1221–1234. doi:10.1007/s00395-011-0213-9

    PubMed  Article  CAS  Google Scholar 

  30. Lindsay RS, Funahashi T, Hanson RL, Matsuzawa Y, Tanaka S, Tataranni PA, Knowler WC, Krakoff J (2002) Adiponectin and development of type 2 diabetes in the Pima Indian population. Lancet 360:57–58. doi:10.1016/S0140-6736(02)09335-2

    PubMed  Article  CAS  Google Scholar 

  31. Lynn EG, Stevens MV, Wong RP, Carabenciov D, Jacobson J, Murphy E, Sack MN (2010) Transient upregulation of PGC-1alpha diminishes cardiac ischemia tolerance via upregulation of ANT1. J Mol Cell Cardiol 49:693–698. doi:10.1016/j.yjmcc.2010.06.008

    PubMed  Article  CAS  Google Scholar 

  32. Maeda N, Shimomura I, Kishida K, Nishizawa H, Matsuda M, Nagaretani H, Furuyama N, Kondo H, Takahashi M, Arita Y, Komuro R, Ouchi N, Kihara S, Tochino Y, Okutomi K, Horie M, Takeda S, Aoyama T, Funahashi T, Matsuzawa Y (2002) Diet-induced insulin resistance in mice lacking adiponectin/ACRP30. Nat Med 8:731–737. doi:10.1038/nm724

    PubMed  Article  CAS  Google Scholar 

  33. Maedler K, Oberholzer J, Bucher P, Spinas GA, Donath MY (2003) Monounsaturated fatty acids prevent the deleterious effects of palmitate and high glucose on human pancreatic beta-cell turnover and function. Diabetes 52:726–733. doi:10.2337/diabetes.52.3.726

    PubMed  Article  CAS  Google Scholar 

  34. Mootha VK, Lindgren CM, Eriksson KF, Subramanian A, Sihag S, Lehar J, Puigserver P, Carlsson E, Ridderstråle M, Laurila E, Houstis N, Daly MJ, Patterson N, Mesirov JP, Golub TR, Tamayo P, Spiegelman B, Lander ES, Hirschhorn JN, Altshuler D, Groop LC (2003) PGC-1alpha-responsive genes involved in oxidative phosphorylation are coordinately downregulated in human diabetes. Nat Genet 34:267–273. doi:10.1038/ng1180

    PubMed  Article  CAS  Google Scholar 

  35. Nakamura Y, Shimada K, Fukuda D, Shimada Y, Ehara S, Hirose M, Kataoka T, Kamimori K, Shimodozono S, Kobayashi Y, Yoshiyama M, Takeuchi K, Yoshikawa J (2004) Implications of plasma concentrations of adiponectin in patients with coronary artery disease. Heart 90:528–533. doi:10.1136/hrt.2003.011114

    PubMed  Article  CAS  Google Scholar 

  36. Ouchi N, Shibata R, Walsh K (2006) Cardioprotection by adiponectin. Trends Cardiovasc Med 16:141–146. doi:10.1016/j.tcm.2006.03.001

    PubMed  Article  CAS  Google Scholar 

  37. Paiva MA, Rutter-Locher Z, Gonçalves LM, Providência LA, Davidson SM, Yellon DM, Mocanu MM (2011) Enhancing AMPK activation during ischemia protects the diabetic heart against reperfusion injury. Am J Physiol Heart Circ Physiol 300(6):H2123–H2134. doi:10.1152/ajpheart.00707.2010

    PubMed  Article  CAS  Google Scholar 

  38. Patti ME, Butte AJ, Crunkhorn S, Cusi K, Berria R, Kashyap S, Miyazaki Y, Kohane I, Costello M, Saccone R, Landaker EJ, Goldfine AB, Mun E, DeFronzo R, Finlayson J, Kahn CR, Mandarino LJ (2003) Coordinated reduction of genes of oxidative metabolism in humans with insulin resistance and diabetes: potential role of PGC1 and NRF1. Proc Natl Acad Sci USA 100:8466–8471. doi:10.1073/pnas.1032913100

    PubMed  Article  CAS  Google Scholar 

  39. Paradies G, Petrosillo G, Pistolese M, Di Venosa N, Federici A, Ruggiero FM (2004) Decrease in mitochondrial complex I activity in ischemic/reperfused rat heart: involvement of reactive oxygen species and cardiolipin. Circ Res 94:53–59. doi:10.1161/01.RES.0000109416.56608.64

    PubMed  Article  CAS  Google Scholar 

  40. Pischon T, Girman CJ, Hotamisligil GS, Rifai N, Hu FB, Rimm EB (2004) Plasma adiponectin levels and risk of myocardial infarction in men. JAMA 291:1730–1737. doi:10.1001/jama.291.14.1730

    PubMed  Article  CAS  Google Scholar 

  41. Puigserver P, Spiegelman BM (2003) Peroxisome proliferator-activated receptor-gamma coactivator 1 alpha (PGC-1 alpha): transcriptional coactivator and metabolic regulator. Endocr Rev 24:78–90. doi:10.1210/er.2002-0012

    PubMed  Article  CAS  Google Scholar 

  42. Rodgers JT, Lerin C, Haas W, Gygi SP, Spiegelman BM, Puigserver P (2005) Nutrient control of glucose homeostasis through a complex of PGC-1α and SIRT1. Nature 434:113–118. doi:10.1038/nature03354

    PubMed  Article  CAS  Google Scholar 

  43. Russell LK, Mansfield CM, Lehman JJ, Kovacs A, Courtois M, Saffitz JE, Medeiros DM, Valencik ML, McDonald JA, Kelly DP (2004) Cardiac-specific induction of the transcriptional coactivator peroxisome proliferator-activated receptor gamma coactivator-1alpha promotes mitochondrial biogenesis and reversible cardiomyopathy in a developmental stage-dependent manner. Circ Res 94:525–533. doi:10.1161/01.RES.0000117088.36577.EB

    PubMed  Article  CAS  Google Scholar 

  44. Scarpulla RC (2008) Transcriptional paradigms in mammalian mitochondrial biogenesis and function. Physiol Rev 88:611–638. doi:10.1152/physrev.00025.2007

    PubMed  Article  CAS  Google Scholar 

  45. Shen X, Zheng S, Thongboonkerd V, Xu M, Pierce WM Jr, Klein JB, Epstein PN (2004) Cardiac mitochondrial damage and biogenesis in a chronic model of type 1 diabetes. Am J Physiol Endocrinol Metab 287:E896–E905. doi:10.1152/ajpendo.00047.2004

    PubMed  Article  CAS  Google Scholar 

  46. Shibata R, Sato K, Pimentel DR, Takemura Y, Kihara S, Ohashi K, Funahashi T, Ouchi N, Walsh K (2005) Adiponectin protects against myocardial ischemia-reperfusion injury through AMPK- and COX-2-dependent mechanisms. Nat Med 11:1096–1103. doi:10.1038/nm1295

    PubMed  Article  CAS  Google Scholar 

  47. Su H, Yuan Y, Wang XM, Lau WB, Wang Y, Wang X, Gao E, Koch WJ, Ma XL (2013) Inhibition of CTRP9, a novel and cardiac-abundantly expressed cell survival molecule, by TNFα-initiated oxidative signaling contributes to exacerbated cardiac injury in diabetic mice. Basic Res Cardiol 108:315–326. doi:10.1007/s00395-012-0315-z

    PubMed  Article  Google Scholar 

  48. Sun L, Luo C, Long J, Wei D, Liu J (2006) Acrolein is a mitochondrial toxin: effects on respiratory function and enzyme activities in isolated rat liver mitochondria. Mitochondrion 6:136–142. doi:10.1016/j.mito.2006.04.003

    PubMed  Article  CAS  Google Scholar 

  49. Tao L, Gao E, Jiao X, Yuan Y, Li S, Christopher TA, Lopez BL, Koch W, Chan L, Goldstein BJ, Ma XL (2007) Adiponectin cardioprotection after myocardial ischemia/reperfusion involves the reduction of oxidative/nitrative stress. Circulation 115:1408–1416. doi:10.1161/CIRCULATIONAHA.106.666941

    PubMed  Article  CAS  Google Scholar 

  50. Tao L, Wang Y, Gao E, Zhang H, Yuan Y, Lau WB, Chan L, Koch WJ, Ma XL (2010) Adiponectin: an indispensable molecule in rosiglitazone cardioprotection following myocardial infarction. Circ Res 106:409–417. doi:10.1161/CIRCRESAHA.109.211797

    PubMed  Article  CAS  Google Scholar 

  51. Thom T, Haase N, Rosamond W, Howard VJ, Rumsfeld J, Manolio T, Zheng ZJ, Flegal K, O’Donnell C, Kittner S, Lloyd-Jones D, Goff DC Jr, Hong Y, Adams R, Friday G, Furie K, Gorelick P, Kissela B, Marler J, Meigs J, Roger V, Sidney S, Sorlie P, Steinberger J, Wasserthiel-Smoller S, Wilson M, Wolf P (2006) Heart Disease and Stroke Statistics—2006 Update: a report from the American Heart Association Statistics Committee and Stroke Statistics Subcommittee. Circulation 113:e85–e151. doi:10.1161/CIRCULATIONAHA.105.171600

    PubMed  Article  Google Scholar 

  52. Tompkins AJ, Burwell LS, Digerness SB, Zaragoza C, Holman WL, Brookes PS (2006) Mitochondrial dysfunction in cardiac ischemia-reperfusion injury: ROS from complex I, without inhibition. Biochim Biophys Acta 1762:223–231. doi:10.1016/j.bbadis.2005.10.001

    PubMed  Article  CAS  Google Scholar 

  53. Valerio A, Cardile A, Cozzi V, Bracale R, Tedesco L, Pisconti A, Palomba L, Cantoni O, Clementi E, Moncada S, Carruba MO, Nisoli E (2006) TNF-α downregulates eNOS expression and mitochondrial biogenesis in fat and muscle of obese rodents. J Clin Invest 116:2791–2798. doi:10.1172/JCI28570

    PubMed  CAS  Google Scholar 

  54. Ventura-Clapier R, Garnier A, Veksler V (2008) Transcriptional control of mitochondrial biogenesis: the central role of PGC-1alpha. Cardiovasc Res 79:208–217. doi:10.1093/cvr/cvn098

    PubMed  Article  CAS  Google Scholar 

  55. Vilahur G, Casani L, Guerra JM, Badimon L (2012) Intake of fermented beverages protect against acute myocardial injury: target organ cardiac effects and vasculoprotective effects. Basic Res Cardiol 107:291–304. doi:10.1007/s00395-012-0291-3

    PubMed  Article  CAS  Google Scholar 

  56. Wang Y, Gao E, Tao L, Lau WB, Yuan Y, Goldstein BJ, Lopez BL, Christopher TA, Tian R, Koch W, Ma XL (2009) AMP-activated protein kinase deficiency enhances myocardial ischemia/reperfusion injury but has minimal effect on the antioxidant/antinitrative protection of adiponectin. Circulation 119:835–844. doi:10.1161/CIRCULATIONAHA.108.815043

    PubMed  Article  CAS  Google Scholar 

  57. Ye Y, Perez-Polo JR, Aguilar D, Birnbaum Y (2011) The potential effects of anti-diabetic medications on myocardial ischemia-reperfusion injury. Basic Res Cardiol 106:925–952. doi:10.1007/s00395-011-0216-6

    PubMed  Article  CAS  Google Scholar 

  58. Yue TL, Bao W, Gu JL, Cui J, Tao L, Ma XL, Ohlstein EH, Jucker BM (2005) Rosiglitazone treatment in Zucker diabetic fatty rats is associated with ameliorated cardiac insulin resistance and protection from ischemia/reperfusion-induced myocardial injury. Diabetes 54:554–562. doi:10.2337/diabetes.54.2.554

    PubMed  Article  CAS  Google Scholar 

  59. Zhou L, Deepa SS, Etzler JC, Ryu J, Mao X, Fang Q, Liu DD, Torres JM, Jia W, Lechleiter JD, Liu F, Dong LQ (2009) Adiponectin activates AMP-activated protein kinase in muscle cells via APPL1/LKB1-dependent and phospholipase C/Ca2+/Ca2+/calmodulin-dependent protein kinase kinase-dependent pathways. J Biol Chem 284:22426–22435. doi:10.1074/jbc.M109.028357

    PubMed  Article  CAS  Google Scholar 

  60. Zong H, Ren JM, Young LH, Pypaert M, Mu J, Birnbaum MJ, Shulman GI (2002) AMP kinase is required for mitochondrial biogenesis in skeletal muscle in response to chronic energy deprivation. Proc Natl Acad Sci USA 99:15983–15987. doi:10.1073/pnas.252625599

    PubMed  Article  CAS  Google Scholar 

Download references

Acknowledgments

The work presented here was carried out in collaboration between all authors. Ling Tao and Yan Qu defined the research theme and revised the manuscript critically. Wenjun Yan, Haifeng Zhang and Peilin Liu designed methods and experiments, carried out the laboratory experiments, and wrote the paper. Han Wang, Jingyi Liu, Chao Gao, Yi Liu, Kun Lian, Lu Yang, Lu Sun, Yunping Guo, Lijian Zhang, Ling Dong, Wayne Bond Lau, Erhe Gao, Feng Gao, Lize Xiong and Haichang Wang collected and analyzed the data, interpreted the results. The authors thank Chen Keke and Li Youyou, Department of physiology, Fourth Military Medical University, for technical support in cell culture and western blot. This work was supported by the National Science Fund for Distinguished Young Scholars (No. 81225001), National Program on Key Basic Research Project (973 Program, No. 2013CB531200), National Natural Science Foundation of China (Nos. 81170186, 81070676, 81070951, 81100136, 81270330), National 863 Project of China (No. 2009AA02Z104), and the Subject Boosting Project of Xijing Hospital (No. XJZT08Z02).

Conflict of interest

The authors declare that no conflict of interest exists.

Author information

Affiliations

Authors

Corresponding authors

Correspondence to Yan Qu or Ling Tao.

Additional information

Wenjun Yan, Haifeng Zhang, and Peilin Liu contributed equally to this work.

Electronic supplementary material

Rights and permissions

Reprints and Permissions

About this article

Cite this article

Yan, W., Zhang, H., Liu, P. et al. Impaired mitochondrial biogenesis due to dysfunctional adiponectin-AMPK-PGC-1α signaling contributing to increased vulnerability in diabetic heart. Basic Res Cardiol 108, 329 (2013). https://doi.org/10.1007/s00395-013-0329-1

Download citation

  • Received:

  • Revised:

  • Accepted:

  • Published:

  • DOI: https://doi.org/10.1007/s00395-013-0329-1

Keywords

  • Adiponectin
  • Mitochondrial biogenesis dysfunction
  • AMPK
  • PGC-1α
  • Diabetes
  • Myocardial ischemia