Skip to main content

Was der Rheumatologe vom Pneumologen lernen kann

What rheumatologists can learn from pneumologists

Zusammenfassung

Hintergrund

Eine pulmonale Beteiligung bei Patienten mit autoimmuner Grunderkrankung stellt eine große Herausforderung in Bezug auf Diagnostik und Therapie an den behandelnden Arzt. Aufgrund des damit vergesellschafteten erhöhten Mortalitätsrisikos ist eine frühzeitige Diagnose entscheidend.

Fragestellung

Betrachtet werden Inzidenz und Mortalität von interstitiellen Lungenerkrankungen (CTD-ILD) und pulmonaler Hypertonie (PH) bei Patienten mit Rheuma, Klinik, diagnostisches Vorgehen, Prognose und Therapieempfehlungen.

Material und Methode

Es erfolgte eine Analyse bemerkenswerter Publikationen und Darstellung von Leitlinien.

Ergebnisse

CTD-ILD und PH sind v. a. bei Patienten mit systemischer Sklerose (SSc) häufige Komorbiditäten mit signifikant erhöhtem Mortalitätsrisiko. Besonders bei primär fibrotischer und nichtinflammatorischer CTD-ILD, wie sie v. a. bei Patienten mit rheumatoider Arthritis vorkommt, ist eine immunsuppressive Therapie nur bedingt wirksam. Bei einem Teil der Patienten bleibt aktuell nur eine Lungentransplantation als definitive Therapie.

Schlussfolgerung

Die Diagnostik und Therapie einer CTD-ILD und PH bei Patienten mit autoimmuner Grunderkrankung erfordern ein interdisziplinäres Vorgehen. Die Effektivität einer antifibrotischen Therapie muss in der Zukunft evaluiert werden.

Abstract

Background

Pulmonary involvement in patients with underlying autoimmune diseases poses a major diagnostic and therapeutic challenge to the treating physician. Due to the associated increased mortality risk, early diagnosis is crucial.

Objective

The incidence and mortality rate of connective tissue disease-related interstitial lung diseases (CTD-ILD) and pulmonary hypertension (PH) were evaluated in patients with rheumatic disease including clinical aspects, diagnostic procedure, prognosis and treatment recommendations.

Material and methods

An analysis of remarkable publications was carried out and guidelines are presented.

Results

The CTD-ILD and PH are frequent comorbidities with significantly increased mortality risk, especially in patients with systemic sclerosis (SSc). In primary fibrotic and non-inflammatory CTD-ILD, as occurs especially in patients with rheumatoid arthritis, immunosuppressive therapy is only partially effective. Currently, in some eligible patients only lung transplantation remains as a definitive therapy.

Conclusion

The diagnostics and treatment of CTD-ILD and PH in patients with an underlying autoimmune disease requires an interdisciplinary approach. The effectiveness of antifibrotic treatment needs to be evaluated in the future.

This is a preview of subscription content, access via your institution.

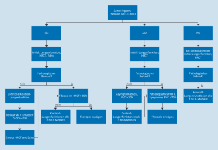
Abb. 1
Abb. 2
Abb. 3
Abb. 4

Literatur

  1. Behr J, Gunther A, Ammenwerth W et al (2013) German guideline for diagnosis and management of idiopathic pulmonary fibrosis. Pneumologie 67:81–111

    Article  PubMed  CAS  Google Scholar 

  2. Behr J, Neuser P, Prasse A et al (2017) Exploring efficacy and safety of oral Pirfenidone for progressive, non-IPF lung fibrosis (RELIEF) – a randomized, double-blind, placebo-controlled, parallel group, multi-center, phase II trial. BMC Pulm Med 17:122

    Article  PubMed  PubMed Central  CAS  Google Scholar 

  3. Burt RK, Shah SJ, Dill K et al (2011) Autologous non-myeloablative haemopoietic stem-cell transplantation compared with pulse cyclophosphamide once per month for systemic sclerosis (ASSIST): an open-label, randomised phase 2 trial. Lancet 378:498–506

    Article  PubMed  CAS  Google Scholar 

  4. Coghlan JG, Denton CP, Grunig E et al (2014) Evidence-based detection of pulmonary arterial hypertension in systemic sclerosis: the DETECT study. Ann Rheum Dis 73:1340–1349

    Article  PubMed  Google Scholar 

  5. Coghlan JG, Galie N, Barbera JA et al (2017) Initial combination therapy with ambrisentan and tadalafil in connective tissue disease-associated pulmonary arterial hypertension (CTD-PAH): subgroup analysis from the AMBITION trial. Ann Rheum Dis 76:1219–1227

    Article  PubMed  PubMed Central  Google Scholar 

  6. Collard HR, Ryerson CJ, Corte TJ et al (2016) Acute exacerbation of idiopathic pulmonary fibrosis. An international working group report. Am J Respir Crit Care Med 194:265–275

    Article  PubMed  CAS  Google Scholar 

  7. Costabel U, Inoue Y, Richeldi L et al (2016) Efficacy of nintedanib in idiopathic pulmonary fibrosis across prespecified subgroups in INPULSIS. Am J Respir Crit Care Med 193:178–185

    Article  PubMed  CAS  Google Scholar 

  8. Doyle TJ, Dellaripa PF (2017) Lung manifestations in the rheumatic diseases. Chest 152:1283–1295

    Article  PubMed  Google Scholar 

  9. Fernandez-Diaz C, Loricera J, Castaneda S et al (2018) Abatacept in patients with rheumatoid arthritis and interstitial lung disease: A national multicenter study of 63 patients. Semin Arthritis Rheum. https://doi.org/10.1016/j.semarthrit.2017.12.012

    PubMed  Article  Google Scholar 

  10. Fischer A, Brown KK, Du Bois RM et al (2013) Mycophenolate mofetil improves lung function in connective tissue disease-associated interstitial lung disease. J Rheumatol 40:640–646

    Article  PubMed  PubMed Central  CAS  Google Scholar 

  11. Gaine S, Chin K, Coghlan G et al (2017) Selexipag for the treatment of connective tissue disease-associated pulmonary arterial hypertension. Eur Respir J 50:1602493. https://doi.org/10.1183/13993003.02493-2016

    Article  PubMed  PubMed Central  Google Scholar 

  12. Galie N, Humbert M, Vachiery JL et al (2016) 2015 ESC/ERS Guidelines for the diagnosis and treatment of pulmonary hypertension: The Joint Task Force for the Diagnosis and Treatment of Pulmonary Hypertension of the European Society of Cardiology (ESC) and the European Respiratory Society (ERS): Endorsed by: Association for European Paediatric and Congenital Cardiology (AEPC), International Society for Heart and Lung Transplantation (ISHLT). Eur Heart J 37:67–119

    Article  PubMed  Google Scholar 

  13. Goh NS, Desai SR, Veeraraghavan S et al (2008) Interstitial lung disease in systemic sclerosis: a simple staging system. Am J Respir Crit Care Med 177:1248–1254

    Article  PubMed  Google Scholar 

  14. Grund D, Siegert E (2016) Pulmonary fibrosis in rheumatic diseases. Z Rheumatol 75:795–808

    Article  PubMed  CAS  Google Scholar 

  15. Hervier B, Meyer A, Dieval C et al (2013) Pulmonary hypertension in antisynthetase syndrome: prevalence, aetiology and survival. Eur Respir J 42:1271–1282

    Article  PubMed  Google Scholar 

  16. Huppmann P, Sczepanski B, Boensch M et al (2013) Effects of inpatient pulmonary rehabilitation in patients with interstitial lung disease. Eur Respir J 42:444–453

    Article  PubMed  Google Scholar 

  17. Kelly CA, Saravanan V, Nisar M et al (2014) Rheumatoid arthritis-related interstitial lung disease: associations, prognostic factors and physiological and radiological characteristics – a large multicentre UK study. Rheumatology 53:1676–1682

    Article  PubMed  CAS  Google Scholar 

  18. King TE Jr., Bradford WZ, Castro-Bernardini S et al (2014) A phase 3 trial of pirfenidone in patients with idiopathic pulmonary fibrosis. N Engl J Med 370:2083–2092

    Article  PubMed  CAS  Google Scholar 

  19. Leuschner G, Behr J (2017) Acute exacerbation in interstitial lung disease. Front Med (Lausanne) 4:176

    Article  Google Scholar 

  20. Li T, Guo L, Chen Z et al (2016) Pirfenidone in patients with rapidly progressive interstitial lung disease associated with clinically amyopathic dermatomyositis. Sci Rep 6:33226

    Article  PubMed  PubMed Central  CAS  Google Scholar 

  21. Meier FM, Frommer KW, Dinser R et al (2012) Update on the profile of the EUSTAR cohort: an analysis of the EULAR Scleroderma Trials and Research group database. Ann Rheum Dis 71:1355–1360

    Article  PubMed  Google Scholar 

  22. Noble PW, Albera C, Bradford WZ et al (2011) Pirfenidone in patients with idiopathic pulmonary fibrosis (CAPACITY): two randomised trials. Lancet 377:1760–1769

    Article  PubMed  CAS  Google Scholar 

  23. Olson AL, Swigris JJ, Sprunger DB et al (2011) Rheumatoid arthritis-interstitial lung disease-associated mortality. Am J Respir Crit Care Med 183:372–378

    Article  PubMed  PubMed Central  Google Scholar 

  24. Raghu G, Collard HR, Egan JJ et al (2011) An official ATS/ERS/JRS/ALAT statement: idiopathic pulmonary fibrosis: evidence-based guidelines for diagnosis and management. Am J Respir Crit Care Med 183:788–824

    Article  PubMed  PubMed Central  Google Scholar 

  25. Richeldi L, Du Bois RM, Raghu G et al (2014) Efficacy and safety of nintedanib in idiopathic pulmonary fibrosis. N Engl J Med 370:2071–2082

    Article  PubMed  CAS  Google Scholar 

  26. Ryerson CJ, Vittinghoff E, Ley B et al (2014) Predicting survival across chronic interstitial lung disease: the ILD-GAP model. Chest 145:723–728

    Article  PubMed  Google Scholar 

  27. Solomon JJ, Chung JH, Cosgrove GP et al (2016) Predictors of mortality in rheumatoid arthritis-associated interstitial lung disease. Eur Respir J 47:588–596

    Article  PubMed  Google Scholar 

  28. Steen VD, Medsger TA (2007) Changes in causes of death in systemic sclerosis, 1972–2002. Ann Rheum Dis 66:940–944

    Article  PubMed  PubMed Central  Google Scholar 

  29. Suda T, Kaida Y, Nakamura Y et al (2009) Acute exacerbation of interstitial pneumonia associated with collagen vascular diseases. Respir Med 103:846–853

    Article  PubMed  Google Scholar 

  30. Tashkin DP, Elashoff R, Clements PJ et al (2006) Cyclophosphamide versus placebo in scleroderma lung disease. N Engl J Med 354:2655–2666

    Article  PubMed  CAS  Google Scholar 

  31. Tashkin DP, Roth MD, Clements PJ et al (2016) Mycophenolate mofetil versus oral cyclophosphamide in scleroderma-related interstitial lung disease (SLS II): a randomised controlled, double-blind, parallel group trial. Lancet Respir Med 4:708–719

    Article  PubMed  PubMed Central  CAS  Google Scholar 

  32. Travis WD, Costabel U, Hansell DM et al (2013) An official American Thoracic Society/European Respiratory Society statement: Update of the international multidisciplinary classification of the idiopathic interstitial pneumonias. Am J Respir Crit Care Med 188:733–748

    Article  PubMed  PubMed Central  Google Scholar 

Download references

Author information

Affiliations

Authors

Corresponding author

Correspondence to G. Leuschner.

Ethics declarations

Interessenkonflikt

G. Leuschner erhielt Reisekostenübernahme für Konferenzen von Boehringer Ingelheim, Intermune und Novartis. C. Neurohr ist als Referent tätig und erhält Beraterhonorare von Actelion, AstraZeneca, Boehringer Ingelheim, GlaxoSmithKline, Novartis und Roche.

Dieser Beitrag beinhaltet keine von den Autoren durchgeführten Studien an Menschen oder Tieren.

Additional information

Redaktion

C. Fiehn, Baden-Baden

H.-M. Lorenz, Heidelberg

Rights and permissions

Reprints and Permissions

About this article

Verify currency and authenticity via CrossMark

Cite this article

Leuschner, G., Neurohr, C. Was der Rheumatologe vom Pneumologen lernen kann. Z Rheumatol 77, 477–483 (2018). https://doi.org/10.1007/s00393-018-0507-5

Download citation

  • Published:

  • Issue Date:

  • DOI: https://doi.org/10.1007/s00393-018-0507-5

Schlüsselwörter

  • Interstitielle Lungenerkrankung
  • Kollagenose-assoziierte interstitielle Lungenerkrankung
  • Usual interstitial pneumonia
  • Pulmonale Hypertonie
  • Interdisziplinarität

Keywords

  • Interstitial lung disease
  • Connective tissue disease-related interstitial lung disease
  • Usual interstitial pneumonia
  • Pulmonary hypertension
  • Interdisciplinarity