Skip to main content

Altered gut microbiota in RA: implications for treatment

Darmmikrobiota und rheumatoide Arthritis: von der Pathogenese zu neuen therapeutischen Strategien

Abstract

Rheumatoid arthritis (RA) is an autoimmune disease with progressive joint disorder. The complex interplay of genetic and environmental influences is important for the development of the disease. A growing body of evidence has shed light on the association of dysbiosis of gut microbiota with RA. Certain gut microbial strains have been shown to inhibit or attenuate immune responses in RA experimental models, suggesting that specific species among intestinal commensal bacteria may play either a pathogenic or a protective role in the development of RA. Oral intake of probiotics/prebiotics can therefore represent a therapeutic approach for RA treatment. However, the relevant scientific work has only just begun, and the available data in this field remain limited. Fortunately, utilization of new sequencing technologies allows expanded research on the association of intestinal bacterial flora and human diseases to be attempted. In this review, we summarize the role of gut microbiota in RA progression and address how specific bacterial strains regulate the immune response in disease process. Probiotics/prebiotics in the treatment of RA is also discussed.

Zusammenfassung

Die rheumatoide Arthritis (RA) ist eine Autoimmunkrankheit mit progressiver Gelenkbeteiligung. Das komplexe Wechselspiel zwischen genetischen und Umwelteinflüssen ist für die Entstehung der Erkrankung von Bedeutung. Zunehmende Evidenz gibt es zum Verständnis des Zusammenhangs einer Dysbiose der Darmmikrobiota und RA. Bestimmte Stämme von Darmmikroorganismen hemmen oder schwächen nachgewiesenermaßen die Immunantwort bei experimentellen RA-Modellen ab, was darauf hinweist, dass bestimmte Spezies bei den kommensalen Darmbakterien entweder eine pathogene oder eine protektive Rolle bei der Entstehung der RA spielen könnten. Die orale Zufuhr von Pro-/Präbiotika kann daher einen therapeutischen Ansatz bei der RA-Behandlung darstellen. Allerdings steckt die entscheidende wissenschaftliche Forschung noch in den Anfängen, und die verfügbaren Daten in diesem Bereich sind begrenzt. Der Einsatz neuer Sequenzierungstechnologien ermöglicht den Versuch einer ausgedehnten Untersuchung des Zusammenhangs zwischen der intestinalen Bakterienflora und menschlichen Erkrankungen. In der vorliegenden Arbeit wird eine Übersicht über die Bedeutung der Darmmikrobiota bei RA-Progression gegeben und erörtert, auf welche Weise spezifische Bakterienstämme die Immunantwort im Krankheitsprozess regulieren. Zur Behandlung der RA werden auch Pro-/Präbiotika diskutiert.

This is a preview of subscription content, access via your institution.

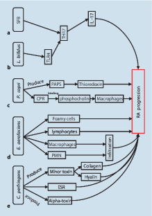
Fig. 1

References

  1. Zhang X, Zhang D, Jia H, Feng Q, Wang D, Liang D et al (2015) The oral and gut microbiomes are perturbed in rheumatoid arthritis and partly normalized after treatment. Nat Med 21:895–905

    CAS  Article  PubMed  Google Scholar 

  2. Web M (2000) http://www.webmd.com. Accessed 23 November 2016

  3. Korczowska I (2014) Rheumatoid arthritis susceptibility genes: An overview. World J Orthop 5:544–549

    Article  PubMed  PubMed Central  Google Scholar 

  4. Guarner F, Malagelada JR (2003) Gut flora in health and disease. Lancet 361:512–519

    Article  PubMed  Google Scholar 

  5. Salminen S, Bouley C, Boutron-Ruault MC, Cummings JH, Franck A, Gibson GR et al (1998) Functional food science and gastrointestinal physiology and function. Br J Nutr 80(Suppl 1):147–171

    Article  Google Scholar 

  6. McCulloch J, Lydyard PM, Rook GA (1993) Rheumatoid arthritis: how well do the theories fit the evidence? Clin Exp Immunol 92:1–6

    CAS  Article  PubMed  PubMed Central  Google Scholar 

  7. Peltonen R, Nenonen M, Helve T, Hanninen O, Toivanen P, Eerola E (1997) Faecal microbial flora and disease activity in rheumatoid arthritis during a vegan diet. Br J Rheumatol 36:64–68

    CAS  Article  PubMed  Google Scholar 

  8. Malin M, Verronen P, Mykkanen H, Salminen S, Isolauri E (1996) Increased bacterial urease activity in faeces in juvenile chronic arthritis: evidence of altered intestinal microflora? Br J Rheumatol 35:689–694

    CAS  Article  PubMed  Google Scholar 

  9. Eerola E, Mottonen T, Hannonen P, Luukkainen R, Kantola I, Vuori K et al (1994) Intestinal flora in early rheumatoid arthritis. Br J Rheumatol 33:1030–1038

    CAS  Article  PubMed  Google Scholar 

  10. Sewell KL, Trentham DE (1993) Pathogenesis of rheumatoid arthritis. Lancet 341:283–286

    CAS  Article  PubMed  Google Scholar 

  11. Arthritis Foundation. http://www.arthritis.org/about-arthritis/understanding-arthritis/arthritis-swelling-and-stiffness.php. Retrieved via Microsoft Internet Express; June. Accessed: 23 November 2016

  12. McInnes IB, Schett G (2011) The pathogenesis of rheumatoid arthritis. N Engl J Med 365:2205–2219

    CAS  Article  PubMed  Google Scholar 

  13. Raychaudhuri S, Sandor C, Stahl EA, Freudenberg J, Lee HS, Jia X et al (2012) Five amino acids in three HLA proteins explain most of the association between MHC and seropositive rheumatoid arthritis. Nat Genet 44:291–296

    CAS  Article  PubMed  PubMed Central  Google Scholar 

  14. Okada Y, Wu D, Trynka G, Raj T, Terao C, Ikari K et al (2014) Genetics of rheumatoid arthritis contributes to biology and drug discovery. Nature 506:376–381

    CAS  Article  PubMed  Google Scholar 

  15. McInnes IB, Schett G (2007) Cytokines in the pathogenesis of rheumatoid arthritis. Nat Rev Immunol 7:429–442

    CAS  Article  PubMed  Google Scholar 

  16. Viatte S, Plant D, Raychaudhuri S (2013) Genetics and epigenetics of rheumatoid arthritis. Nat Rev Rheumatol 9:141–153

    CAS  Article  PubMed  PubMed Central  Google Scholar 

  17. Pérez-Maceda B, López-Bote JP, Langa C, Bernabeu C (1991) Antibodies to dietary antigens in rheumatoid arthritis – possible molecular mimicry mechanism. Clin Chimica Acta 203:153–165

    Article  Google Scholar 

  18. Tiwana H, Wilson C, Walmsley RS, Wakefield AJ, Smith MSN, Cox NL et al (1997) Antibody responses to gut bacteria in ankylosing spondylitis, rheumatoid arthritis, Crohn’s disease and ulcerative colitis. Rheumatol Int 17:11–16

    CAS  Article  PubMed  Google Scholar 

  19. Danning CL, Illei GG, Boumpas DT (1998) Vasculitis associated with primary rheumatologic diseases. Curr Opin Rheumatol 10:58–65

    CAS  Article  PubMed  Google Scholar 

  20. Chen J, Wright K, Davis JM, Jeraldo P, Marietta EV, Murray J et al (2016) An expansion of rare lineage intestinal microbes characterizes rheumatoid arthritis. Genome Med 8:1–14

    Article  Google Scholar 

  21. Gomez A, Luckey D et al (2012) Loss of sex and age driven differences in the gut Microbiome characterize arthritis-susceptible *0401 mice but not arthritis-resistant *0402 mice. PLOS ONE 7(4):1215. doi:10.1371/journal.pone.0036095

    Google Scholar 

  22. Toivanen P, Vartiainen S, Jalava J, Luukkainen R, Möttönen T, Eerola E et al (2002) Intestinal anaerobic bacteria in early rheumatoid arthritis (RA). Arthritis Res Ther 4:1

    Google Scholar 

  23. Vaahtovuo J, Munukka E, Korkeamäki M, Luukkainen R, Toivanen P (2008) Fecal microbiota in early rheumatoid arthritis. J Rheumatol 35:1500–1505

    CAS  PubMed  Google Scholar 

  24. Miu GN, Noskov SM (2011) Colonic microbial biocenosis in rheumatoid arthritis. Klin Med (Mosk) 89:45–48

    Google Scholar 

  25. Hooper LV, Wong MH, Thelin A, Hansson L, Falk PG, Gordon JI (2001) Molecular analysis of commensal host-microbial relationships in the intestine. Science 291:881–884

    CAS  Article  PubMed  Google Scholar 

  26. Noujaim JC, Andreatti Filho RL, Lima ET, Okamoto AS, Amorim RL, Neto RT (2008) Detection of CD4+ and CD8+ lymphocytes in the intestine of broiler chicks treated with Lactobacillus spp. and challenged with Salmonella enterica serovar Enteritidis. Poult Sci 87:927–933

    CAS  Article  PubMed  Google Scholar 

  27. Petersenc ER, Claesson MH, Schmidt EG, Jensen SS, Ravn P, Olsen J et al (2012) Consumption of probiotics increases the effect of regulatory T cells in transfer colitis. Inflamm Bowel Dis 18:131–142

    Article  Google Scholar 

  28. Liu X, Zou Q, Zeng B, Fang Y, Wei H (2013) Analysis of fecal lactobacillus community structure in patients with early rheumatoid arthritis. Curr Microbiol 67:170–176

    CAS  Article  PubMed  Google Scholar 

  29. Simelyte E, Rimpiläinen M, Zhang X, Toivanen P (2003) Role of peptidoglycan subtypes in the pathogenesis of bacterial cell wall arthritis. Ann Rheum Dis 62:976–982

    CAS  Article  PubMed  PubMed Central  Google Scholar 

  30. Khan MT, Duncan SH, Stams AJ, van Dijl JM, Flint HJ, Harmsen HJ (2012) The gut anaerobe Faecalibacterium prausnitzii uses an extracellular electron shuttle to grow at oxic-anoxic interphases. Isme J 6:1578–1585

    CAS  Article  PubMed  PubMed Central  Google Scholar 

  31. Olhagen B, Mansson I (1968) Intestinal Clostridium perfringens in rheumatoid arthritis and other collagen diseases. Acta Med Scand 184:395–402

    CAS  Article  PubMed  Google Scholar 

  32. Boettiger LE, Malmquist E, Olhagen B (1964) Serum protein-bound carbohydrates in rheumatic disease. I. Results of the differentiated analyses in various rheumatic disorders. Ann Rheum Dis 23:489–494

    CAS  Article  PubMed  Google Scholar 

  33. Shinebaum R, Neumann VC, Cooke EM, Wright V (1987) Comparison of faecal florae in patients with rheumatoid arthritis and controls. Br J Rheumatol 26:329–333

    CAS  Article  PubMed  Google Scholar 

  34. Willis AT (1969) Clostridia of wound infections. Butterworths & Co.Ltd, London, pp 41–156

    Google Scholar 

  35. Olhagen B, Månsson I (1968) Intestinal clostridium perfringens in rheumatoid arthritis and other collagen diseases1. Acta Med Scand 184:395–402

    CAS  Article  PubMed  Google Scholar 

  36. Severijnen AJ, Kool J, Swaak AJ, Hazenberg MP (1990) Intestinal flora of patients with rheumatoid arthritis: induction of chronic arthritis in rats by cell wall fragments from isolated Eubacterium aerofaciens strains. Br J Rheumatol 29:433–439

    CAS  Article  PubMed  Google Scholar 

  37. Severijnen AJ, van Kleef R, Grandia AA, van der Kwast TH, Hazenberg MP (1991) Histology of joint inflammation induced in rats by cell wall fragments of the anaerobic intestinal bacterium Eubacterium aerofaciens. Rheumatol Int 11:203–208

    CAS  Article  PubMed  Google Scholar 

  38. Moore WE, Holdeman LV (1974) Human fecal flora: the normal flora of 20 Japanese-Hawaiians. Appl Microbiol 27:961–979

    CAS  PubMed  PubMed Central  Google Scholar 

  39. Benno Y, Endo K, Mizutani T, Namba Y, Komori T, Mitsuoka T (1989) Comparison of fecal microflora of elderly persons in rural and urban areas of Japan. Appl Environ Microbiol 55:1100–1105

    CAS  PubMed  PubMed Central  Google Scholar 

  40. Scher JU, Sczesnak A, Longman RS, Segata N, Ubeda C, Bielski C et al (2013) Expansion of intestinal Prevotella copri correlates with enhanced susceptibility to arthritis. Elife 2:e01202

    Article  PubMed  PubMed Central  Google Scholar 

  41. Winter SE, Winter MG, Xavier MN, Thiennimitr P, Poon V, Keestra AM et al (2013) Host-derived nitrate boosts growth of E. coli in the inflamed gut. Science 339:708–711

    CAS  Article  PubMed  PubMed Central  Google Scholar 

  42. Atarashi K, Tanoue T, Shima T, Imaoka A, Kuwahara T, Momose Y et al (2011) Induction of colonic regulatory T cells by indigenous Clostridium species. Science 331:337–341

    CAS  Article  PubMed  Google Scholar 

  43. Round JL, Lee SM, Li J, Tran G, Jabri B, Chatila TA et al (2011) The Toll-like receptor 2 pathway establishes colonization by a commensal of the human microbiota. Science 332:974–977

    CAS  Article  PubMed  PubMed Central  Google Scholar 

  44. Abdollahi-Roodsaz S, Joosten LA, Koenders MI, Devesa I, Roelofs MF, Radstake TR et al (2008) Stimulation of TLR2 and TLR4 differentially skews the balance of T cells in a mouse model of arthritis. J Clin Investig 118:205–216

    CAS  Article  PubMed  Google Scholar 

  45. Wu HJ, Ivanov II, Darce J, Hattori K, Shima T, Umesaki Y et al (2010) Gut-residing segmented filamentous bacteria drive autoimmune arthritis via T helper 17 cells. Immunity 32:815–827

    CAS  Article  PubMed  PubMed Central  Google Scholar 

  46. Brisbin JT, Gong J, Parvizi P, Sharif S (2010) Effects of lactobacilli on cytokine expression by chicken spleen and cecal tonsil cells. Clin Vaccine Immunol 17:1337–1343

    CAS  Article  PubMed  PubMed Central  Google Scholar 

  47. Ou CC, Lin SL, Tsai JJ, Lin MY (2011) Heat-killed lactic acid bacteria enhance Immunomodulatory potential by skewing the immune response toward th1 polarization. J Food Sci 76:M260–M7

    CAS  Article  PubMed  Google Scholar 

  48. Sierra S, Lara-Villoslada F, Sempere L, Olivares M, Boza J, Xaus J (2010) Intestinal and immunological effects of daily oral administration of Lactobacillus salivarius CECT5713 to healthy adults. Anaerobe 16:195–200

    Article  PubMed  Google Scholar 

  49. Lee JH, Valeriano VD, Shin YR, Chae JP, Kim GB, Ham JS et al (2012) Genome sequence of Lactobacillus mucosae LM1, isolated from piglet feces. J Bacteriol 194:4766

    CAS  Article  PubMed  PubMed Central  Google Scholar 

  50. Peltonen R, Nenonen M, Helve T, Hänninen O, Toivanen P, Eerola E (1997) Faecal microbial flora and disease activity in rheumatoid arthritis during a vegan diet. Br J Rheumatol 36:64–68

    CAS  Article  PubMed  Google Scholar 

  51. Nenonen MT, Helve TA, Rauma AL, Hänninen OO (1998) Uncooked, lactobacilli-rich, vegan food and rheumatoid arthritis. Br J Rheumatol 37:274–281

    CAS  Article  PubMed  Google Scholar 

  52. Pineda ML, Thompson SF, Summers K, De LF, Pope J, Reid G (2011) A randomized, double-blinded, placebo-controlled pilot study of probiotics in active rheumatoid arthritis. Med Sci Monit 17:347–354

    Google Scholar 

  53. Vaghef-Mehrabany E, Alipour B, Homayouni-Rad A, Sharif SK, Asghari-Jafarabadi M, Zavvari S (2014) Probiotic supplementation improves inflammatory status in patients with rheumatoid arthritis. Nutrition 30:430–435

    CAS  Article  PubMed  Google Scholar 

  54. Kim JE, Chang SC, Kim GC, Hwang W, Hwang JS, Hwang SM et al (2015) Lactobacillus helveticus suppresses experimental rheumatoid arthritis by reducing inflammatory T cell responses. J Funct Foods 13:350–362

    CAS  Article  Google Scholar 

  55. Vecchi ED, Drago L (2006) Lactobacillus sporogenes or Bacillus coagulans: Misidentification or mislabelling? Int J Probiotics Prebiotics 1:3–10

    Google Scholar 

  56. Mandel DR, Eichas K, Holmes J (2010) Bacillus coagulans: a viable adjunct therapy for relieving symptoms of rheumatoid arthritis according to a randomized, controlled trial. BMC Complement Altern Med 10:1–7

    Article  PubMed  PubMed Central  Google Scholar 

  57. Le Hyronimus M, Urdaci (1998) Coagulin, a bacteriocin-like inhibitory substance produced by Bacillus coagulans I 4. J Appl Microbiol 85:42–50

    CAS  Article  PubMed  Google Scholar 

  58. Abhari K, Shekarforoush SS, Hosseinzadeh S, Nazifi S, Sajedianfard J, Eskandari MH (2016) The effects of orally administeredBacillus coagulansand inulin on prevention and progression of rheumatoid arthritis in rats. Food Nutr Res 60:1–8

    Article  Google Scholar 

  59. Zamani B, Golkar HR, Farshbaf S, Emadi-Baygi M, Tajabadi-Ebrahimi M, Jafari P et al (2016) Clinical and metabolic response to probiotic supplementation in patients with rheumatoid arthritis: a randomized, double-blind, placebo-controlled trial. Int J Rheum Dis 19(9):869. doi:10.1111/1756-185X.12888

    CAS  Article  PubMed  Google Scholar 

  60. Mcdougall J, Bruce B, Spiller G, Westerdahl J, Mcdougall M (2002) Effects of a very low-fat, vegan diet in subjects with rheumatoid arthritis. J Altern Complement Med 8:71–75

    Article  PubMed  Google Scholar 

  61. Kroker GFSRM, Marshall RT et al (1984) Fasting and rheumatoid arthritis: a multicenter study. Clin Ecol 2(3):137–144

    Google Scholar 

  62. Panush RS, Stroud RM, Webster EM (1986) Food-induced (allergic) arthritis. Inflammatory arthritis exacerbated by milk. Arthritis Rheumatol 29:220–226

    CAS  Article  Google Scholar 

  63. Sundqvist T, Lindström F, Magnusson KE, Sköldstam L, Stjernström I, Tagesson C (1982) Influence of fasting on intestinal permeability and disease activity in patients with rheumatoid arthritis. Scand J Rheumatol 11:33–38

    CAS  Article  PubMed  Google Scholar 

Download references

Author information

Affiliations

Authors

Corresponding author

Correspondence to J. Su.

Ethics declarations

Conflict of interest

Y. Kang, Y. Cai, X. Zhang, X. Kong, and J. Su declare that they have no competing interests.

This article does not contain any studies with human participants or animals performed by any of the authors.

Additional information

Redaktion

U. Müller-Ladner, Bad Nauheim

U. Lange, Bad Nauheim

Rights and permissions

Reprints and Permissions

About this article

Verify currency and authenticity via CrossMark

Cite this article

Kang, Y., Cai, Y., Zhang, X. et al. Altered gut microbiota in RA: implications for treatment. Z Rheumatol 76, 451–457 (2017). https://doi.org/10.1007/s00393-016-0237-5

Download citation

  • Published:

  • Issue Date:

  • DOI: https://doi.org/10.1007/s00393-016-0237-5

Keywords

  • Gut microbiota dysbiosis
  • Autoimmune disorder
  • Rheumatoid arthritis
  • Biomarkers
  • ​Probiotic therapy

Schlüsselwörter

  • Dysbiose der Darmmikrobiota
  • Autoimmune Störung
  • Rheumatoide Arthritis
  • Biomarker
  • Probiotische Therapie