Skip to main content

Management des nichtspezifischen Kreuzschmerzes

Die neue Nationale VersorgungsLeitlinie 2011

Management of nonspecific low back pain

The new national guidelines 2011

Zusammenfassung

Kreuzschmerzen sind ein häufiges Gesundheitsproblem und verursachen erhebliche Kosten. Die interdisziplinär erstellte Nationale VersorgungsLeitlinie (NVL) zum nichtspezifischen Kreuzschmerz (2007–2010) gibt evidenzbasiert Empfehlungen zum rationalen Umgang mit Kreuzschmerzen. Dazu gehören eine diagnostische Triage nach „red flags“ (potenziell gefährliche Erkrankungen) und nach „yellow flags“ (Chronifizierungsmerkmale) sowie Therapieempfehlungen und Algorithmen der Versorgung. Eine diagnostische Bildgebung ist beim akuten nichtspezifischen Kreuzschmerz nicht sinnvoll und sollte vermieden werden. Die Therapie des akuten nichtspezifischen Kreuzschmerzes besteht in der Beratung und Aufklärung des Patienten, Beibehaltung der normalen körperlichen Aktivität und einer bedarfsweisen kurzfristigen Schmerztherapie. Der frühzeitigen Erfassung von Chronifizierungsmerkmalen („yellow flags“) bereits in der primärärztlichen Versorgung mit dem Ziel der Verhinderung von Chronifizierung nichtspezifischer Kreuzschmerzen kommt eine besondere Bedeutung zu.

Abstract

Low back pain is a frequent health problem and causes substantial costs. Between 2007 and 2010 a panel of interdisciplinary experts in Germany developed evidence-based national guidelines for the management of nonspecific low back pain. These guidelines cover diagnosis (red flags and yellow flags), treatment recommendations and health care algorithms. In acute nonspecific low back pain diagnostic imaging is not indicated and should be avoided. Education and patient information, maintenance of routine daily physical activities and pain therapy as needed are the cornerstones of acute nonspecific low back pain therapy. In order to prevent the development of chronic back pain in patients with acute nonspecific back pain, the early identification of parameters predictive of a high risk of chronicity (yellow flags) is of particular importance even in primary care.

This is a preview of subscription content, access via your institution.

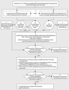
Abb. 1
Abb. 2

Literatur

  1. Koes BW, Tulder MW van, Thomas S (2006) Diagnosis and treatment of low back pain. BMJ 332:1430–1434

    PubMed  Article  CAS  Google Scholar 

  2. Raspe H (2001) Back pain. In: Silman AJ, Hochberg MC (Hrsg) Epidemiology of the rheumatic diseases, 2. Aufl. Oxford Univ. Pr., Oxford, S 309–338

  3. Robert Koch Institut (RKI) (2006) Gesundheit in Deutschland. RKI, Berlin. http://www.gbebund.de/gbe10/trecherche.prc_them_rech?tk=200&tk2=240&p_uid=gast&p_aid=58690113&p_sprache=D&cnt_ut=1&ut=240

  4. Bundesärztekammer (BÄK), Kassenärztliche Bundesvereinigung (KBV), Arbeitsgemeinschaft der Wissenschaftlichen Medizinischen Fachgesellschaften (AWMF). Nationale VersorgungsLeitlinie Kreuzschmerz – Langfassung. Version 1.2 vom 25. August 2011. http://www.VersorgungsLeitlinien.de/themen/kreuzschmerz

  5. Chou R, Qaseem A, Snow V et al (2007) Diagnosis and treatment of low back pain: a joint clinical practice guideline from the American College of Physicians and the American Pain Society. Ann Intern Med 147(7):478–491

    PubMed  Google Scholar 

  6. Wenig CM, Schmidt CO, Kohlmann T, Schweikert B (2009) Costs of back pain in Germany. Eur J Pain 13(3):280–286

    PubMed  Article  Google Scholar 

  7. Statistisches Bundesamt, Robert Koch Institut (RKI) (2010) Gesundheitheitsberichterstattung des Bundes – Krankheitskosten 2006. http://www.gbebund.de

  8. Deyo RA, Rainville J, Kent DL (1992) What can the history and physical examination tell us about low back pain? JAMA 268(6):760–765

    PubMed  Article  CAS  Google Scholar 

  9. Chou R, Qaseem A, Owens DK et al (2011) Diagnostic imaging for low back pain: advice for high-value health care from the American College of Physicians. Ann Intern Med 154(3):181–189

    PubMed  Google Scholar 

  10. Chou R, Fu R, Carrino JA, Deyo RA (2009) Imaging strategies for low-back pain: systematic review and meta-analysis. Lancet 373(9662):463–472

    PubMed  Article  Google Scholar 

  11. Rudwaleit M, Heijde D van der, Landewé R et al (2009) The development of Assessment of SpondyloArthritis international Society classification criteria for axial spondyloarthritis (part II): validation and final selection. Ann Rheum Dis 68(6):777–783

    PubMed  Article  CAS  Google Scholar 

  12. Brandt HC, Spiller I, Song IH et al (2007) Performance of referral recommendations in patients with chronic back pain and suspected axial spondyloarthritis. Ann Rheum Dis 66(11):1479–1484

    PubMed  Article  Google Scholar 

  13. Chou R, Shekelle P (2010) Will this patient develop persistent disabling low back pain? JAMA 303(13):1295–1302

    PubMed  Article  CAS  Google Scholar 

  14. Roelofs PD, Deyo RA, Koes BW et al (2008) Non-steroidal antiinflammatory drugs for low back pain. Cochrane Database Syst Rev 1:CD000396

    PubMed  Google Scholar 

  15. Arzneimittelkommission der deutschen Ärzteschaft (AkdÄ) (2007) Empfehlungen zur Therapie von Kreuzschmerzen, 3. Aufl. http://www.akdae.de/Arzneimitteltherapie/TE/Archiv/Kreuzschmerzen.pdf

  16. Airaksinen O, Brox JI, Cedraschi C et al (2006) Chapter 4. European Guidelines for the management of chronic nonspecific low back pain. Eur Spine J 15(Suppl 2):S192–300

    PubMed  Article  Google Scholar 

  17. Heymans MW, Tulder MW van, Esmail R et al (2004) Back school for non-specific low-back pain. Cochrane Database Syst Rev 4:CD000261

    PubMed  Google Scholar 

  18. Kröner-Herwig B, Pfingsten M (2012) Entspannungsverfahren. In: Hildebrandt J, Pfingsten M (Hrsg) Rückenschmerz und Lendewirbelsäule, 2. überarbeitete Aufl. Elsevier Urban & Fischer, München, S 353–356

  19. Arnold B, Brinkschmidt T, Casser HR et al (2009) Multimodale Schmerztherapie – Konzepte und Indikation. Schmerz 23:112–120

    PubMed  Article  CAS  Google Scholar 

  20. Arnold B, Hildebrandt J, Nagel B, Pfingsten M (2012) Multimodale Therapie. In: Hildebrandt J, Pfingsten M (Hrsg) Rückenschmerz und Lendenwirbelsäule, 2., überarbeitete Aufl. Elsevier Urban & Fischer, München, S 415–427

  21. Haake M, Muller HH, Schade-Brittinger C et al (2007) German Acupuncture Trials (GERAC) for chronic low back pain: randomized, multicenter, blinded, parallel-group trial with 3 groups. Arch Intern Med 167(17):1892–1898

    PubMed  Article  Google Scholar 

  22. Deshpande A, Furlan A, Mailis-Gagnon A et al (2007) Opioids for chronic low-back pain. Cochrane Database Syst Rev 3:CD004959

    PubMed  Google Scholar 

  23. Noble M, Treadwell JR, Tregear SJ et al (2010) Long-term opioid management for chronic noncancer pain. Cochrane Database Syst Rev 1:CD006605

    PubMed  Google Scholar 

  24. Salerno SM, Browning R, Jackson JL (2002) The effect of antidepressant treatment on chronic back pain: a meta-analysis. Arch Intern Med 162:19–24

    PubMed  Article  CAS  Google Scholar 

Download references

Interessenkonflikt

Der korrespondierende Autor weist für sich und seinen Koautor auf folgende Beziehungen hin: M. Rudwaleit war als Vertreter der Deutschen Gesellschaft für Rheumatologie (DGRh) und E. Märker-Hermann als Vertreterin der Deutschen Gesellschaft für Innere Medizin (DGIM) an der Erstellung der Nationalen Versorgungsleitlinie Kreuzschmerz beteiligt. Weitere Interessenkonflikte im Zusammenhang mit diesem Artikel bestehen nicht.

Author information

Affiliations

Authors

Corresponding author

Correspondence to M. Rudwaleit.

Rights and permissions

Reprints and Permissions

About this article

Cite this article

Rudwaleit, M., Märker-Hermann, E. Management des nichtspezifischen Kreuzschmerzes. Z. Rheumatol. 71, 485–500 (2012). https://doi.org/10.1007/s00393-012-1004-x

Download citation

  • Published:

  • Issue Date:

  • DOI: https://doi.org/10.1007/s00393-012-1004-x

Schlüsselwörter

  • Nichtspezifischer Kreuzschmerz
  • Rückenschmerz
  • VersorgungsLeitlinie
  • Red flags
  • Yellow flags

Keywords

  • Low back pain
  • National guidelines
  • Red flags
  • Yellow flags
  • Treatment