Skip to main content

Schlaf und Schlafstörungen beim alten Menschen

Teil 1: Epidemiologie und Diagnostik

Sleep and sleep disorders in the elderly

Part 1: Epidemiology and diagnostics

Zusammenfassung

Erholsamer Schlaf ist ein wichtiger Faktor für Wohlbefinden, Leistungsfähigkeit und Lebensqualität. Grundlage der Diagnostik einer Schlafstörung ist die Erhebung der Anamnese. Störungen des Schlafs müssen und können von den physiologischen Veränderungen des Schlafs im höheren Lebensalter abgegrenzt werden. Schlaflosigkeit (Insomnie), Tagesschläfrigkeit (Hypersomnie), schlafbezogene Atemstörungen (SBAS) und Bewegungsstörungen im Schlaf sind auch bei alten Menschen häufig. Sie müssen erkannt werden, da sie behandelbar sind und das klinische Bild geriatrischer Syndrome mitprägen können. Besondere Aufmerksamkeit benötigen Heimbewohner und an Demenz Erkrankte, deren Schlaf oft zusätzlich durch das Wohnumfeld und den Tagesablauf ungünstig beeinflusst wird.

Abstract

Restorative sleep is an important factor for well-being, performance and quality of life. The basic diagnostic procedure of a sleep disorder is to take a comprehensive sleep history. Sleep disorders can and must be distinguished from the physiological changes of sleep in the elderly. Insomnia (difficulty in sleeping), daytime sleepiness (hypersomnia), sleep-related breathing disorders (SRBD) and movement disorders during sleep are also common in the elderly. They must be detected because they are treatable and can dominate the clinical picture of geriatric syndromes. Nursing home residents and dementia patients are in particular need of attention as their sleep is often adversely affected by the living environment and the daily institutional routine.

This is a preview of subscription content, access via your institution.

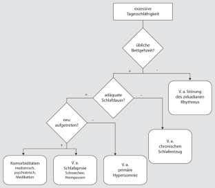
Abb. 1
Abb. 2

Literatur

  1. Roepke SK, Ancoli-Israel S (2010) Sleep disorders in the elderly. Indian J Med Res 131:302–310

    PubMed  Google Scholar 

  2. Clarenbach P (Hrsg) (1998) Schering-Lexikon Schlafmedizin. MMW, München

  3. Lenik SH (2009) Handbook for sleep medicine technologists. Outskirts Press, Denver

  4. Reynolds CF, Kupfer DJ, Taska LS et al (1985) Sleep of healthy seniors: a revisit. Sleep 8:20–29

    PubMed  Google Scholar 

  5. Ohayon MM, Carskadon MA, Guilleminault C, Vitiello MV (2004) Meta-analysis of quantitative sleep parameters from childhood to old age in healthy individuals: developing normative sleep values across the human lifespan. Sleep 27:1255–1273

    PubMed  Google Scholar 

  6. Cooke JR, Ancoli-Israel S (2011) Normal and abnormal sleep in the elderly. Handb Clin Neurol 98:653–665

    PubMed Central  PubMed  Article  Google Scholar 

  7. Namen AM, Wymer A, Case D, Haponik EF (1999) Performance of sleep histories in an ambulatory medicine clinic: impact of simple chart reminders. Chest 116:1558–1563

    CAS  PubMed  Article  Google Scholar 

  8. Hatoum HT, Kania CM, Kong SX et al (1998) Prevalence of insomnia: a survey of the enrollees at five managed care organizations. Am J Manag Care 4:79–86

    CAS  PubMed  Google Scholar 

  9. Netzer NC, Hoegel JJ, Loube D et al (2003) Prevalence of symptoms and risk of sleep apnea in primary care. Chest 124:1406–1414

    PubMed  Article  Google Scholar 

  10. Bloom HG, Ahmed I, Alessi CA et al (2009) Evidence-based recommendations for the assessment and management of sleep disorders in older persons. J Am Geriatr Soc 57:761–789

    PubMed Central  PubMed  Article  Google Scholar 

  11. Deutsche Gesellschaft für Schlafforschung und Schlafmedizin (DGSM) (2011) S3-Leitlinie Nicht erholsamer Schlaf/Schlafstörungen. http://www.awmf.org/uploads/tx_szleitlinien/063-001l-abgelaufen.pdf

  12. Ancoli-Israel S, Cooke JR (2005) Prevalence and comorbidity of insomnia and effect on functioning in elderly populations. J Am Geriatr Soc 53:S264–S271

    PubMed  Article  Google Scholar 

  13. Ohayon MM (2002) Epidemiology of insomnia: what we know and what we still need to learn. Sleep Med Rev 6:97–111

    PubMed  Article  Google Scholar 

  14. Potvin O, Hudon C, Forget H et al (2012) Prevalence of psychiatric disorders in community-dwelling older men and women with cognitive impairment no dementia: results from the ESA study. Aging Ment Health 16:218–227

    PubMed  Article  Google Scholar 

  15. Su T, Huang S, Chou P (2004) Prevalence and risk factors of insomnia in community-dwelling Chinese elderly: a Taiwanese urban area survey. Aust N Z J Psychiatry 38:706–713

    PubMed  Article  Google Scholar 

  16. Voyer P, Landreville P, Moisan J et al (2005) Insomnia, depression and anxiety disorders and their association with benzodiazepine drug use among the community-dwelling elderly: implications for mental health nursing. Int J Psychiatr Nurs Res 10:1093–1116

    PubMed  Google Scholar 

  17. Lichstein K, Morin C (2000) Treatment of late-life insomnia. Sage, Thousand Oaks/CA

  18. Ohayon MM, Zulley J, Guilleminault C, Smirne S (2001) How age and daytime activities are related to insomnia in the general populations. Consequences for older people. J Am Geriatr Soc 49:360–366

    CAS  PubMed  Article  Google Scholar 

  19. Avlund K, Damsgaard MT, Schroll M (2001) Tiredness as determinant of subsequent use of health and social services among nondisabled elderly people. J Aging Health 13:267–286

    CAS  PubMed  Article  Google Scholar 

  20. Frohnhofen H, Popp R, Frohnhofen K, Fulda S (2013) Impact of daytime sleepiness on rehabilitation outcome in the elderly. Adv Exp Med Biol 755:103–110

    CAS  PubMed  Article  Google Scholar 

  21. Whitney CW, Enright PL, Newman AB et al (1998) Correlates of daytime sleepiness in 4578 elderly persons: the Cardiovascular Health Study. Sleep 21:27–36

    CAS  PubMed  Google Scholar 

  22. Blackwell T, Yaffe K, Ancoli-Israel S et al (2011) Association of sleep characteristics and cognition in older community-dwelling men: the MrOS sleep study. Sleep 34:1347–1356

    PubMed Central  PubMed  Google Scholar 

  23. Newman AB, Spiekerman CF, Enright P et al (2000) Daytime sleepiness predicts mortality and cardiovascular disease in older adults. The Cardiovascular Health Study Research Group. J Am Geriatr Soc 48:115–123

    CAS  PubMed  Google Scholar 

  24. Johns MW (1991) A new method for measuring daytime sleepiness: the Epworth sleepiness scale. Sleep 14:540–545

    CAS  PubMed  Google Scholar 

  25. Frohnhofen H, Popp R, Willmann V et al (2009) Feasibility of the Epworth sleepiness scale in a sample of geriatric in-hospital patients. J Physiol Pharmacol 60(Suppl 5):45–49

    PubMed  Google Scholar 

  26. Frohnhofen H, Fulda S, Frohnhofen K, Popp R (2013) Validation of the Essener questionnaire of age and sleepiness in the elderly using pupillometry. Adv Exp Med Biol 755:125–132

    CAS  PubMed  Article  Google Scholar 

  27. Gooneratne NS, Weaver TE, Cater JR et al (2003) Functional outcomes of excessive daytime sleepiness in older adults. J Am Geriatr Soc 51:642–649

    PubMed  Article  Google Scholar 

  28. Sack RL, Auckley D, Auger RR et al (2007) Circadian rhythm sleep disorders: part II, advanced sleep phase disorder, delayed sleep phase disorder, free-running disorder, and irregular sleep-wake rhythm. An American Academy of Sleep Medicine review. Sleep 30:1484–1501

    PubMed Central  PubMed  Google Scholar 

  29. Ancoli-Israel S, Kripke DF, Klauber MR et al (1991) Sleep-disordered breathing in community-dwelling elderly. Sleep 14:486–495

    CAS  PubMed Central  PubMed  Google Scholar 

  30. Gülbay BE, Acican T, Onen ZP et al (2008) Health-related quality of life in patients with sleep-related breathing disorders: relationship with nocturnal parameters, daytime symptoms and comorbid diseases. Respiration 75:393–401

    PubMed  Article  Google Scholar 

  31. Ancoli-Israel S, Palmer BW, Cooke JR et al (2008) Cognitive effects of treating obstructive sleep apnea in Alzheimer’s disease: a randomized controlled study. J Am Geriatr Soc 56:2076–2081

    PubMed Central  PubMed  Article  Google Scholar 

  32. Kuna ST, Suratt PM, Remmers JE (1991) Sleep and respiration in aging adults. Proceedings of the Second International Symposium on Sleep and Respiration, held at South Shore Harbour Resort and Conference Center, League City, Texas, March 9–13, 1991. Elsevier, New York

  33. Kuna ST, Badr MS, Kimoff RJ et al (2011) An official ATS/AASM/ACCP/ERS workshop report: research priorities in ambulatory management of adults with obstructive sleep apnea. Proc Am Thorac Soc 8:1–16

    PubMed  Article  Google Scholar 

  34. Mikami A, Watanabe T, Motonishi M et al (1998) Alteration of esophageal pressure in sleep-disordered breathing. Psychiatry Clin Neurosci 52:216–217

    CAS  PubMed  Article  Google Scholar 

  35. Park JG, Ramar K, Olson EJ (2011) Updates on definition, consequences, and management of obstructive sleep apnea. Mayo Clin Proc 86:549–54; quiz 554–555

    PubMed Central  PubMed  Article  Google Scholar 

  36. Martin JL, Ancoli-Israel S (2008) Sleep disturbances in long-term care. Clin Geriatr Med 24:39–50

    PubMed Central  PubMed  Article  Google Scholar 

  37. Honma H, Kohsaka M, Suzuki I et al (1998) Motor activity rhythm in dementia with delirium. Psychiatry Clin Neurosci 52:196–198

    CAS  PubMed  Article  Google Scholar 

  38. Fetveit A, Bjorvatn B (2002) Sleep disturbances among nursing home residents. Int J Geriatr Psychiatry 17:604–609

    PubMed  Article  Google Scholar 

  39. Gehrman P, Marler M, Martin JL et al (2005) The relationship between dementia severity and rest/activity circadian rhythms. Neuropsychiatr Dis Treat 1:155–163

    PubMed Central  PubMed  Article  Google Scholar 

  40. Gardette V, Lapeyre-Mestre M, Coley N et al (2012) Antipsychotic use and mortality risk in community-dwelling Alzheimer’s disease patients: evidence for a role of dementia severity. Curr Alzheimer Res 9:1106–1116

    CAS  PubMed  Article  Google Scholar 

  41. Steinberg M, Lyketsos CG (2012) Atypical antipsychotic use in patients with dementia: managing safety concerns. Am J Psychiatry 169:900–906

    PubMed Central  PubMed  Article  Google Scholar 

  42. Harper DG, Stopa EG, McKee AC et al (2001) Differential circadian rhythm disturbances in men with Alzheimer disease and frontotemporal degeneration. Arch Gen Psychiatry 58:353–360

    CAS  PubMed  Article  Google Scholar 

  43. Motohashi Y, Maeda A, Wakamatsu H et al (2000) Circadian rhythm abnormalities of wrist activity of institutionalized dependent elderly persons with dementia. J Gerontol A Biol Sci Med Sci 55:M740–M743

    CAS  PubMed  Article  Google Scholar 

  44. Dowling GA, Hubbard EM, Mastick J et al (2005) Effect of morning bright light treatment for rest-activity disruption in institutionalized patients with severe Alzheimer’s disease. Int Psychogeriatr 17:221–236

    PubMed Central  PubMed  Article  Google Scholar 

Download references

Einhaltung ethischer Richtlinien

Interessenkonflikt. H. Frohnhofen und J. Schlitzer geben an, dass kein Interessenkonflikt besteht. Dieser Beitrag beinhaltet keine Studien an Menschen oder Tieren.

Author information

Affiliations

Authors

Corresponding author

Correspondence to H. Frohnhofen.

Rights and permissions

Reprints and Permissions

About this article

Verify currency and authenticity via CrossMark

Cite this article

Frohnhofen, H., Schlitzer, J. Schlaf und Schlafstörungen beim alten Menschen. Z Gerontol Geriat 47, 527–537 (2014). https://doi.org/10.1007/s00391-013-0604-7

Download citation

  • Published:

  • Issue Date:

  • DOI: https://doi.org/10.1007/s00391-013-0604-7

Schlüsselwörter

  • Insomnie
  • Hypersomnie
  • Schlafapnoesyndrome
  • Restless-Legs-Syndrom
  • Demenz

Keywords

  • Insomnia
  • Hypersomnia
  • Sleep apnea syndromes
  • Restless legs syndrome
  • Dementia