Skip to main content

Better recurrence-free survival after stent bridge to surgery compared to emergency surgery for obstructive left-sided colonic cancer in patients with stage III status of the American Joint Committee on Cancer (AJCC): a bicentric retrospective study

Abstract

Purpose

Stenting as a bridge to surgery (SBTS) can transform an emergency surgery (ES) into an elective surgery in patients with symptomatic left-sided malignant colonic obstruction. Concerns have been raised regarding short-term morbidity and long-term oncologic outcomes, with contrasting results reported in the literature. Our main aim is to evaluate not only long-term oncologic outcomes but also short-term postoperative outcomes of stented patients who underwent elective surgery compared to those who had ES.

Methods

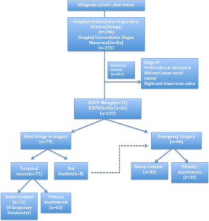
From January 2006 to May 2012, we retrospectively identified patients with confirmed left-sided colorectal cancer obstruction. This was done in two centers of reference of colorectal diseases in southern Spain with patients who were treated with curative intent either with ES or SBTS. The short- and long-term results were compared between both groups.

Results

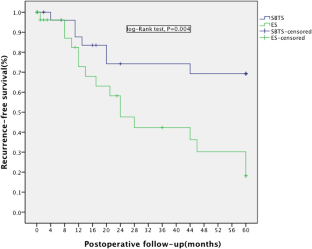
There were 71 patients in the stenting group and 66 in the emergency surgery group, with similar demographic data. Initial stoma creation rates were lower in the SBTS group (16.9% vs. 54.5%, p < 0.005) and the primary anastomosis rate was higher in the same group (83.1% vs. 45.5%, p < 0.005). Five-year recurrence-free survival (RFS) rates were comparable between groups (75.3 vs. 59.8%, p = 0.220), but RFS rates at 5 years for AJCC pathologic stage III were higher in the stenting group (69.7% vs 30%, p = 0.004). Both groups were comparable regarding overall and cancer-specific survival outcomes.

Conclusions

The use of SBTS reduces ostomy rates in patients with obstructive colon malignancies. Long-term survival results are similar. Patients in the SBTS group with stage III AJCC status showed a higher 5-year recurrence-free survival rate than those in the ES group.

This is a preview of subscription content, access via your institution.

Fig. 1
Fig. 2
Fig. 3
Fig. 4

References

  1. Torre LA, Bray F, Siegel RL, Ferlay J, Lortet-Tieulent J, Jemal A (2015) Global cancer statistics, 2012. CA Cancer J Clin 65(2):87–108

    Article  Google Scholar 

  2. Deans GT, Krukowski ZH, Irwin ST (1994) Malignant obstruction of the left colon. Br J Surg 81:1270–1276

    Article  CAS  PubMed  Google Scholar 

  3. Yeo HL, Lee SW (2013) Colorectal emergencies: review and controversies in the management of large bowel obstruction. J Gastrointest Surg 17:2007–2012

    Article  PubMed  Google Scholar 

  4. Cheynel N, Cortet M, Lepage C, Benoit L, Faivre J, Bouvier AM (2007) Trends in frequency and management of obstructing colorectal cancers in a well-defined population. Dis Colon Rectum 50:1568–1575

    Article  PubMed  Google Scholar 

  5. Smith JJ, Cornish J, Tekkis P, Thompson MR. Report of the National Bowel Cancer Audit Project. Quality Improvement & Open Reporting. Available at: www.nbocap.org.uk/download/report April 2008

  6. Hennekinne-Mucci S, Tuech JJ, Brehant O, Lermite E, Bergamaschi R, Pessaux P, Arnaud JP (2006) Emergency subtotal/total colectomy in the management of obstructed left colon carcinoma. Int J Color Dis 21:538–541

    Article  Google Scholar 

  7. Martinez-Santos C, Lobato RF, Fradejas JM, Pinto I, Ortega-Deballón P, Moreno-Azcoita M (2002) Self-expandable stent before elective surgery vs emergency surgery for the treatment of malignant colorectal obstructions: comparison of primary anastomosis and morbidity rates. Dis Colon Rectum 45:401–406

    Article  PubMed  Google Scholar 

  8. Saida Y, Sumiyama Y, Nagao J, Uramatsu M (2006) Long-term prognosis of preoperative “bridge to surgery” expandable metallic stent insertion for obstructive colorectal cancer: comparison with emergency operation. Dis Colon Rectum 46:S44–S49

    Google Scholar 

  9. Frasson M, Flor-Lorente B, Ramos Rodrıguez JL, Granero-Castro P, Hervás D, Alvarez Rico MA, Brao MJ, Sáncgez González JM, García-Granero E, ANACO Study Group (2015) Risk factors for anastomotic leak after colon resection for cancer: multivariate analysis and nomogram from a multicentric, prospective, national study with 3193 patients. Ann Surg 262:321–330

    Article  PubMed  Google Scholar 

  10. Tejero E, Mainar A, Fernández L, Tobío R, De Gregorio MA (1994) New procedure for the treatment of colorectal neoplastic obstructions. Dis Colon Rectum 37:1158–1159

    Article  CAS  PubMed  Google Scholar 

  11. Cirocchi R, Farinella E, Trastulli S, Desiderio J, Listorti C, Boselli C, Parisi A, Noya G, Sagar J (2013) Safety and efficacy of endoscopic colonic stenting as a bridge to surgery in the management of intestinal obstruction due to left colon and rectal cancer: a systematic review and meta-analysis. Surg Oncol 22:14–21

    Article  PubMed  Google Scholar 

  12. Huang X, Lv B, Zhang S, MEng L (2014) Preoperative colonic stents versus emergency surgery for acute left-sided malignant colonic obstruction: a meta-analysis. J Gastrointest Surg 18:584–591

    Article  PubMed  Google Scholar 

  13. Tan CJ, Dasari BV, Gardiner K (2012) Systematic review and meta-analysis of randomized clinical trials of self-expanding metallic stents as a bridge to surgery versus emergency surgery for malignant left-sided large bowel obstruction. Br J Surg 99:469–476

    Article  CAS  PubMed  Google Scholar 

  14. Allievi N, Ceresoli M, Fugazzola P, MOntori G, Coccolini F, Ansaloni L (2017) Endoscopic stenting as bridge to surgery versus emergency resection for left-sided malignant colorectal obstruction: an updated meta-analysis. Int J Surg Oncol 2017:1–11. https://doi.org/10.1155/2017/2863272

    Article  Google Scholar 

  15. Arezzo A, Passera R, Lo Secco G, Verra M, Bonino MA, Targarona E, Morino M (2017) Stent as bridge to surgery for left-sided malignant colonic obstruction reduces adverse events and stoma rate compared with emergency surgery: results of a systematic review and meta-analysis of randomized controlled trials. Gastrointest Endosc 86:416–426

    Article  PubMed  Google Scholar 

  16. Young CJ, De-Loyde KJ, Young JM, Solomon MJ, Chew EH, Byrne CM, Salkeld G, Faragher IG (2015) Improving quality of life for people with incurable large-bowel obstruction: randomized control trial of colonic stent insertion. Dis Colon Rectum 58:838–849

    Article  PubMed  Google Scholar 

  17. Watt AM, Ig F, Griffin TT, Rieger NA, MAddern GJ (2007) Self- expanding metallic stents for relieving malignant colorectal obstruction: a systematic review. Ann Surg 246:24–30

    Article  PubMed  PubMed Central  Google Scholar 

  18. Maruthachalam K, Lash GE, Shenton BK, Horgan AF (2007) Tumour cell dissemination following endoscopic stent insertion. Br J Surg 94:1151–1154

    Article  CAS  PubMed  Google Scholar 

  19. Suárez J, Jimenez-Pérez J (2016) Long-term outcomes after stenting as a "bridge to surgery" for the management of acute obstruction secondary to colorectal cancer. World J Gastrointest Oncol 8:105–112

    Article  PubMed  PubMed Central  Google Scholar 

  20. Kim JS, Hur H, Min BS, Sohn SK, Cho CH, Kim NK (2009) Oncologic outcomes of self-expanding metallic stent insertion as a bridge to surgery in the management of left-sided colon cancer obstruction: comparison with nonobstructing elective surgery. World J Surg 33:1281–1286

    Article  PubMed  Google Scholar 

  21. Kim HJ, Choi GS, Park JS, Park SY, Jun SH (2013) Higher rate of perineural invasion in stent-laparoscopic approach in comparison to emergent open resection for obstructing left-sided colon cancer. Int J Color Dis 28:407–414

    Article  Google Scholar 

  22. Sabbagh C, Browet F, Diouf M, Cosse C, Brehant O, Bartoli E, Mauvais F, Chauffert B, Dupas JL, Nguyen-Khac E, Regimbeau JM (2013) Is stenting as “a bridge to surgery” an oncologically safe strategy for the management of acute, left-sided, malignant, colonic obstruction? A comparative study with a propensity score analysis. Ann Surg 258:107–115

    Article  PubMed  Google Scholar 

  23. Van Hooft JE, van Halsema EE, Vanbiervliet G, Beets-Tan RG, DeWitt JM, Donnellan F, Dumonceau JM, Glynne-Jones RG, Hassan C, Jiménez-Pérez J, Meisner S, Muthusamy VR, Parker MC, Regimbeau JM, Sabbagh C, Sagar J, Tanis PJ, Vandervoort J, Webster GJ, Manes G, Barthet MA, Repici A (2014) Self-expandable metal stents for obstructing colonic and extracolonic cancer: European Society of Gastrointestinal Endoscopy (ESGE) clinical guideline. Gastrointest Endosc 80:747–761

    Article  PubMed  Google Scholar 

  24. Ceresoli M, Allievi N, Coccolini F, Montori G, Fugazzola P, Pisano M, Sartelli M, Catena F, Ansaloni L (2017) Long-term oncologic outcomes of stent as a bridge to surgery versus emergency surgery in malignant left side colonic obstructions: a meta-analysis. J Gastrointest Oncol 8(5):867–876

    Article  PubMed  PubMed Central  Google Scholar 

  25. Pirlet IA, Slim K, Kwiatkowski F, Michot F, Millat BL (2011) Emergency preoperative stenting versus surgery for acute left-sided malignant colonic obstruction: a multicenter randomized controlled trial. Surg Endosc 25:1814–1821

    Article  PubMed  Google Scholar 

  26. Van Hooft JE, Fockens P, Marinelli AW, Timmer R, Van Berkel AM, Bossuyt PM, Bemelman WA (2008) Early closure of a multicenter randomized clinical trial of endoscopic stenting versus surgery for stage IV left-sided colorectal cancer. Endoscopy 40:184–191

    Article  PubMed  Google Scholar 

  27. Foo CC, Poon JT, Law WL (2007) Self-expanding metallic stents for acute left sided large bowel obstruction: a review of 130 patients. Color Dis 13:549–554

    Article  Google Scholar 

  28. Tilney HS, Lovegrove RE, Purkayastha S, Sains PS, Weston-Petrides GK, Darzi AW, Tekkis PP, Heriot AG (2007) Comparison of colonic stenting and open surgery for malignant large bowel obstruction. Surg Endosc 21:225–233

    Article  CAS  PubMed  Google Scholar 

  29. Ng KC, Law WL, Lee YM, Choi HK, Seto CL, Ho JW (2006) Self-expanding metallic stent as a bridge to surgery versus emergency resection for obstructing left-sided colorectal cancer: a case-matched study. J Gastrointest Surg 10(6):798–803

    Article  PubMed  Google Scholar 

  30. Ho KM, Chan KM, Kwok SY, Law PY (2017) Colonic self-expanding metal stent (SEMS) as a bridge to surgery in left-sided malignant colonic obstruction: an 8-year review. Surg Endosc 31:2255–2262

    Article  PubMed  Google Scholar 

  31. Zhang Y, Shi J, Shi B, Song CY, Xie WF, Chen YX (2012) Self-expanding metallic stent as a bridge to surgery versus emergency surgery for obstructive colorectal cancer: a meta-analysis. Surg Endosc 26:110–119

    Article  CAS  PubMed  Google Scholar 

  32. Van Hooft JE, Bemelman A, Oldenburg B, Marinelli AW, Lutke Holzik MF, Grubben MJ, Sprangers MA, Dijkgraaf MG, Fockens P (2011) Colonic stenting versus emergency surgery for acute left-sided malignant colonic obstruction: a multicentre randomized trial. Lancet Oncol 12:344–352

    Article  PubMed  Google Scholar 

  33. Kim HJ, Huh JW, Kang WS (2013) Oncologic safety of stent as bridge to surgery compared to emergency radical surgery for left-sided colorectal cancer obstruction. Surg Endosc 27:3121–3128

    Article  PubMed  Google Scholar 

  34. Quereshy FA, Poon JT, Law WL (2014) Long term outcome of stenting as a bridge to surgery for acute left-sided malignant colonic obstruction. Color Dis 16:788–793

    Article  CAS  Google Scholar 

  35. Gorissen KJ, Tuynman JB, Fryer E, Wang L, Uberoi R, Jones OM, Cunningham C, Lindsey I (2013) Local recurrence after stenting for obstructing left-sided colonic cancer. Br J Surg 100:1805–1809

    Article  CAS  PubMed  Google Scholar 

  36. Sloothaak DA, van den Berg MW, Dijkgraaf MG, Fockens P, Tanis PJ, Van Hooft JE, Bemelman WA (2014) Oncological outcome of malignant colonic obstruction in the Dutch Stent-In 2 trial. Br J Surg 101:1751–1757

    Article  CAS  PubMed  Google Scholar 

  37. Choi JM, Lee C, Han YM, Lee M, Choi YH, Jang DK, Im JP, Kim SG, Kim JS, Jung HC (2014) Long-term oncologic outcomes of endoscopic stenting as a bridge to surgery for malignant colonic obstruction: comparison with emergency surgery. Surg Endosc 28:2649–2655

    Article  PubMed  Google Scholar 

Download references

Author information

Affiliations

Authors

Corresponding author

Correspondence to Carmen Lara-Romero.

Ethics declarations

Conflict of interest

The authors declare that there is no conflict of interest.

Additional information

Publisher’s note

Springer Nature remains neutral with regard to jurisdictional claims in published maps and institutional affiliations.

Rights and permissions

Reprints and Permissions

About this article

Verify currency and authenticity via CrossMark

Cite this article

Lara-Romero, C., Vilches, Á., Caunedo-Álvarez, Á. et al. Better recurrence-free survival after stent bridge to surgery compared to emergency surgery for obstructive left-sided colonic cancer in patients with stage III status of the American Joint Committee on Cancer (AJCC): a bicentric retrospective study. Int J Colorectal Dis 34, 1241–1250 (2019). https://doi.org/10.1007/s00384-019-03318-x

Download citation

  • Accepted:

  • Published:

  • Issue Date:

  • DOI: https://doi.org/10.1007/s00384-019-03318-x

Keywords

  • Colonic stenting
  • Bridge to surgery
  • Malignant left-sided colonic obstruction