Skip to main content

Expression and potential role of apolipoprotein D on the death–survival balance of human colorectal cancer cells under oxidative stress conditions

Abstract

Purpose

Inverse correlations of apolipoprotein D (ApoD) expression with tumor growth have been shown, therefore proposing ApoD as a good prognostic marker for diverse cancer types, including colorectal cancer (CRC). Besides, ApoD expression is boosted upon oxidative stress (OS) in many pathological situations. This study aims at understanding the role of ApoD in the progression of human CRC.

Methods

Samples of CRC and distant normal tissue (n = 51) were assayed for levels of lipid peroxidation, expression profile of OS-dependent genes, and protein expression. Three single-nucleotide polymorphisms in the ApoD gene were analyzed (n = 139), with no significant associations found. Finally, we assayed the effect of ApoD in proliferation and apoptosis in the CRC HT-29 cell line.

Results

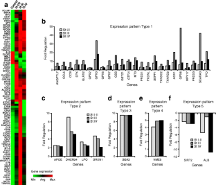
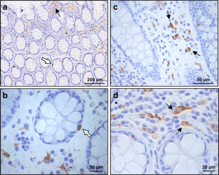
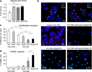
In CRC, lipid peroxides increase while ApoD messenger RNA and protein decrease through tumor progression, with a prominent decrease in stage I. In normal mucosa, ApoD protein is present in lamina propia and enteroendocrine cells. In CRC, ApoD expression is heterogeneous, with low expression in stromal cells commonly associated with high expression in the dysplastic epithelium. ApoD promoter is basally methylated in HT-29 cells but retains the ability to respond to OS. Exogenous addition of ApoD to HT-29 cells does not modify proliferation or apoptosis levels in control conditions, but it promotes apoptosis upon paraquat-induced OS.

Conclusion

Our results show ApoD as a gene responding to OS in the tumor microenvironment. Besides using ApoD as marker of initial stages of tumor progression, it can become a therapeutic tool promoting death of proliferating tumor cells suffering OS.

This is a preview of subscription content, access via your institution.

Fig. 1
Fig. 2
Fig. 3
Fig. 4
Fig. 5
Fig. 6

References

  1. Benson AB 3rd (2007) New approaches to assessing and treating early-stage colon and rectal cancers: cooperative group strategies for assessing optimal approaches in early-stage disease. Clin Cancer Res 13(22 Pt 2):6913s–6920s. doi:10.1158/1078-0432.CCR-07-1188

    PubMed  Article  Google Scholar 

  2. Kraus S, Arber N (2009) Inflammation and colorectal cancer. Curr Opin Pharmacol 9(4):405–410. doi:10.1016/j.coph.2009.06.006

    PubMed  Article  CAS  Google Scholar 

  3. Olinski R, Jaruga P, Zastawny TH (1998) Oxidative DNA base modifications as factors in carcinogenesis. Acta Biochim Pol 45(2):561–572

    PubMed  CAS  Google Scholar 

  4. Ohshima H, Tatemichi M, Sawa T (2003) Chemical basis of inflammation-induced carcinogenesis. Arch Biochem Biophys 417(1):3–11. doi:S0003986103002832

    PubMed  Article  CAS  Google Scholar 

  5. Itzkowitz SH, Yio X (2004) Inflammation and cancer IV Colorectal cancer in inflammatory bowel disease: the role of inflammation. Am J Physiol Gastrointest Liver Physiol 287(1):G7–G17. doi:10.1152/ajpgi.00079.2004

    PubMed  Article  CAS  Google Scholar 

  6. Bartsch H, Nair J (2002) Potential role of lipid peroxidation derived DNA damage in human colon carcinogenesis: studies on exocyclic base adducts as stable oxidative stress markers. Cancer Detect Prev 26(4):308–312

    PubMed  Article  CAS  Google Scholar 

  7. Schmid K, Nair J, Winde G, Velic I, Bartsch H (2000) Increased levels of promutagenic etheno-DNA adducts in colonic polyps of FAP patients. Int J Cancer 87(1):1–4. doi:10.1002/1097-0215

    PubMed  Article  CAS  Google Scholar 

  8. Zanetti D, Poli G, Vizio B, Zingaro B, Chiarpotto E, Biasi F (2003) 4-Hydroxynonenal and transforming growth factor-beta1 expression in colon cancer. Mol Aspects Med 24(4–5):273–280. doi:S0098299703000220

    PubMed  Article  CAS  Google Scholar 

  9. Do Carmo S, Levros LC Jr, Rassart E (2007) Modulation of apolipoprotein D expression and translocation under specific stress conditions. Biochim Biophys Acta 1773(6):954–969. doi:10.1016/j.bbamcr.2007.03.007

    PubMed  Article  CAS  Google Scholar 

  10. Sarjeant JM, Lawrie A, Kinnear C, Yablonsky S, Leung W, Massaeli H, Prichett W, Veinot JP, Rassart E, Rabinovitch M (2003) Apolipoprotein D inhibits platelet-derived growth factor-BB-induced vascular smooth muscle cell proliferated by preventing translocation of phosphorylated extracellular signal regulated kinase 1/2 to the nucleus. Arterioscler Thromb Vasc Biol 23(12):2172–2177. doi:10.1161/01.ATV.0000100404.05459.39

    PubMed  Article  CAS  Google Scholar 

  11. Sasaki Y, Negishi H, Koyama R, Anbo N, Ohori K, Idogawa M, Mita H, Toyota M, Imai K, Shinomura Y, Tokino T (2009) p53 family members regulate the expression of the apolipoprotein D gene. J Biol Chem 284(2):872–883. doi:10.1074/jbc.M807185200

    PubMed  Article  CAS  Google Scholar 

  12. Van Dijk W, Do Carmo S, Rassart E, Dalhlback B, Sodetz J (2006) The plasma Lipocalins a1-acid glycoprotein, apolipoprotein D, apolipoprotein M and complement C8g. In: Akerstrom B, Borregaard N, Flower D, Salier J (eds) Lipocalins. Landes bioscience, Georgetown, pp 140–166

    Google Scholar 

  13. Ganfornina MD, Do Carmo S, Lora JM, Torres-Schumann S, Vogel M, Allhorn M, González C, Bastiani MJ, Rassart E, Sanchez D (2008) Apolipoprotein D is involved in the mechanisms regulating protection from oxidative stress. Aging Cell 7(4):506–515

    PubMed  Article  CAS  Google Scholar 

  14. Hull-Thompson J, Muffat J, Sanchez D, Walker DW, Benzer S, Ganfornina MD, Jasper H (2009) Control of metabolic homeostasis by stress signaling is mediated by the lipocalin NLaz. PLoS Genet 5(4):e1000460

    PubMed  Article  Google Scholar 

  15. Sanchez D, Lopez-Arias B, Torroja L, Canal I, Wang X, Bastiani MJ, Ganfornina MD, Walker DW, Muffat J, Rundel C, Benzer S (2006) Loss of glial lazarillo, a homolog of apolipoprotein D, reduces lifespan and stress resistance in Drosophila. Curr Biol 16(7):680–686

    PubMed  Article  CAS  Google Scholar 

  16. Bajo-Graneras R, Ganfornina MD, Martin-Tejedor E, Sanchez D (2011) Apolipoprotein D mediates autocrine protection of astrocytes and controls their reactivity level, contributing to the functional maintenance of paraquat-challenged dopaminergic systems. Glia 59(10):1551–1566. doi:10.1002/glia.21200

    PubMed  Article  Google Scholar 

  17. Bajo-Graneras R, Sanchez D, Gutierrez G, Gonzalez C, Do Carmo S, Rassart E, Ganfornina MD (2011) Apolipoprotein D alters the early transcriptional response to oxidative stress in the adult cerebellum. J Neurochem 117(6):949–960. doi:10.1111/j.1471-4159.2011.07266.x

    PubMed  Article  CAS  Google Scholar 

  18. Livak KJ, Schmittgen TD (2001) Analysis of relative gene expression data using real-time quantitative PCR and the 2(−delta delta C(T)) method. Methods 25(4):402–408. doi:10.1006/meth.2001.1262

    PubMed  Article  CAS  Google Scholar 

  19. Hagemann S, Heil O, Lyko F, Brueckner B Azacytidine and decitabine induce gene-specific and non-random DNA demethylation in human cancer cell lines. PLoS One 6(3):e17388. doi:10.1371/journal.pone.0017388

  20. Sole X, Guino E, Valls J, Iniesta R, Moreno V (2006) SNPStats: a web tool for the analysis of association studies. Bioinformatics 22(15):1928–1929. doi:10.1093/bioinformatics/btl268

    PubMed  Article  CAS  Google Scholar 

  21. Farias IL, Farias JG, Rossato L, Araujo MC, Chiesa J, Morsh V, Schetinger MR (2011) Correlation between TBARS levels and glycolytic enzymes: the importance to the initial evaluation of clinical outcome of colorectal cancer patients. Biomed Pharmacother 65(6):395–400. doi:10.1016/j.biopha.2011.04.026

    PubMed  Article  CAS  Google Scholar 

  22. Diez-Itza I, Vizoso F, Merino AM, Sanchez LM, Tolivia J, Fernandez J, Ruibal A, Lopez-Otin C (1994) Expression and prognostic significance of apolipoprotein D in breast cancer. Am J Pathol 144(2):310–320

    PubMed  CAS  Google Scholar 

  23. Vazquez J, Gonzalez L, Merino A, Vizoso F (2000) Expression and clinical significance of apolipoprotein D in epithelial ovarian carcinomas. Gynecol Oncol 76(3):340–347. doi:10.1006/gyno.1999.5678

    PubMed  Article  CAS  Google Scholar 

  24. Rodriguez JC, Diaz M, Gonzalez LO, Sanchez J, Sanchez MT, Merino AM, Vizoso F (2000) Apolipoprotein D expression in benign and malignant prostate tissues. Int J Surg Investig 2(4):319–326

    PubMed  CAS  Google Scholar 

  25. Utsunomiya T, Ogawa K, Yoshinaga K, Ohta M, Yamashita K, Mimori K, Inoue H, Ezaki T, Yoshikawa Y, Mori M (2005) Clinicopathologic and prognostic values of apolipoprotein D alterations in hepatocellular carcinoma. Int J Cancer 116(1):105–109. doi:10.1002/ijc.20986

    PubMed  Article  CAS  Google Scholar 

  26. Vizoso FJ, Rodriguez M, Altadill A, Gonzalez-Dieguez ML, Linares A, Gonzalez LO, Junquera S, Fresno-Forcelledo F, Corte MD, Rodrigo L (2007) Liver expression of steroid hormones and apolipoprotein D receptors in hepatocellular carcinoma. World J Gastroenterol 13(23):3221–3227

    PubMed  CAS  Google Scholar 

  27. Hunter S, Weiss S, Ou CY, Jaye D, Young A, Wilcox J, Arbiser JL, Monson D, Goldblum J, Nolen JD, Varma V (2005) Apolipoprotein D is down-regulated during malignant transformation of neurofibromas. Hum Pathol 36(9):987–993. doi:10.1016/j.humpath.2005.06.018

    PubMed  Article  CAS  Google Scholar 

  28. Hunter S, Young A, Olson J, Brat DJ, Bowers G, Wilcox JN, Jaye D, Mendrinos S, Neish A (2002) Differential expression between pilocytic and anaplastic astrocytomas: identification of apolipoprotein D as a marker for low-grade, non-infiltrating primary CNS neoplasms. J Neuropathol Exp Neurol 61(3):275–281

    PubMed  CAS  Google Scholar 

  29. Yamashita K, Upadhyay S, Osada M, Hoque MO, Xiao Y, Mori M, Sato F, Meltzer SJ, Sidransky D (2002) Pharmacologic unmasking of epigenetically silenced tumor suppressor genes in esophageal squamous cell carcinoma. Cancer Cell 2(6):485–495. doi:S1535610802002155

    PubMed  Article  CAS  Google Scholar 

  30. Ogawa K, Utsunomiya T, Mimori K, Yamashita K, Okamoto M, Tanaka F, Inoue H, Ikeda Y, Saku M, Murayama S, Mori M (2005) Genomic screens for genes upregulated by demethylation in colorectal cancer: possible usefulness for clinical application. Int J Oncol 27(2):417–426

    PubMed  CAS  Google Scholar 

  31. Smith LC, Voyta JC, Catapano AL, Kinnunen PK, Gotto AM Jr, Sparrow JT (1980) Activation of lipoprotein lipase by synthetic fragments of apolipoprotein C-II. Ann N Y Acad Sci 348:213–223

    PubMed  Article  CAS  Google Scholar 

  32. Spreyer P, Schaal H, Kuhn G, Rothe T, Unterbeck A, Olek K, Muller HW (1990) Regeneration-associated high level expression of apolipoprotein D mRNA in endoneurial fibroblasts of peripheral nerve. EMBO J 9(8):2479–2484

    PubMed  CAS  Google Scholar 

  33. Chen Y, Jia L, Wei C, Wang F, Lv H, Jia J (2008) Association between polymorphisms in the apolipoprotein D gene and sporadic Alzheimer’s disease. Brain Res 1233:196–202. doi:10.1016/j.brainres.2008.07.018

    PubMed  Article  CAS  Google Scholar 

  34. Hansen T, Hemmingsen RP, Wang AG, Olsen L, Timm S, Soeby K, Jakobsen KD, Fenger M, Parnas J, Rasmussen HB, Werge T (2006) Apolipoprotein D is associated with long-term outcome in patients with schizophrenia. Pharmacogenomics J 6(2):120–125. doi:10.1038/sj.tpj.6500350

    PubMed  Article  CAS  Google Scholar 

  35. Helisalmi S, Hiltunen M, Vepsalainen S, Iivonen S, Corder EH, Lehtovirta M, Mannermaa A, Koivisto AM, Soininen H (2004) Genetic variation in apolipoprotein D and Alzheimer’s disease. J Neurol 251(8):951–957. doi:10.1007/s00415-004-0470-8

    PubMed  Article  CAS  Google Scholar 

  36. Jones PA, Baylin SB (2007) The epigenomics of cancer. Cell 128(4):683–692. doi:10.1016/j.cell.2007.01.029

    PubMed  Article  CAS  Google Scholar 

  37. van den Boom J, Wolter M, Blaschke B, Knobbe CB, Reifenberger G (2006) Identification of novel genes associated with astrocytoma progression using suppression subtractive hybridization and real-time reverse transcription-polymerase chain reaction. Int J Cancer 119(10):2330–2338. doi:10.1002/ijc.22108

    PubMed  Article  Google Scholar 

  38. Provost PR, Marcel YL, Milne RW, Weech PK, Rassart E (1991) Apolipoprotein D transcription occurs specifically in nonproliferating quiescent and senescent fibroblast cultures. FEBS Lett 290(1–2):139–141. doi:0014-5793(91)81244-3

    PubMed  Article  CAS  Google Scholar 

  39. Hendrickse CW, Kelly RW, Radley S, Donovan IA, Keighley MR, Neoptolemos JP (1994) Lipid peroxidation and prostaglandins in colorectal cancer. Br J Surg 81(8):1219–1223

    PubMed  Article  CAS  Google Scholar 

  40. Ozdemirler G, Pabuccuoglu H, Bulut T, Bugra D, Uysal M, Toker G (1998) Increased lipoperoxide levels and antioxidant system in colorectal cancer. J Cancer Res Clin Oncol 124(10):555–559

    PubMed  Article  CAS  Google Scholar 

  41. Skrzydlewska E, Sulkowski S, Koda M, Zalewski B, Kanczuga-Koda L, Sulkowska M (2005) Lipid peroxidation and antioxidant status in colorectal cancer. World J Gastroenterol 11(3):403–406

    PubMed  CAS  Google Scholar 

  42. Nikoulina SE, Andon NL, McCowen KM, Hendricks MD, Lowe C, Taylor SW (2010) A primary colonic crypt model enriched in enteroendocrine cells facilitates a peptidomic survey of regulated hormone secretion. Mol Cell Proteomics 9(4):728–741. doi:10.1074/mcp.M900529-MCP200

    PubMed  Article  CAS  Google Scholar 

  43. Khan WI, Ghia JE (2010) Gut hormones: emerging role in immune activation and inflammation. Clin Exp Immunol 161(1):19–27. doi:10.1111/j.1365-2249.2010.04150.x

    PubMed  CAS  Google Scholar 

  44. Do Carmo S, Jacomy H, Talbot PJ, Rassart E (2008) Neuroprotective effect of apolipoprotein D against human coronavirus OC43-induced encephalitis in mice. J Neurosci 28(41):10330–10338. doi:10.1523/JNEUROSCI.2644-08.2008

    PubMed  Article  CAS  Google Scholar 

  45. Ganfornina MD, Do Carmo S, Martinez E, Tolivia J, Navarro A, Rassart E, Sanchez D (2010) ApoD, a glia-derived apolipoprotein, is required for peripheral nerve functional integrity and a timely response to injury. Glia 58(11):1320–1334. doi:10.1002/glia.21010

    PubMed  Google Scholar 

  46. Janssen AM, Bosman CB, Sier CF, Griffioen G, Kubben FJ, Lamers CB, van Krieken JH, van de Velde CJ, Verspaget HW (1998) Superoxide dismutases in relation to the overall survival of colorectal cancer patients. Br J Cancer 78(8):1051–1057

    PubMed  Article  CAS  Google Scholar 

  47. Shi H, Hood KA, Hayes MT, Stubbs RS (2011) Proteomic analysis of advanced colorectal cancer by laser capture microdissection and two-dimensional difference gel electrophoresis. J Proteomics 75(2):339–351. doi:10.1016/j.jprot.2011.07.025

    PubMed  Article  CAS  Google Scholar 

  48. Kosacka J, Schroder T, Bechmann I, Kloting N, Nowicki M, Mittag A, Gericke M, Spanel-Borowski K, Bluher M (2011) PACAP up-regulates the expression of apolipoprotein D in 3 T3-L1 adipocytes. DRG/3 T3-L1 co-cultures study. Neurosci Res 69(1):8–16. doi:10.1016/j.neures.2010.09.009

    PubMed  Article  CAS  Google Scholar 

  49. Chan SK, Griffith OL, Tai IT, Jones SJ (2008) Meta-analysis of colorectal cancer gene expression profiling studies identifies consistently reported candidate biomarkers. Cancer Epidemiol Biomarkers Prev 17(3):543–552. doi:10.1158/1055-9965.EPI-07-2615

    PubMed  Article  CAS  Google Scholar 

  50. LaPointe LC, Pedersen SK, Dunne R, Brown GS, Pimlott L, Gaur S, McEvoy A, Thomas M, Wattchow D, Molloy PL, Young GP (2012) Discovery and validation of molecular biomarkers for colorectal adenomas and cancer with application to blood testing. PLoS One 7(1):e29059. doi:10.1371/journal.pone.0029059

    PubMed  Article  CAS  Google Scholar 

  51. The Cancer Genome Atlas Network (2012) Comprehensive molecular characterization of human colon and rectal cancer. Nature 487(7407):330–337

    Article  Google Scholar 

  52. Liu Z, Lu H, Jiang Z, Pastuszyn A, C-aA H (2005) Apolipoprotein L6, a novel proapoptotic Bcl-2 homology 3—only protein, induces mitochondria-mediated apoptosis in cancer cells. Molecular Cancer Research 3(1):21–31

    PubMed  CAS  Google Scholar 

Download references

Acknowledgments

We thank Drs. J. Herreros and B. Velayos for their help in patient recruitment and sample collection. We thank M. Ruiz, N. García, M. del Caño, and A. Pérez for their helpful discussions. We thank Dr. A.S. Peña for his insight and comments on the manuscript.

Grant support

This work has been supported by grants to M.D.G. and D.S. (Ministerio de Educación y Ciencia (MEC), Spain, grant BFU2005-00522; Junta de Castilla y León (JCyL), grant VA049A05; and Ministerio de Ciencia e Innovación (MICINN), grant BFU2008-01170); and to R.B. (JCyL, GRS/278/A/08).

Disclosure of potential conflicts of interest

Authors declare no conflict of interest exists in relation to the content of this manuscript. Neither the author’s institutions nor the funding agencies had a role in the study design, data collection and analysis, decision to publish, or preparation of the manuscript.

Author information

Affiliations

Authors

Corresponding author

Correspondence to Diego Sanchez.

Additional information

MDG and DS contributed equally to this work.

Electronic supplementary material

Below is the link to the electronic supplementary material.

ESM 1
figure 7

(JPEG 67 kb)

High resolution image (TIFF 1742 kb)

ESM 2

(DOC 249 kb)

ESM 3

(DOC 70 kb)

ESM 4

(DOC 74 kb)

Rights and permissions

Reprints and Permissions

About this article

Cite this article

Bajo-Grañeras, R., Crespo-Sanjuan, J., García-Centeno, R.M. et al. Expression and potential role of apolipoprotein D on the death–survival balance of human colorectal cancer cells under oxidative stress conditions. Int J Colorectal Dis 28, 751–766 (2013). https://doi.org/10.1007/s00384-012-1616-2

Download citation

  • Accepted:

  • Published:

  • Issue Date:

  • DOI: https://doi.org/10.1007/s00384-012-1616-2

Keywords

  • Lipocalin
  • Lipid peroxidation
  • Apoptosis
  • Predictive marker
  • DNA methylation
  • Colorectal cancer stages