Skip to main content

Aspirin promotes apoptosis in a murine model of colorectal cancer by mechanisms involving downregulation of IL-6–STAT3 signaling pathway

Abstract

Background and aims

Aspirin is associated with a reduced risk of colorectal cancer (CRC), and it showed inhibited effects on interleukin 6 (IL-6)/signal transducer and activator of transcription 3 (STAT3) signaling pathway which is thought to play an important role in intestinal inflammation and the tumorigenesis of CRC.

Methods

Mouse model for inflammation-related CRC was induced by a combined treatment with azoxymethane (AOM) and dextran sodium sulfate (DSS) in BALB/c mice. Effects of aspirin on tumor number and size and apoptosis of CRC cells were investigated. Key molecules of IL-6–STAT3 pathway, such as IL-6, sIL-6R, phosphorylated STAT3, and their downstream anti-apoptotic genes Bcl-2 and Bcl-xl, were assessed by ELISA and Western blot.

Results

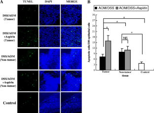
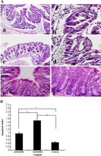
Treatment with aspirin significantly promoted CRC cell apoptosis in AOM/DSS-induced CRC mice in vivo. The expression level of IL-6, which is an upstream molecule of STAT3 and capable of activating STAT3, was reduced in aspirin-treated mice. Furthermore, the phosphorylated form of STAT3 and the levels of STAT3’s target gene products such as Bcl-xl and Bcl-2, which are essential for cell growth and survival, were also decreased in aspirin-treated mice.

Conclusions

Our data suggested that the protective mechanisms of aspirin in CRC may be associated with its effects on induction of CRC cell apoptosis and suppression of IL-6–STAT3 signaling pathway, which implied that aspirin has a potential therapeutic activity in CRC.

This is a preview of subscription content, access via your institution.

Fig. 1
Fig. 2
Fig. 3
Fig. 4
Fig. 5
Fig. 6

References

  1. Cole BF, Logan RF, Halabi S, Benamouzig R, Sandler RS, Grainge MJ et al (2009) Aspirin for the chemoprevention of colorectal adenomas: meta-analysis of the randomized trials. J Natl Cancer Inst 101:256–266

    CAS  Article  PubMed  Google Scholar 

  2. Jana NR (2008) NSAIDs and apoptosis. Cell Mol Life Sci 65:1295–1301

    CAS  Article  PubMed  Google Scholar 

  3. Bollrath J, Phesse TJ, von Burstin VA, Putoczki T, Bennecke M, Bateman T et al (2009) gp130-mediated Stat3 activation in enterocytes regulates cell survival and cell-cycle progression during colitis-associated tumorigenesis. Cancer Cell 15:91–102

    CAS  Article  PubMed  Google Scholar 

  4. Grivennikov S, Karin E, Terzic J, Mucida D, Yu GY, Vallabhapurapu S et al (2009) IL-6 and Stat3 are required for survival of intestinal epithelial cells and development of colitis-associated cancer. Cancer Cell 15:103–113

    CAS  Article  PubMed  Google Scholar 

  5. Scheller J, Ohnesorge N, Rose-John S (2006) Interleukin-6 trans-signalling in chronic inflammation and cancer. Scand J Immunol 63:321–329

    CAS  Article  PubMed  Google Scholar 

  6. Corvinus FM, Orth C, Moriggl R, Tsareva SA, Wagner S, Pfitzner EB et al (2005) Persistent STAT3 activation in colon cancer is associated with enhanced cell proliferation and tumor growth. Neoplasia 7:545–555

    CAS  Article  PubMed  Google Scholar 

  7. Kusaba T, Nakayama T, Yamazumi K, Yakata Y, Yoshizaki A, Inoue K et al (2006) Activation of STAT3 is a marker of poor prognosis in human colorectal cancer. Oncol Rep 15:1445–1451

    CAS  PubMed  Google Scholar 

  8. Kusaba T, Nakayama T, Yamazumi K, Yakata Y, Yoshizaki A, Nagayasu T et al (2005) Expression of p-STAT3 in human colorectal adenocarcinoma and adenoma; correlation with clinicopathological factors. J Clin Pathol 58:833–838

    CAS  Article  PubMed  Google Scholar 

  9. Lassmann S, Schuster I, Walch A, Gobel H, Jutting U, Makowiec F et al (2007) STAT3 mRNA and protein expression in colorectal cancer: effects on STAT3-inducible targets linked to cell survival and proliferation. J Clin Pathol 60:173–179

    CAS  Article  PubMed  Google Scholar 

  10. Ma XT, Wang S, Ye YJ, Du RY, Cui ZR, Somsouk M (2004) Constitutive activation of Stat3 signaling pathway in human colorectal carcinoma. World J Gastroenterol 10:1569–1573

    CAS  PubMed  Google Scholar 

  11. Rose-John S, Mitsuyama K, Matsumoto S, Thaiss WM, Scheller J (2009) Interleukin-6 trans-signaling and colonic cancer associated with inflammatory bowel disease. Curr Pharm Des 15:2095–2103

    CAS  Article  PubMed  Google Scholar 

  12. Xiong H, Zhang ZG, Tian XQ, Sun DF, Liang QC, Zhang YJ et al (2008) Inhibition of JAK1, 2/STAT3 signaling induces apoptosis, cell cycle arrest, and reduces tumor cell invasion in colorectal cancer cells. Neoplasia 10:287–297

    CAS  PubMed  Google Scholar 

  13. Atreya R, Neurath MF (2008) Signaling molecules: the pathogenic role of the IL-6/STAT-3 trans signaling pathway in intestinal inflammation and in colonic cancer. Curr Drug Targets 9:369–374

    CAS  Article  PubMed  Google Scholar 

  14. Becker C, Fantini MC, Schramm C, Lehr HA, Wirtz S, Nikolaev A et al (2004) TGF-beta suppresses tumor progression in colon cancer by inhibition of IL-6 trans-signaling. Immunity 21:491–501

    CAS  Article  PubMed  Google Scholar 

  15. Nishimoto N, Kishimoto T (2008) Humanized antihuman IL-6 receptor antibody, tocilizumab. Handb Exp Pharmacol 181:151–160

    CAS  Article  PubMed  Google Scholar 

  16. Kim SR, Bae MK, Kim JY, Wee HJ, Yoo MA, Bae SK (2009) Aspirin induces apoptosis through the blockade of IL-6–STAT3 signaling pathway in human glioblastoma A172 cells. Biochem Biophys Res Commun 387:342–347

    CAS  Article  PubMed  Google Scholar 

  17. Mahmoud NN, Dannenberg AJ, Mestre J, Bilinski RT, Churchill MR, Martucci C et al (1998) Aspirin prevents tumors in a murine model of familial adenomatous polyposis. Surgery 124:225–231

    CAS  PubMed  Google Scholar 

  18. Chiu CH, McEntee MF, Whelan J (2000) Discordant effect of aspirin and indomethacin on intestinal tumor burden in Apc(Min/+)mice. Prostaglandins Leukot Essent Fatty Acids 62:269–275

    CAS  Article  PubMed  Google Scholar 

  19. Cooper HS, Murthy SN, Shah RS, Sedergran DJ (1993) Clinicopathologic study of dextran sulfate sodium experimental murine colitis. Lab Invest 69:238–249

    CAS  PubMed  Google Scholar 

  20. Sinicrope FA, Ruan SB, Cleary KR, Stephens LC, Lee JJ, Levin B (1995) Bcl-2 and p53 oncoprotein expression during colorectal tumorigenesis. Cancer Res 55:237–241

    CAS  PubMed  Google Scholar 

  21. Fukata M, Chen A, Klepper A, Krishnareddy S, Vamadevan AS, Thomas LS et al (2006) Cox-2 is regulated by Toll-like receptor-4 (TLR4) signaling: role in proliferation and apoptosis in the intestine. Gastroenterology 131:862–877

    CAS  Article  PubMed  Google Scholar 

  22. Capuano G, Rigamonti N, Grioni M, Freschi M, Bellone M (2009) Modulators of arginine metabolism support cancer immunosurveillance. BMC Immunol 10:1

    Article  PubMed  Google Scholar 

  23. Baral R, Bose A, Ray C, Paul S, Pal S, Haque E et al (2009) Association of early phase of colorectal carcinogenesis with STAT3 activation and its relevance in apoptosis regulation. Exp Mol Pathol 87:36–41

    CAS  Article  PubMed  Google Scholar 

  24. Boivin GP, Washington K, Yang K, Ward JM, Pretlow TP, Russell R et al (2003) Pathology of mouse models of intestinal cancer: consensus report and recommendations. Gastroenterology 124:762–777

    Article  PubMed  Google Scholar 

  25. Okayasu I, Ohkusa T, Kajiura K, Kanno J, Sakamoto S (1996) Promotion of colorectal neoplasia in experimental murine ulcerative colitis. Gut 39:87–92

    CAS  Article  PubMed  Google Scholar 

  26. Suzuki R, Kohno H, Sugie S, Nakagama H, Tanaka T (2006) Strain differences in the susceptibility to azoxymethane and dextran sodium sulfate-induced colon carcinogenesis in mice. Carcinogenesis 27:162–169

    CAS  Article  PubMed  Google Scholar 

  27. Friis S, Poulsen AH, Sorensen HT, Tjonneland A, Overvad K, Vogel U et al (2009) Aspirin and other non-steroidal anti-inflammatory drugs and risk of colorectal cancer: a Danish cohort study. Cancer Causes Control 20:731–740

    Article  PubMed  Google Scholar 

  28. Kankuri E, Vaali K, Korpela R, Paakkari I, Vapaatalo H, Moilanen E (2001) Effects of a COX-2 preferential agent nimesulide on TNBS-induced acute inflammation in the gut. Inflammation 25:301–310

    CAS  Article  PubMed  Google Scholar 

  29. Bengmark S (2007) Bioecological control of inflammatory bowel disease. Clin Nutr 26:169–181

    Article  PubMed  Google Scholar 

  30. Kabashima K, Saji T, Murata T, Nagamachi M, Matsuoka T, Segi E et al (2002) The prostaglandin receptor EP4 suppresses colitis, mucosal damage and CD4 cell activation in the gut. J Clin Invest 109:883–893

    CAS  PubMed  Google Scholar 

  31. Kraus S, Arber N (2009) Inflammation and colorectal cancer. Curr Opin Pharmacol 9:405–410

    CAS  Article  PubMed  Google Scholar 

  32. Slattery ML, Wolff RK, Herrick JS, Caan BJ, Potter JD (2007) IL6 genotypes and colon and rectal cancer. Cancer Causes Control 18:1095–1105

    Article  PubMed  Google Scholar 

  33. Rose-John S, Scheller J, Elson G, Jones SA (2006) Interleukin-6 biology is coordinated by membrane-bound and soluble receptors: role in inflammation and cancer. J Leukoc Biol 80:227–236

    CAS  Article  PubMed  Google Scholar 

  34. Scheller J, Rose-John S (2006) Interleukin-6 and its receptor: from bench to bedside. Med Microbiol Immunol 195:173–183

    CAS  Article  PubMed  Google Scholar 

  35. Dymicka-Piekarska V, Matowicka-Karna J, Gryko M, Kemona-Chetnik I, Kemona H (2007) Relationship between soluble P-selectin and inflammatory factors (interleukin-6 and C-reactive protein) in colorectal cancer. Thromb Res 120:585–590

    CAS  Article  PubMed  Google Scholar 

  36. Yu HG, Yu LL, Yang Y, Luo HS, Yu JP, Meier JJ et al (2003) Increased expression of RelA/nuclear factor-kappa B protein correlates with colorectal tumorigenesis. Oncology 65:37–45

    CAS  Article  PubMed  Google Scholar 

  37. McEntee MF, Chiu CH, Whelan J (1999) Relationship of beta-catenin and Bcl-2 expression to sulindac-induced regression of intestinal tumors in Min mice. Carcinogenesis 20:635–640

    CAS  Article  PubMed  Google Scholar 

  38. Miyaki M, Iijima T, Kimura J, Yasuno M, Mori T, Hayashi Y et al (1999) Frequent mutation of beta-catenin and APC genes in primary colorectal tumors from patients with hereditary nonpolyposis colorectal cancer. Cancer Res 59:4506–4509

    CAS  PubMed  Google Scholar 

  39. Kishimoto T (2005) Interleukin-6: from basic science to medicine—40 years in immunology. Annu Rev Immunol 23:1–21

    CAS  Article  PubMed  Google Scholar 

  40. Becker C, Fantini MC, Wirtz S, Nikolaev A, Lehr HA, Galle PR et al (2005) IL-6 signaling promotes tumor growth in colorectal cancer. Cell Cycle 4:217–220

    CAS  PubMed  Google Scholar 

  41. Klampfer L (2008) The role of signal transducers and activators of transcription in colon cancer. Front Biosci 13:2888–2899

    CAS  Article  PubMed  Google Scholar 

Download references

Acknowledgment

The authors thank Dr. Bing Guan (Jinling Hospital of Nanjing, China) for the excellent technical assistance in histologic assay.

Author information

Affiliations

Authors

Corresponding author

Correspondence to Changshan Ren.

Rights and permissions

Reprints and Permissions

About this article

Cite this article

Tian, Y., Ye, Y., Gao, W. et al. Aspirin promotes apoptosis in a murine model of colorectal cancer by mechanisms involving downregulation of IL-6–STAT3 signaling pathway. Int J Colorectal Dis 26, 13–22 (2011). https://doi.org/10.1007/s00384-010-1060-0

Download citation

  • Accepted:

  • Published:

  • Issue Date:

  • DOI: https://doi.org/10.1007/s00384-010-1060-0

Keywords

  • Colorectal cancer
  • Aspirin
  • IL-6
  • STAT3
  • Apoptosis