Skip to main content

NF-кB inhibition by DHMEQ: in vitro antiproliferative effects on pilocytic astrocytoma and concise review of the current literature

Abstract

Introduction

Pilocytic astrocytoma (PA) is the most common brain tumor that affects the pediatric population. Even though PA is benign and treatment only involves surgery, recurrent or unresectable tumors require chemo- and radiotherapy. Besides BRAF, CDKN2A, or IDH mutations, the hyperactivation of the nuclear factor NF-κB contributes to tumor growth and survival.

Methods

In the present study, we used publicly available data for the in silico analysis of NF-κB subunits (RELA, RELB, REL, NF-κB1, and NF-κB2) expression in PA samples. Besides, in vitro assays were performed to evaluate proliferation, migration, cell death, on the PA cell line Res286 comparing to human primary astrocytes. Sensitization to radiation therapy and temozolomide (TMZ) was also assayed.

Results

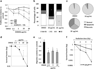
Our results showed that all the members of the NF-kB family are upregulated in PA datasets compared to normal brain tissues. Moreover, DHMEQ treatment significantly reduced cell growth and motility, while sensitized cells to ionizing radiation and TMZ, as previously seen in high-grade gliomas.

Conclusions

This drug presents a potential application in clinical practice for the treatment of recurrent or inoperable PA. Moreover, its use might assist adjuvant chemotherapy and reduce irradiation doses to avoid toxicity to the surrounding tissues.

This is a preview of subscription content, access via your institution.

Fig. 1
Fig. 2
Fig. 3

References

  1. Bikowska-Opalach B, Szlufik S, Grajkowska W, Jozwiak J (2014) Pilocytic astrocytoma: a review of genetic and molecular factors, diagnostic and prognostic markers. Histol Histopathol 29:1235–1248. https://doi.org/10.14670/HH-29.1235

    Article  PubMed  Google Scholar 

  2. Bobola MS, Silber JR, Ellenbogen RG et al (2005) O6-methylguanine-DNA methyltransferase, O6- benzylguanine, and resistance to clinical alkylators in pediatric primary brain tumor cell lines. Clin Cancer Res 11:2747–2755. https://doi.org/10.1158/1078-0432.CCR-04-2045

    Article  PubMed  CAS  Google Scholar 

  3. Brassesco MS, Roberto GM, Morales AG, Oliveira JC, Delsin LEA, Pezuk JA, Valera ET, Carlotti CG, Rego EM, de Oliveira HF, Scrideli CA, Umezawa K, Tone LG (2013) Inhibition of NF- κ B by dehydroxymethylepoxyquinomicin suppresses invasion and synergistically potentiates temozolomide and γ-radiation cytotoxicity in glioblastoma cells. Chemother Res Pract 2013:1–16. https://doi.org/10.1155/2013/593020

    Article  CAS  Google Scholar 

  4. Brown RB-BU (2000) Book reviews. Hum Pathol 31:625–626. https://doi.org/10.1016/S0046-8177(00)80045-3

    Article  Google Scholar 

  5. Burkhard C, Di Patre PL, Schüler D et al (2003) A population-based study of the incidence and survival rates in patients with pilocytic astrocytoma. J Neurosurg 98:1170–1174. https://doi.org/10.3171/jns.2003.98.6.1170

    Article  PubMed  Google Scholar 

  6. Cahill KE, Morshed RA, Yamini B (2016) Nuclear factor-κB in glioblastoma: insights into regulators and targeted therapy. Neuro-Oncology 18:329–339. https://doi.org/10.1093/neuonc/nov265

    Article  PubMed  CAS  Google Scholar 

  7. Celegato M, Borghese C, Umezawa K, Casagrande N, Colombatti A, Carbone A, Aldinucci D (2014) The NF-κB inhibitor DHMEQ decreases survival factors, overcomes the protective activity of microenvironment and synergizes with chemotherapy agents in classical Hodgkin lymphoma. Cancer Lett 349:26–34. https://doi.org/10.1016/j.canlet.2014.03.030

    Article  PubMed  CAS  Google Scholar 

  8. Chintagumpala M, Eckel SP, Krailo M, Morris M, Adesina A, Packer R, Lau C, Gajjar A (2015) A pilot study using carboplatin, vincristine, and temozolomide in children with progressive/symptomatic low-grade glioma: a Children’s oncology group study†. Neuro-Oncology 17:1132–1138. https://doi.org/10.1093/neuonc/nov057

    Article  PubMed  PubMed Central  CAS  Google Scholar 

  9. Chou TC, Talalay P (1984) Quantitative analysis of dose-effect relationships: the combined effects of multiple drugs or enzyme inhibitors. Adv Enzym Regul 22:27–55. https://doi.org/10.1016/0065-2571(84)90007-4

    Article  CAS  Google Scholar 

  10. Collins VP, Jones DTW, Giannini C (2015) Pilocytic astrocytoma: pathology, molecular mechanisms and markers. Acta Neuropathol 129:775–788. https://doi.org/10.1007/s00401-015-1410-7

    Article  PubMed  PubMed Central  CAS  Google Scholar 

  11. Dhandapani KM, Mahesh VB, Brann DW (2007) Curcumin suppresses growth and chemoresistance of human glioblastoma cells via AP-1 and NFκB transcription factors. J Neurochem 102:522–538. https://doi.org/10.1111/j.1471-4159.2007.04633.x

    Article  PubMed  CAS  Google Scholar 

  12. Eccles SA, Welch DR (2007) Metastasis: recent discoveries and novel treatment strategies. Lancet 369:1742–1757. https://doi.org/10.1016/S0140-6736(07)60781-8

    Article  PubMed  PubMed Central  CAS  Google Scholar 

  13. Forshew T, Tatevossian RG, Lawson AR et al (2009) Activation of the ERK/MAPK pathway: a signature genetic defect in posterior fossa pilocytic astrocytomas. J Pathol 218:172–181. https://doi.org/10.1002/path.2558

    Article  PubMed  CAS  Google Scholar 

  14. Franken NAP, Rodermond HM, Stap J, Haveman J, van Bree C (2006) Clonogenic assay of cells in vitro. Nat Protoc 1:2315–2319. https://doi.org/10.1038/nprot.2006.339

    Article  PubMed  CAS  Google Scholar 

  15. Fukushima T, Kawaguchi M, Yorita K, Tanaka H, Takeshima H, Umezawa K, Kataoka H (2012) Antitumor effect of dehydroxymethylepoxyquinomicin, a small molecule inhibitor of nuclear factor- B, on glioblastoma. Neuro-Oncology 14:19–28. https://doi.org/10.1093/neuonc/nor168

    Article  PubMed  CAS  Google Scholar 

  16. Griesinger AM, Birks DK, Donson AM, Amani V, Hoffman LM, Waziri A, Wang M, Handler MH, Foreman NK (2013) Characterization of distinct immunophenotypes across pediatric brain tumor types. J Immunol 191:4880–4888. https://doi.org/10.4049/jimmunol.1301966

    Article  PubMed  CAS  Google Scholar 

  17. Guarneri C, Bevelacqua V, Polesel J, Falzone L, Cannavò PS, Spandidos DA, Malaponte G, Libra M (2017) NF-κB inhibition is associated with OPN/MMP-9 downregulation in cutaneous melanoma. Oncol Rep 37:737–746. https://doi.org/10.3892/or.2017.5362

    Article  PubMed  PubMed Central  CAS  Google Scholar 

  18. Gururangan S, Fisher MJ, Allen JC, Herndon JE II, Quinn JA, Reardon DA, Vredenburgh JJ, Desjardins A, Phillips PC, Watral MA, Krauser JM, Friedman AH, Friedman HS (2007) Temozolomide in children with progressive low-grade glioma1. Neuro-Oncology 9:161–168. https://doi.org/10.1215/15228517-2006-030

    Article  PubMed  PubMed Central  CAS  Google Scholar 

  19. Henriquez NV, Forshew T, Tatevossian R, Ellis M, Richard-Loendt A, Rogers H, Jacques TS, Reitboeck PG, Pearce K, Sheer D, Grundy RG, Brandner S (2013) Comparative expression analysis reveals lineage relationships between human and murine gliomas and a dominance of glial signatures during tumor propagation in vitro. Cancer Res 73:5834–5844. https://doi.org/10.1158/0008-5472.CAN-13-1299

    Article  PubMed  CAS  Google Scholar 

  20. Horbinski C, Hamilton RL, Nikiforov Y, Pollack IF (2010) Association of molecular alterations, including BRAF, with biology and outcome in pilocytic astrocytomas. Acta Neuropathol 119:641–649. https://doi.org/10.1007/s00401-009-0634-9

    Article  PubMed  PubMed Central  CAS  Google Scholar 

  21. Horie R, Watanabe M, Okamura T, Taira M, Shoda M, Motoji T, Utsunomiya A, Watanabe T, Higashihara M, Umezawa K (2006) DHMEQ, a new NF-κB inhibitor, induces apoptosis and enhances fludarabine effects on chronic lymphocytic leukemia cells. Leukemia 20:800–806. https://doi.org/10.1038/sj.leu.2404167

    Article  PubMed  CAS  Google Scholar 

  22. Hsu FT, Chiang IT, Kuo YC, Hsia TC, Lin CC, Liu YC, Chung JG (2019) Amentoflavone effectively blocked the tumor progression of glioblastoma via suppression of ERK/NF- κ B signaling pathway. Am J Chin Med 47:913–931. https://doi.org/10.1142/S0192415X19500484

    Article  PubMed  CAS  Google Scholar 

  23. Ishida Y, Tsuda M, Sawamura Y, Fujii K, Murai H, Horiuchi N, Orba Y, Sawa H, Hall WW, Nagashima K, Tanaka S (2018) “Integrated diagnosis” of pilocytic astrocytoma: molecular diagnostic procedure for an unusual case. Pathol Int 68:694–699. https://doi.org/10.1111/pin.12734

    Article  PubMed  CAS  Google Scholar 

  24. Jones DTW, Kocialkowski S, Liu L, Pearson DM, Bäcklund LM, Ichimura K, Collins VP (2008) Tandem duplication producing a novel oncogenic BRAF fusion gene defines the majority of pilocytic astrocytomas. Cancer Res 68:8673–8677. https://doi.org/10.1158/0008-5472.CAN-08-2097

    Article  PubMed  PubMed Central  CAS  Google Scholar 

  25. Jones DTW, Hutter B, Jäger N, Korshunov A, Kool M, Warnatz HJ, Zichner T, Lambert SR, Ryzhova M, Quang DA, Fontebasso AM, Stütz AM, Hutter S, Zuckermann M, Sturm D, Gronych J, Lasitschka B, Schmidt S, Seker-Cin H, Witt H, Sultan M, Ralser M, Northcott PA, Hovestadt V, Bender S, Pfaff E, Stark S, Faury D, Schwartzentruber J, Majewski J, Weber UD, Zapatka M, Raeder B, Schlesner M, Worth CL, Bartholomae CC, von Kalle C, Imbusch CD, Radomski S, Lawerenz C, van Sluis P, Koster J, Volckmann R, Versteeg R, Lehrach H, Monoranu C, Winkler B, Unterberg A, Herold-Mende C, Milde T, Kulozik AE, Ebinger M, Schuhmann MU, Cho YJ, Pomeroy SL, von Deimling A, Witt O, Taylor MD, Wolf S, Karajannis MA, Eberhart CG, Scheurlen W, Hasselblatt M, Ligon KL, Kieran MW, Korbel JO, Yaspo ML, Brors B, Felsberg J, Reifenberger G, Collins VP, Jabado N, Eils R, Lichter P, Pfister SM, International Cancer Genome Consortium PedBrain Tumor Project (2013) Recurrent somatic alterations of FGFR1 and NTRK2 in pilocytic astrocytoma. Nat Genet 45:927–932. https://doi.org/10.1038/ng.2682

    Article  PubMed  PubMed Central  CAS  Google Scholar 

  26. Jones TA, Jeyapalan JN, Forshew T, Tatevossian RG, Lawson ARJ, Patel SN, Doctor GT, Mumin MA, Picker SR, Phipps KP, Michalski A, Jacques TS, Sheer D (2015) Molecular analysis of pediatric brain tumors identifies microRNAs in pilocytic astrocytomas that target the MAPK and NF-κB pathways. Acta Neuropathol Commun 3:86. https://doi.org/10.1186/s40478-015-0266-3

    Article  PubMed  PubMed Central  CAS  Google Scholar 

  27. Katsman A, Umezawa K, Bonavida B (2007) Reversal of resistance to cytotoxic cancer therapies: DHMEQ as a chemo-sensitizing and immuno-sensitizing agent. Drug Resist Updat 10:1–12. https://doi.org/10.1016/j.drup.2007.01.002

    Article  PubMed  CAS  Google Scholar 

  28. Kozakai N, Kikuchi E, Hasegawa M, Suzuki E, Ide H, Miyajima A, Horiguchi Y, Nakashima J, Umezawa K, Shigematsu N, Oya M (2012) Enhancement of radiosensitivity by a unique novel NF-B inhibitor, DHMEQ, in prostate cancer. Br J Cancer 107:652–657. https://doi.org/10.1038/bjc.2012.321

    Article  PubMed  PubMed Central  CAS  Google Scholar 

  29. Kumar AP, Garcia GE, Orsborn J et al (2003) 2-Methoxyestradiol interferes with NF κ B transcriptional activity in primitive neuroectodermal brain tumors: implications for children. Currently, poor risk and recurrent MB patients in the expression of p53 or Bax and that transcriptional indicating. Carcinogenesis 24:209–216

    Article  CAS  Google Scholar 

  30. Lampiasi N, Azzolina A, Umezawa K, Montalto G, McCubrey JA, Cervello M (2012) The novel NF-κB inhibitor DHMEQ synergizes with celecoxib to exert antitumor effects on human liver cancer cells by a ROS-dependent mechanism. Cancer Lett 322:35–44. https://doi.org/10.1016/j.canlet.2012.02.008

    Article  PubMed  CAS  Google Scholar 

  31. Lampiasi N, Umezawa K, Montalto G, Cervello M (2014) Poly (ADP-ribose) polymerase inhibition synergizes with the NF-κB inhibitor DHMEQ to kill hepatocellular carcinoma cells. Biochim Biophys Acta Mol Cell Res 1843:2662–2673. https://doi.org/10.1016/j.bbamcr.2014.07.010

    Article  CAS  Google Scholar 

  32. Lashkari HP, Saso S, Moreno L, Athanasiou T, Zacharoulis S (2011) Using different schedules of Temozolomide to treat low grade gliomas: systematic review of their efficacy and toxicity. J Neuro-Oncol 105:135–147. https://doi.org/10.1007/s11060-011-0657-7

    Article  CAS  Google Scholar 

  33. Lee YJ, Shacter E (1999) Oxidative stress inhibits apoptosis in human lymphoma cells. J Biol Chem 274:19792–19798. https://doi.org/10.1074/jbc.274.28.19792

    Article  PubMed  CAS  Google Scholar 

  34. Liang CC, Park AY, Guan JL (2007) In vitro scratch assay: a convenient and inexpensive method for analysis of cell migration in vitro. Nat Protoc 2:329–333. https://doi.org/10.1038/nprot.2007.30

    Article  PubMed  CAS  Google Scholar 

  35. Matsumoto N, Ariga A, To-E S et al (2000) Synthesis of NF-κB activation inhibitors derived from epoxyquinomicin C. Bioorg Med Chem Lett 10:865–869. https://doi.org/10.1016/S0960-894X(00)00114-1

    Article  PubMed  CAS  Google Scholar 

  36. McAuley E, Brophy H, Hayden J, Pettorini B, Parks C, Avula S, Mallucci C, Pizer B (2019) The benefit of surveillance imaging for paediatric cerebellar pilocytic astrocytoma. Childs Nerv Syst 35:801–805. https://doi.org/10.1007/s00381-019-04078-3

    Article  PubMed  Google Scholar 

  37. Molavi Pordanjani S, Jalal Hosseinimehr S (2016) The role of NF-κB inhibitors in cell response to radiation. Curr Med Chem 23:3951–3963. https://doi.org/10.2174/0929867323666160824162718

    Article  CAS  Google Scholar 

  38. Morreale VM, Ebersold MJ, Quast LM, Parisi JE (1997) Cerebellar astrocytoma: experience with 54 cases surgically treated at the Mayo Clinic, Rochester, Minnesota, from 1978 to 1990. J Neurosurg 87:257–261. https://doi.org/10.3171/jns.1997.87.2.0257

    Article  PubMed  CAS  Google Scholar 

  39. Nagai S, Washiyama K, Kurimoto M, Takaku A, Endo S, Kumanishi T (2002) Aberrant nuclear factor-κB activity and its participation in the growth of human malignant astrocytoma. J Neurosurg 96:909–917. https://doi.org/10.3171/jns.2002.96.5.0909

    Article  PubMed  CAS  Google Scholar 

  40. Nishio H, Yaguchi T, Sugiyama J, Sumimoto H, Umezawa K, Iwata T, Susumu N, Fujii T, Kawamura N, Kobayashi A, Park J, Aoki D, Kawakami Y (2014) Immunosuppression through constitutively activated NF-κB signalling in human ovarian cancer and its reversal by an NF-κB inhibitor. Br J Cancer 110:2965–2974. https://doi.org/10.1038/bjc.2014.251

    Article  PubMed  PubMed Central  CAS  Google Scholar 

  41. Ostrom QT, Gittleman H, Truitt G et al (2018) CBTRUS statistical report: primary brain and other central nervous system tumors diagnosed in the United States in 2011–2015. Neuro Oncol 20:iv1–iv86. https://doi.org/10.1093/neuonc/noy131

    Article  PubMed  PubMed Central  Google Scholar 

  42. Park SY, Lim SL, Jang HJ, Lee JH, Um JY, Kim SH, Ahn KS, Lee SG (2013) Embelin induces apoptosis in human Glioma cells through inactivating NF-κB. J Pharmacol Sci 121:192–199. https://doi.org/10.1254/jphs.12137FP

    Article  PubMed  CAS  Google Scholar 

  43. Pfister S, Janzarik WG, Remke M, Ernst A, Werft W, Becker N, Toedt G, Wittmann A, Kratz C, Olbrich H, Ahmadi R, Thieme B, Joos S, Radlwimmer B, Kulozik A, Pietsch T, Herold-Mende C, Gnekow A, Reifenberger G, Korshunov A, Scheurlen W, Omran H, Lichter P (2008) BRAF gene duplication constitutes a mechanism of MAPK pathway activation in low-grade astrocytomas. J Clin Invest 118:1739–1749. https://doi.org/10.1172/JCI33656

    Article  PubMed  PubMed Central  CAS  Google Scholar 

  44. Pires BRB, Mencalha AL, Ferreira GM, de Souza WF, Morgado-Díaz JA, Maia AM, Corrêa S, Abdelhay ESFW (2017) NF-kappaB is involved in the regulation of EMT genes in breast cancer cells. PLoS One 12:1–20. https://doi.org/10.1371/journal.pone.0169622

    Article  CAS  Google Scholar 

  45. Pletschko T, Felnhofer A, Lamplmair D, Dorfer C, Czech T, Chocholous M, Slavc I, Leiss U (2017) Cerebellar pilocytic astrocytoma in childhood: investigating the long-term impact of surgery on cognitive performance and functional outcome. Dev Neurorehabil 21:1–8. https://doi.org/10.1080/17518423.2017.1370502

    Article  Google Scholar 

  46. Ramos PMM, Pezuk JA, Castro-Gamero AM, Oliveira HF, Scrideli CA, Umezawa K, Tone LG (2018) Antineoplastic effects of NF-κB inhibition by DHMEQ (dehydroxymethylepoxyquinomicin) alone and in co-treatment with radio-and chemotherapy in medulloblastoma cell lines. Anti Cancer Agents Med Chem 18:541–549. https://doi.org/10.2174/1871520617666171113151335

    Article  CAS  Google Scholar 

  47. Raychaudhuri B, Han Y, Lu T, Vogelbaum MA (2007) Aberrant constitutive activation of nuclear factor κB in glioblastoma multiforme drives invasive phenotype. J Neuro-Oncol 85:39–47. https://doi.org/10.1007/s11060-007-9390-7

    Article  CAS  Google Scholar 

  48. Rodriguez EF, Scheithauer BW, Giannini C, Rynearson A, Cen L, Hoesley B, Gilmer-Flynn H, Sarkaria JN, Jenkins S, Long J, Rodriguez FJ (2011) PI3K/AKT pathway alterations are associated with clinically aggressive and histologically anaplastic subsets of pilocytic astrocytoma. Acta Neuropathol 121:407–420. https://doi.org/10.1007/s00401-010-0784-9

    Article  PubMed  CAS  Google Scholar 

  49. Rodriguez FJ, Lim KS, Bowers D, Eberhart CG (2013) Pathological and molecular advances in pediatric low-grade astrocytoma. Annu Rev Pathol Mech Dis 8:361–379. https://doi.org/10.1146/annurev-pathol-020712-164009

    Article  CAS  Google Scholar 

  50. Ruan HY, Masuda M, Ito A, Umezawa K, Nakashima T, Yasumatsu R, Kuratomi Y, Yamamoto T, Weinstein IB, Komune S (2006) Effects of a novel NF-κB inhibitor, dehydroxymethylepoxyquinomicin (DHMEQ), on growth, apoptosis, gene expression, and chemosensitivity in head and neck squamous cell carcinoma cell lines. Head Neck 28:158–165. https://doi.org/10.1002/hed.20304

    Article  PubMed  Google Scholar 

  51. Ryu J, Ku BM, Lee YK, Jeong JY, Kang S, Choi J, Yang Y, Lee DH, Roh GS, Kim HJ, Cho GJ, Choi WS, Kim N, Kang SS (2011) Resveratrol reduces TNF-α-induced U373MG human glioma cell invasion through regulating NF-κB activation and uPA/uPAR expression. Anticancer Res 31:4223–4230

    PubMed  CAS  Google Scholar 

  52. Sato M, Nakanishi K, Haga S, Fujiyoshi M, Baba M, Mino K, Yimin, Niwa H, Yokoo H, Umezawa K, Ohmiya Y, Kamiyama T, Todo S, Taketomi A, Ozaki M (2014) Anoikis induction and inhibition of peritoneal metastasis of pancreatic cancer cells by a nuclear factor-κB inhibitor, (−)-DHMEQ. Oncol Res 21:333–343. https://doi.org/10.3727/096504014X14024160459249

    Article  CAS  Google Scholar 

  53. Sievert AJ, Lang SS, Boucher KL, Madsen PJ, Slaunwhite E, Choudhari N, Kellet M, Storm PB, Resnick AC (2013) Paradoxical activation and RAF inhibitor resistance of BRAF protein kinase fusions characterizing pediatric astrocytomas. Proc Natl Acad Sci U S A 110:5957–5962. https://doi.org/10.1073/pnas.1219232110

    Article  PubMed  PubMed Central  CAS  Google Scholar 

  54. Simon-Gabriel CP, Foerster K, Saleem S, Bleckmann D, Benkisser-Petersen M, Thornton N, Umezawa K, Decker S, Burger M, Veelken H, Claus R, Dierks C, Duyster J, Zirlik K (2018) Microenvironmental stromal cells abrogate NF-κB inhibitor-induced apoptosis in chronic lymphocytic leukemia. Haematologica 103:136–147. https://doi.org/10.3324/haematol.2017.165381

    Article  PubMed  PubMed Central  CAS  Google Scholar 

  55. Smith D, Shimamura T, Barbera S, Bejcek BE (2008) NF-κB controls growth of glioblastomas/astrocytomas. Mol Cell Biochem 307:141–147. https://doi.org/10.1007/s11010-007-9593-4

    Article  PubMed  CAS  Google Scholar 

  56. Sofroniew MV, Vinters HV (2010) Astrocytes: biology and pathology. Acta Neuropathol 119:7–35. https://doi.org/10.1007/s00401-009-0619-8

    Article  PubMed  Google Scholar 

  57. Soubannier V, Stifani S (2017) NF-κB signalling in glioblastoma. Biomedicines 5. https://doi.org/10.3390/biomedicines5020029

  58. Stüer C, Vilz B, Majores M, Becker A, Schramm J, Simon M (2007) Frequent recurrence and progression in pilocytic astrocytoma in adults. Cancer 110:2799–2808. https://doi.org/10.1002/cncr.23148

    Article  PubMed  Google Scholar 

  59. Suzuki Y, Sugiyama C, Ohno O, Umezawa K (2004) Preparation and biological activities of optically active dehydroxymethylepoxyquinomicin, a novel NF-κB inhibitor. Tetrahedron 60:7061–7066. https://doi.org/10.1016/j.tet.2004.01.103

    Article  CAS  Google Scholar 

  60. Suzuki K, Aiura K, Matsuda S, Itano O, Takeuchi O, Umezawa K, Kitagawa Y (2013) Combined effect of dehydroxymethylepoxyquinomicin and gemcitabine in a mouse model of liver metastasis of pancreatic cancer. Clin Exp Metastasis 30:381–392. https://doi.org/10.1007/s10585-012-9544-7

    Article  PubMed  CAS  Google Scholar 

  61. Tabash MA (2019) Characteristics, survival and incidence rates and trends of pilocytic astrocytoma in children in the United States; SEER-based analysis. J Neurol Sci 400:148–152. https://doi.org/10.1016/j.jns.2019.03.028

    Article  PubMed  Google Scholar 

  62. Tatevossian RG, Lawson ARJ, Forshew T, Hindley GFL, Ellison DW, Sheer D (2010) MAPK pathway activation and the origins of pediatric low-grade astrocytomas. J Cell Physiol 222:509–514. https://doi.org/10.1002/jcp.21978

    Article  PubMed  CAS  Google Scholar 

  63. Valera ET, de Freitas Cortez MAA, de Paula Queiroz CRG et al (2009) Pediatric glioblastoma cell line shows different patterns of expression of transmembrane ABC transporters after in vitro exposure to vinblastine. Childs Nerv Syst 25:39–45. https://doi.org/10.1007/s00381-008-0740-3

    Article  PubMed  Google Scholar 

  64. Villanueva KG, Rea ND, Krieger MD (2019) Novel surgical and radiologic risk factors for progression or recurrence of pediatric pilocytic astrocytoma. Pediatr Neurosurg 90027:375–385. https://doi.org/10.1159/000503110

    Article  Google Scholar 

  65. Wang X, Jia L, Jin X et al (2015) NF-κB inhibitor reverses temozolomide resistance in human glioma TR/U251 cells. Oncol Lett 9:2586–2590. https://doi.org/10.3892/ol.2015.3130

    Article  PubMed  PubMed Central  CAS  Google Scholar 

  66. Watanabe M, Dewan MZ, Okamura T, Sasaki M, Itoh K, Higashihara M, Mizoguchi H, Honda M, Sata T, Watanabe T, Yamamoto N, Umezawa K, Horie R (2005) A novel NF-κB inhibitor DHMEQ selectively targets constitutive NF-κB activity and induces apoptosis of multiple myeloma cells in vitro and in vivo. Int J Cancer 114:32–38. https://doi.org/10.1002/ijc.20688

    Article  PubMed  CAS  Google Scholar 

  67. Wisoff EGS, H J (2004) Interactions of the allogeneic effector leukemic T cell line, TALL-104, with human malignant brain tumors. Neuro-Oncology 6:21–27. https://doi.org/10.1215/S1152

    Article  Google Scholar 

  68. Xi G, Li YD, Grahovac G, Rajaram V, Wadhwani N, Pundy T, Mania-Farnell B, James CD, Tomita T (2017) Targeting CD133 improves chemotherapeutic efficacy of recurrent pediatric pilocytic astrocytoma following prolonged chemotherapy. Mol Cancer 16:1–11. https://doi.org/10.1186/s12943-017-0593-z

    Article  CAS  Google Scholar 

  69. Xia J, Wang F, Wang L, Fan Q (2013) Elevated serine protease HtrA1 inhibits cell proliferation, reduces invasion, and induces apoptosis in esophageal squamous cell carcinoma by blocking the nuclear factor-κB signaling pathway. Tumor Biol 34:317–328. https://doi.org/10.1007/s13277-012-0553-6

    Article  CAS  Google Scholar 

  70. Yu Z, Chen Y, Wang S, Li P, Zhou G, Yuan Y (2018) Inhibition of NF-κB results in anti-glioma activity and reduces temozolomide-induced chemoresistance by down-regulating MGMT gene expression. Cancer Lett 428:77–89. https://doi.org/10.1016/j.canlet.2018.04.033

    Article  PubMed  CAS  Google Scholar 

  71. Zakrzewski K, Jarzab M, Pfeifer A et al (2015) Transcriptional profiles of pilocytic astrocytoma are related to their three different locations, but not to radiological tumor features. BMC Cancer 15:1–16. https://doi.org/10.1186/s12885-015-1810-z

    Article  Google Scholar 

Download references

Funding

This research was supported by the Young Investigators Program (2010/50635-4 and 2010/16652-9 to M.S.B) from FAPESP (Fundação de Amparo à Pesquisa do Estado de São Paulo), Brazil.

Author information

Affiliations

Authors

Corresponding author

Correspondence to María Sol Brassesco.

Ethics declarations

Conflict of interest

The authors declare that they do not have any conflicts of interest.

Additional information

Publisher’s note

Springer Nature remains neutral with regard to jurisdictional claims in published maps and institutional affiliations.

Rights and permissions

Reprints and Permissions

About this article

Verify currency and authenticity via CrossMark

Cite this article

Candido, M.F., Baldissera, G.C., Medeiros, M. et al. NF-кB inhibition by DHMEQ: in vitro antiproliferative effects on pilocytic astrocytoma and concise review of the current literature. Childs Nerv Syst 36, 2675–2684 (2020). https://doi.org/10.1007/s00381-020-04625-3

Download citation

  • Received:

  • Accepted:

  • Published:

  • Issue Date:

  • DOI: https://doi.org/10.1007/s00381-020-04625-3

Keywords

  • Low-grade glioma
  • Inoperable tumor
  • Dehydroxymethylepoxyquinomicin
  • Adjuvant chemotherapy