Skip to main content

Chronic and age-dependent effects of the spongiform neurodegeneration-associated MGRN1 E3 ubiquitin ligase on mitochondrial homeostasis

Abstract

Spongiform encephalopathy is an intriguing yet poorly understood neuropathology characterized by vacuoles, demyelination, and gliosis. It is observed in patients with prion disease, primary mitochondrial disease, HIV-1 infection of the brain, and some inherited disorders, but the underlying mechanism of disease remains unclear. The brains of mice lacking the MGRN1 E3 ubiquitin ligase develop vacuoles by 9 months of age. MGRN1-dependent ubiquitination has been reported to regulate mitofusin 1 and GP78, suggesting MGRN1 may have a direct effect on mitochondrial homeostasis. Here, we demonstrate that some MGRN1 localizes to mitochondria, most likely due to N-myristoylation, and mitochondria in cells from Mgrn1 null mutant mice display fragmentation and depolarization without recruitment of the parkin E3 ubiquitin ligase. The late onset of pathology in the brains of Mgrn1 null mutant mice suggests that a further, age-dependent effect on mitochondrial homeostasis may be required to trigger vacuolation. Parkin protein and mRNA levels showed a significant decline in the brains of Mgrn1 null mutant mice by 12 months of age. To test whether loss of parkin triggers vacuolation through a synergistic effect, we generated Mgrn1; parkin double mutant mice. By 1 month of age, their brains demonstrated more severe mitochondrial dysfunction than Mgrn1 null mutants, but there was no effect on the age-of-onset of spongiform neurodegeneration. Expression of the ATF4 transcription factor, a key regulator of the mitochondrial stress response, also declined in the brains of aged Mgrn1 null mutant mice. Together, the data presented here indicate that loss of MGRN1 has early, direct effects on mitochondrial homeostasis and late, indirect effects on the ability of cells to respond to mitochondrial stress.

This is a preview of subscription content, access via your institution.

Fig. 1
Fig. 2
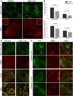
Fig. 3
Fig. 4
Fig. 5
Fig. 6
Fig. 7

References

  • Ashrafi G, Schwarz TL (2013) The pathways of mitophagy for quality control and clearance of mitochondria. Cell Death Differ 20:31–42

    Article  CAS  Google Scholar 

  • Benvegnu S, Wahle T, Dotti CG (2017) E3 ligase mahogunin (MGRN1) influences amyloid precursor protein maturation and secretion. Oncotarget 8:89439–89450

    Article  PubMed  PubMed Central  Google Scholar 

  • Betts J, Lightowlers RN, Turnbull DM (2004) Neuropathological aspects of mitochondrial DNA disease. Neurochem Res 29:505–511

    Article  CAS  PubMed  Google Scholar 

  • Brown GK, Squier MV (1996) Neuropathology and pathogenesis of mitochondrial diseases. J Inherit Metab Dis 19:553–572

    Article  CAS  PubMed  Google Scholar 

  • Chen H, Chan DC (2009) Mitochondrial dynamics–fusion, fission, movement, and mitophagy–in neurodegenerative diseases. Hum Mol Genet 18:R169–R176

    Article  CAS  PubMed  PubMed Central  Google Scholar 

  • Chen H, Chomyn A, Chan DC (2005) Disruption of fusion results in mitochondrial heterogeneity and dysfunction. J Biol Chem 280:26185–26192

    Article  CAS  PubMed  Google Scholar 

  • Choi SI, Ju WK, Choi EK, Kim J, Lea HZ, Carp RI, Wisniewski HM, Kim YS (1998) Mitochondrial dysfunction induced by oxidative stress in the brains of hamsters infected with the 263 K scrapie agent. Acta Neuropathol 96:279–286

    Article  CAS  PubMed  Google Scholar 

  • Cota CD, Bagher P, Pelc P, Smith CO, Bodner CR, Gunn TM (2006) Mice with mutations in Mahogunin ring finger-1 (Mgrn1) exhibit abnormal patterning of the left-right axis. Dev Dyn 235:3438–3447

    Article  CAS  PubMed  Google Scholar 

  • Dagda RK, Cherra SJ 3rd, Kulich SM, Tandon A, Park D, Chu CT (2009) Loss of PINK1 function promotes mitophagy through effects on oxidative stress and mitochondrial fission. J Biol Chem 284:13843–13855

    Article  CAS  PubMed  PubMed Central  Google Scholar 

  • Damiano M, Gautier CA, Bulteau AL, Ferrando-Miguel R, Gouarne C, Paoli MG, Pruss R, Auchere F, L’Hermitte-Stead C, Bouillaud F, Brice A, Corti O, Lombes A (2014) Tissue- and cell-specific mitochondrial defect in Parkin-deficient mice. PLoS ONE 9:e99898

    Article  PubMed  PubMed Central  Google Scholar 

  • Deng H, Dodson MW, Huang H, Guo M (2008) The Parkinson’s disease genes pink1 and parkin promote mitochondrial fission and/or inhibit fusion in Drosophila. Proc Natl Acad Sci USA 105:14503–14508

    Article  PubMed  Google Scholar 

  • Exner N, Treske B, Paquet D, Holmstrom K, Schiesling C, Gispert S, Carballo-Carbajal I, Berg D, Hoepken HH, Gasser T, Kruger R, Winklhofer KF, Vogel F, Reichert AS, Auburger G, Kahle PJ, Schmid B, Haass C (2007) Loss-of-function of human PINK1 results in mitochondrial pathology and can be rescued by parkin. J Neurosci 27:12413–12418

    Article  CAS  PubMed  Google Scholar 

  • Filosto M, Tomelleri G, Tonin P, Scarpelli M, Vattemi G, Rizzuto N, Padovani A, Simonati A (2007) Neuropathology of mitochondrial diseases. Biosci Rep 27:23–30

    Article  CAS  PubMed  Google Scholar 

  • Finsterer J (2006) Central nervous system manifestations of mitochondrial disorders. Acta Neurol Scand 114:217–238

    Article  CAS  PubMed  Google Scholar 

  • Gautier CA, Kitada T, Shen J (2008) Loss of PINK1 causes mitochondrial functional defects and increased sensitivity to oxidative stress. Proc Natl Acad Sci USA 105:11364–11369

    Article  Google Scholar 

  • He L, Lu XY, Jolly AF, Eldridge AG, Watson SJ, Jackson PK, Barsh GS, Gunn TM (2003) Spongiform degeneration in mahoganoid mutant mice. Science 299:710–712

    Article  CAS  PubMed  Google Scholar 

  • Hida T, Wakamatsu K, Sviderskaya EV, Donkin AJ, Montoliu L, Lynn Lamoreux M, Yu B, Millhauser GL, Ito S, Barsh GS, Jimbow K, Bennett DC (2009) Agouti protein, mahogunin, and attractin in pheomelanogenesis and melanoblast-like alteration of melanocytes: a cAMP-independent pathway. Pigment Cell Melanoma Res 22:623–634

    Article  CAS  PubMed  PubMed Central  Google Scholar 

  • Jiao J, Kim HY, Liu RR, Hogan CA, Sun K, Tam LM, Gunn TM (2009a) Transgenic analysis of the physiological functions of Mahogunin Ring Finger-1 isoforms. Genesis 47:524–534

    Article  CAS  PubMed  PubMed Central  Google Scholar 

  • Jiao J, Sun K, Walker WP, Bagher P, Cota CD, Gunn TM (2009b) Abnormal regulation of TSG101 in mice with spongiform neurodegeneration. Biochim Biophys Acta 1792:1027–1035

    Article  CAS  PubMed  PubMed Central  Google Scholar 

  • Kim BY, Olzmann JA, Barsh GS, Chin LS, Li L (2007) Spongiform neurodegeneration-associated E3 ligase Mahogunin ubiquitylates TSG101 and regulates endosomal trafficking. Mol Biol Cell 18:1129–1142

    Article  PubMed  PubMed Central  Google Scholar 

  • Leone TC, Lehman JJ, Finck BN, Schaeffer PJ, Wende AR, Boudina S, Courtois M, Wozniak DF, Sambandam N, Bernal-Mizrachi C, Chen Z, Holloszy JO, Medeiros DM, Schmidt RE, Saffitz JE, Abel ED, Semenkovich CF, Kelly DP (2005) PGC-1alpha deficiency causes multi-system energy metabolic derangements: muscle dysfunction, abnormal weight control and hepatic steatosis. PLoS Biol 3:e101

    Article  CAS  PubMed  PubMed Central  Google Scholar 

  • Livak KJ, Schmittgen TD (2001) Analysis of relative gene expression data using real-time quantitative PCR and the 2(-Delta Delta C(T)) method. Methods 25:402–408

    Article  CAS  PubMed  Google Scholar 

  • Matsuda N, Sato S, Shiba K, Okatsu K, Saisho K, Gautier CA, Sou YS, Saiki S, Kawajiri S, Sato F, Kimura M, Komatsu M, Hattori N, Tanaka K (2010) PINK1 stabilized by mitochondrial depolarization recruits Parkin to damaged mitochondria and activates latent Parkin for mitophagy. J Cell Biol 189:211–221

    Article  CAS  PubMed  PubMed Central  Google Scholar 

  • Meyer JN, Leuthner TC, Luz AL (2017) Mitochondrial fusion, fission, and mitochondrial toxicity. Toxicology 391:42–53

    Article  CAS  PubMed  PubMed Central  Google Scholar 

  • Mukherjee R, Chakrabarti O (2016a) Regulation of mitofusin 1 by mahogunin ring finger-1 and the proteasome modulates mitochondrial fusion. Biochim Biophys Acta 1863:3065–3083

    Article  CAS  PubMed  Google Scholar 

  • Mukherjee R, Chakrabarti O (2016b) Ubiquitin-mediated regulation of the E3 ligase GP78 by MGRN1 in trans affects mitochondrial homeostasis. J Cell Sci 129:757–773

    Article  CAS  PubMed  Google Scholar 

  • Narendra D, Tanaka A, Suen DF, Youle RJ (2008) Parkin is recruited selectively to impaired mitochondria and promotes their autophagy. J Cell Biol 183:795–803

    Article  PubMed  PubMed Central  Google Scholar 

  • Narendra D, Tanaka A, Suen DF, Youle RJ (2009) Parkin-induced mitophagy in the pathogenesis of Parkinson disease. Autophagy 5:706–708

    Article  CAS  PubMed  Google Scholar 

  • Palacino JJ, Sagi D, Goldberg MS, Krauss S, Motz C, Wacker M, Klose J, Shen J (2004) Mitochondrial dysfunction and oxidative damage in parkin-deficient mice. J Biol Chem 279:18614–18622

    Article  CAS  PubMed  Google Scholar 

  • Pan Y, Chen H, Siu F, Kilberg MS (2003) Amino acid deprivation and endoplasmic reticulum stress induce expression of multiple activating transcription factor-3 mRNA species that, when overexpressed in HepG2 cells, modulate transcription by the human asparagine synthetase promoter. J Biol Chem 278:38402–38412

    Article  CAS  PubMed  Google Scholar 

  • Pan YX, Chen H, Thiaville MM, Kilberg MS (2007) Activation of the ATF3 gene through a co-ordinated amino acid-sensing response programme that controls transcriptional regulation of responsive genes following amino acid limitation. Biochem J 401:299–307

    Article  CAS  PubMed  Google Scholar 

  • Poole AC, Thomas RE, Andrews LA, McBride HM, Whitworth AJ, Pallanck LJ (2008) The PINK1/Parkin pathway regulates mitochondrial morphology. Proc Natl Acad Sci USA 105:1638–1643

    Article  PubMed  Google Scholar 

  • Pusapati GV, Kong JH, Patel BB, Krishnan A, Sagner A, Kinnebrew M, Briscoe J, Aravind L, Rohatgi R (2018) CRISPR screens uncover genes that regulate target cell sensitivity to the morphogen sonic hedgehog. Dev Cell 44:271

    Article  CAS  PubMed  PubMed Central  Google Scholar 

  • Quintana A, Kruse SE, Kapur RP, Sanz E, Palmiter RD (2010) Complex I deficiency due to loss of Ndufs4 in the brain results in progressive encephalopathy resembling Leigh syndrome. Proc Natl Acad Sci USA 107:10996–11001

    Article  CAS  PubMed  Google Scholar 

  • Quiros PM, Prado MA, Zamboni N, D’Amico D, Williams RW, Finley D, Gygi SP, Auwerx J (2017) Multi-omics analysis identifies ATF4 as a key regulator of the mitochondrial stress response in mammals. J Cell Biol 216:2027–2045

    Article  CAS  PubMed  PubMed Central  Google Scholar 

  • Ruhoy IS, Saneto RP (2014) The genetics of Leigh syndrome and its implications for clinical practice and risk management. Appl Clin Genet 7:221–234

    CAS  PubMed  PubMed Central  Google Scholar 

  • Shah A, Kumar A (2016) HIV-1 gp120-mediated mitochondrial dysfunction and HIV-associated neurological disorders. Neurotox Res 30:135–137

    Article  CAS  PubMed  Google Scholar 

  • Silvius D, Pitstick R, Ahn M, Meishery D, Oehler A, Barsh GS, DeArmond SJ, Carlson GA, Gunn TM (2013) Levels of the mahogunin ring finger 1 E3 ubiquitin ligase do not influence prion disease. PLoS ONE 8:e55575

    Article  CAS  PubMed  PubMed Central  Google Scholar 

  • Siskova Z, Mahad DJ, Pudney C, Campbell G, Cadogan M, Asuni A, O’Connor V, Perry VH (2010) Morphological and functional abnormalities in mitochondria associated with synaptic degeneration in prion disease. Am J Pathol 177:1411–1421

    Article  CAS  PubMed  PubMed Central  Google Scholar 

  • Sterky FH, Lee S, Wibom R, Olson L, Larsson NG (2011) Impaired mitochondrial transport and Parkin-independent degeneration of respiratory chain-deficient dopamine neurons in vivo. Proc Natl Acad Sci USA 108:12937–12942

    Article  PubMed  Google Scholar 

  • Sun K, Johnson BS, Gunn TM (2007) Mitochondrial dysfunction precedes neurodegeneration in mahogunin (Mgrn1) mutant mice. Neurobiol Aging 28:1840–1852

    Article  CAS  PubMed  PubMed Central  Google Scholar 

  • Szalardy L, Zadori D, Plangar I, Vecsei L, Weydt P, Ludolph AC, Klivenyi P, Kovacs GG (2013) Neuropathology of partial PGC-1alpha deficiency recapitulates features of mitochondrial encephalopathies but not of neurodegenerative diseases. Neurodegener Dis 12:177–188

    Article  CAS  PubMed  Google Scholar 

  • Tanji K, Kunimatsu T, Vu TH, Bonilla E (2001) Neuropathological features of mitochondrial disorders. Semin Cell Dev Biol 12:429–439

    Article  CAS  PubMed  Google Scholar 

  • Villa E, Marchetti S, Ricci JE (2018) No Parkin zone: mitophagy without Parkin. Trends Cell Biol 28:882–895

    Article  CAS  PubMed  Google Scholar 

  • Walker WP, Oehler A, Edinger AL, Wagner KU, Gunn TM (2016) Oligodendroglial deletion of ESCRT-I component TSG101 causes spongiform encephalopathy. Biol Cell 108:324–337

    Article  CAS  PubMed  Google Scholar 

  • Wells GA, Wells M (1989) Neuropil vacuolation in brain: a reproducible histological processing artefact. J Comp Pathol 101:355–362

    Article  CAS  PubMed  Google Scholar 

  • Yang W, Wang G, Wang CE, Guo X, Yin P, Gao J, Tu Z, Wang Z, Wu J, Hu X, Li S, Li XJ (2015) Mutant alpha-synuclein causes age-dependent neuropathology in monkey brain. J Neurosci 35:8345–8358

    Article  CAS  PubMed  PubMed Central  Google Scholar 

Download references

Acknowledgements

We are grateful to John Overton and Rudy Leibel for sharing MGRN1-HIS expression constructs, Anita Pecukonis and other McLaughlin Research Institute Animal Resource Center staff for animal care, and Sarah Anderson for assistance with mouse genotyping. This work was funded by R21 NS070246 from the National Institute of Neurological Disorders and Stroke and generous supporters of the McLaughlin Research Institute. The funders had no role in study design, data collection or analysis, decision to publish, or preparation of the manuscript.

Author information

Affiliations

Authors

Corresponding author

Correspondence to Teresa M. Gunn.

Ethics declarations

Conflict of interest

On behalf of all authors, the corresponding author states that there is no conflict of interest.

Additional information

Publisher's Note

Springer Nature remains neutral with regard to jurisdictional claims in published maps and institutional affiliations.

Rights and permissions

Reprints and Permissions

About this article

Verify currency and authenticity via CrossMark

Cite this article

Gunn, T.M., Silvius, D., Lester, A. et al. Chronic and age-dependent effects of the spongiform neurodegeneration-associated MGRN1 E3 ubiquitin ligase on mitochondrial homeostasis. Mamm Genome 30, 151–165 (2019). https://doi.org/10.1007/s00335-019-09802-7

Download citation

  • Received:

  • Accepted:

  • Published:

  • Issue Date:

  • DOI: https://doi.org/10.1007/s00335-019-09802-7