Skip to main content

Preoperative prediction of tumour deposits in rectal cancer by an artificial neural network–based US radiomics model

Abstract

Objective

To develop a machine learning–based ultrasound (US) radiomics model for predicting tumour deposits (TDs) preoperatively.

Methods

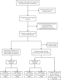
From December 2015 to December 2017, 127 patients with rectal cancer were prospectively enrolled and divided into training and validation sets. Endorectal ultrasound (ERUS) and shear-wave elastography (SWE) examinations were conducted for each patient. A total of 4176 US radiomics features were extracted for each patient. After the reduction and selection of US radiomics features , a predictive model using an artificial neural network (ANN) was constructed in the training set. Furthermore, two models (one incorporating clinical information and one based on MRI radiomics) were developed. These models were validated by assessing their diagnostic performance and comparing the areas under the curve (AUCs) in the validation set.

Results

The training and validation sets included 29 (33.3%) and 11 (27.5%) patients with TDs, respectively. A US radiomics ANN model was constructed. The model for predicting TDs showed an accuracy of 75.0% in the validation cohort. The sensitivity, specificity, positive predictive value (PPV), negative predictive value (NPV) and AUC were 72.7%, 75.9%, 53.3%, 88.0% and 0.743, respectively. For the model incorporating clinical information, the AUC improved to 0.795. Although the AUC of the US radiomics model was improved compared with that of the MRI radiomics model (0.916 vs. 0.872) in the 90 patients with both ultrasound and MRI data (which included both the training and validation sets), the difference was nonsignificant (p = 0.384).

Conclusions

US radiomics may be a potential model to accurately predict TDs before therapy.

Key Points

We prospectively developed an artificial neural network model for predicting tumour deposits based on US radiomics that had an accuracy of 75.0%.

The area under the curve of the US radiomics model was improved than that of the MRI radiomics model (0.916 vs. 0.872), but the difference was not significant (p = 0.384).

The US radiomics–based model may potentially predict TDs accurately before therapy, but this model needs further validation with larger samples.

This is a preview of subscription content, access via your institution.

Fig. 1
Fig. 2
Fig. 3
Fig. 4

Abbreviations

AJCC:

American Joint Committee on Cancer

ANN :

Artificial neural network

AUC :

Area under the curve

CEA :

Carcinoembryonic antigen

CT :

Computed tomography

DWI :

Diffusion-weighted imaging

ERUS :

Endorectal ultrasound

GLCM:

Grey-level co-occurrence matrix

ICC :

Intraclass correlation coefficient

LASSO :

Least absolute shrinkage and selection operator

MRI :

Magnetic resonance imaging

NPV :

Negative predictive value

PPV :

Positive predictive value

RLM :

Run-length matrix

ROC :

Receiver operator characteristic

ROI :

Region of interest

SWE :

Shear-wave elastography

TDs :

Tumour deposits

References

  1. Greene FL (2012) Tumor deposits in colorectal cancer: a moving target. Ann Surg 255:214–215

    Article  Google Scholar 

  2. Tong LL, Gao P, Wang ZN et al (2012) Is the seventh edition of the UICC/AJCC TNM staging system reasonable for patients with tumor deposits in colorectal cancer? Ann Surg 255:208–213

    Article  Google Scholar 

  3. Gopal P, Lu P, Ayers GD, Herline AJ, Washington MK (2014) Tumor deposits in rectal adenocarcinoma after neoadjuvant chemoradiation are associated with poor prognosis. Mod Pathol 27:1281–1287

    Article  Google Scholar 

  4. Nagtegaal ID, Knijn N, Hugen N et al (2017) Tumor deposits in colorectal cancer: improving the value of modern staging—a systematic review and meta-analysis. J Clin Oncol 35:1119–1127

    Article  Google Scholar 

  5. Chen LD, Liang JY, Wu H et al (2018) Multiparametric radiomics improve prediction of lymph node metastasis of rectal cancer compared with conventional radiomics. Life Sci 208:55–63

    CAS  Article  Google Scholar 

  6. Kav T, Bayraktar Y (2010) How useful is rectal endosonography in the staging of rectal cancer? World J Gastroenterol 16:691–697

    Article  Google Scholar 

  7. Guibal A, Boularan C, Bruce M et al (2013) Evaluation of shearwave elastography for the characterisation of focal liver lesions on ultrasound. Eur Radiol 23:1138–1149

    Article  Google Scholar 

  8. Ronot M, Di Renzo S, Gregoli B et al (2015) Characterization of fortuitously discovered focal liver lesions: additional information provided by shearwave elastography. Eur Radiol 25:346–358

    Article  Google Scholar 

  9. Xu JM, Xu XH, Xu HX et al (2016) Prediction of cervical lymph node metastasis in patients with papillary thyroid cancer using combined conventional ultrasound, strain elastography, and acoustic radiation force impulse (ARFI) elastography. Eur Radiol 26:2611–2622

    Article  Google Scholar 

  10. Chen LD, Wang W, Xu JB et al (2017) Assessment of rectal tumors with shear-wave elastography before surgery: comparison with endorectal US. Radiology 285:279–292

    Article  Google Scholar 

  11. Riegler J, Labyed Y, Rosenzweig S et al (2018) Tumor elastography and its association with collagen and the tumor microenvironment. Clin Cancer Res. https://doi.org/10.1158/1078-0432.CCR-17-3262

  12. Huang YQ, Liang CH, He L et al (2016) Development and validation of a radiomics nomogram for preoperative prediction of lymph node metastasis in colorectal cancer. J Clin Oncol. https://doi.org/10.1200/JCO.2015.65.9128

  13. Weiser MR (2018) AJCC 8th edition: colorectal cancer. Ann Surg Oncol. https://doi.org/10.1245/s10434-018-6462-1

  14. Taylor FG, Quirke P, Heald RJ et al (2014) Preoperative magnetic resonance imaging assessment of circumferential resection margin predicts disease-free survival and local recurrence: 5-year follow-up results of the MERCURY study. J Clin Oncol 32:34–43

    Article  Google Scholar 

  15. Zhang LN, Xiao WW, Xi SY et al (2016) Tumor deposits: markers of poor prognosis in patients with locally advanced rectal cancer following neoadjuvant chemoradiotherapy. Oncotarget 7:6335–6344

    PubMed  Google Scholar 

  16. Song YX, Gao P, Wang ZN et al (2012) Can the tumor deposits be counted as metastatic lymph nodes in the UICC TNM staging system for colorectal cancer? PLoS One 7:e34087

    CAS  Article  Google Scholar 

  17. Yang J, Xing S, Li J et al (2016) Novel lymph node ratio predicts prognosis of colorectal cancer patients after radical surgery when tumor deposits are counted as positive lymph nodes: a retrospective multicenter study. Oncotarget 7:73865–73875

    PubMed  PubMed Central  Google Scholar 

  18. Wei XL, Qiu MZ, Zhou YX et al (2016) The clinicopathologic relevance and prognostic value of tumor deposits and the applicability of N1c category in rectal cancer with preoperative radiotherapy. Oncotarget 7:75094–75103

    PubMed  PubMed Central  Google Scholar 

  19. Li J, Yang S, Hu J et al (2016) Tumor deposits counted as positive lymph nodes in TNM staging for advanced colorectal cancer: a retrospective multicenter study. Oncotarget 7:18269–18279

    PubMed  PubMed Central  Google Scholar 

  20. Chen T, Ning Z, Xu L et al (2019) Radiomics nomogram for predicting the malignant potential of gastrointestinal stromal tumours preoperatively. Eur Radiol 29:1074–1082

    Article  Google Scholar 

  21. Prasanna P, Patel J, Partovi S, Madabhushi A, Tiwari P (2016) Radiomic features from the peritumoral brain parenchyma on treatment-naive multi-parametric MR imaging predict long versus short-term survival in glioblastoma multiforme: preliminary findings. Eur Radiol. 27:4188–4197

  22. Wang J, Wu CJ, Bao ML, Zhang J, Wang XN, Zhang YD (2017) Machine learning-based analysis of MR radiomics can help to improve the diagnostic performance of PI-RADS v2 in clinically relevant prostate cancer. Eur Radiol. 27:4082–4090

  23. Yu J, Shi Z, Lian Y et al (2016) Noninvasive IDH1 mutation estimation based on a quantitative radiomics approach for grade II glioma. Eur Radiol. 27:3509–3522

  24. Li W, Huang Y, Zhuang BW et al (2018) Multiparametric ultrasomics of significant liver fibrosis: a machine learning-based analysis. Eur Radiol. 29:1496–1506

  25. Correas JM, Tissier AM, Khairoune A et al (2015) Prostate cancer: diagnostic performance of real-time shear-wave elastography. Radiology 275:280–289

    Article  Google Scholar 

  26. Lu Q, Ling W, Lu C et al (2015) Hepatocellular carcinoma: stiffness value and ratio to discriminate malignant from benign focal liver lesions. Radiology 275:880–888

    Article  Google Scholar 

  27. Wang H, Mislati R, Ahmed R et al (2018) Elastography can map the local inverse relationship between shear modulus and drug delivery within the pancreatic ductal adenocarcinoma microenvironment. Clin Cancer Res. https://doi.org/10.1158/1078-0432.CCR-18-2684

  28. Braman NM, Etesami M, Prasanna P et al (2017) Intratumoral and peritumoral radiomics for the pretreatment prediction of pathological complete response to neoadjuvant chemotherapy based on breast DCE-MRI. Breast Cancer Res 19:57

    Article  Google Scholar 

Download references

Funding

This work was supported by the National Nature Science Foundation of China (Nos. 81701719 and 81701701) and the Guangdong Science and Technology Foundation (No. 2017A020215195).

Author information

Affiliations

Authors

Corresponding authors

Correspondence to Jian-Bo Xu or Wei Wang.

Ethics declarations

Guarantor

The scientific guarantor of this publication is Wei Wang.

Conflict of interest

One of the authors (Xin Li) is employed by GE Healthcare. The remaining authors declare that they have no conflict of interest.

Statistics and biometry

One of the authors has significant statistical expertise.

Informed consent

Written informed consent was obtained from all subjects (patients) in this study.

Ethical approval

Institutional review board approval was obtained.

Methodology

• prospective

• diagnostic study

• performed at one institution

Additional information

Publisher’s note

Springer Nature remains neutral with regard to jurisdictional claims in published maps and institutional affiliations.

Electronic supplementary material

ESM 1

(DOCX 48 kb)

Rights and permissions

Reprints and Permissions

About this article

Verify currency and authenticity via CrossMark

Cite this article

Chen, LD., Li, W., Xian, MF. et al. Preoperative prediction of tumour deposits in rectal cancer by an artificial neural network–based US radiomics model. Eur Radiol 30, 1969–1979 (2020). https://doi.org/10.1007/s00330-019-06558-1

Download citation

  • Received:

  • Revised:

  • Accepted:

  • Published:

  • Issue Date:

  • DOI: https://doi.org/10.1007/s00330-019-06558-1

Keywords

  • Ultrasonography
  • Machine learning
  • Rectal neoplasms