Abstract
Key message
An apple gene, MdDREB76 encodes a functional transcription factor and imparts salinity and drought stress endurance to transgenic tobacco by activating expression of stress-responsive genes.
Abstract
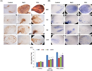
The dehydration-responsive element (DRE)-binding protein (DREB) transcription factors are well known to be involved in regulating abiotic stress-mediated gene expression in plants. In this study, MdDREB76 gene was isolated from apple (Malus x domestica), which encodes a functional transcription factor protein. Overexpression of MdDREB76 in tobacco conferred salt and drought stress tolerance to transgenic lines by inducing antioxidant enzymes, such as superoxide dismutase, ascorbate peroxidase and catalase. The higher membrane stability index, relative water content, proline, total soluble sugar content and lesser H2O2content, electrolyte leakage and lipid peroxidation in transgenics support the improved physiological status of transgenic plants as compared to WT plants under salinity and drought stresses. The MdDREB76 overexpression upregulated the expression of stress-responsive genes that provide salinity and drought stress endurance to the plants. Compared to WT plants, transgenic lines exhibited healthy growth and higher yield under stress conditions. The present study reports MdDREB76 as a key regulator that switches on the battery of downstream genes which impart salt and osmotic stress endurance to the transgenic plants and can be used for genetic engineering of crop plants to combat salinity and drought stresses.











Similar content being viewed by others
References
Aebi H (1974) Catalases. In: Bergmeyer HU (eds) Methods of enzymatic analysis Academic New York 2:673–684
Agarwal P, Jha B (2010) Transcription factors in plants and ABA dependent and independent abiotic stress signaling. Biol Plant 54:201–212
Agarwal PK, Agarwal P, Reddy MK, Sopory SK (2006) Role of DREB transcription factors in abiotic and biotic stress tolerance in plants. Plant Cell Rep 25:1263–1274
Agarwal P, Agarwal PK, Joshi AJ, Sopory SK, Reddy MK (2010) Overexpression of PgDREB2A transcription factor enhances abiotic stress tolerance and activates downstream stress-responsive genes. Mol Biol Rep 37:1125–1135
Arnon DI (1949) Copper enzymes in isolated chloroplasts Polyphenoloxidase in Beta vulgaris. Plant Physiol 24:1–15
Augustine SM, Ashwin Narayan J, Syamaladevi DP, Appunu C, Chakravarthi M, Ravichandran V, Tuteja N, Subramonian N (2015) Overexpression of EaDREB2 and pyramiding of EaDREB2 with the pea DNA helicase gene (PDH45) enhance drought and salinity tolerance in sugarcane (Saccharum spp. hybrid). Plant Cell Rep 34:247–263
Barrs HD, Weatherley PE (1962) A re-examination of the relative turgidity technique for estimating water deficits in leaves. Aust J Biol Sci 24:519–570
Bates LS, Waldren RP, Teare ID (1973) Rapid determination of free proline for water-stress studies. Plant Soil 39:205–207
Bewley JD (1979) Physiological aspects of desiccation tolerance. Annu Rev Plant Physiol 30:195–238
Biehler K, Fock H (1996) Evidence for the contribution of the Mehler-peroxidase reaction in dissipating excess electrons in drought-stressed wheat. Plant Physiol 112:265–272
Bouaziz D, Pirrello J, Charfeddine M, Hammami A, Jbir R, Dhieb A, Bouzayen M, Gargouri-Bouzid R (2013) Overexpression of StDREB1 transcription factor increases tolerance to salt in transgenic potato plants. Mol Biotechnol 54:803–817
Bouaziz D, Jbir R, Charfeddine S, Saidi MN, Gargouri-Bouzid R (2015) The StDREB1 transcription factor is involved in oxidative stress response and enhances tolerance to salt stress. Plant Cell Tiss Organ Cult 121:237–248
Chang W, Liu X, Zhu J, Fan W, Zhang Z (2016) An aquaporin gene from halophyte Sesuvium portulacastrum SpAQP1 increases salt tolerance in transgenic tobacco. Plant Cell Rep 35:385–395
Chen GX, Asada K (1989) Ascorbate peroxidase in tea leaves: occurrence of two isozymes and the differences in their enzymatic and molecular properties. Plant Cell Physiol 30:987–999
Chen WJ, Zhu T (2004) Networks of transcription factors with roles in environmental stress response. Trends Plant Sci 9:591–596
Chen H, Liu L, Wang L, Wang S, Cheng X (2016) VrDREB2A a DREB- binding transcription factor from Vigna radiata increased drought and high- salt tolerance in transgenic Arabidopsis thaliana. J Plant Res 129:263–273
Chou KC, Shen HB (2010) Cell-PLoc 20: an improved package of web-servers for predicting subcellular localization of proteins in various organisms. Nat Sci 2:1090–1103
Choudhury S, Panda P, Sahoo L, Panda SK (2013) Reactive oxygen species signaling in plants under abiotic stress. Plant Signal Behav 8:e23681
Cushman JC, Bohnert HJ (2000) Genomic approaches to plant stress tolerance. Curr Opin Plant Biol 3:117–124
Du F, Shi H, Zhang X, Xu X (2014) Responses of reactive oxygen scavenging enzymes proline and malondialdehyde to water deficits among six secondary successional seral species in Loess plateau. PLoS One 9:e98872
Eisen MB, Spellman PT, Brown PO, Botstein D (1998) Cluster analysis and display of genome-wide expression patterns. Proc Natl Acad Sci USA 95:14863–14868
FAO (2011) The state of the world’s land and water resources for food and agriculture (SOLAW)-managing systems at risk. http://www.fao.org/nr/solaw/solaw-home/en
Farmer MJ, Czernic P, Michael A, Negrel J (1999) Identification and characterization of cDNA clones encoding hydroxy-cinnamoyl-CoA: tyramine N-hydroxylcinnamoyl transferase from tobacco. Eur J Biochem 263:686–694
Fukao T, Yeung E, Bailey-Serres J (2011) The submergence tolerance regulator SUB1A mediates crosstalk between submergence and drought tolerance in rice. Plant Cell 23:412–427
Giannopolitis CN, Ries SK (1977) Superoxide dismutases I occurrence in higher plants. Plant Physiol 59:309–314
Gossett DR, Millhollon EP, Lucas MC (1994) Antioxidant response to NaCl stress in salt-tolerant and salt-sensitive cultivars of cotton. Crop Sci 34:706–714
Gupta K, Jha B, Agarwal PK (2014) A dehydration-responsive element binding (DREB) transcription factor from the succulent halophyte Salicornia brachiata enhances abiotic stress tolerance in transgenic tobacco. Mar Biotechnol 16:657–673
Hanin M, Brini F, Ebel C, Toda Y, Takeda S, Masmoudi K (2011) Plant dehydrins and stress tolerance: versatile proteins for complex mechanisms. Plant Signal Behav 6:1503–1509
Hasegawa PM, Bressan RA, Zhu JK, Bohnert HJ (2000) Plant cellular and molecular responses to high salinity. Annu Rev Plant Physiol Plant Mol Biol 51:463–499
Hayat S, Hasan SA, Yusuf M, Hayat Q, Ahmad A (2010) Effect of 28-homobrassinolide on photosynthesis fluorescence and antioxidant system in the presence or absence of salinity and temperature in Vigna radiata. Environ Exp Bot 69:105–112
Heath RL, Packer L (1968) Photoperoxidation in isolated chloroplasts I Kinetics and stoichiometry of fatty acid peroxidation. Arch Biochem Biophys 125:189–198
Horton P, Park KJ, Obayashi T, Fujita N, Harada H, Adams-Collier CJ, Nakai K (2007) WoLF PSORT: protein localization predictor. Nucleic Acids Res 35:W585–W587
Hu DG, Wang SH, Luo H, Ma QJ, Yao YX, You CX, Hao YJ (2012) Overexpression of MdVHA-B a V-ATPase gene from apple confers tolerance to drought in transgenic tomato. Sci Hortic 145:94–101
Hu DG, Ma QJ, Sun CH, Sun MH, You CX, Hao YJ (2015) Overexpression of MdSOS2L1 an CIPK protein kinase improves the antioxidant metabolites to enhance salt tolerance in apple and tomato. Physiol Plant 3:10–14
Hussain SS, Kayani MA, Amjad M (2011) Transcription factors as tools to engineer enhanced drought stress tolerance in plants. Biotechn Prog 27:297–306
Ishihara A, Kawata N, Matsukawa T, Iwamura H (2000) Induction of N-hydroxycinnamoyl tyramine synthesis and tyramine N-hydroxycinnamoyl transferase (THT) activity by wounding in maize leaves. Biosci Biotechnol Biochem 64:1025–1031
Ito Y, Katsura K, Maruyama K, Taji T, Kobayashi M, Seki M, Shinozaki K, Yamaguchi-Shinozaki K (2006) Functional analysis of rice DREB1/CBF-type transcription factors involved in cold responsive gene expression in transgenic rice. Plant Cell Physiol 47:141–153
Jiang Q, Hu Z, Zhang H, Ma Y (2014) Overexpression of GmDREB1 improves salt tolerance in transgenic wheat and leaf protein response to high salinity. Crop J 2:120–131
Jin T, Chang Q, Li W, Yin D, Li Z, Wang D, Liu B, Liu L (2010) Stress-inducible expression of GmDREB1 conferred salt tolerance in transgenic alfalfa. Plant Cell Tissue Organ Cult 100:219–227
Kader JC (1996) Lipid-transfer proteins in plants. Ann Rev Plant Physiol Plant Mol Biol 47:627–654
Kalifa Y, Perlson E, Gilad A, Konrad Z, Scolnik PA, Bar-Zvi D (2004) Over-expression of the water and salt stress-regulated Asr1 gene confers an increased salt tolerance. Plant Cell Environ 27:1459–1468
Kizis D, Pages M (2002) Maize DRE-binding proteins DBF1 and DBF2 are involved in rab17 regulation through the drought-responsive element in an ABA-dependent pathway. Plant J 30:679–689
Knight H, Knight MR (2001) Abiotic stress signaling pathways: specificity and cross-talk. Trends Plant Sci 6:262–267
Kumar G, Singh AK (2015) Reference gene validation for qRT-PCR based gene expression studies in different developmental stages and under biotic stress in apple. Sci Hortic 197:597–606
Kumar G, Gupta K, Pathania S, Swarnkar MK, Rattan UK, Singh G, Sharma RK, Singh AK (2017) Chilling affects phytohormone and post-embryonic development pathways during bud break and fruit set in apple (Malus domestica). Sci Rep 7:42593
Lata C, Prasad M (2011) Role of DREBs in regulation of abiotic stress responses in plants. J Exp Bot 62:4731–4738
Lee DH, Lee CB (2000) Chilling stress-induced changes of antioxidant enzymes in the leaves of cucumber: in gel enzyme activity assay. Plant Sci 159:75–85
Li X, Zhang D, Li H, Wang Y, Zhang Y, Wood AJ (2014) EsDREB2B a novel truncated DREB2-type transcription factor in the desert legume Eremosparton songoricum enhances tolerance to multiple abiotic stresses in yeast and transgenic tobacco. BMC Plant Biol 14–44
Liu Q, Kasuga M, Sakuma Y, Abe H, Miura S, Goda H, Shimada Y, Yoshida S, Shinozaki K, Yamaguchi-Shinozaki K (1998) Two transcription factors DREB1 and DREB2 with an EREBP/ AP2 DNA binding domain separate two cellular signal transduction pathways in drought- and low-temperature-responsive gene expression respectively in Arabidopsis. Plant Cell 10:391–406
Livak KJ, Schmittgen TD (2001) Analysis of relative gene expression data using real-time quantitative PCR and the 2(– Delta Delta C(T)) method. Methods 25:402–408
Loewus FA (1952) Improvement in anthrone method for determination of carbohydrates. Anal Chem 24:219–219
Lutts S, Kinet JM, Bouharmont J (1995) Changes in plant response to NaCl during development of rice (Oryza sativa L) varieties differing in salinity resistance. J Exp Bot 46:1843–1852
Mallikarjuna G, Mallikarjuna K, Reddy MK, Kaul T (2011) Expression of OsDREB2A transcription factor confers enhanced dehydration and salt stress tolerance in rice (Oryza sativa L). Biotechnol Lett 33:1689–1697
Mizoi J, Shinozaki K, Yamaguchi-Shinozaki K (2012) AP2/ERF family transcription factors in plant abiotic stress responses. Biochim Biophys Acta 1819:86–96
Mooney C, Wang YH, Pollastri G (2011) SCLpred: protein subcellular localization prediction by N-to-1 neural networks. Bioinformatics 27:2812–2819
Peng X, Zhang L, Zhang L, Liu Z, Cheng L, Yang Y et al (2013) The transcriptional factor LcDREB2 cooperates with LcSAMDC2 to contribute to salt tolerance in Leymus chinensis. Plant Cell Tissue Organ Cult 113:245–256
Potter D, Eriksson T, Evans RC, Oh SH, Smedmark JEE, Morgan DR, Kerr M, Robertson KR, Arsenault MP, Dickinson TA, Campbell S (2007) Phylogeny and classification of Rosaceae. Plant Syst Evol 266:5–43
Qin F, Kakimoto M, Sakuma Y, Maruyama K, Osakabe Y, Tran L-SP, Shinozaki K, Yamaguchi-Shinozaki K (2007) Regulation and functional analysis of ZmDREB2A in response to drought and heat stress in Zea mays L. Plant J 50:54–59
Ravikumar G, Manimaran P, Voleti SR, Subrahmanyam D, Sundaram RM, Bansal KC, Viraktamath BC, Balachandran SM (2014) Stress-inducible expression of AtDREB1A transcription factor greatly improves drought stress tolerance in transgenic indica rice. Transgenic Res 23:421–439
Rivero R, Sonsteby A, Heide OM, Mage F, Remberg SF (2016) Flowering phenology and the interrelations between phenological stages in apple trees (Malus domestica Borkh.) as influenced by the Nordic climate. Acta Agric Scand B Soil Plant Sci. https://doi.org/10.1080/09064710.2016.1267256
Sakuma Y, Liu Q, Dubouzet JG, Abe H, Shinozaki K, Yamaguchi-Shinozaki K (2002) DNA-binding specificity of the ERF/AP2 domain of Arabidopsis DREBs transcription factors involved in dehydration- and cold-inducible gene expression. Biochem Biophys Res Commun 290:998–1009
Santos CV (2004) Regulation of chlorophyll biosynthesis and degradation by salt stress in sunflower leaves. Sci Hortic 103:93–99
Schmidt GW, Delaney SK (2010) Stable internal reference genes for normalization of real-time RT-PCR in tobacco (Nicotiana tabacum) during development and abiotic stress. Mol Genet Genomics 283:233–241
Shafi A, Chauhan R, Gill T, Swarnkar MK, Sreenivasulu Y, Kumar S, Kumar N, Shankar R, Ahuja PS, Singh AK (2015) Expression of SOD and APX genes positively regulates secondary cell wall biosynthesis and promotes plant growth and yield in Arabidopsis under salt stress. Plant Mol Biol 87:615–631
Shafi A, Pal AK, Sharma V, Kalia S, Kumar S, Ahuja PS, Singh AK (2017) Transgenic potato plants overexpressing SOD and APX exhibit enhanced lignification and starch biosynthesis with improved salt stress tolerance. Plant Mol Biol Rep 35:504–518
Shinozaki K, Yamaguchi-Shinozaki K (2007) Gene networks involved in drought stress tolerance and response. J Exp Bot 58:221–227
Singh AK, Sopory SK, Wu R, Singla-Pareek SL (2010) Transgenic Approaches. In: Pareek A, Sopory SK, Bohnert HJ, Govindjee MA (eds) Abiotic stress adaptation in plants: physiological molecular and genomic foundation. Springer, Netherlands, pp 418–438
Singh AK, Kumar R, Pareek A, Sopory SK, Singla-Pareek SL (2012) Overexpression of rice CBS domain containing protein improves salinity oxidative and heavy metal tolerance in transgenic tobacco. Mol Biotechnol 52:205–216
Singh B, Bohra A, Mishra S, Joshi R, Pandey S (2015) Embracing new-generation ‘omics’ tools to improve drought tolerance in cereal and food legume crops. Biol Plant 59:413–428
Singh VK, Mishra A, Haque I, Jha B (2016) A novel transcription factor-like gene SbSDR1 acts as a molecular switch and confers salt and osmotic endurance to transgenic tobacco. Sci Rep 6:31686
Sun W, Cao Z, Li Y, Zhao Y, Zhang H (2007) A simple and effective method for protein subcellular localization using Agrobacterium-mediated transformation of onion epidermal cells. Biologia 62:529–532
Tan Y, Li M, Yang Y, Sun X, Wang N, Liang B, Ma F (2017) Overexpression of MpCYS4, a phytocystatin gene from Malus prunifolia (Willd.) Borkh. enhances stomatal closure to confer drought tolerance in transgenic Arabidopsis and apple. Front Plant Sci 8:33
Torres-Schumann S, Godoy JA, Pintor-Toro JA (1992) A probable lipid transfer protein gene is induced by NaCl in stems of tomato plants. Plant Mol Biol 18:749–757
Udawat P, Jha RK, Sinha D, Mishra A, Jha B (2016) Overexpression of a cytosolic abiotic stress responsive universal stress protein (SbUSP) mitigates salt and osmotic stress in transgenic tobacco plants. Front Plant Sci 7:518
Wang X, Zeng J, Li Y, Rong X, Sun J, Sun T, Li M, Wang L, Feng Y, Chai R, Chen M, Chang J, Li K, Yang G, He G (2015) Expression of TaWRKY44 a wheat WRKY gene in transgenic tobacco confers multiple abiotic stress tolerances. Front Plant Sci 6:615
Wang QJ, Sun H, Dong QL, Sun TY, Jin ZX, Hao YJ, Yao YX (2016) The enhancement of tolerance to salt and cold stresses by modifying the redox state and salicylic acid content via the cytosolic malate dehydrogenase gene in transgenic apple plants. Plant Biotechnol J 14:1986–1997
Whitley D, Goldberg SP, Jordan WD (1999) Heat shock proteins: a review of the molecular chaperones. J Vasc Surg 29:748–751
Yamaguchi-Shinozaki K, Shinozaki K (1994) A novel cis-acting element in an Arabidopsis gene is involved in responsiveness to drought low-temperature or high-salt stress. Plant Cell 6:251–264
Yuan JS, Burris J, Stewart N, Mentewab A, Stewart CN (2007) Statistical tools for transgene copy number estimation based on real-time PCR. BMC Bioinformatics 8:S6
Zhang J, Kirkham MB (1994) Drought-stress-induced changes in activities of superoxide dismutase catalase and peroxidase in wheat species. 35:785–791
Zhang P, Yang P, Zhang Z, Han B, Wang W, Wang Y, Cao Y, Hu T (2014) Isolation and characterization of a buffalograss (Buchloe dactyloides) dehydration responsive element binding transcription factor BdDREB2. Gene 536:123–128
Zhang X, Liu X, Wu L, Yu G, Wang X, Ma H (2015a) The SsDREB transcription factor from the succulent halophyte Suaeda salsa enhances abiotic stress tolerance in transgenic tobacco. Int J Genomics 2015:875497
Zhang Y, Liu Y, Zhang J, Wang G, Wang J, Liu Y (2015b) Assessment of transgene copy number and zygosity of transgenic maize overexpressing Cry1Ie gene with SYBR Green qRT-PCR. Vitro Cell Dev Biol Plant 51:125–134
Zhu JK (2002) Salt and drought stress signal transduction in plants. Annu Rev Plant Biol 53:247–273
Acknowledgements
This work was financially supported by Council of Scientific and Industrial Research (CSIR), New Delhi, India under CSIR Network Project PlaGen (BSC0107). VS and PG acknowledges Council of Scientific and Industrial Research, New Delhi for providing Junior and Senior Research Fellowship, respectively.
Author information
Authors and Affiliations
Corresponding author
Ethics declarations
Conflict of interest
The authors declare that they have no conflict interests.
Additional information
Communicated by Prakash P. Kumar.
Electronic supplementary material
Below is the link to the electronic supplementary material.
Rights and permissions
About this article
Cite this article
Sharma, V., Goel, P., Kumar, S. et al. An apple transcription factor, MdDREB76, confers salt and drought tolerance in transgenic tobacco by activating the expression of stress-responsive genes. Plant Cell Rep 38, 221–241 (2019). https://doi.org/10.1007/s00299-018-2364-8
Received:
Accepted:
Published:
Issue Date:
DOI: https://doi.org/10.1007/s00299-018-2364-8


