Skip to main content

Mesenchymal stem cells injections for knee osteoarthritis: a systematic overview

Abstract

Numerous systematic reviews investigating the effects of mesenchymal stem cells (MSCs) in treating knee osteoarthritis (OA) have been published with controversial conclusion. The purpose of the overview was (1) to perform an overview of systematic reviews investigating MSCs for knee OA and (2) to synthesize evidence qualitatively to assess confidence in the review findings. A systematic search of systematic reviews published through Aug 2017 was conducted using the MEDLINE, EMBASE and Cochrane Library. The methodological quality and risk of bias of included systematic reviews was assessed by AMSTAR instrument and ROBIS tool, respectively. Best evidence choice procedure was conducted according to the Jadad decision algorithm. The systematic reviews with high methodological quality and low risk of bias were selected ultimately for further evidence synthesis based on the CERQual tool. Four systematic reviews were eligible for inclusion. According to the ROBIS tool, there was one systematic review with low risk of bias and three with high risk of bias. Thus, only one systematic review conducted by Pas et al. with highest AMSTAR score and low risk of bias was selected. For all outcomes after evidence synthesis via the CERQual tool, confidence for decision making was either low (self-reported measurement and MRI/histological outcome) or moderate (adverse events). The present study demonstrates that moderate confidence could be placed in safety of MSCs therapy for knee OA, but with low confidence in efficacy outcomes due to limitations of the current evidence. Further high-quality studies with high internal and external validity are still required.

This is a preview of subscription content, access via your institution.

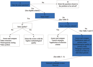
Fig. 1
Fig. 2
Fig. 3
Fig. 4

References

  1. Sacks JJ, Luo YH, Helmick CG (2010) Prevalence of specific types of arthritis and other rheumatic conditions in the ambulatory health care system in the United States, 2001–2005. Arthritis Care Res (Hoboken) 62(4):460–464

    Article  Google Scholar 

  2. Lawrence RC, Felson DT, Helmick CG et al (2008) Estimates of the prevalence of arthritis and other rheumatic conditions in the United States. Part II. Arthritis Rheum 58(1):26–35

    PubMed  PubMed Central  Article  Google Scholar 

  3. Helmick CG, Felson DT, Lawrence RC et al (2008) Estimates of the prevalence of arthritis and other rheumatic conditions in the United States. Part I. Arthritis Rheum 58(1):15–25

    PubMed  Article  Google Scholar 

  4. Kane P, Frederick R, Tucker B et al (2013) Surgical restoration/repair of articular cartilage injuries in athletes. Phys Sportsmed 41:75–86

    PubMed  Article  Google Scholar 

  5. Nyvang J, Hedström M, Gleissman SA (2016) It’s not just a knee, but a whole life: a qualitative descriptive study on patients’ experiences of living with knee osteoarthritis and their expectations for knee arthroplasty. Int J Qual Stud Health Well-being 11:30193

    PubMed  Article  Google Scholar 

  6. Crawford DC, Miller LE, Block JE (2013) Conservative management of symptomatic knee osteoarthritis: a flawed strategy. Orthop Rev (Pavia) 5(1):e2

    Article  Google Scholar 

  7. de Girolamo L, Kon E, Filardo G et al (2016) Regenerative approaches for the treatment of early OA. Knee Surg Sports Traumatol Arthrosc 24:1826–1835

    PubMed  Article  Google Scholar 

  8. Carstairs A, Genever P (2014) Stem cell treatment for musculoskeletal disease. Curr Opin Pharmacol 16:1–6

    CAS  PubMed  Article  Google Scholar 

  9. Freitag J, Bates D, Boyd R et al (2016) Mesenchymal stem cell therapy in the treatment of osteoarthritis: reparative pathways, safety and efficacy—a review. BMC Musculoskelet Disord 17:230

    PubMed  PubMed Central  Article  Google Scholar 

  10. Peeters CM, Leijs MJ, Reijman M et al (2013) Safety of intra-articular cell-therapy with culture-expanded stem cells in humans: a systematic literature review. Osteoarthritis Cartilage 21:1465–1473

    CAS  PubMed  Article  Google Scholar 

  11. Wei CC, Lin AB, Hung SC (2014) Mesenchymal stem cells in regenerative medicine for musculoskeletal diseases: bench, bedside, and industry. Cell Transplant 23:505–512

    PubMed  Article  Google Scholar 

  12. Pers YM, Ruiz M, Noël D et al (2015) Mesenchymal stem cells for the management of inflammation in osteoarthritis: state of the art and perspectives. Osteoarthritis Cartilage 23:2027–2035

    PubMed  Article  Google Scholar 

  13. Castro-Manrreza ME, Montesinos JJ (2015) Immunoregulation by mesenchymal stem cells: biological aspects and clinical applications. J Immunol Res 2015:394917

  14. Turner L, Knoepfler P (2016) Selling Stem Cells in the USA: assessing the Direct-to-Consumer Industry. Cell Stem Cell 19:154–157

    CAS  PubMed  Article  Google Scholar 

  15. Koh YG, Choi YJ (2012) Infrapatellar fat pad-derived mesenchymal stem cell therapy for knee osteoarthritis. Knee 19:902–907

    PubMed  Article  Google Scholar 

  16. Koh YG, Kwon OR, Kim YS et al (2014) Comparative outcomes of open-wedge high tibial osteotomy with platelet-rich plasma alone or in combination with mesenchymal stem cell treatment: a prospective study. Arthroscopy 30:1453–1460

    PubMed  Article  Google Scholar 

  17. Saw KY, Anz A, Siew-Yoke JC et al (2013) Articular cartilage regeneration with autologous peripheral blood stem cells versus hyaluronic acid: a randomized controlled trial. Arthroscopy 29:684–694

    PubMed  Article  Google Scholar 

  18. Vega A, Martín-Ferrero MA, Del CF et al (2015) Treatment of knee osteoarthritis with allogeneic bone marrow mesenchymal stem cells: a randomized controlled trial. Transplantation 99:1681–1690

    CAS  PubMed  Article  Google Scholar 

  19. Wong KL, Lee KB, Tai BC et al (2013) Injectable cultured bone marrow-derived mesenchymal stem cells in varus knees with cartilage defects undergoing high tibial osteotomy: a prospective, randomized controlled clinical trial with 2 years’ follow-up. Arthroscopy 29:2020–2028

    PubMed  Article  Google Scholar 

  20. Osborne H, Castricum A (2016) Change to Australasian College of Sport and Exercise Physicians-position statement: the place of mesenchymal stem/stromal cell therapies in sport and exercise medicine. Br J Sports Med 50:1229

    PubMed  Article  Google Scholar 

  21. Yubo M, Yanyan L, Li L et al (2017) Clinical efficacy and safety of mesenchymal stem cell transplantation for osteoarthritis treatment: a meta-analysis. PLoS One 12:e0175449

    PubMed  PubMed Central  Article  Google Scholar 

  22. Cui GH, Wang YY, Li CJ et al (2016) Efficacy of mesenchymal stem cells in treating patients with osteoarthritis of the knee: a meta-analysis. Exp Ther Med 12:3390–3400

    PubMed  PubMed Central  Article  Google Scholar 

  23. Xia P, Wang X, Lin Q et al (2015) Efficacy of mesenchymal stem cells injection for the management of knee osteoarthritis: a systematic review and meta-analysis. Int Orthop 39:2363–2372

    PubMed  Article  Google Scholar 

  24. Pas HI, Winters M, Haisma HJ et al (2017) Stem cell injections in knee osteoarthritis: a systematic review of the literature. Br J Sports Med 51:1125–1133

    PubMed  Article  Google Scholar 

  25. Filardo G, Perdisa F, Roffi A, Marcacci M, Kon E (2016) Stem cells in articular cartilage regeneration. J Orthop Surg Res 11:42

    PubMed  PubMed Central  Article  Google Scholar 

  26. Liberati A, Altman DG, Tetzlaff J et al (2009) The PRISMA statement for reporting systematic reviews and meta-analyses of studies that evaluate healthcare interventions: explanation and elaboration. BMJ 339:b2700

    PubMed  PubMed Central  Article  Google Scholar 

  27. Robinson KA, Chou R, Berkman ND et al (2016) Twelve recommendations for integrating existing systematic reviews into new reviews: EPC guidance. J Clin Epidemiol 70:38–44

    PubMed  Article  Google Scholar 

  28. Shea BJ, Grimshaw JM, Wells GA et al (2007) Development of AMSTAR: a measurement tool to assess the methodological quality of systematic reviews. BMC Med Res Methodol 7:10

    PubMed  PubMed Central  Article  Google Scholar 

  29. Shea BJ, Bouter LM, Peterson J et al (2007) External validation of a measurement tool to assess systematic reviews (AMSTAR). PLoS One 2(12):e1350

    PubMed  PubMed Central  Article  Google Scholar 

  30. Jadad AR, Cook DJ, Browman GP (1997) A guide to interpreting discordant systematic reviews. CMAJ 156(10):1411–1416

    CAS  PubMed  PubMed Central  Google Scholar 

  31. Whiting P, Savović J, Higgins JP et al (2016) ROBIS: a new tool to assess risk of bias in systematic reviews was developed. J Clin Epidemiol 69:225–234

    PubMed  PubMed Central  Article  Google Scholar 

  32. Lewin S, Glenton C, Munthe-Kaas H et al (2015) Using qualitative evidence in decision making for health and social interventions: an approach to assess confidence in findings from qualitative evidence syntheses (GRADE-CERQual). PLoS Med 12:e1001895

    PubMed  PubMed Central  Article  Google Scholar 

  33. Guyatt G, Oxman AD, Akl EA et al (2011) GRADE guidelines: 1. Introduction-GRADE evidence profiles and summary of findings tables. J Clin Epidemiol 64:383–394

    PubMed  Article  Google Scholar 

  34. Carstensen K, Lou S, Groth JL et al (2017) Psychiatric service users’ experiences of emergency departments: a CERQual review of qualitative studies. Nord J Psychiatry 71:315–323

    PubMed  Article  Google Scholar 

  35. Young D (2005) Policymakers, experts review evidence-based medicine. Am J Health Syst Pharm 62(4):342–343

    PubMed  Google Scholar 

  36. Kristjánsson B, Honsawek S (2014) Current perspectives in mesenchymal stem cell therapies for osteoarthritis. Stem Cells Int 2014:194318

  37. Bekkers JE, Bartels LW, Benink RJ, Tsuchida AI, Vincken KL, Dhert WJ et al (2013) Delayed gadolinium enhanced MRI of cartilage (dGEMRIC) can be effectively applied for longitudinal cohort evaluation of articular cartilage regeneration. Osteoarthritis Cartil 21:943–949

    CAS  Article  Google Scholar 

  38. Tan YH, Jiang MM, Yu HY et al (2013) Therapeutic effect of arthroscopy combined with autologous bone marrow stem cell grafting on knee osteoarthritis. J Trad 25(10):35–38

    Google Scholar 

  39. Nejadnik H, Hui JH, Feng CEP et al (2010) Autologous bone marrow-derived mesenchymal stem cells versus autologous chondrocyte implantation: an observational cohort study. Am J Sports Med 38(6):1110–1116

    PubMed  Article  Google Scholar 

  40. Vangsness CT, Farr J, Boyd J et al (2014) Adult human mesenchymal stem cells delivered via intra-articular injection to the knee following partial medial meniscectomy: a randomized, double-blind, controlled study. J Bone Joint Surg Am 96(2):90–98

    PubMed  Article  Google Scholar 

  41. Akgun I, Unlu MC, Erdal OA et al (2015) Matrix-induced autologous mesenchymal stem cell implantation versus matrix-induced autologous chondrocyte implantation in the treatment of chondral defects of the knee: a 2-year randomized study. Arch Orthop Trauma Surg 135(2):251–263

    PubMed  Article  Google Scholar 

  42. Liang HS, Huang K, Lin L et al (2015) Arthroscopic microfracture surgery combined with autologous bone marrow mesenchymal stem cells transplant in the treatment of knee cartilage defect. Chin J Mod Drug App 9(9):1–3

    Google Scholar 

  43. Lv XX, Huang C, Yin Z et al (2015) Effectiveness of autologous bone marrow mesenchymal stem cell transplant for knee osteoarthritis. Chin J Cell Stem Cell 5(2):28–32

    Google Scholar 

  44. Varma HS, Dadarya B, Vidyarthi A (2010) The new avenues in the management of osteo-arthritis of knee--stem cells. J Indian Med Assoc 108(9):583–585

    CAS  PubMed  Google Scholar 

  45. Orozco L, Munar A, Soler R et al (2014) Treatment of knee osteoarthritis with autologous mesenchymal stem cells: two-year follow-up results. Transplantation 97(11):e66–e68

    PubMed  Article  Google Scholar 

  46. Gan FY, Tang C, Guo DB et al (2014) The treatment of mesenchymal stem cell transplantation for knee osteoarthritis: a clinical observation study. Modern Diagn Treat 1(15):3512–3513

    Google Scholar 

  47. Davatchi F, Sadeghi AB, Mohyeddin M et al (2016) Mesenchymal stem cell therapy for knee osteoarthritis: 5 years follow-up of three patients. Int J Rheum Dis 19:219–225

    PubMed  Article  Google Scholar 

  48. Emadedin M, Aghdami N, Taghiyar L et al (2012) Intra-articular injection of autologous mesenchymal stem cells in six patients with knee osteoarthritis. Arch Iran Med 15(7):422–428

    PubMed  Google Scholar 

  49. Koh YG, Jo SB, Kwon OR et al (2013) Mesenchymal stem cell injections improve symptoms of knee osteoarthritis. Arthroscopy 29(4):748–755

    PubMed  Article  Google Scholar 

  50. Buda R, Vannini F, Cavallo M et al (2010) Osteochondral lesions of the knee: a new one-step repair technique with bone-marrow-derived cells. J Bone Joint Surg Am 92 Suppl 2:2–11

    PubMed  Article  Google Scholar 

  51. Gobbi A, Karnatzikos G, Scotti C et al (2011) One-step cartilage repair with bone marrow aspirate concentrated cells and collagen matrix in full-thickness knee cartilage lesions: results at 2-year follow-up. Cartilage 2(3):286–299

    PubMed  PubMed Central  Article  Google Scholar 

  52. Turajane T, Chaweewannakorn U, Larbpaiboonpong V et al (2013) Combination of intra-articular autologous activated peripheral blood stem cells with growth factor addition/ preservation and hyaluronic acid in conjunction with arthroscopic microdrilling mesenchymal cell stimulation Improves quality of life and regenerates articular cartilage in early osteoarthritic knee disease. J Med Assoc Thai 96(5):580–588

    PubMed  Google Scholar 

  53. Orozco L, Munar A, Soler R et al (2013) Treatment of knee osteoarthritis with autologous mesenchymal stem cells: a pilot study. Transplantation 95(12):1535–1541

    CAS  PubMed  Article  Google Scholar 

  54. Kim JD, Lee GW, Jung GH et al (2014) Clinical outcome of autologous bone marrow aspirates concentrate (BMAC) injection in degenerative arthritis of the knee. Eur J Orthop Surg Traumatol 24(8):1505–1511

    PubMed  Article  Google Scholar 

  55. Koh YG, Choi YJ, Kwon SK et al (2015) Clinical results and second-look arthroscopic findings after treatment with adipose-derived stem cells for knee osteoarthritis. Knee Surg Sports Traumatol Arthrosc 23(5):1308–1316

    PubMed  Article  Google Scholar 

  56. Gobbi A, Karnatzikos G, Sankineani SR (2014) One-step surgery with multipotent stem cells for the treatment of large full-thickness chondral defects of the knee. Am J Sports Med 42(3):648–657

    PubMed  Article  Google Scholar 

  57. Jo CH, Lee YG, Shin WH et al (2014) Intra-articular injection of mesenchymal stem cells for the treatment of osteoarthritis of the knee: a proof-of-concept clinical trial. Stem Cells 32(5):1254–1266

    CAS  PubMed  Article  Google Scholar 

  58. Kim YS, Choi YJ, Suh DS et al (2015) Mesenchymal stem cell implantation in osteoarthritic knees: is fibrin glue effective as a scaffold. Am J Sports Med 43(1):176–185

    PubMed  Article  Google Scholar 

Download references

Acknowledgements

The authors thank Professor Joey Kwong from Department of Health Policy, National Center for Child Health and Development, Tokyo, Japan for her great advice on methodology in interpreting the evidence. We also thank Professor Wei Liu from Department of Biomedical Engineering, School of Medicine, Tsinghua University for his sharing knowledge about basic research in mesenchymal stem cells.

Author information

Affiliations

Authors

Contributions

Project conceptualization: D Xing and JH Lin. Study design: D Xing, Q Wang and JH Lin. Data collection/validation: D Xing, Q Wang, ZY Yang and JH Lin. Data analysis: D Xing, Q Wang and YF Hou. Result interpretation: D Xing, Q Wang, Q Liu and YF Hou. Reporting & editing: D Xing, YF Hou and W Zhang. Final approval of the version to be submitted: D Xing, Q Wang and JH Lin. Project guarantor: YL Chen and JH Lin.

Corresponding author

Correspondence to Jianhao Lin.

Ethics declarations

Funding

This study was supported by grants from the National Natural Science Foundation of China (No. 81501919) and Peking University People's Hospital Scientific Research Development Funds (No. RDH2017-05).

Conflict of interest

The authors declare that they have no conflict of interest.

Ethical statement

This article does not contain any studies with human participants performed by any of the authors.

Electronic supplementary material

Below is the link to the electronic supplementary material.

Supplementary material 1 (DOC 64 KB)

Supplementary material 2 (DOCX 13 KB)

Rights and permissions

Reprints and Permissions

About this article

Verify currency and authenticity via CrossMark

Cite this article

Xing, D., Wang, Q., Yang, Z. et al. Mesenchymal stem cells injections for knee osteoarthritis: a systematic overview. Rheumatol Int 38, 1399–1411 (2018). https://doi.org/10.1007/s00296-017-3906-z

Download citation

  • Received:

  • Accepted:

  • Published:

  • Issue Date:

  • DOI: https://doi.org/10.1007/s00296-017-3906-z

Keywords

  • Mesenchymal stem cell
  • Knee osteoarthritis
  • CERQual
  • Overview
  • ROBIS