Abstract
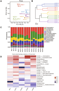
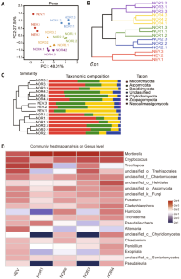
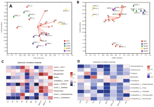
The changes of microbial communities of rhizospheric soil in different ages are speculated to cause soil-borne diseases and replanting problem in American ginseng (Panax quinquefolius L.) cultivation. This study analyzed the physicochemical properties and microbial communities of rhizospheric soil during the planting of American ginseng in the Wendeng area of Weihai, China. The water content and organic matter content of American ginseng rhizospheric soil decreased year by year. A decline in the diversity of bacteria and fungi was observed in the rhizospheric soils planting American ginseng compared with the traditional crop wheat in the control group. During the later planting stage, the abundances of Proteobacteria, Actinobacteria, and Basidiomycota were lower, whereas that of Acidobacteria, Firmicutes, and Mucoromycota were higher. Through the correlation analysis between environmental factors and microbial community, it was found that the content of soil phosphorus was significantly positively correlated with the root rot pathogen Fusarium. The results of functional prediction showed that the decrease of secondary metabolite synthesis of rhizospheric soil bacteria and the increase of plant pathogenic fungi may be the important reasons for the increase of diseases in the later stage of American ginseng planting. This study revealed the evolution of rhizosphere microbial community and function in the process of American ginseng planting, which is valuable for planting management.





Similar content being viewed by others
References
Yu XH, Liu Y, Wu XL, Liu LZ, Fu W, Song DD (2017) Isolation, purification, characterization and immunostimulatory activity of polysaccharides derived from American ginseng. Carbohydr Polym 156:9–18. https://doi.org/10.1016/j.carbpol.2016.08.092
Zhang L, Virgous C, Si H (2017) Ginseng and obesity: observations and understanding in cultured cells, animals and humans. J Nutr Biochem 44:1–10. https://doi.org/10.1016/j.jnutbio.2016.11.010
Li C, Chen G, Zhang J, Zhu P, Bai X, Hou Y, Zhang X (2021) The comprehensive changes in soil properties are continuous cropping obstacles associated with American ginseng (Panax quinquefolius) cultivation. Sci Rep-UK 11(1):5068. https://doi.org/10.1038/s41598-021-84436-x
Wang R, Dong LL, Xu J, Chen JW, Li XW, Chen SL (2016) Progress in improvement of continuous monoculture cropping problem in Panax ginseng by controlling soil-borne disease management. China J Chin Mater Med 41(21):3890–3896. https://doi.org/10.4268/cjcmm20162102
Huang LF, Song LX, Xia XJ, Mao WH, Shi K, Zhou YH, Yu JQ (2013) Plant-soil feedbacks and soil sickness: from mechanisms to application in agriculture. J Chem Ecol 39(2):232–242. https://doi.org/10.1007/s10886-013-0244-9
Dong L, Xu J, Zhang L, Yang J, Liao B, Li X, Chen S (2017) High-throughput sequencing technology reveals that continuous cropping of American ginseng results in changes in the microbial community in arable soil. Chin Med 12:18. https://doi.org/10.1186/s13020-017-0139-8
Qin S, Yeboah S, Cao L, Zhang J, Shi S, Liu Y (2017) Breaking continuous potato cropping with legumes improves soil microbial communities, enzyme activities and tuber yield. PLoS ONE 12(5):e0175934. https://doi.org/10.1371/journal.pone.0175934
Garbeva P, van Veen JA, van Elsas JD (2004) Microbial diversity in soil: selection microbial populations by plant and soil type and implications for disease suppressiveness. Annu Rev Phytopathol 42:243–270. https://doi.org/10.1146/annurev.phyto.42.012604.135455
Fierer N, Lauber CL, Ramirez KS, Zaneveld J, Bradford MA, Knight R (2012) Comparative metagenomic, phylogenetic and physiological analyses of soil microbial communities across nitrogen gradients. ISME J 6(5):1007–1017. https://doi.org/10.1038/ismej.2011.159
Chen M, Li X, Yang Q, Chi X, Pan L, Chen N, Yang Z, Wang T, Wang M, Yu S (2012) Soil eukaryotic microorganism succession as affected by continuous cropping of peanut–pathogenic and beneficial fungi were selected. PLoS ONE 7(7):e40659. https://doi.org/10.1371/journal.pone.0040659
Jiang J, Yu M, Hou R, Li L, Ren X, Jiao C, Yang L, Xu H (2019) Changes in the soil microbial community are associated with the occurrence of Panax quinquefolius L. root rot diseases. Plant Soil 438(1):143–156. https://doi.org/10.1007/s11104-018-03928-4
Jiao XL, Zhang XS, Lu XH, Qin R, Bi YM, Gao WW (2019) Effects of maize rotation on the physicochemical properties and microbial communities of American ginseng cultivated soil. Sci Rep-UK 9(1):8615. https://doi.org/10.1038/s41598-019-44530-7
Bao S (2008) Agrochemical analysis of soil. China Agriculture Press, Beijing
Kim C, Choo GC, Cho HS, Lim JT (2015) Soil properties of cultivation sites for mountain-cultivated ginseng at local level. J Ginseng Res 39(1):76–80. https://doi.org/10.1016/j.jgr.2014.06.004
Nguyen NH, Song Z, Bates ST, Branco S, Tedersoo L, Menke J, Schilling JS, Kennedy PG (2016) FUNGuild: an open annotation tool for parsing fungal community datasets by ecological guild. Fungal Ecol 20:241–248. https://doi.org/10.1016/j.funeco.2015.06.006
Liu L, Zhao A, Yang Y, Jin H, Cui X, Ou X, Liu D (2013) Comparative analysis of physical and chemical properties of Panax notoginseng replant soils in different intervals. Southwest China J Agric Sci 26(5):1946–1952
Dong LL, Niu WH, Wang R, Xu J, Zhang LJ, Zhang J, Chen SL (2017) Changes of diversity and composition of fungal communities in rhizosphere of Panax ginseng. China J Chin Mater Med 42(3):443–449. https://doi.org/10.19540/j.cnki.cjcmm.20161222.032
Xiao CP, Yang LM, Ma FM (2014) Effects of growing time on Panax ginseng rhizosphere soil microbial activity and biomass. China J Chin Mater Med 39(24):4740–4747
Fu J, Li X, Fu J (2009) The effects of continuous cropping American ginseng on soil microbes and soil physicochemical properties. J Microbiol 29(2):63–66
Luan T, Hu J, Zhou D, Li S, Zheng H, Ge J, Wei B, Shi H, Mu D (2017) Difference of the soil physicochemical properties between land blocks of different replanting years. J Northeast For Univ 45(10):10–12
Yan Z, Wang H, He B, Liu M, Wang G, Chen X, Wan D (2012) Study on controlling measurement for continuous cropping obstacle in traditional Chinese medicinal plants by micro-ecological research model. Pharm Clin Chin Mater Med 3(2):5–9
Hou H, Dong K, Yang Z, Dong Y, Tang L, Zheng Y (2016) Advance in mechanism of continuous cropping obstacle. Soils 48(6):1068–1076
Xiao C, Yang L, Zhang L, Liu C, Han M (2016) Effects of cultivation ages and modes on microbial diversity in the rhizosphere soil of Panax ginseng. J Ginseng Res 40(1):28–37. https://doi.org/10.1016/j.jgr.2015.04.004
Dong L, Xu J, Feng G, Li X, Chen S (2016) Soil bacterial and fungal community dynamics in relation to Panax notoginseng death rate in a continuous cropping system. Sci Rep-UK 6:31802. https://doi.org/10.1038/srep31802
Li XG, Ding CF, Zhang TL, Wang XX (2014) Fungal pathogen accumulation at the expense of plant-beneficial fungi as a consequence of consecutive peanut monoculturing. Soil Biol Biochem 72:11–18. https://doi.org/10.1016/j.soilbio.2014.01.019
Jiao X, Lu X, Chen AJ, Luo Y, Hao JJ, Gao W (2015) Effects of Fusarium solani and F. oxysporum infection on the metabolism of ginsenosides in American ginseng roots. Molecules 20(6):10535–10552. https://doi.org/10.3390/molecules200610535
Lin M, Huang S, Chen Q, Cai Y (2012) Studies on continuous cropping obstacle of Pseudostelariae heterophylla and the change of Fusarium oxysporum numbers in its rhizosphere. J Yunnan Agric Univ 27(5):716–721
Nguyen NL, Kim YJ, Hoang VA, Subramaniyam S, Kang JP, Kang CH, Yang DC (2016) Bacterial diversity and community structure in Korean ginseng field soil are shifted by cultivation time. PLoS ONE 11(5):e0155055. https://doi.org/10.1371/journal.pone.0155055
Lauber CL, Hamady M, Knight R, Fierer N (2009) Pyrosequencing-based assessment of soil pH as a predictor of soil bacterial community structure at the continental scale. Appl Environ Microbiol 75(15):5111. https://doi.org/10.1128/AEM.00335-09
Rousk J, Bååth E, Brookes PC, Lauber CL, Lozupone C, Caporaso JG, Knight R, Fierer N (2010) Soil bacterial and fungal communities across a pH gradient in an arable soil. ISME J 4(10):1340–1351. https://doi.org/10.1038/ismej.2010.58
Morugán-Coronado A, García-Orenes F, McMillan M, Pereg L (2019) The effect of moisture on soil microbial properties and nitrogen cyclers in Mediterranean sweet orange orchards under organic and inorganic fertilization. Sci Total Environ 655:158–167. https://doi.org/10.1016/j.scitotenv.2018.11.174
Yan N, Marschner P, Cao W, Zuo C, Qin W (2015) Influence of salinity and water content on soil microorganisms. Int Soil Water Conserv 3(4):316–323. https://doi.org/10.1016/j.iswcr.2015.11.003
Castle SC, Samac DA, Gutknecht JL, Sadowsky MJ, Rosen CJ, Schlatter D, Kinkel LL (2021) Impacts of cover crops and nitrogen fertilization on agricultural soil fungal and bacterial communities. Plant Soil 466(1):139–150. https://doi.org/10.1007/s11104-021-04976-z
Sridevi G, Minocha R, Turlapati SA, Goldfarb KC, Brodie EL, Tisa LS, Minocha SC (2012) Soil bacterial communities of a calcium-supplemented and a reference watershed at the Hubbard Brook Experimental Forest (HBEF), New Hampshire, USA. FEMS Microbiol Ecol 79(3):728–740. https://doi.org/10.1111/j.1574-6941.2011.01258.x
Chaudhary DR, Gautam RK, Ghosh A, Chikara J, Jha B (2015) Effect of nitrogen management on soil microbial community and enzymatic activities in Jatropha curcas L. plantation. Clean Soil Air Water 43(7):1058–1065. https://doi.org/10.1002/clen.201400357
Wang R, Zhang H, Sun L, Qi G, Chen S, Zhao X (2017) Microbial community composition is related to soil biological and chemical properties and bacterial wilt outbreak. Sci Rep-UK 7(1):343. https://doi.org/10.1038/s41598-017-00472-6
Wu Z, Hao Z, Sun Y, Guo L, Huang L, Zeng Y, Wang Y, Yang L, Chen B (2016) Comparison on the structure and function of the rhizosphere microbial community between healthy and root-rot Panax notoginseng. Appl Soil Ecol 107:99–107. https://doi.org/10.1016/j.apsoil.2016.05.017
Tan Y, Cui Y, Li H, Kuang A, Li X, Wei Y, Ji X (2017) Rhizospheric soil and root endogenous fungal diversity and composition in response to continuous Panax notoginseng cropping practices. Microbiol Res 194:10–19. https://doi.org/10.1016/j.micres.2016.09.009
Punja ZK (2011) American ginseng: research developments, opportunities, and challenges. J Ginseng Res 35(3):368–374. https://doi.org/10.5142/jgr.2011.35.3.368
Di Primo P, Gamliel A, Austerweil M, Steiner B, Beniches M, Peretz-Alon I, Katan J (2003) Accelerated degradation of metam-sodium and dazomet in soil: characterization and consequences for pathogen control. Crop Prot 22(4):635–646. https://doi.org/10.1016/S0261-2194(03)00004-8
Li Q, Zhang D, Cheng H, Song Z, Ren L, Hao B, Zhu J, Fang W, Yan D, Li Y, Wang Q, Cao A (2021) Chloropicrin alternated with dazomet improved the soil’s physicochemical properties, changed microbial communities and increased strawberry yield. Ecotoxicol Environ Saf 220:112362. https://doi.org/10.1016/j.ecoenv.2021.112362
Wu J, Wei H, Sui X, Lin J, Wang T, Fen G, Xue J (2010) Dynamics of carbendazim residue in Panax notoginseng and soil. Bull Environ Contam Toxicol 84(4):469–472. https://doi.org/10.1007/s00128-010-9970-7
Ozimek E, Hanaka A (2021) Mortierella species as the plant growth-promoting fungi present in the agricultural soils. Agriculture 11(1):7. https://doi.org/10.3390/agriculture11010007
Funding
This work was supported by the Major Science and Technology Innovation Project of Shandong Province (2017GGH5129), Innovation Team Project for Modern Agricultural Industrious Technology System of Shandong Province (SDAIT-11-10), Natural Science Foundation of Shandong Province (ZR2020KC028, ZR2020QC227, ZR2021QC167), Cooperation Project of University and Local Enterprise in Yantai (2020XDRHXMPT34, 2021XDRHXMXK23, 2021XDHZ076), Key Research and Development Plan of Yantai (2021YT06000060), and Yantai Research Institute for Replacing Old Growth Drivers with New Ones (2020XJDN003).
Author information
Authors and Affiliations
Contributions
JZ, YH, YL, and XZ designed the study. GC, YX, CL, and XZ performed experiments. HZ, LJ, WZ, ZF performed bioinformatics and statistical analyses. XY, GC, and WT wrote the manuscript. All authors read and approved the manuscript.
Corresponding authors
Ethics declarations
Conflict of interest
The authors declare that the research was conducted in the absence of any commercial or financial relationships that could be construed as a potential conflict of interest.
Additional information
Publisher's Note
Springer Nature remains neutral with regard to jurisdictional claims in published maps and institutional affiliations.
Supplementary Information
Below is the link to the electronic supplementary material.
284_2022_2941_MOESM1_ESM.tif
Supplementary file1 (TIF 12121 kb)—Figure S1. The American ginseng plantation. (A) American ginseng shed, (B) NEV sampling site, (C) NOR1 sampling site planted for 1 year, (D) NOR2 sampling site planted for 2 years, (E) NOR3 sampling site planted for 3 years, (F) NOR4 sampling site planted for 4 years.
284_2022_2941_MOESM2_ESM.tif
Supplementary file2 (TIF 1918 kb)—Figure S2. Gel electrophoresis of DNA extracted from different samples. Labels 25–39 represent NEV.1, NEV.2, NEV.3, NOR1.1, NOR1.2, NOR1.3, NOR2.1, NOR2.2, NOR2.3, NOR3.1, NOR3.2, NOR3.3, NOR4.1, NOR4.2, and NOR4.3.
284_2022_2941_MOESM3_ESM.tif
Supplementary file3 (TIF 1679 kb)—Figure S3. Gel electrophoresis with 2% agarose gels of PCR amplicons. (A) Electrophoresis of PCR amplification results of bacterial 16S V4 region. Labels 169–183 represent NEV.1, NEV.2, NEV.3, NOR1.1, NOR1.2, NOR1.3, NOR2.1, NOR2.2, NOR2.3, NOR3.1, NOR3.2, NOR3.3, NOR4.1, NOR4.2, and NOR4.3. (B) Electrophoresis of PCR amplification results of fungal ITS1 region. Labels 1–15 represent NEV.1, NEV.2, NEV.3, NOR1.1, NOR1.2, NOR1.3, NOR2.1, NOR2.2, NOR2.3, NOR3.1, NOR3.2, NOR3.3, NOR4.1, NOR4.2, and NOR4.3.
284_2022_2941_MOESM4_ESM.tif
Supplementary file4 (TIF 570 kb)—Figure S4. Venn diagram for bacterial communities of rhizospheric soil of P. quinquefolius.
284_2022_2941_MOESM5_ESM.tif
Supplementary file5 (TIF 961 kb)—Figure S5. Changes of Shannon diversity (H’) (A), Chao 1 (B) and observed species (C) of bacterial community in rhizospheric soils of P. quinquefolius from different planting years. NEV represents a farmland soil that was not planted with P. quinquefolius; NOR1, NOR2, NOR3, and NOR4 represent the rhizospheric soils of P. quinquefolius planted for 1, 2, 3, and 4 years.
284_2022_2941_MOESM6_ESM.tif
Supplementary file6 (TIF 568 kb)—Figure S6. Venn diagram for fungal communities of rhizospheric soil of P. quinquefolius.
284_2022_2941_MOESM7_ESM.tif
Supplementary file7 (TIF 847 kb)—Figure S7. Changes of Shannon diversity (H′) (A), Chao 1 (B), and observed species (C) of fungi community in rhizospheric soils of P. quinquefolius from different planting years.
Rights and permissions
About this article
Cite this article
Chen, G., Xue, Y., Yu, X. et al. The Structure and Function of Microbial Community in Rhizospheric Soil of American Ginseng (Panax quinquefolius L.) Changed with Planting Years. Curr Microbiol 79, 281 (2022). https://doi.org/10.1007/s00284-022-02941-2
Received:
Accepted:
Published:
DOI: https://doi.org/10.1007/s00284-022-02941-2


