Skip to main content

Antibacterial and Antioxidant Metabolites of Diaporthe spp. Isolated from Flowers of Melodorum fruticosum

Abstract

Fifty-two strains of endophytic fungi were isolated from flowers of the medicinal plant Melodorum fruticosum. Seven genera were identified including Alternaria, Aspergillus, Colletotrichum, Diaporthe, Fusarium, Greeneria and Nigrospora. All strains were cultured for 30 days and further macerated in ethyl acetate solvent for 3 days. The obtained fungal extracts were examined for antibacterial activity using agar disc diffusion against nine pathogenic bacteria: Staphylococcus aureus, Bacillus subtilis, B. cereus, Klebsiella pneumoniae, Pseudomonas aeruginosa, Escherichia coli, Shigella flexneri, Vibrio cholerae and V. parahaemolyticus. Forty-three fungal extracts exhibited antibacterial activity against at least one tested pathogen. The antioxidant properties of all extracts were also investigated by DPPH scavenging assay. Sixteen extracts displayed high antioxidant capacity (IC50 ranging from 10 to 50 µg/mL) when compared to the gallic acid and trolox standards (IC50 of 12.46 and 2.55 µg/mL, respectively). The crude extracts of Diaporthe sp. MFLUCC16-0682 and Diaporthe sp. MFLUCC16-0693 exhibited notable antibacterial and antioxidant activities. Analysis of chemical composition using gas chromatography–mass spectrometry suggested that the observed antibacterial activity of the two Diaporthe spp. was possibly due to the presence of abienol, 4-methoxy stilbene, phenethyl cinnamate and 2Z,6Z-farnesal, while their potential antioxidant activity could be attributed to phenolic compounds, such as benzene acetaldehyde, benzyl benzoate, salicylaldehyde, benzoin and benzyl cinnamate. The results suggest that the genus Diaporthe is a potential source of metabolites that can be used in a variety of applications.

This is a preview of subscription content, access via your institution.

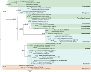
Fig. 1

References

  1. Albrectsen BR, Björkén L, Varad A, Hagner Å, Wedin M, Karlsson J, Jansson S (2010) Endophytic fungi in European aspen (Populus tremula) leaves—diversity, detection, and a suggested correlation with herbivory resistance. Fungal Divers 41:17–28

    Article  Google Scholar 

  2. Andrade PB, Barbosa M, Matos RP, Lopes G, Vinholes J, Mouga T, Valentão P (2013) Valuable compounds in macroalgae extracts. Food Chem 138:1819–1828. https://doi.org/10.1016/j.foodchem.2012.11.081

    CAS  Article  PubMed  Google Scholar 

  3. Anwar F, Ali M, Hussain AI, Shahid M (2009) Antioxidant and antimicrobial activities of essential oil and extracts of fennel (Foeniculum vulgare Mill.) seeds from Pakistan. Flav Fragr J 24:170–176. https://doi.org/10.1002/ffj.1929

    CAS  Article  Google Scholar 

  4. Atiphasaworn P, Monggoot S, Gentekaki E, Brooks S, Pripdeevech P (2017) Antibacterial and antioxidant constituents of extracts of endophytic fungi isolated from Ocimum basilicum var. Thyrsiflora leaves. Curr Microbiol. https://doi.org/10.1007/s00284-017-1303-1

    PubMed  Google Scholar 

  5. De Errasti A, Carmarán C, Novas MV (2010) Diversity and significance of fungal endophytes from living stems of naturalized trees from Argentina. Fungal Divers 41:29–40

    Article  Google Scholar 

  6. Dettrakul S, Kittakoop S, Isaka M, Nopichai S, Suyarnsestakorn C, Tanticharoen M, Thebtaranonth Y (2003) Antimycobacterial pimarane diterpenes from the fungus Diaporthe sp. Bioorg Med Chem Lett 13:1253–1255. https://doi.org/10.1016/S0960-894X(03)00111-2

    CAS  Article  PubMed  Google Scholar 

  7. Hallmann J, Sikora RA (1996) Toxicity of fungal endophyte secondary metabolites to plant-parasitic nematodes and soil-borne plant pathogenic fungi. Eur J Plant Pathol 102:155–162

    CAS  Article  Google Scholar 

  8. Harper JK, Arif AM, Ford EJ, Strobel GA, Porco JA, Tomer DP, Oneill KL, Heider EM, Grant DM (2003) Pestacin: a 1,3-dihydro isobenzofuran from Pestalotiopsis microspora possessing antioxidant and antimycotic activities. Tetrahedron 59:2471–2476. https://doi.org/10.1016/S0040-4020(03)00255-2

    CAS  Article  Google Scholar 

  9. Huang BK, Lei YL, Tang YH, Zhang JC, Qin LP, Liu J (2011) Comparison of HS-SPME with hydrodistillation and SFE for the analysis of the volatile compounds of Zisu and Baisu, two varietal species of Perilla frutescens of Chinese origin. Food Chem 125:268–275. https://doi.org/10.1016/j.foodchem.2010.08.043

    CAS  Article  Google Scholar 

  10. Hyde KD, Soytong K (2008) The fungal endophyte Dilemma. Fungal Divers 33:163–173

    Google Scholar 

  11. Isaka M, Jaturapat A, Rukseree K, Danwisetkanjana K, Tanticharoen M, Thebtaranonth Y (2001) Phomoxanthones A and B novel xanthone dimers from the endophytic fungus Phomopsis species. J Nat Prod 64:1015–1018

    CAS  Article  PubMed  Google Scholar 

  12. Kalyanasundaram I, Nagamuthu J, Muthukumaraswamy S (2015) Antimicrobial activity of endophytic fungi isolated and identified from salt marsh plant in Vellar estuary. J Microbiol Antimicrob 7:13–20. https://doi.org/10.5897/JMA2014.0334

    CAS  Article  Google Scholar 

  13. Katoh K, Toh H (2010) Parallelization of the MAFFT multiple sequence alignment program. Bioinformatics 26:1899–1900. https://doi.org/10.1093/bioinformatics/btq224

    CAS  Article  PubMed  PubMed Central  Google Scholar 

  14. Kazemi M, Mousavi E, Kharestani H (2012) Chemical compositions and antimicrobial activities of essential oils of Varthemia persica, Foeniculum vulgare and Ferula lycia. Curr Res Bacteriol 5:42–52. https://doi.org/10.3923/crb.2012.42.52

    CAS  Article  Google Scholar 

  15. Kumaran RS, Hur BK (2009) Screening of species of the endophytic fungus Phomopsis for the production of the anticancer drug taxol. Biotechnol Appl Biochem 54:21–30. https://doi.org/10.1042/BA20080110

    CAS  Article  PubMed  Google Scholar 

  16. Levy SB (2002) The antibiotic paradox: how the misuse of antibiotics destroys their curative powers. Int Microbiol 5:155–156. https://doi.org/10.1086/344957

    Article  Google Scholar 

  17. Li G, Kusari S, Kusari P, Kayser O, Spiteller M (2015) Endophytic Diaporthe sp. LG23 produces a potent antibacterial tetracyclic triterpenoid. J Nat Prod 78:2128–2132. https://doi.org/10.1021/acs.jnatprod.5b00170

    CAS  Article  PubMed  Google Scholar 

  18. Li P, Li J, Guo Z, Tang W, Han J, Meng X, Hao T, Zhang L, Chen Y (2015) An efficient blue–white screening based gene inactivation system for Streptomyces. Appl Microbiol Biotechnol 99:1923–1933. https://doi.org/10.1007/s00253-014-6369-0

    CAS  Article  PubMed  Google Scholar 

  19. Meyer V (2007) Genetic engineering of filamentous fungi-progress, obstacles and future trends. Biotechnol Adv 26:177–185. https://doi.org/10.1016/j.biotechadv.2007.12.001

    Article  PubMed  Google Scholar 

  20. Murali TS, Suryanarayanan TS, Geeta R (2006) Endophytic Phomopsis species: host range and implications for diversity estimates. Canadian J Microbiol 52:673–680. https://doi.org/10.1139/w06-020

    CAS  Article  Google Scholar 

  21. Owen NL, Hundley N (2004) Endophytes-the chemical synthesizers inside plants. Sci Prog 10:8779–8799

    Google Scholar 

  22. Pripdeevech E, Chukeatirote E (2010) Chemical compositions, antifungal and antioxidant activities of essential oil and various extracts of Melodorum fruticosum L. flowers. Food Chem Toxicol 48:2754–2758. https://doi.org/10.1016/j.fct.2010.07.002

    CAS  Article  PubMed  Google Scholar 

  23. Rajamanikandan S, Sindhu T, Durgapriya D, Sophia D, Ragavendran P, Gopalakrishnan VK (2011) Radical scavenging and antioxidant activity of ethanolic extract of Mollugo nudicaulis by in-vitro assays. Ind J Pharm Edu Res 45:310–316

    Google Scholar 

  24. Ramasamy K, Lim SM, Bakar HA, Ismail N, Ismail MS, Ali MF, Weber JFF, Cole EALJ (2010) Antimicrobial and cytotoxic activities of Malaysian endophytes. Phytother Res 24:640–643. https://doi.org/10.1002/ptr.2891

    Article  PubMed  Google Scholar 

  25. Ruberto G, Baratta MT (2000) Antioxidant activity of selected essential oil components in two lipid model systems. Food Chem 69:167–174. https://doi.org/10.1016/S0308-8146(99)00247-2

    CAS  Article  Google Scholar 

  26. Rujjanawate CM, Hargreave OD, Sansomchai P, Wongnut P, Hongsing P (2008) The essence of Thai herbs, 189. PTT Publish Company Limited, Bangkok

    Google Scholar 

  27. Santos PJ, Savi DC, Gomes RR, Goulin EH, Da Costa Senkiv C, Tanaka FA, Almeida ÁM, Galli-Terasawa L, Kava V, Glienke C (2016) Diaporthe endophytica and D. terebinthifolii from medicinal plants for biological control of Phyllosticta citricarpa. Microbiol Res 186–187:153–160. https://doi.org/10.1016/j.micres.2016.04.002

    Article  PubMed  Google Scholar 

  28. Sebastianes FLS, Cabelo NE, Aouade N, Valente AMMP., Lacava PT, Azevedo JL, Pizzirani-Kleiner AA, Cortes D (2012) 3-Hydroxypropionic acid as an antibacterial agent from endophytic fungi Diaporthe phaseolorum. Curr Microbiol 65:622–632. https://doi.org/10.1007/s00284-012-0206-4

    CAS  Article  PubMed  Google Scholar 

  29. Senadeera SPD, Wiyakrutta S, Mahidol C, Ruchirawat S, Kittakoop P (2012) A novel tricyclic polyketide and its biosynthetic precursor azaphilone derivatives from the endophytic fungus Dothideomycete sp. Org Biomol Chem 10:7220–7226. https://doi.org/10.1039/C2OB25959A

    CAS  Article  PubMed  Google Scholar 

  30. Seo MD, Won HS, Kim JH, Mishig-Ochir T, Lee BJ (2012) Antimicrobial peptides for therapeutic applications: a review. Molecules 17:12276–12286. https://doi.org/10.3390/molecules171012276

    CAS  Article  PubMed  Google Scholar 

  31. Verma VC, Gond SK, Mishra A, Kumar A, Kharwar RN, Gange AC (2009) Endophytic actinomycetes from Azadirachta indica A. Juss.: isolation, diversity and antimicrobial activity. Microb Ecol 57:749–756. https://doi.org/10.1007/s00248-008-9450-3

    Article  PubMed  Google Scholar 

  32. Wibowo M, Prachyawarakorn V, Aree T, Mahidol C, Ruchirawat S, Kittakoop P (2016) Cytotoxic sesquiterpenes from the endophytic fungus Pseudolagarobasidium acaciicola. Phytochemistry 122:126–138. https://doi.org/10.1016/j.phytochem.2015.11.016

    CAS  Article  PubMed  Google Scholar 

  33. Wibowo M, Prachyawarakorn V, Aree T, Wiyakrutta S, Mahidol C, Ruchirawat S, Kittakoop P (2014) Tricyclic and spirobicyclic norsesquiterpenes from the endophytic fungus Pseudolagarobasidium acaciicola. Eur J Org Chem 2014:3976–3980. https://doi.org/10.1002/ejoc.201402262

  34. Wiyakrutta S, Sriubolmas N, Panphut W, Thongon N, Danwisetkanjana K, Ruangrungsi N, Meevootisom V (2004) Endophytic fungi with anti-microbial, anti-cancer and anti-malarial activities isolated from Thai medicinal plants. World J Microbiol Biotechnol 20:265–272

    Article  Google Scholar 

  35. Yedukondula N, Arora P, Wadhwa B, Malik FA, Vishwakarma R, Gupta V, Riyaz-Ul-Hassan S, Ali A (2016) Diapolic acid A-B from an endophytic fungus, Diaporthe terebinthifolii depicting antimicrobial. J Antibiot 70:212–215. https://doi.org/10.1038/ja.2016.109

    Article  Google Scholar 

Download references

Acknowledgements

We are grateful to the Department of Medical Science, Ministry of Health, Bangkok, Thailand for providing bacterial pathogens and the Royal Golden Jubilee Ph.D. Programme for financial support through grant number PHD/0184/2559. Institute of Excellence in Fungal Research and Mae Fah Luang University are acknowledged for collection of isolated fungal endophytes and financial support.

Author information

Affiliations

Authors

Corresponding author

Correspondence to Patcharee Pripdeevech.

Ethics declarations

Conflict of interest

The authors declare that they have no conflict of interest.

Electronic supplementary material

Below is the link to the electronic supplementary material.

Supplementary material 1 (DOCX 66 KB)

Rights and permissions

Reprints and Permissions

About this article

Verify currency and authenticity via CrossMark

Cite this article

Tanapichatsakul, C., Monggoot, S., Gentekaki, E. et al. Antibacterial and Antioxidant Metabolites of Diaporthe spp. Isolated from Flowers of Melodorum fruticosum . Curr Microbiol 75, 476–483 (2018). https://doi.org/10.1007/s00284-017-1405-9

Download citation

  • Received:

  • Accepted:

  • Published:

  • Issue Date:

  • DOI: https://doi.org/10.1007/s00284-017-1405-9