Skip to main content

Murine RAW264.7 cells as cellular drug delivery carriers for tumor therapy: a good idea?

Abstract

Macrophage-mediated drug delivery system has emerged and gained wide interest as a novel strategy for cancer treatment. Among them, RAW264.7 cell was commonly used as the macrophage model for antitumor drug loading and delivery. However, this cell line was a macrophage-like cancerous cell with both immunogenicity and pro-tumorigenic properties, which may interfere with the positive response of the host immune system to developed tumor. Thus, the safety and efficacy of the RAW264.7 cell line as a drug carrier for cancer therapy remain questionable. Here, we constructed doxorubicin-loaded RAW264.7 cells and examined its antitumor efficacy in S180 tumor-bearing mice. The bio-distribution of RAW264.7 cells was determined by in vivo imaging technique, showing a high accumulation level of RAW264.7 cells in mice livers, spleens, and thymuses. A phenomenon of accelerated tumor growth was observed in mice treated with doxorubicin-loaded RAW264.7 cells. Thereafter, the effect of frequency, dose, and viability of injected RAW264.7 cells on S180 tumor growth was further investigated. The underlying mechanism was confirmed, attributing to the immune tolerance induced by excessive RAW264.7 cells. Our findings emphasized the latent limitation of RAW264.7 cells as drug carrier in current researches, and provided an experimental basis for the clinical safety of cell-mediated drug delivery system.

This is a preview of subscription content, access via your institution.

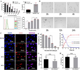
Fig. 1
Fig. 2
Fig. 3
Fig. 4
Fig. 5
Fig. 6

References

  1. Dou H, Destache CJ, Morehead JR, Mosley RL, Boska MD, Kingsley J et al (2006) Development of a macrophage-based nanoparticle platform for antiretroviral drug delivery. Blood 108:2827–2835

    CAS  Article  Google Scholar 

  2. Klyachko NL, Polak R, Haney MJ, Zhao Y, Gomes Neto RJ, Hill MC et al (2017) Macrophages with cellular backpacks for targeted drug delivery to the brain. Biomaterials 140:79–87

    CAS  Article  Google Scholar 

  3. Ye ZP, Ai XL, Faramand AM, Fang F (2018) Macrophages as nanocarriers for drug delivery: novel therapeutics for central nervous system diseases. J Nanosci Nanotechnol 18:471–485

    CAS  Article  Google Scholar 

  4. Lewis CE, Pollard JW (2006) Distinct role of macrophages in different tumor microenvironments. Can Res 66:605–612

    CAS  Article  Google Scholar 

  5. Sica A, Bronte V. Sica A, Bronte V (2007) Altered macrophage differentiation and immune dysfunction in tumor development. J Clin Invest 117:1155–1166

    CAS  Article  Google Scholar 

  6. Mantovani A, Schioppa T, Porta C, Allavena P, Sica A (2006) Role of tumor-associated macrophages in tumor progression and invasion. Cancer Metastas Rev 25:315–322

    Article  Google Scholar 

  7. Brennen N, Levy O, Han E, Rosen DM, Musabeyezu J, Safaee H et al (2016) Abstract 2067: attacking prostate cancer with a prodrug-doped cellular Trojan horse. Can Res 76:2067-

    Google Scholar 

  8. Choi MR, Stantonmaxey KJ, Stanley JK, Levin CS, Bardhan R, Akin D et al (2007) A cellular Trojan horse for delivery of therapeutic nanoparticles into tumors. Nano Lett 7:3759–3765

    CAS  Article  Google Scholar 

  9. Batrakova EV, Gendelman HE, Kabanov AV (2011) Cell-mediated drug delivery. Expert Opin Drug Deliv 8:415

    CAS  Article  Google Scholar 

  10. Brynskikh AM, Zhao Y, Mosley RL, Li S, Boska MD, Klyachko NL et al (2010) Macrophage delivery of therapeutic nanozymes in a murine model of Parkinson’s Disease. Nanomedicine Nanotechnol Biol Med 5:379–396

    CAS  Google Scholar 

  11. Fu J, Wang D, Mei D, Zhang H, Wang Z, He B et al (2015) Macrophage mediated biomimetic delivery system for the treatment of lung metastasis of breast cancer. J Control Release 204:11–19

    CAS  Article  Google Scholar 

  12. Pang L, Qin J, Han L, Zhao W, Liang J, Xie Z et al (2016) Exploiting macrophages as targeted carrier to guide nanoparticles into glioma. Oncotarget 7:37081–37091

    PubMed  PubMed Central  Google Scholar 

  13. Chiu HT, Su CK, Sun YC, Chiang CS, Huang YF (2017) Albumin–gold nanorod nanoplatform for cell-mediated tumoritropic delivery with homogenous chemodrug distribution and enhanced retention ability. Theranostics 7:3034–3052

    CAS  Article  Google Scholar 

  14. Zhao Y, Haney MJ, Gupta R, Bohnsack JP, He Z, Kabanov AV et al (2014) GDNF-transfected macrophages produce potent neuroprotective effects in Parkinson’s disease mouse model. PLoS One 9:e106867

    Article  Google Scholar 

  15. Raschke WC, Baird S, Ralph P, Nakoinz I (1978) Functional macrophage cell lines transformed by Abelson leukemia virus. Cell 15:261–267

    CAS  Article  Google Scholar 

  16. Harris AC, Ferrara JLM, Levine JE (2013) Advances in predicting acute GVHD. Br J Haematol 160:288–302

    CAS  Article  Google Scholar 

  17. Defrancesco L (2014) CAR-T cell therapy seeks strategies to harness cytokine storm. Nat Biotechnol 32:604

    Article  Google Scholar 

  18. Lee DW, Gardner R, Porter DL, Louis CU, Ahmed N, Jensen M et al (2016) Current concepts in the diagnosis and management of cytokine release syndrome. Blood 124:188–195

    Article  Google Scholar 

  19. Leventhal J, Abecassis M, Miller J, Gallon L, Ravindra K, Tollerud DJ et al (2012) Chimerism and tolerance without GVHD or engraftment syndrome in HLA-mismatched combined kidney and hematopoietic stem cell transplantation. Sci Transl Med 4:124ra28

    Article  Google Scholar 

  20. Scandling JD, Busque S, Dejbakhshjones S, Benike C, Millan MT, Shizuru JA et al (2008) Tolerance and chimerism after renal and hematopoietic-cell transplantation. N Engl J Med 358:362–368

    CAS  Article  Google Scholar 

  21. Roncarolo MG, Battaglia M (2007) Regulatory T-cell immunotherapy for tolerance to self antigens and alloantigens in humans. Nat Rev Immunol 7:585–598

    CAS  Article  Google Scholar 

  22. Wood KJ, Bushell A, Hester J (2012) Regulatory immune cells in transplantation. Nat Rev Immunol 12:417–430

    CAS  Article  Google Scholar 

  23. Chen DS, Mellman I (2013) Oncology meets immunology: the cancer-immunity cycle. Immunity 39:1–10

    Article  Google Scholar 

  24. de Visser KE, Eichten A, Coussens LM (2006) Paradoxical roles of the immune system during cancer development. Nat Rev Cancer 6:24–37

    Article  Google Scholar 

  25. Fung JJ, Jain A, Kwak EJ, Kusne S, Dvorchik I, Eghtesad B (2001) De novo malignancies after liver transplantation: a major cause of late death. Liver Transpl 7:S109

    CAS  Article  Google Scholar 

  26. Curiel TJ, Coukos G, Zou L, Alvarez X, Cheng P, Mottram P et al (2004) Specific recruitment of regulatory T cells in ovarian carcinoma fosters immune privilege and predicts reduced survival. Nat Med 10:942–949

    CAS  Article  Google Scholar 

  27. Xiang Luo LH, Zheng H, Liu M, Liu X, Li C, Qiu Q, Zhao Z, Cheng X, Lai C, Yuqing S, Yihui D, Yanzhi S (2018) Neutrophil-mediated delivery of pixantrone-loaded liposomes decorated with poly(sialic acid)–octadecylamine conjugate for lung cancer treatment. Drug Deliv 25(1):1200–1212

    Article  Google Scholar 

  28. Fan H, Li H, Liu G, Cong W, Zhao H, Cao W et al (2017) Doxorubicin combined with low intensity ultrasound suppresses the growth of oral squamous cell carcinoma in culture and in xenografts. J Exp Clin Cancer Res 36:163

    Article  Google Scholar 

  29. Verbaan FJ, Oussoren C, Dam IMV, Takakura Y, Hashida M, Crommelin DJA et al (2001) The fate of poly(2-dimethyl amino ethyl)methacrylate-based polyplexes after intravenous administration. Int J Pharm 214:99–101

    CAS  Article  Google Scholar 

  30. Hori S, Nomura T, Sakaguchi S (2003) Control of regulatory T cell development by the transcription factor Foxp3. Science 299(5609):1057–1061

    CAS  Article  Google Scholar 

  31. Tammela T, Alitalo K (2010) Lymphangiogenesis: molecular mechanisms and future promise. Cell 140:460–476

    CAS  Article  Google Scholar 

  32. Lund AW, Duraes FV, Hirosue S, Raghavan VR, Nembrini C, Thomas SN et al (2012) VEGF-C promotes immune tolerance in B16 melanomas and cross-presentation of tumor antigen by lymph node lymphatics. Cell Rep 1:191

    CAS  Article  Google Scholar 

  33. Bonasio R, Scimone ML, Schaerli P, Grabie N, Lichtman AH, von Andrian UH (2006) Clonal deletion of thymocytes by circulating dendritic cells homing to the thymus. Nat Immunol 7:1092

    CAS  Article  Google Scholar 

  34. Hadeiba H, Lahl K, Edalati A, Oderup C, Habtezion A, Pachynski R et al (2012) Plasmacytoid dendritic cells transport peripheral antigens to the thymus to promote central tolerance. Immunity 36:438–450

    CAS  Article  Google Scholar 

  35. Basel MT, Balivada S, Wang H, Shrestha TB, Seo GM, Pyle M et al (2012) Cell-delivered magnetic nanoparticles caused hyperthermia-mediated increased survival in a murine pancreatic cancer model. Int J Nanomedicine 7:297–306

    CAS  Article  Google Scholar 

  36. Huang WC, Chiang WH, Cheng YH, Lin WC, Yu CF, Yen CY et al (2015) Tumortropic monocyte-mediated delivery of echogenic polymer bubbles and therapeutic vesicles for chemotherapy of tumor hypoxia. Biomaterials 71:71–83

    CAS  Article  Google Scholar 

  37. Madsen SJ, Christie C, Hong SJ, Trinidad A, Peng Q, Uzal FA et al (2015) Nanoparticle-loaded macrophage-mediated photothermal therapy: potential for glioma treatment. Lasers Med Sci 30:1357–1365

    Article  Google Scholar 

  38. Choi J, Kim HY, Ju EJ, Jung J, Park J, Chung HK et al (2012) Use of macrophages to deliver therapeutic and imaging contrast agents to tumors. Biomaterials 33:4195–4203

    CAS  Article  Google Scholar 

  39. Fischer R, Turnquist HR, Taner T, Thomson AW (2009) Use of rapamycin in the induction of tolerogenic dendritic cells. Handb Exp Pharmacol 188:215–232

    CAS  Article  Google Scholar 

  40. Kishimoto TK, Ferrari JD, Lamothe RA, Kolte PN, Griset AP, O’Neil C et al (2016) Improving the efficacy and safety of biologic drugs with tolerogenic nanoparticles. Nat Nanotechnol 11:890

    CAS  Article  Google Scholar 

  41. Lin TJ, Liang WM, Hsiao PW, Wei PMS, Lin WC (2015) HT, et al. Rapamycin promotes mouse 4T1 tumor metastasis that can be reversed by a dendritic cell-based vaccine. PLoS One 10:e0138335

    Article  Google Scholar 

  42. Dantal J, Soulillou JP (2005) Immunosuppressive drugs and the risk of cancer after organ transplantation. N Engl J Med 352:1371–1373

    CAS  Article  Google Scholar 

  43. Van HR, Ten Hagen TL, Eggermont AM (2006) TNF-alpha in cancer treatment: molecular insights, antitumor effects, and clinical utility. Oncologist 11:397–408

    Article  Google Scholar 

  44. Saraiva M, O’Garra A (2010) The regulation of IL-10 production by immune cells. Nat Rev Immunol 10:170–181

    CAS  Article  Google Scholar 

  45. Smith TT, Stephan SB, Moffett HF, Mcknight LE, Ji W, Reiman D et al (2017) In situ programming of leukaemia-specific T cells using synthetic DNA nanocarriers. Nat Nanotechnol 12:813

    CAS  Article  Google Scholar 

  46. She Z, Zhang T, Wang X, Li X, Song Y, Cheng X et al (2014) The anticancer efficacy of pixantrone-loaded liposomes decorated with sialic acid–octadecylamine conjugate. Biomaterials 35:5216–5225

    CAS  Article  Google Scholar 

Download references

Acknowledgements

We would like to thank Experimental Animal Center of Shenyang Pharmaceutical University for their careful care to animals.

Funding

This work was funded by the National Natural Science Foundation of China (nos. 81703456 and 81373334) and Science and technology Department of Liaoning Province (no. 201601140).

Author information

Affiliations

Authors

Corresponding author

Correspondence to Yihui Deng.

Ethics declarations

Conflict of interest

All authors declare that they have no conflicts of interest.

Ethical approval

All procedures performed in studies involving animal experiments were in accordance with the ethical standards of the Animal Ethics Committee of Shenyang Pharmaceutical University. This article does not contain any studies with human participants performed by any of the authors.

Rights and permissions

Reprints and Permissions

About this article

Verify currency and authenticity via CrossMark

Cite this article

Zheng, H., Li, J., Luo, X. et al. Murine RAW264.7 cells as cellular drug delivery carriers for tumor therapy: a good idea?. Cancer Chemother Pharmacol 83, 361–374 (2019). https://doi.org/10.1007/s00280-018-3735-0

Download citation

  • Received:

  • Accepted:

  • Published:

  • Issue Date:

  • DOI: https://doi.org/10.1007/s00280-018-3735-0

Keywords

  • Cell-mediated drug delivery system
  • RAW264.7 cell
  • Immune tolerance
  • Doxorubicin