Skip to main content

WBP2 modulates G1/S transition in ER+ breast cancer cells and is a direct target of miR-206

Abstract

Purpose

The mechanisms underlying the oncogenic properties of WW domain binding protein 2 (WBP2) in breast cancer have not been fully understood. In this study, we explored the role of WBP2 in cell cycle regulation in ER+ breast cancer cells and how it is regulated in the cancer cells.

Methods

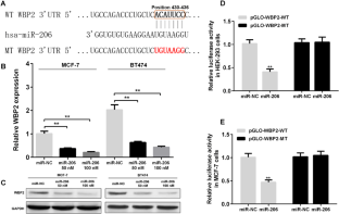
The association between WBP2 expression and prognosis in ER+ breast cancer was assessed by data mining in Breast Cancer Gene-Expression Miner v4.0. Cell cycle was assessed by PI staining and flow cytometry. EdU staining was applied to visualize cells in S phase. The binding between miR-206 and WBP2 were verified by dual luciferase assay. CCK-8 assay and flow cytometric analysis were applied to assess the functional role of WBP2 and miR-206 in the cancer cells.

Results

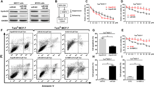
High WBP2 expression correlates with higher risk of any events (AE) and metastatic relapse (MR) and also indicates shorter AE-free survival and MR-free survival in ER+ breast cancer patients. In both MCF-7 and BT474 cells, WBP can influence the expression of G1/S-related cell cycle proteins, including p21, CDK4, and cyclin D1. In addition, WBP2 overexpression resulted in facilitated G1/S transition, while WBP2 knockdown impaired the transition. The 3′UTR of WBP2 has a conserved miR-206 binding site. Functionally, miR-206 knockdown decreased tamoxifen sensitivity in tamoxifen-sensitive (TamS) MCF-7 cells, while miR-206 overexpression and WBP2 knockdown enhanced the sensitivity in tamoxifen-resistant (TamR) MCF-7 cells.

Conclusion

Based on these findings, we infer that the miR-206/WBP2 axis can modulate tamoxifen sensitivity via regulating G1/S progression in ER+ breast cancer.

This is a preview of subscription content, access via your institution.

Fig. 1
Fig. 2
Fig. 3
Fig. 4

References

  1. Dhananjayan SC, Ramamoorthy S, Khan OY, Ismail A, Sun J, Slingerland J, O’Malley BW, Nawaz Z (2006) WW domain binding protein-2, an E6-associated protein interacting protein, acts as a coactivator of estrogen and progesterone receptors. Mol Endocrinol 20(10):2343–2354. doi:10.1210/me.2005-0533

    CAS  Article  PubMed  Google Scholar 

  2. Lim SK, Orhant-Prioux M, Toy W, Tan KY, Lim YP (2011) Tyrosine phosphorylation of transcriptional coactivator WW-domain binding protein 2 regulates estrogen receptor alpha function in breast cancer via the Wnt pathway. FASEB J 25(9):3004–3018. doi:10.1096/fj.10-169136

    CAS  Article  PubMed  Google Scholar 

  3. Lim SK, Lu SY, Kang SA, Tan HJ, Li Z, Adrian Wee ZN, Guan JS, Reddy Chichili VP, Sivaraman J, Putti T, Thike AA, Tan PH, Sudol M, Virshup DM, Chan SW, Hong W, Lim YP (2016) Wnt signaling promotes breast cancer by blocking ITCH-mediated degradation of the YAP/TAZ transcriptional coactivator WBP2. Cancer Res. doi:10.1158/0008-5472.CAN-15-3537

    Google Scholar 

  4. McCollum AK, Angelos MG, Fischione AD, Mineo M, Kohn EC (2012) Abstract 2032: A novel function of WW domain binding protein 2 (WBP2) in regulating cytoskeletal function and cellular division through binding to co-chaperone BAG3. Cancer Res 72(8 Supplement):2032–2032. doi:10.1158/1538-7445.am2012-2032

    Article  Google Scholar 

  5. Early Breast Cancer Trialists’ Collaborative G (2005) Effects of chemotherapy and hormonal therapy for early breast cancer on recurrence and 15-year survival: an overview of the randomised trials. Lancet 365(9472):1687–1717. doi:10.1016/S0140-6736(05)66544-0

    Article  Google Scholar 

  6. Singh MN, Martin-Hirsch PL, Martin FL (2008) The multiple applications of tamoxifen: an example pointing to SERM modulation being the aspirin of the 21st century. Med Sci Monit Int Med J Exp Clin Res 14(9):RA144–R148

    Google Scholar 

  7. Nagini S (2016) Breast cancer: current molecular therapeutic targets and new players. Anti-cancer Agents Med Chem 17:152–163

    Article  Google Scholar 

  8. Ma ZL, Chen YP, Song JL, Wang YQ (2015) Knockdown of CD24 inhibits proliferation, invasion and sensitizes breast cancer MCF-7 cells to tamoxifen in vitro. Eur Rev Med Pharmacol Sci 19(13):2394–2399

    PubMed  Google Scholar 

  9. Hodges-Gallagher L, Valentine CD, El Bader S, Kushner PJ (2008) Estrogen receptor beta increases the efficacy of antiestrogens by effects on apoptosis and cell cycling in breast cancer cells. Breast Cancer Res Treat 109(2):241–250. doi:10.1007/s10549-007-9640-6

    CAS  Article  PubMed  Google Scholar 

  10. Traverso N, Ricciarelli R, Nitti M, Marengo B, Furfaro AL, Pronzato MA, Marinari UM, Domenicotti C (2013) Role of glutathione in cancer progression and chemoresistance. Oxid Med Cell Long 2013:972913. doi:10.1155/2013/972913

    Google Scholar 

  11. Jezequel P, Campone M, Gouraud W, Guerin-Charbonnel C, Leux C, Ricolleau G, Campion L (2012) bc-GenExMiner: an easy-to-use online platform for gene prognostic analyses in breast cancer. Breast Cancer Res Treat 131(3):765–775. doi:10.1007/s10549-011-1457-7

    Article  PubMed  Google Scholar 

  12. Georgantas RW, 3rd, Streicher K, Luo X, Greenlees L, Zhu W, Liu Z, Brohawn P, Morehouse C, Higgs BW, Richman L, Jallal B, Yao Y, Ranade K (2014) MicroRNA-206 induces G1 arrest in melanoma by inhibition of CDK4 and Cyclin D. Pigment Cell Melanoma Res 27(2):275–286. doi:10.1111/pcmr.12200

    CAS  Article  PubMed  Google Scholar 

  13. Zhou J, Tian Y, Li J, Lu B, Sun M, Zou Y, Kong R, Luo Y, Shi Y, Wang K, Ji G (2013) miR-206 is down-regulated in breast cancer and inhibits cell proliferation through the up-regulation of cyclinD2. Biochem Biophys Res Commun 433(2):207–212. doi:10.1016/j.bbrc.2013.02.084

    CAS  Article  PubMed  Google Scholar 

  14. Elliman SJ, Howley BV, Mehta DS, Fearnhead HO, Kemp DM, Barkley LR (2014) Selective repression of the oncogene cyclin D1 by the tumor suppressor miR-206 in cancers. Oncogenesis 3:e113. doi:10.1038/oncsis.2014.26

    CAS  Article  PubMed  PubMed Central  Google Scholar 

  15. Orsetti B, Nugoli M, Cervera N, Lasorsa L, Chuchana P, Ursule L, Nguyen C, Redon R, du Manoir S, Rodriguez C, Theillet C (2004) Genomic and expression profiling of chromosome 17 in breast cancer reveals complex patterns of alterations and novel candidate genes. Cancer Res 64(18):6453–6460. doi:10.1158/0008-5472.CAN-04-0756

    CAS  Article  PubMed  Google Scholar 

  16. Chan SW, Lim CJ, Huang C, Chong YF, Gunaratne HJ, Hogue KA, Blackstock WP, Harvey KF, Hong W (2011) WW domain-mediated interaction with Wbp2 is important for the oncogenic property of TAZ. Oncogene 30(5):600–610. doi:10.1038/onc.2010.438

    CAS  Article  PubMed  Google Scholar 

  17. Shi H, Xu H, Li Z, Zhen Y, Wang B, Huo S, Xiao R, Xu Z (2016) BAG3 regulates cell proliferation, migration, and invasion in human colorectal cancer. Tumour Biol J Int Soc Oncodev Biol Med 37(4):5591–5597. doi:10.1007/s13277-015-4403-1

    CAS  Article  Google Scholar 

  18. Falco A, Festa M, Basile A, Rosati A, Pascale M, Florenzano F, Nori SL, Nicolin V, Di Benedetto M, Vecchione ML, Arra C, Barbieri A, De Laurenzi V, Turco MC (2012) BAG3 controls angiogenesis through regulation of ERK phosphorylation. Oncogene 31(50):5153–5161. doi:10.1038/onc.2012.17

    CAS  Article  PubMed  Google Scholar 

  19. Kondo N, Toyama T, Sugiura H, Fujii Y, Yamashita H (2008) miR-206 Expression is down-regulated in estrogen receptor alpha-positive human breast cancer. Cancer Res 68(13):5004–5008. doi:10.1158/0008-5472.CAN-08-0180

    CAS  Article  PubMed  Google Scholar 

  20. Adams BD, Cowee DM, White BA (2009) The role of miR-206 in the epidermal growth factor (EGF) induced repression of estrogen receptor-alpha (ERalpha) signaling and a luminal phenotype in MCF-7 breast cancer cells. Mol Endocrinol 23(8):1215–1230. doi:10.1210/me.2009-0062

    CAS  Article  PubMed  PubMed Central  Google Scholar 

  21. Yin K, Yin W, Wang Y, Zhou L, Liu Y, Yang G, Wang J, Lu J (2016) MiR-206 suppresses epithelial mesenchymal transition by targeting TGF-beta signaling in estrogen receptor positive breast cancer cells. Oncotarget 7(17):24537–24548. doi:10.18632/oncotarget.8233

    PubMed  PubMed Central  Google Scholar 

  22. Ge X, Lyu P, Cao Z, Li J, Guo G, Xia W, Gu Y (2015) Overexpression of miR-206 suppresses glycolysis, proliferation and migration in breast cancer cells via PFKFB3 targeting. Biochem Biophys Res Commun 463(4):1115–1121. doi:10.1016/j.bbrc.2015.06.068

    CAS  Article  PubMed  Google Scholar 

Download references

Author information

Affiliations

Authors

Corresponding author

Correspondence to Yan-bing Liu.

Ethics declarations

Conflict of interest

The authors declare that they have no conflict of interest.

Electronic supplementary material

Rights and permissions

Reprints and Permissions

About this article

Verify currency and authenticity via CrossMark

Cite this article

Ren, Yq., Wang, Hj., Zhang, Yq. et al. WBP2 modulates G1/S transition in ER+ breast cancer cells and is a direct target of miR-206. Cancer Chemother Pharmacol 79, 1003–1011 (2017). https://doi.org/10.1007/s00280-017-3302-0

Download citation

  • Received:

  • Accepted:

  • Published:

  • Issue Date:

  • DOI: https://doi.org/10.1007/s00280-017-3302-0

Keywords

  • MiR-206
  • WBP2
  • G1/S
  • ER+
  • Breast cancer