Skip to main content

Selective PI3K inhibition by BKM120 and BEZ235 alone or in combination with chemotherapy in wild-type and mutated human gastrointestinal cancer cell lines

Abstract

Purpose

New targeted agents like antibodies or small molecules against tyrosine and lipid kinases clearly expand the standard therapy options in oncology. However, tumour resistance is still a challenge, often induced by mutations in growth-related signalling cascades. Twenty and ten percentage of all patients with colorectal and gastric cancers, respectively, carry phosphatidyl-3-kinase (PI3K) mutations and do not respond to receptor-blocking therapies. Recently, selective kinase inhibitors have been generated, which block the PI3K signalling pathway in tumour cells. So far, their therapeutic role for the treatment of mutated versus wild-type human gastrointestinal cancers has not been clarified in detail.

Methods

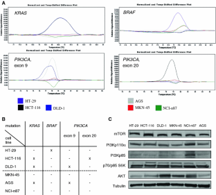
To define the inhibitory and pro-apoptotic effects of the two PI3K inhibitors BEZ235 and BKM120 in three human colon cancer (HT-29, HCT-116 and DLD-1) and three gastric cancer (NCI-n87, AGS and MKN-45), cell lines with different PIK3CA gene mutation status were used. Firstly, viability, apoptosis and caspase assays were performed during incubation with either the inhibitors alone or combined with different cytotoxic agents. Secondly, the molecular consequences for the cell cycle and signalling pathways were analysed by defining the protein levels by FACS and Western blot analysis.

Results

Both the PI3K inhibitors BEZ235 and BKM120 induced a clear concentration-dependent reduction in cell viability and an increase in apoptotic cell death, with the mutated cells being more sensitive to treatment. However, single-agent BEZ235 caused a G1 arrest in tumour cells, whilst BKM120 induced a G2 shift in a half of the gastrointestinal cancer cell lines. There was a clear downregulation in the protein levels of the PI3K–AKT pathway at the concentrations of 100nM for both agents and for BEZ235 the additional inhibition of the mTOR pathway. Furthermore, BEZ235 caused synergistic induction of apoptosis when combined with irinotecan in colon cancer cell lines. Human gastric cancer cells were less sensitive to both BEZ235 and BKM120.

Conclusions

BEZ235 and BKM120 induced pro-apoptotic effects in all cell lines and especially with an increased response in the PI3KCA mutated cells. Our data support the clinical development of these PI3K inhibitors for patients with wild-type or mutated colon cancers.

This is a preview of subscription content, access via your institution.

Fig. 1
Fig. 2
Fig. 3
Fig. 4
Fig. 5
Fig. 6

Abbreviations

PI3K:

Phosphatidylinositol 3-kinase

EGFR:

Epidermal growth factor receptor

VEGF(R):

Vascular endothelial growth factor (receptor)

mTOR:

Mammalian target of rapamycin

References

  1. Hanahan D, Weinberg RA (2011) Hallmarks of cancer: the next generation. Cell 144(5):646–674

    PubMed  Article  CAS  Google Scholar 

  2. Engelman JA, Luo J, Cantley LC (2006) The evolution of phosphatidylinositol 3-kinases as regulators of growth and metabolism. Nat Rev Genet 7(8):606–619

    PubMed  Article  CAS  Google Scholar 

  3. Manning BD, Cantley LC (2007) AKT/PKB signaling: navigating downstream. Cell 129(7):1261–1274

    PubMed  Article  CAS  Google Scholar 

  4. Yuan TL, Cantley LC (2008) PI3K pathway alterations in cancer: variations on a theme. Oncogene 27(41):5497–5510

    PubMed  Article  CAS  Google Scholar 

  5. Jemal A, Bray F, Center MM, Ferlay J, Ward E, Forman D (2011) Global cancer statistics. CA Cancer J Clin 61(2):69–90. doi:10.3322/caac.20107

    PubMed  Article  Google Scholar 

  6. Kohne CH, Lenz HJ (2009) Chemotherapy with targeted agents for the treatment of metastatic colorectal cancer. Oncologist 14(5):478–488

    PubMed  Article  Google Scholar 

  7. Bang YJ, Van Cutsem E, Feyereislova A, Chung HC, Shen L, Sawaki A, Lordick F, Ohtsu A, Omuro Y, Satoh T, Aprile G, Kulikov E, Hill J, Lehle M, Ruschoff J, Kang YK (2010) Trastuzumab in combination with chemotherapy versus chemotherapy alone for treatment of HER2-positive advanced gastric or gastro-oesophageal junction cancer (ToGA): a phase 3, open-label, randomised controlled trial. Lancet 376(9742):687–697

    PubMed  Article  CAS  Google Scholar 

  8. De Roock W, Claes B, Bernasconi D, De Schutter J, Biesmans B, Fountzilas G, Kalogeras KT, Kotoula V, Papamichael D, Laurent-Puig P, Penault-Llorca F, Rougier P, Vincenzi B, Santini D, Tonini G, Cappuzzo F, Frattini M, Molinari F, Saletti P, De Dosso S, Martini M, Bardelli A, Siena S, Sartore-Bianchi A, Tabernero J, Macarulla T, Di Fiore F, Gangloff AO, Ciardiello F, Pfeiffer P, Qvortrup C, Hansen TP, Van Cutsem E, Piessevaux H, Lambrechts D, Delorenzi M, Tejpar S (2010) Effects of KRAS, BRAF, NRAS, and PIK3CA mutations on the efficacy of cetuximab plus chemotherapy in chemotherapy-refractory metastatic colorectal cancer: a retrospective consortium analysis. Lancet Oncol 11(8):753–762

    PubMed  Article  Google Scholar 

  9. Borghaei H, Smith MR, Campbell KS (2009) Immunotherapy of cancer. Euro J Pharmacol 625(1–3):41–54

    Article  CAS  Google Scholar 

  10. Saridaki Z, Georgoulias V, Souglakos J (2010) Mechanisms of resistance to anti-EGFR monoclonal antibody treatment in metastatic colorectal cancer. World J Gastroenterol 16(10):1177–1187

    PubMed  Article  CAS  Google Scholar 

  11. Yu J, Zhang Y, McIlroy J, Rordorf-Nikolic T, Orr GA, Backer JM (1998) Regulation of the p85/p110 phosphatidylinositol 3′-kinase: stabilization and inhibition of the p110alpha catalytic subunit by the p85 regulatory subunit. Mol Cell Biol 18(3):1379–1387

    PubMed  CAS  Google Scholar 

  12. Zhang SQ, Tsiaras WG, Araki T, Wen G, Minichiello L, Klein R, Neel BG (2002) Receptor-specific regulation of phosphatidylinositol 3’-kinase activation by the protein tyrosine phosphatase Shp2. Mol Cell Biol 22(12):4062–4072

    PubMed  Article  CAS  Google Scholar 

  13. Rodriguez-Viciana P, Sabatier C, McCormick F (2004) Signaling specificity by Ras family GTPases is determined by the full spectrum of effectors they regulate. Mol Cell Biol 24(11):4943–4954

    PubMed  Article  CAS  Google Scholar 

  14. Oki E, Baba H, Tokunaga E, Nakamura T, Ueda N, Futatsugi M, Mashino K, Yamamoto M, Ikebe M, Kakeji Y, Maehara Y (2005) Akt phosphorylation associates with LOH of PTEN and leads to chemoresistance for gastric cancer. Int J Cancer 117(3):376–380

    PubMed  Article  CAS  Google Scholar 

  15. Alessi DR, James SR, Downes CP, Holmes AB, Gaffney PR, Reese CB, Cohen P (1997) Characterization of a 3-phosphoinositide-dependent protein kinase which phosphorylates and activates protein kinase Balpha. Curr Biol 7(4):261–269

    PubMed  Article  CAS  Google Scholar 

  16. Sarbassov DD, Guertin DA, Ali SM, Sabatini DM (2005) Phosphorylation and regulation of Akt/PKB by the rictor-mTOR complex. Science 307(5712):1098–1101

    PubMed  Article  CAS  Google Scholar 

  17. Philp AJ, Campbell IG, Leet C, Vincan E, Rockman SP, Whitehead RH, Thomas RJ, Phillips WA (2001) The phosphatidylinositol 3’-kinase p85alpha gene is an oncogene in human ovarian and colon tumors. Cancer Res 61(20):7426–7429

    PubMed  CAS  Google Scholar 

  18. Kang S, Bader AG, Vogt PK (2005) Phosphatidylinositol 3-kinase mutations identified in human cancer are oncogenic. Proc Natl Acad Sci USA 102(3):802–807

    PubMed  Article  CAS  Google Scholar 

  19. Samuels Y, Wang Z, Bardelli A, Silliman N, Ptak J, Szabo S, Yan H, Gazdar A, Powell SM, Riggins GJ, Willson JK, Markowitz S, Kinzler KW, Vogelstein B, Velculescu VE (2004) High frequency of mutations of the PIK3CA gene in human cancers. Science 304(5670):554

    PubMed  Article  CAS  Google Scholar 

  20. Velho S, Oliveira C, Ferreira A, Ferreira AC, Suriano G, Schwartz S Jr, Duval A, Carneiro F, Machado JC, Hamelin R, Seruca R (2005) The prevalence of PIK3CA mutations in gastric and colon cancer. Euro J Cancer 41(11):1649–1654

    Article  CAS  Google Scholar 

  21. Sartore-Bianchi A, Martini M, Molinari F, Veronese S, Nichelatti M, Artale S, Di Nicolantonio F, Saletti P, De Dosso S, Mazzucchelli L, Frattini M, Siena S, Bardelli A (2009) PIK3CA mutations in colorectal cancer are associated with clinical resistance to EGFR-targeted monoclonal antibodies. Cancer Res 69(5):1851–1857

    PubMed  Article  CAS  Google Scholar 

  22. Konings IR, Verweij J, Wiemer EA, Sleijfer S (2009) The applicability of mTOR inhibition in solid tumors. Curr Cancer Drug Targets 9(3):439–450

    PubMed  Article  CAS  Google Scholar 

  23. Maira SM, Stauffer F, Brueggen J, Furet P, Schnell C, Fritsch C, Brachmann S, Chene P, De Pover A, Schoemaker K, Fabbro D, Gabriel D, Simonen M, Murphy L, Finan P, Sellers W, Garcia-Echeverria C (2008) Identification and characterization of NVP-BEZ235, a new orally available dual phosphatidylinositol 3-kinase/mammalian target of rapamycin inhibitor with potent in vivo antitumor activity. Mol Cancer Ther 7(7):1851–1863

    PubMed  Article  CAS  Google Scholar 

  24. Benvenuti S, Sartore-Bianchi A, Di Nicolantonio F, Zanon C, Moroni M, Veronese S, Siena S, Bardelli A (2007) Oncogenic activation of the RAS/RAF signaling pathway impairs the response of metastatic colorectal cancers to anti-epidermal growth factor receptor antibody therapies. Cancer Res 67(6):2643–2648

    PubMed  Article  CAS  Google Scholar 

  25. Laurent-Puig P, Cayre A, Manceau G, Buc E, Bachet JB, Lecomte T, Rougier P, Lievre A, Landi B, Boige V, Ducreux M, Ychou M, Bibeau F, Bouche O, Reid J, Stone S, Penault-Llorca F (2009) Analysis of PTEN, BRAF, and EGFR status in determining benefit from cetuximab therapy in wild-type KRAS metastatic colon cancer. J Clin Oncol 27(35):5924–5930

    PubMed  Article  CAS  Google Scholar 

  26. Tie J, Lipton L, Desai J, Gibbs P, Jorissen RN, Christie M, Drummond KJ, Thomson BN, Usatoff V, Evans PM, Pick AW, Knight S, Carne PW, Berry R, Polglase A, McMurrick P, Zhao Q, Busam D, Strausberg RL, Domingo E, Tomlinson IP, Midgley R, Kerr D, Sieber OM (2011) KRAS mutation is associated with lung metastasis in patients with curatively resected colorectal cancer. Clin Cancer Res 17(5):1122–1130

    PubMed  Article  CAS  Google Scholar 

  27. Farina-Sarasqueta A, van Lijnschoten G, Moerland E, Creemers GJ, Lemmens VE, Rutten HJ, van den Brule AJ (2010) The BRAF V600E mutation is an independent prognostic factor for survival in stage II and stage III colon cancer patients. Ann Oncol 21(12):2396–2402

    PubMed  Article  CAS  Google Scholar 

  28. Li VS, Wong CW, Chan TL, Chan AS, Zhao W, Chu KM, So S, Chen X, Yuen ST, Leung SY (2005) Mutations of PIK3CA in gastric adenocarcinoma. BMC Cancer 5:29

    PubMed  Article  Google Scholar 

  29. Corso G, Velho S, Paredes J, Pedrazzani C, Martins D, Milanezi F, Pascale V, Vindigni C, Pinheiro H, Leite M, Marrelli D, Sousa S, Carneiro F, Oliveira C, Roviello F, Seruca R (2010) Oncogenic mutations in gastric cancer with microsatellite instability. Eur J Cancer 47(3):443–451

    Article  Google Scholar 

  30. McCubrey JA, Steelman LS, Kempf CR, Chappell W, Abrams SL, Stivala F, Malaponte G, Nicoletti F, Libra M, Basecke J, Maksimovic-Ivanic D, Mijatovic S, Montalto G, Cervello M, Cocco L, Martelli AM (2011) Therapeutic resistance resulting from mutations in Raf/MEK/ERK and PI3K/PTEN/Akt/mTOR signaling pathways. J Cell Physiol 226(11):2762–2781

    Google Scholar 

  31. Brunner-Kubath C, Shabbir W, Saferding V, Wagner R, Singer CF, Valent P, Berger W, Marian B, Zielinski CC, Grusch M, Grunt TW (2010) The PI3 kinase/mTOR blocker NVP-BEZ235 overrides resistance against irreversible ErbB inhibitors in breast cancer cells. Breast Cancer Res Treat 129(2):387–400

    Google Scholar 

  32. Eichhorn PJ, Gili M, Scaltriti M, Serra V, Guzman M, Nijkamp W, Beijersbergen RL, Valero V, Seoane J, Bernards R, Baselga J (2008) Phosphatidylinositol 3-kinase hyperactivation results in lapatinib resistance that is reversed by the mTOR/phosphatidylinositol 3-kinase inhibitor NVP-BEZ235. Cancer Res 68(22):9221–9230

    PubMed  Article  CAS  Google Scholar 

  33. Rizzo S, Bronte G, Fanale D, Corsini L, Silvestris N, Santini D, Gulotta G, Bazan V, Gebbia N, Fulfaro F, Russo A (2010) Prognostic vs predictive molecular biomarkers in colorectal cancer: is KRAS and BRAF wild type status required for anti-EGFR therapy? Cancer Treat Rev 36(suppl 3):S56–S61

    PubMed  Article  CAS  Google Scholar 

  34. Janku F, Tsimberidou AM, Garrido-Laguna I, Wang X, Luthra R, Hong DS, Naing A, Falchook GS, Moroney JW, Piha-Paul SA, Wheler JJ, Moulder SL, Fu S, Kurzrock R (2011) PIK3CA mutations in patients with advanced cancers treated with PI3K/AKT/mTOR axis inhibitors. Mol Cancer Ther 10(3):558–565

    PubMed  Article  CAS  Google Scholar 

  35. Halilovic E, She QB, Ye Q, Pagliarini R, Sellers WR, Solit DB, Rosen N (2010) PIK3CA mutation uncouples tumor growth and cyclin D1 regulation from MEK/ERK and mutant KRAS signaling. Cancer Res 70(17):6804–6814

    PubMed  Article  CAS  Google Scholar 

  36. Guo XN, Rajput A, Rose R, Hauser J, Beko A, Kuropatwinski K, LeVea C, Hoffman RM, Brattain MG, Wang J (2007) Mutant PIK3CA-bearing colon cancer cells display increased metastasis in an orthotopic model. Cancer Res 67(12):5851–5858

    PubMed  Article  CAS  Google Scholar 

  37. Hidalgo M, Rowinsky EK (2000) The rapamycin-sensitive signal transduction pathway as a target for cancer therapy. Oncogene 19(56):6680–6686

    PubMed  Article  CAS  Google Scholar 

  38. Fan QW, Knight ZA, Goldenberg DD, Yu W, Mostov KE, Stokoe D, Shokat KM, Weiss WA (2006) A dual PI3 kinase/mTOR inhibitor reveals emergent efficacy in glioma. Cancer Cell 9(5):341–349

    PubMed  Article  CAS  Google Scholar 

  39. Yaguchi S, Fukui Y, Koshimizu I, Yoshimi H, Matsuno T, Gouda H, Hirono S, Yamazaki K, Yamori T (2006) Antitumor activity of ZSTK474, a new phosphatidylinositol 3-kinase inhibitor. J Natl Cancer Inst 98(8):545–556

    PubMed  Article  CAS  Google Scholar 

  40. Roy SK, Srivastava RK, Shankar S (2010) Inhibition of PI3K/AKT and MAPK/ERK pathways causes activation of FOXO transcription factor, leading to cell cycle arrest and apoptosis in pancreatic cancer. J Mol Signal 5:10

    PubMed  Article  Google Scholar 

  41. McDonald GT, Sullivan R, Pare GC, Graham CH (2010) Inhibition of phosphatidylinositol 3-kinase promotes tumor cell resistance to chemotherapeutic agents via a mechanism involving delay in cell cycle progression. Exp Cell Res 316(19):3197–3206

    PubMed  Article  CAS  Google Scholar 

  42. Brachmann SM, Hofmann I, Schnell C, Fritsch C, Wee S, Lane H, Wang S, Garcia-Echeverria C, Maira SM (2009) Specific apoptosis induction by the dual PI3K/mTor inhibitor NVP-BEZ235 in HER2 amplified and PIK3CA mutant breast cancer cells. Proc Natl Acad Sci USA 106(52):22299–22304

    PubMed  Article  CAS  Google Scholar 

  43. Aziz SA, Jilaveanu LB, Zito C, Camp RL, Rimm DL, Conrad P, Kluger HM (2010) Vertical targeting of the phosphatidylinositol-3 kinase pathway as a strategy for treating melanoma. Clin Cancer Res 16(24):6029–6039

    PubMed  Article  CAS  Google Scholar 

  44. Baumann P, Mandl-Weber S, Oduncu F, Schmidmaier R (2009) The novel orally bioavailable inhibitor of phosphoinositol-3-kinase and mammalian target of rapamycin, NVP-BEZ235, inhibits growth and proliferation in multiple myeloma. Exp Cell Res 315(3):485–497

    PubMed  Article  CAS  Google Scholar 

  45. Manara MC, Nicoletti G, Zambelli D, Ventura S, Guerzoni C, Landuzzi L, Lollini PL, Maira SM, Garcia-Echeverria C, Mercuri M, Picci P, Scotlandi K (2010) NVP-BEZ235 as a new therapeutic option for sarcomas. Clin Cancer Res 16(2):530–540

    PubMed  Article  CAS  Google Scholar 

  46. DeFeo-Jones D, Barnett SF, Fu S, Hancock PJ, Haskell KM, Leander KR, McAvoy E, Robinson RG, Duggan ME, Lindsley CW, Zhao Z, Huber HE, Jones RE (2005) Tumor cell sensitization to apoptotic stimuli by selective inhibition of specific Akt/PKB family members. Mol Cancer Ther 4(2):271–279

    PubMed  CAS  Google Scholar 

  47. Jetzt A, Howe JA, Horn MT, Maxwell E, Yin Z, Johnson D, Kumar CC (2003) Adenoviral-mediated expression of a kinase-dead mutant of Akt induces apoptosis selectively in tumor cells and suppresses tumor growth in mice. Cancer Res 63(20):6697–6706

    PubMed  CAS  Google Scholar 

  48. Engelman JA (2009) Targeting PI3K signalling in cancer: opportunities, challenges and limitations. Nat Rev Cancer 9(8):550–562

    PubMed  Article  CAS  Google Scholar 

  49. Duronio V (2008) The life of a cell: apoptosis regulation by the PI3K/PKB pathway. Biochem J 415(3):333–344

    PubMed  Article  CAS  Google Scholar 

  50. Serra V, Markman B, Scaltriti M, Eichhorn PJ, Valero V, Guzman M, Botero ML, Llonch E, Atzori F, Di Cosimo S, Maira M, Garcia-Echeverria C, Parra JL, Arribas J, Baselga J (2008) NVP-BEZ235, a dual PI3K/mTOR inhibitor, prevents PI3K signaling and inhibits the growth of cancer cells with activating PI3K mutations. Cancer Res 68(19):8022–8030

    PubMed  Article  CAS  Google Scholar 

  51. Schnell CR, Stauffer F, Allegrini PR, O’Reilly T, McSheehy PM, Dartois C, Stumm M, Cozens R, Littlewood-Evans A, Garcia-Echeverria C, Maira SM (2008) Effects of the dual phosphatidylinositol 3-kinase/mammalian target of rapamycin inhibitor NVP-BEZ235 on the tumor vasculature: implications for clinical imaging. Cancer Res 68(16):6598–6607

    PubMed  Article  CAS  Google Scholar 

  52. Liu TJ, Koul D, LaFortune T, Tiao N, Shen RJ, Maira SM, Garcia-Echevrria C, Yung WK (2009) NVP-BEZ235, a novel dual phosphatidylinositol 3-kinase/mammalian target of rapamycin inhibitor, elicits multifaceted antitumor activities in human gliomas. Mol Cancer Ther 8(8):2204–2210

    PubMed  Article  CAS  Google Scholar 

  53. Dubrovska A, Elliott J, Salamone RJ, Kim S, Aimone LJ, Walker JR, Watson J, Sauveur-Michel M, Garcia-Echeverria C, Cho CY, Reddy VA, Schultz PG (2010) Combination therapy targeting both tumor-initiating and differentiated cell populations in prostate carcinoma. Clin Cancer Res 16(23):5692–5702

    PubMed  Article  CAS  Google Scholar 

  54. Sunayama J, Sato A, Matsuda K, Tachibana K, Suzuki K, Narita Y, Shibui S, Sakurada K, Kayama T, Tomiyama A, Kitanaka C (2010) Dual blocking of mTor and PI3K elicits a prodifferentiation effect on glioblastoma stem-like cells. Neuro Oncol 12(12):1205–1219

    PubMed  CAS  Google Scholar 

  55. Yap TA, Garrett MD, Walton MI, Raynaud F, de Bono JS, Workman P (2008) Targeting the PI3K-AKT-mTOR pathway: progress, pitfalls, and promises. Curr Opin Pharmacol 8(4):393–412

    PubMed  Article  CAS  Google Scholar 

  56. Markman B, Atzori F, Perez-Garcia J, Tabernero J, Baselga J (2010) Status of PI3K inhibition and biomarker development in cancer therapeutics. Ann Oncol 21(4):683–691

    PubMed  Article  CAS  Google Scholar 

Download references

Acknowledgments

The authors thank Novartis, Basel, Switzerland, for supplying the PI3K inhibitors, and Julia Altmaier from the FACS Core Facility, Mainz, Germany, for assistance with the FACS analysis. We thank A. Warpakowski and A. Kinsella for drafting the manuscript of this study that was supported by Novartis, Basel. The authors also acknowledge the laboratory work of Erika Bachmann which was a part of her diploma thesis.

Conflict of interest

All authors declared no conflict of interest. There are no other financial or non-financial competing interests.

Author information

Affiliations

Authors

Corresponding author

Correspondence to Markus Moehler.

Electronic supplementary material

Below is the link to the electronic supplementary material.

Supplementary material 1 (DOCX 18 kb)

280_2012_1869_MOESM2_ESM.pdf

Supplementary Figure 1. Apoptosis induction by combination of BEZ235 or BKM120 with chemotherapeutic agent 5-FU. Cells were treated with 1 and 2 μM of BEZ235 and BKM120 or either agent combined with 1 μg/mL 5-FU for 3 days, harvested, and the sub-G1 phase detected by flow cytometry. A, the combination of 5-FU with BEZ235 led to a synergistic induction of apoptosis only in HT-29 cells; no effect could be seen for the combination with BKM120. B, the treatment of 5-FU combined with BEZ235 or BKM120 did not intensify the induction of apoptosis in all gastric cancer cells. Results are displayed as mean with standard deviation of three independent experiments. Statistically significant (p<0.05) induction of apoptosis is displayed with p=; in such cases, the sum of the mono applications (substance and irinotecan) are significantly lower than the achieved synergistic effect (p<0.05). (PDF 47 kb)

Rights and permissions

Reprints and Permissions

About this article

Cite this article

Mueller, A., Bachmann, E., Linnig, M. et al. Selective PI3K inhibition by BKM120 and BEZ235 alone or in combination with chemotherapy in wild-type and mutated human gastrointestinal cancer cell lines. Cancer Chemother Pharmacol 69, 1601–1615 (2012). https://doi.org/10.1007/s00280-012-1869-z

Download citation

  • Received:

  • Accepted:

  • Published:

  • Issue Date:

  • DOI: https://doi.org/10.1007/s00280-012-1869-z

Keywords

  • Inhibition
  • PI3K
  • Cancer cell lines
  • Chemotherapy
  • Wild type