Skip to main content

Inhibition of p38 MAPK activity promotes ex vivo expansion of human cord blood hematopoietic stem cells

Abstract

Ex vivo expansion of hematopoietic stem cells (HSCs) depends on HSC self-renewing proliferation and functional maintenance, which can be negatively affected by HSC differentiation, apoptosis, and senescence. Therefore, inhibition of HSC senescence may promote HSC expansion. To test this hypothesis, we examined the effect of inhibition of p38 mitogen-activated protein kinase (p38) on the expansion of human umbilical cord blood (hUCB) CD133+ cells because activation of p38 has been implicated in the induction of HSC senescence under various physiological and pathological conditions. Our results showed that ex vivo expansion of hUCB CD133+ cells activated p38, which was abrogated by the p38 specific inhibitor SB203580 (SB). Inhibition of p38 activity with SB promoted the expansion of CD133+ cells and CD133+CD38 cells. In addition, hUCB CD133+ cells expanded in the presence of SB for 7 days showed about threefold increase in the clonogenic function of HSCs and engraftment in non-obese diabetic/severe combined immunodeficient mice after transplantation compared to the input cells. In contrast, the cells expanded without SB exhibited a significant reduction in these HSC functions. The enhancement of ex vivo expansion of hUCB HSCs is primarily attributable to SB-mediated inhibition of HSC senescence. In addition, inhibition of HSC apoptosis and upregulation of CXCR4 may also contribute to the enhancement. However, p38 inhibition had no significant effect on HSC differentiation and proliferation. These findings suggest that inhibition of p38 activation may represent a novel strategy to promote ex vivo expansion of hUCB HSCs.

This is a preview of subscription content, access via your institution.

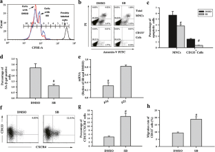
Fig. 1
Fig. 2
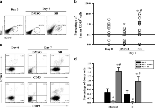
Fig. 3
Fig. 4
Fig. 5

References

  1. Kelly SS, Sola CB, de Lima M, Shpall E (2009) Ex vivo expansion of cord blood. Bone Marrow Transplant 44:673–681

    PubMed  Article  CAS  Google Scholar 

  2. Gluckman E, Rocha V, Arcese W, Michel G, Sanz G, Chan KW, Takahashi TA, Ortega J, Filipovich A, Locatelli F, Asano S, Fagioli F, Vowels M, Sirvent A, Laporte JP, Tiedemann K, Amadori S, Abecassis M, Bordigoni P, Diez B, Shaw PJ, Vora A, Caniglia M, Garnier F, Ionescu I, Garcia J, Koegler G, Rebulla P, Chevret S (2004) Factors associated with outcomes of unrelated cord blood transplant: guidelines for donor choice. Exp Hematol 32:397–407

    PubMed  Article  CAS  Google Scholar 

  3. Shpall EJ, Quinones R, Giller R, Zeng C, Baron AE, Jones RB, Bearman SI, Nieto Y, Freed B, Madinger N, Hogan CJ, Slat-Vasquez V, Russell P, Blunk B, Schissel D, Hild E, Malcolm J, Ward W, McNiece IK (2002) Transplantation of ex vivo expanded cord blood. Biol Blood Marrow Transplant 8:368–376

    PubMed  Article  Google Scholar 

  4. Peffault DLR, Purtill D, Ruggeri A, Sanz G, Michel G, Gandemer V, Maury S, Kurtzberg J, Bonfim C, Aljurf M, Gluckman E, Socie G, Passweg J, Rocha V (2011) Influence of nucleated cell dose on overall survival of unrelated cord blood transplantation for patients with severe acquired aplastic anemia: a study by Eurocord and the Aplastic Anemia Working Party of the European Group for Blood and Marrow Transplantation. Biol Blood Marrow Transplant 17:78–85

    Article  Google Scholar 

  5. Devine SM, Lazarus HM, Emerson SG (2003) Clinical application of hematopoietic progenitor cell expansion: current status and future prospects. Bone Marrow Transplant 31:241–252

    PubMed  Article  CAS  Google Scholar 

  6. Geest CR, Coffer PJ (2009) MAPK signaling pathways in the regulation of hematopoiesis. J Leukoc Biol 86:237–250

    PubMed  Article  CAS  Google Scholar 

  7. Wada T, Penninger JM (2004) Mitogen-activated protein kinases in apoptosis regulation. Oncogene 23:2838–2849

    PubMed  Article  CAS  Google Scholar 

  8. Zarubin T, Han J (2005) Activation and signaling of the p38 MAP kinase pathway. Cell Res 15:11–18

    PubMed  Article  CAS  Google Scholar 

  9. Wang Y, Liu L, Zhou D (2011) Inhibition of p38 MAPK attenuates ionizing radiation-induced hematopoietic cell senescence and residual bone marrow injury. Radiat Res 176:743–752

    PubMed  Article  CAS  Google Scholar 

  10. Somervaille TC, Linch DC, Khwaja A (2003) Different levels of p38 MAP kinase activity mediate distinct biological effects in primary human erythroid progenitors. Br J Haematol 120:876–886

    PubMed  Article  CAS  Google Scholar 

  11. Katsoulidis E, Li Y, Yoon P, Sassano A, Altman J, Kannan-Thulasiraman P, Balasubramanian L, Parmar S, Varga J, Tallman MS, Verma A, Platanias LC (2005) Role of the p38 mitogen-activated protein kinase pathway in cytokine-mediated hematopoietic suppression in myelodysplastic syndromes. Cancer Res 65:9029–9037

    PubMed  Article  CAS  Google Scholar 

  12. Saadatzadeh MR, Bijangi-Vishehsaraei K, Kapur R, Haneline LS (2009) Distinct roles of stress-activated protein kinases in Fanconi anemia-type C-deficient hematopoiesis. Blood 113:2655–2660

    PubMed  Article  CAS  Google Scholar 

  13. Miyamoto K, Araki KY, Naka K, Arai F, Takubo K, Yamazaki S, Matsuoka S, Miyamoto T, Ito K, Ohmura M, Chen C, Hosokawa K, Nakauchi H, Nakayama K, Nakayama KI, Harada M, Motoyama N, Suda T, Hirao A (2007) Foxo3a is essential for maintenance of the hematopoietic stem cell pool. Cell Stem Cell 1:101–112

    PubMed  Article  CAS  Google Scholar 

  14. Iiyama M, Kakihana K, Kurosu T, Miura O (2006) Reactive oxygen species generated by hematopoietic cytokines play roles in activation of receptor-mediated signaling and in cell cycle progression. Cell Signal 18:174–182

    PubMed  Article  CAS  Google Scholar 

  15. Shao L, Li H, Pazhanisamy SK, Meng A, Wang Y, Zhou D (2011) Reactive oxygen species and hematopoietic stem cell senescence. Int J Hematol 94:24–32

    PubMed  Article  CAS  Google Scholar 

  16. Ivanovic Z, Dello SP, Trimoreau F, Faucher JL, Praloran V (2000) Primitive human HPCs are better maintained and expanded in vitro at 1 percent oxygen than at 20 percent. Transfusion 40:1482–1488

    PubMed  Article  CAS  Google Scholar 

  17. Verma A, Deb DK, Sassano A, Uddin S, Varga J, Wickrema A, Platanias LC (2002) Activation of the p38 mitogen-activated protein kinase mediates the suppressive effects of type I interferons and transforming growth factor-beta on normal hematopoiesis. J Biol Chem 277:7726–7735

    PubMed  Article  CAS  Google Scholar 

  18. Nagata Y, Moriguchi T, Nishida E, Todokoro K (1997) Activation of p38 MAP kinase pathway by erythropoietin and interleukin-3. Blood 90:929–934

    PubMed  CAS  Google Scholar 

  19. Wang Y, Kellner J, Liu L, Zhou D (2011) Inhibition of p38 mitogen-activated protein kinase promotes ex vivo hematopoietic stem cell expansion. Stem Cells Dev 20:1143–1152

    PubMed  Article  CAS  Google Scholar 

  20. Boitano AE, Wang J, Romeo R, Bouchez LC, Parker AE, Sutton SE, Walker JR, Flaveny CA, Perdew GH, Denison MS, Schultz PG, Cooke MP (2010) Aryl hydrocarbon receptor antagonists promote the expansion of human hematopoietic stem cells. Science 329:1345–1348

    PubMed  Article  CAS  Google Scholar 

  21. Alakel N, Jing D, Muller K, Bornhauser M, Ehninger G, Ordemann R (2009) Direct contact with mesenchymal stromal cells affects migratory behavior and gene expression profile of CD133+ hematopoietic stem cells during ex vivo expansion. Exp Hematol 37:504–513

    PubMed  Article  CAS  Google Scholar 

  22. Tothova Z, Kollipara R, Huntly BJ, Lee BH, Castrillon DH, Cullen DE, McDowell EP, Lazo-Kallanian S, Williams IR, Sears C, Armstrong SA, Passegue E, DePinho RA, Gilliland DG (2007) FoxOs are critical mediators of hematopoietic stem cell resistance to physiologic oxidative stress. Cell 128:325–339

    PubMed  Article  CAS  Google Scholar 

  23. Araki H, Yoshinaga K, Boccuni P, Zhao Y, Hoffman R, Mahmud N (2007) Chromatin-modifying agents permit human hematopoietic stem cells to undergo multiple cell divisions while retaining their repopulating potential. Blood 109:3570–3578

    PubMed  Article  CAS  Google Scholar 

  24. Dimri GP, Lee X, Basile G, Acosta M, Scott G, Roskelley C, Medrano EE, Linskens M, Rubelj I, Pereira-Smith O, Et A (1995) A biomarker that identifies senescent human cells in culture and in aging skin in vivo. Proc Natl Acad Sci U S A 92:9363–9367

    PubMed  Article  CAS  Google Scholar 

  25. Wang Y, Schulte BA, LaRue AC, Ogawa M, Zhou D (2006) Total body irradiation selectively induces murine hematopoietic stem cell senescence. Blood 107:358–366

    PubMed  Article  CAS  Google Scholar 

  26. Yao CL, Feng YH, Lin XZ, Chu IM, Hsieh TB, Hwang SM (2006) Characterization of serum-free ex vivo-expanded hematopoietic stem cells derived from human umbilical cord blood CD133(+) cells. Stem Cells Dev 15:70–78

    PubMed  Article  CAS  Google Scholar 

  27. Araki H, Baluchamy S, Yoshinaga K, Petro B, Petiwala S, Parajuli R, Milhem M, Lavelle D, DeSimone J, Mahmud N (2009) Cord blood stem cell expansion is permissive to epigenetic regulation and environmental cues. Exp Hematol 37:1084–1095

    PubMed  Article  CAS  Google Scholar 

  28. Sauvageau G, Iscove NN, Humphries RK (2004) In vitro and in vivo expansion of hematopoietic stem cells. Oncogene 23:7223–7232

    PubMed  Article  CAS  Google Scholar 

  29. Hofmeister CC, Zhang J, Knight KL, Le P, Stiff PJ (2007) Ex vivo expansion of umbilical cord blood stem cells for transplantation: growing knowledge from the hematopoietic niche. Bone Marrow Transplant 39:11–23

    PubMed  Article  CAS  Google Scholar 

  30. Attar EC, Scadden DT (2004) Regulation of hematopoietic stem cell growth. Leukemia 18:1760–1768

    PubMed  Article  CAS  Google Scholar 

  31. Ono K, Han J (2000) The p38 signal transduction pathway: activation and function. Cell Signal 12:1–13

    PubMed  Article  CAS  Google Scholar 

  32. Ito K, Hirao A, Arai F, Takubo K, Matsuoka S, Miyamoto K, Ohmura M, Naka K, Hosokawa K, Ikeda Y, Suda T (2006) Reactive oxygen species act through p38 MAPK to limit the lifespan of hematopoietic stem cells. Nat Med 12:446–451

    PubMed  Article  CAS  Google Scholar 

  33. Stein GH, Drullinger LF, Soulard A, Dulic V (1999) Differential roles for cyclin-dependent kinase inhibitors p21 and p16 in the mechanisms of senescence and differentiation in human fibroblasts. Mol Cell Biol 19:2109–2117

    PubMed  CAS  Google Scholar 

  34. Beausejour CM, Krtolica A, Galimi F, Narita M, Lowe SW, Yaswen P, Campisi J (2003) Reversal of human cellular senescence: roles of the p53 and p16 pathways. EMBO J 22:4212–4222

    PubMed  Article  CAS  Google Scholar 

  35. Akala OO, Clarke MF (2006) Hematopoietic stem cell self-renewal. Curr Opin Genet Dev 16:496–501

    PubMed  Article  CAS  Google Scholar 

  36. Dahlberg A, Delaney C, Bernstein ID (2011) Ex vivo expansion of human hematopoietic stem and progenitor cells. Blood 117:6083–6090

    PubMed  Article  CAS  Google Scholar 

  37. Cirillo PF, Pargellis C, Regan J (2002) The non-diaryl heterocycle classes of p38 MAP kinase inhibitors. Curr Top Med Chem 2:1021–1035

    PubMed  Article  CAS  Google Scholar 

  38. Zou J, Zou P, Lou Y, Xiao Y, Wang J, Liu L (2011) The cross-talk between ROS and p38MAPKα in the ex vivo expanded human umbilical cord blood CD133(+) cells. J Huazhong Univ Sci Technol Med Sci 31:591–595

    PubMed  Article  CAS  Google Scholar 

  39. Baudet A, Larsson J (2011) A forward RNAi screen identifies p38 MAP kinase as a druggable target for expansion of human hematopoietic stem cells. Blood 118(No. 21):1016, abstract #2352

    Google Scholar 

  40. Sauvageau G, Humphries RK (2010) Medicine. The blood stem cell Holy Grail? Science 329:1291–1292

    PubMed  Article  CAS  Google Scholar 

  41. Peled A, Petit I, Kollet O, Magid M, Ponomaryov T, Byk T, Nagler A, Ben-Hur H, Many A, Shultz L, Lider O, Alon R, Zipori D, Lapidot T (1999) Dependence of human stem cell engraftment and repopulation of NOD/SCID mice on CXCR4. Science 283:845–848

    PubMed  Article  CAS  Google Scholar 

  42. Lapidot T, Kollet O (2002) The essential roles of the chemokine SDF-1 and its receptor CXCR4 in human stem cell homing and repopulation of transplanted immune-deficient NOD/SCID and NOD/SCID/B2m(null) mice. Leukemia 16:1992–2003

    PubMed  Article  CAS  Google Scholar 

  43. Mobest D, Goan SR, Junghahn I, Winkler J, Fichtner I, Hermann M, Becker M, de Lima-Hahn E, Henschler R (1999) Differential kinetics of primitive hematopoietic cells assayed in vitro and in vivo during serum-free suspension culture of CD34+ blood progenitor cells. Stem Cells 17:152–161

    PubMed  Article  CAS  Google Scholar 

Download references

Acknowledgments

The authors thank Mr. Zhihui Liang and Mrs. Huifen Zhu for the flow cytometric analysis. This study was supported in part by a grant from the Chinese National Natural Science Foundation (no. 30871097) to Dr. Lingbo Liu and a grant from the National Institute of Allergy and Infectious Diseases of the United States (R01-AI080421) to Dr. Daohong Zhou.

Conflicts of interest

The authors declare no conflicts of interest.

Author information

Affiliations

Authors

Corresponding author

Correspondence to Lingbo Liu.

Rights and permissions

Reprints and Permissions

About this article

Cite this article

Zou, J., Zou, P., Wang, J. et al. Inhibition of p38 MAPK activity promotes ex vivo expansion of human cord blood hematopoietic stem cells. Ann Hematol 91, 813–823 (2012). https://doi.org/10.1007/s00277-011-1397-7

Download citation

  • Received:

  • Accepted:

  • Published:

  • Issue Date:

  • DOI: https://doi.org/10.1007/s00277-011-1397-7

Keywords

  • Human umbilical cord blood
  • Hematopoietic stem cells
  • Ex vivo expansion
  • p38
  • Senescence