Skip to main content

Navigating Institutional Challenges: Design to Enable Community Participation in Social Learning for Freshwater Planning

Abstract

Social learning is a process suited to developing understanding and concerted action to tackle complex resource dilemmas, such as freshwater management. Research has begun to recognise that in practice social learning encounters a variety of institutional challenges from the shared habits and routines of stakeholders (organised by rules, norms and strategies) that are embedded in organisational structures and norms of professional behaviour. These institutional habits and routines influence the degree of willingness to engage with stakeholders, and expectations of behaviours in social learning processes. Considering this, there has been a call to understand how institutions influence social learning and emergent outcomes. We addresses this by presenting a heuristic for implementing social learning cognisant of institutional context to answer three questions: (i) How institutional influences impact implementation of social learning design; (ii) how implementation of social learning design modifies institutions influencing social learning; and (iii) how these changes in design and institutions together shape social learning outcomes? To answer these questions a freshwater planning exercise was designed, implemented and evaluated as a social learning process with community groups in two New Zealand catchments. Incorporating participatory reflection enabled the project team to modify social learning design to manage institutional influences hindering progress toward outcomes. Findings emphasise that social learning is underpinned by participants’ changing assumptions about what constitutes the institution of learning itself—from instruction to a dynamic, collective and emergent process. Reflecting on these assumptions also challenged participants’ expectations about their own and others’ behaviours and roles in freshwater planning.

This is a preview of subscription content, access via your institution.

Fig. 1
Fig. 2
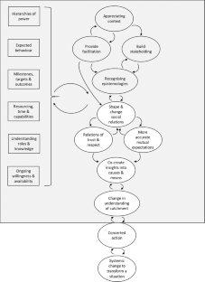
Fig. 3
Fig. 4
Fig. 5
Fig. 6

References

  • Akamani K, Hall TE (2015) Determinants of the process and outcomes of household participation in collaborative forest management in Ghana: a quantitative test of a community resilience model. J Environ Manag 147:1–11

    Google Scholar 

  • Allan C, Wilson BP (2009) Meeting in the middle—desirable but not easy. Environ Policy Gov 19:388–399

    Google Scholar 

  • Allen WJ, Kilvington MJ (2005) Getting technical environmental information into watershed decision making. In: Hatfield JL (ed) The farmers’ decision: balancing economic successful agriculture production with environmental quality. Soil and Water Conservation Society. p 45–61

  • Allen W, Ogilvie S, Blackie H, Smith D, Sam S, Doherty J, McKenzie D, Ataria J, Shapiro L, MacKay J, Murphy E, Jacobson C, Eason C (2014) Bridging disciplines, knowledge systems and cultures in pest management. Environ Manag 53:429–440

    Google Scholar 

  • Baird J, Plummer R, Haug C, Huitema D (2014) Learning effects of interactive decision-making processes for climate change adaptation. Glob Environ Change 27:51–63

    Google Scholar 

  • Beratan KK (2014) Summary: addressing the interactional challenges of moving collaborative adaptive management from theory to practice. Ecol Soc 19

  • Berkett N, Fenemor A, Newton M, Sinner J (2018) Collaborative freshwater planning: changing roles for science and scientists. Australasian J Water Resour https://doi.org/10.1080/13241583.2018.1465246

    Google Scholar 

  • Berkley J (2013) Opportunities for collaborative adaptive management progress: integrating stakeholder assessments into progress measurement. Ecol Soc 18

  • Blackmore C (2007) What kinds of knowledge, knowing and learning are required for addressing resource dilemmas?: a theoretical overview. Environ Sci Policy 10:512–525

    Google Scholar 

  • Blackmore C, Ison R, Jiggins J (2007) Social learning: an alternative policy instrument for managing in the context of Europe’s water. Environ Sci Policy 10:493–498

    Google Scholar 

  • Bohnet IC (2015) Lessons learned from public participation in water quality improvement planning: a study from Australia. Soc Nat Resour 28:180–196

    Google Scholar 

  • Botha N, Coutts J, Turner JA, White T, Williams T (2017) Evaluating for learning and accountability in system innovation: incorporating reflexivity in a logical framework. Outlook Agric 46:154–160

    Google Scholar 

  • Bushe GR (2013) The appreciative inquiry model. In: Kessler EH (ed) Encyclopaedia of management theory. Sage Publications, p 41–44

  • Carberry PS, Hochman Z, McCown RL, Dalgliesh NP, Foale MA, Poulton PL, Hargreaves JNG, Hargreaves DMG, Cawthray S, Hillcoat N, Robertson MJ (2002) The FARMSCAPE approach to decision support: Farmers’, advisers’, researchers’ monitoring, simulation, communication and performance evaluation. Agric Syst 74:141–177

    Google Scholar 

  • Collins K, Ison R (2009) Jumping off Arnstein’s ladder: social learning as a new policy paradigm for climate change adaptation. Environ Policy Gov 19:358–373

    Google Scholar 

  • Collins KB, Ison RL (2010) Trusting emergence: some experiences of learning about integrated catchment science with the environment agency of England and Wales. Water Resour Manag 24:669–688

    Google Scholar 

  • Colvin J, Blackmore C, Chimbuya S, Collins K, Dent M, Goss J, Ison R, Roggero PP, Seddaiu G (2014) In search of systemic innovation for sustainable development: a design praxis emerging from a decade of social learning inquiry. Res Policy 43:760–771

    Google Scholar 

  • Cornwall A (2008) Unpacking ‘Participation’ models, meanings and practices. Community Dev J 43:269–283

    Google Scholar 

  • De Vries JR, Roodbol-Mekkes P, Beunen R, Lokhorst AM, Aarts N (2014) Faking and forcing trust: the performance of trust and distrust in public policy. Land Use Policy 38:282–289

    Google Scholar 

  • Dodd M, Wilcock B, Parminter T (2009) Review of recent catchment-based research in New Zealand. AgResearch and NIWA

  • Duncan R (2014) Regulating agricultural land use to manage water quality: The challenges for science and policy in enforcing limits on non-point source pollution in New Zealand. Land Use Policy 41:378–387

    Google Scholar 

  • Duncan R, Robson-Williams M (2018) Shaping Southland’s Regional Forum: Drawing on lessons from elsewhere. Contract Report LC3293. Manaaki Whenua – Landcare Research, Lincoln, New Zealand

    Google Scholar 

  • Ernst A (2019) Review of factors influencing social learning within participatory environmental governance. Ecol Soc 24(1)

  • Feeney C, Allen W, Lees A, Drury M (2010) Integrated catchment management—a review of literature and practice. Report for the Ministry for the Environment prepared by Clare Feeney Environmental Communications Ltd

  • Fenemor A, Phillips C, Allen W, Young R, Harmsworth G, Bowden B, Basher L, Gillespie P, Kilvington M, Davies-Colley R (2011a) Integrated catchment management—interweaving social process and science knowledge. NZ J Mar Freshw Res 45:313–331

    Google Scholar 

  • Fenemor A, Young RG, Bowden B, Phillips C, Allen W (2011b) Integrated catchment management-a decade of research in the Motueka River catchment. NZ J Mar Freshw Res 45:307–311

    Google Scholar 

  • Fraser C, Fenemor A, Turner J, Allen W (2014) Designing collaborative catchment decision-making processes using a Water Wheel—reflections from two case studies. Aqualinc Ltd, Christchurch, New Zealand

    Google Scholar 

  • Fraser C, Snelder T, Norton N, Bright J (2013) Exploring Limits using integrated modelling and the wheel of water graphic, New Zealand Hydrological Society Conference, Palmerston North

  • Gerlak AK, Heikkila T, Smolinski SL, Huitema D, Armitage D (2018) Learning our way out of environmental policy problems: a review of the scholarship. Policy Sci 51:335–371

    Google Scholar 

  • Giebels D, van Buuren A, Edelenbos J (2016) Knowledge governance for ecosystem-based management: Understanding its context-dependency. Environ Sci Policy 55:424–435

    Google Scholar 

  • Giller KE, Leeuwis C, Andersson JA, Andriesse W, Brouwer A, Frost P, Hebinck P, Heitkönig I, van Ittersum MK, Koning N, Ruben R, Slingerland M, Udo H, Veldkamp T, van de Vijver C, van Wijk MT, Windmeijer P (2008) Competing claims on natural resources: what role for science? Ecol Soc 13

  • Greenhalgh T, Jackson C, Shaw S, Janamian T (2016) Achieving research impact through co‐creation in community‐based health services: literature review and case study. Milbank Q 94:392–429

    Google Scholar 

  • Hurlbert M, Gupta J (2015) The split ladder of participation: a diagnostic, strategic, and evaluation tool to assess when participation is necessary. Environ Sci Policy 50:100–113

    Google Scholar 

  • Institute of Cultural Affairs in the U.S.A. (2020) Technology of Participation. https://www.ica-usa.org/top-training.html. Accessed 6 Feb 2020

  • Ison RL, Collins KB, Wallis PJ (2015) Institutionalising social learning: towards systemic and adaptive governance. Environ Sci Policy 53(Part B):105–117

    Google Scholar 

  • Ison R, Röling N, Watson D (2007) Challenges to science and society in the sustainable management and use of water: investigating the role of social learning. Environ Sci Policy 10:499–511

    Google Scholar 

  • Ison R, Watson D (2007) Illuminating the possibilities for social learning in the management of Scotland’s water. Ecol Soc 12

  • Jennings ET Jr, Hall JL (2011) Evidence-based practice and the use of information in state agency decision making J Public Adm Res Theory 22:245–266

    Google Scholar 

  • Kemmis S (2009) Action research as a practice‐based practice. Educ Action Res 17(3):463–474

    Google Scholar 

  • Klerkx L, Proctor A (2013) Beyond fragmentation and disconnect: networks for knowledge exchange in the English land management advisory system. Land Use Policy 30:13–24

    Google Scholar 

  • Land and Water Forum (2010) Report of the land and water forum: a fresh start for fresh water

  • Land and Water Forum (2012a) Second report of the land and water forum: setting limits for water quality and quantity freshwater policy- and plan-making through collaboration. Land and Water Forum

  • Land and Water Forum (2012b) Third report of the land and water forum: managing water quality and allocating water. Land and Water Forum

  • Land and Water Forum (2017) Better freshwater management. Land and Water Forum. http://www.landandwater.org.nz/

  • Leys AJ, Vanclay JK (2011) Social learning: a knowledge and capacity building approach for adaptive co-management of contested landscapes. Land Use Policy 28:574–584

    Google Scholar 

  • Mackenzie J, Tan PL, Hoverman S, Baldwin C (2012) The value and limitations of participatory action research methodology. J Hydrol 474:11–21

    Google Scholar 

  • Margerum RD (2011) Beyond consensus: improving collaborative planning and management. MIT Press

  • Meadows J, Emtage N, Herbohn J (2014) Engaging Australian small-scale lifestyle landowners in natural resource management programmes—perceptions, past experiences and policy implications. Land Use Policy 36:618–627

    Google Scholar 

  • Miller A (2013) Environmental problem solving: psychosocial barriers to adaptive change. Springer Science & Business Media

  • Milne JR, Todswell S, Perrie A, Sorenson P (2010) Mangatarere Stream catchment water quality investigation. Greater Wellington Regional Council, Wellington

    Google Scholar 

  • Ministry for the Environment (2017) National policy statement for freshwater management 2014 (amended 2017). Ministry for the Environment, Wellington

    Google Scholar 

  • Mostert E, Pahl-Wostl C, Rees Y, Searle B, Tàbara D, Tippett J (2007) Social learning in European river-basin management: barriers and fostering mechanisms from 10 river basins. Ecol Soc 12

  • Parkes M, Panelli R (2001) Integrating catchment ecosystems and community health: the value of participatory action research. Ecosyst Health 7:85–106

    Google Scholar 

  • Phillips C, Allen W, Fenemor A, Bowden B, Young R (2010) Integrated catchment management research: lessons for interdisciplinary science from the Motueka Catchment, New Zealand. Mar Freshw Res 61:749–763

    CAS  Google Scholar 

  • Pratt Miles JD (2013) Designing collaborative processes for adaptive management: four structures for multistakeholder collaboration. Ecol Soc 18

  • Reed MS (2008) Stakeholder participation for environmental management: a literature review. Biol Conserv 141:2417–2431

    Google Scholar 

  • Reed MS, Evely AC, Cundill G, Fazey I, Glass J, Laing A, Newig J, Parrish B, Prell C, Raymond C, Stringer LC (2010) What is social learning? Ecol Soc 15

  • Romina R (2014) Social learning, natural resource management, and participatory activities: a reflection on construct development and testing. NJAS-Wagening J Life Sci 69:15–22

    Google Scholar 

  • Schut M, van Paassen A, Leeuwis C, Klerkx L (2014) Towards dynamic research configurations: a framework for reflection on the contribution of research to policy and innovation processes. Sci Public Policy 41:207–218

    Google Scholar 

  • Siebenhüner B, Rodela R, Ecker F (2016) Social learning research in ecological economics: a survey. Environ Sci Policy 55:116–126

    Google Scholar 

  • Shirk JL, Ballard HL, Wilderman CC, Phillips T, Wiggins A, Jordan R, McCallie E, Minarchek M, Lewenstein BV, Krasny ME, Bonney R (2012) Public participation in scientific research: a framework for deliberate design. Ecol Soc 17

  • Sinner J, Brown P, Newton M (2016) Community perceptions of collaborative processes for managing freshwater resources. Ecol Soc 21(4)

  • SLIM (2004a) SLIM framework: social learning as a policy approach for sustainable use of water. Available at: http://slim.open.ac.uk

  • SLIM (2004b) Stakeholders and stakeholding in integrated catchment management and sustainable use of water. SLIM PB2. Available at: http://slim.open.ac.uk

  • Snelder T, Fraser C, Bright J (2013) The ‘Water Wheel’—a tool for exploring the balance between economic and environmental outcomes. In: Currie LD, Christensen CL Eds Accurate and efficient use of nutrients on farms. Occasional Report No. 26. Fertilizer and Lime Research Centre, Massey University, Palmerston North, New Zealand, p 13, http://flrc.massey.ac.nz/publications.html

    Google Scholar 

  • Stahl CH (2014) Out of the Land of Oz: the importance of tackling wicked environmental problems without taming them. Environ Syst Decis 34:473–477

    Google Scholar 

  • Steyaert P, Jiggins J (2007) Governance of complex environmental situations through social learning: a synthesis of SLIM’s lessons for research, policy and practice. Environ Sci Policy 10:575–586

    Google Scholar 

  • Suškevičs M, Hahn T, Rodela R, Macura B, Pahl-Wostl C (2018) Learning for social-ecological change: a qualitative review of outcomes across empirical literature in natural resource management. J Environ Plan Manag 61:1085–1112

    Google Scholar 

  • Tritter JQ, McCallum A (2006) The snakes and ladders of user involvement: moving beyond Arnstein. Health Policy 76:156–168

    Google Scholar 

  • Vandenbussche L, Edelenbos J, Eshuis J (2015) Pathways of stakeholders’ relations and frames in collaborative planning practices: a framework to analyse relating and framing dynamics. Planning Theory 16: 233–254

    Google Scholar 

  • Verweij M, Douglas M, Ellis R, Engel C, Hendriks F, Lohmann S, Ney S, Rayner S, Thompson M (2006) Clumsy solutions for a complex world: the case of climate change. Public Adm 84:817–843

    Google Scholar 

  • von Korff Y, Daniell KA, Moellenkamp S, Bots P, Bijlsma RM (2012) Implementing participatory water management: recent advances in theory, practice, and evaluation. Ecol Soc 17

  • Wallis AM, Berry M, Ensor B (2010) Hydro scheme gets green light, The Marlborough Express, Online

  • Williams BK, Brown ED (2014) Adaptive management: from more talk to real action. Environ Manag 53:465–479

    Google Scholar 

  • Yin RK (2014) Case study research: design and methods. Sage publications

Download references

Acknowledgements

The authors would like to acknowledge the Ministry of Business, Innovation and Employment for financial funding of the Wheel of Water project (CONT-24535-LFR-AQUALINC) and Making SENZS (CONT-43035-ETR-AGR) through Targeted Research grants, and the Our Land and Water National Science Challenge. The paper greatly benefited from suggestions and edits made by Wendy Boyce, Liz Wedderburn and Simon Fielke. The constructive comments from two anonymous reviewers significantly improved the paper. Most importantly, thank you to the case study participants and supporters, including the Mangatarere Restoration Society, Greater Wellington Regional Council and Marlborough District Council who provided in-kind support for the project by making themselves available to participate. Key individuals who provided additional in-kind support by participating in the design, implementation and reflection on the social learning processes in the two case studies were Helen Ritchie, Esther Dijkstra, Richard Parkes, Elaine Asquith, Alan Johnson, Val Wadsworth and John Bright.

Author information

Affiliations

Authors

Corresponding author

Correspondence to James A. Turner.

Ethics declarations

Conflict of Interest

The authors declare that they have no conflict of interest.

Additional information

Publisher’s note Springer Nature remains neutral with regard to jurisdictional claims in published maps and institutional affiliations.

Rights and permissions

Reprints and Permissions

About this article

Verify currency and authenticity via CrossMark

Cite this article

Turner, J.A., Allen, W., Fraser, C. et al. Navigating Institutional Challenges: Design to Enable Community Participation in Social Learning for Freshwater Planning. Environmental Management 65, 288–305 (2020). https://doi.org/10.1007/s00267-020-01256-x

Download citation

  • Received:

  • Accepted:

  • Published:

  • Issue Date:

  • DOI: https://doi.org/10.1007/s00267-020-01256-x

Keywords

  • Social learning
  • Institutions
  • Participation
  • Collaboration
  • Freshwater planning
  • Catchment