Skip to main content

Decision Support for Road System Analysis and Modification on the Tahoe National Forest

Abstract

The United States Forest Service is required to analyze road systems on each of the national forests for potential environmental impacts. We have developed a novel and inexpensive way to do this using the Ecosystem Management Decision Support program (EMDS). We used EMDS to integrate a user-developed fuzzy logic knowledge base with a grid-based geographic information system to evaluate the degree of truth for assertions about a road’s environmental impact. Using spatial data for natural and human processes in the Tahoc National Forest (TNF, California, USA), we evaluated the assertion “the road has a high potential for impacting the environment.” We found a high level of agreement between the products of this evaluation and ground observations of a TNF transportation engineer, as well as occurrences of road failures. We used the modeled potential environmental impact to negatively weight roads for a least-cost path network analysis to 1573 points of interest in the forest. The network analysis showed that out of 8233 km of road analyzed in the forest, 3483 km (42%) must be kept in a modified road network to ensure access to these points. We found that the modified network had improved patch characteristics, such as significantly fewer “cherry stem” roads intruding into patches, an improved area-weighted mean shape index, and larger mean patch sizes, as compared to the original network. This analysis system could be used by any public agency to analyze infrastructure for environmental or other risk and included in other mandated analyses such as risks to watersheds.

This is a preview of subscription content, access via your institution.

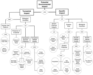
Figure 1
Figure 2
Figure 3
Figure 4
Figure 5

References

  • W. L. Baker (2000) Measuring and analyzing forest fragmentation in the Rocky Mountains and Western United States. R. L. Knight F. W. Smith S. W. Bruskirk W. H. Romme W. L. Baker (Eds) Forest fragmentation in the southern Rocky Mountains. University of Colorado Press Boulder, Colorado, USA 55–94

    Google Scholar 

  • W. L. Baker R. L. Knight (2000) Roads and forest fragmentation in the Southern Rocky Mountains. R. L. Knight F. W. Smith S. W. Bruskirk W. H. Romme W.I. Baker (Eds) forest fragmentation in the Southern Rocky Mountains. University of Colorado Press Boulder, Colorado 97–122

    Google Scholar 

  • S. Bell T. W. Ashenden (1997) ArticleTitleSpatial and temporal variation in nitrogen dioxide pollution adjacent to rural roads. Water Air and Soil Pollution 95 IssueID1–4 87–98 Occurrence Handle1:CAS:528:DyaK2sXjtFektrs%3D

    CAS  Google Scholar 

  • R. B. Boone M. L. Hunter (1996) ArticleTitleUsing diffusing models to simulate the effects of land use on grizzly bear dispersal in the Rocky Mountains. Landscape Ecology 11 IssueID1 51–64

    Google Scholar 

  • T. G. Chapin D. J. Harrison D. D. Katnik (1998) ArticleTitleInfluence of landscape pattern on habitat use by American marten in an industrial forest. Conservation Biology 12 IssueID6 1327–1337 Occurrence Handle10.1046/j.1523-1739.1998.96227.x

    Article  Google Scholar 

  • A.P. Clevenger N. Waltho (2000) ArticleTitleFactors influencing the effectiveness of wildlife underpasses in Banff National Park, Alberta, Canada. Conservation Biology 14 IssueID1 47–56 Occurrence Handle10.1046/j.1523-1739.2000.00099-085.x

    Article  Google Scholar 

  • C. Daly R. P. Neilson R. P. Phillips (1994) ArticleTitleA statistical–topographic-model for mapping climatological precipitation over mountanious terrain. Journal of Applied Meteorology 33 140–158 Occurrence Handle10.1175/1520-0450(1994)033<0140:ASTMFM>2.0.CO;2

    Article  Google Scholar 

  • J. B. Dunham B. E. Rieman (1999) ArticleTitleMetapopulation structure of bull trout: influences of physical, biotic, and geometrical landscape characteristics. Ecological Applications 9 IssueID2 642–655

    Google Scholar 

  • InstitutionalAuthorNameESRI (Environmental Systems Research Institute) (1998) ArcInfo 7.2. ESRI Redlands, California

    Google Scholar 

  • InstitutionalAuthorNameESRI (Environmental Systems Research Institute) (1999) ArcView 3.2. ESRI Redlands, California

    Google Scholar 

  • L. Fahrig (2001) ArticleTitleHow much habitat is enough? Biological Conservation 100 65–74 Occurrence Handle10.1016/S0006-3207(00)00208-1

    Article  Google Scholar 

  • C. S. Findlay J. Houlahan (1997) ArticleTitleAnthropogenic correlates of species richness in southeastern Ontario wetlands. Conservation Biology 11 IssueID4 1000–1009 Occurrence Handle10.1046/j.1523-1739.1997.96144.x

    Article  Google Scholar 

  • R. T. T. Forman (2000) ArticleTitleEstimate of the area affected ecologically by the road system in the United States. Conservation Biology 14 IssueID1 31–35 Occurrence Handle10.1046/j.1523-1739.2000.99299.x

    Article  Google Scholar 

  • J. A. Gill W. J. Sutherland A. R. Watkinson (1996) ArticleTitleA method to quantify the effects of human disturbance on animal populations. Journal of Applied Ecology 33 IssueID4 786–792

    Google Scholar 

  • E. Gjessing E. Lygren L. Berglind T. Gulbrandsen R. Skanne (1984) ArticleTitleEffect of highway runoff on lake water quality. Science of the Total Environment 33 247–257

    Google Scholar 

  • R. W. Hoffman C. R. Goldman S. Paulson G. R. Winters (1981) ArticleTitleAquatic impacts of deicing salts in the central Sierra Nevada Mountains, California. Water Resources Bulletin 17 280–285 Occurrence Handle1:CAS:528:DyaL3MXkvVGqtLw%3D

    CAS  Google Scholar 

  • I. D. Jonsen L. Fahrig (1997) ArticleTitleResponse of generalist and specialist insect herbivores to landscape spatial structure. Landscape Ecology 12 185–197 Occurrence Handle10.1023/A:1007961006232

    Article  Google Scholar 

  • J. Kangas R. Store P. Leskinen L. Mehtatalo (2000) ArticleTitleImproving the quality of landscape ecological forest planning by utilizing advanced decision-support tools. Forest Ecology and Management 132 157–171 Occurrence Handle10.1016/S0378-1127(99)00221-2

    Article  Google Scholar 

  • W. Z. Lidicker Jr (1999) ArticleTitleResponses of mammals to habitat edges: an overview. Landscape Ecology 14 333–343 Occurrence Handle10.1023/A:1008056817939

    Article  Google Scholar 

  • J. Lee D. W. S. Wong (2001) Statistical analysis with ArcView GIS®. John Wiley & Sons New York

    Google Scholar 

  • A. E. Lugo . Gucinski (2000) ArticleTitleFunction, effects, and management of forest roads. Forest Ecology and Management 133 IssueID3 249–262 Occurrence Handle10.1016/S0378-1127(99)00237-6

    Article  Google Scholar 

  • R. D. Mac J. S. Waller T. L. Manley L. J. Lyon H. Zuuring (1996) ArticleTitleRelationships among grizzly bears, roads and habitat in the Swan Mountains, Montana. Journal of Applied Ecology 33 IssueID6 1395–1404

    Google Scholar 

  • A. B. Madsen (1996) ArticleTitleOtter Lutra lutra mortality in relation to traffic, and experience with newly established fauna passages at existing road bridges. Lutra 39 IssueID2 76–88

    Google Scholar 

  • L. Maltby A. B. A. Boxall D. M. Farrow P. Calow C. I. Betton (1995) ArticleTitleThe effects of motorway runoff on freshwater ecosystems. 2. Identifying major toxicants. Environmental Toxicology and Chemistry 14 1093–1101 Occurrence Handle1:CAS:528:DyaK2MXlvVGgsL0%3D

    CAS  Google Scholar 

  • B. J. F. Manly (1997) Randomization, bootstrap, and Monte Carlo methods in biology. Chapman and Hall London

    Google Scholar 

  • K. McGarigal B. J. Marks (1995) FRAGSTATS: spatial pattern analysis program for quantifying landscape structure. General Technical Report PNW-GTR-351. USDA Forest Service, Pacific Northwest Research Station Portland, Oregon

    Google Scholar 

  • K. McGarigal W. H. Romme M. Crist E. Roworth (2001) ArticleTitleCumulative effects of roads and logging on landscape structure in the San Juan Mountains, Colorado (USA). Landscape Ecology 16 327–349 Occurrence Handle10.1023/A:1011185409347

    Article  Google Scholar 

  • T. J. Meyers S. Swanson (1995) ArticleTitleImpact of deferred rotation grazing on stream characteristics in central Nevada: a case study. North American Journal of Fisheries Management 15 IssueID2 428–439

    Google Scholar 

  • B. Mitra H. D. Scott J. C. Dixon J. M. McKimmey (1998) ArticleTitleApplications of fuzzy logic to the prediction of soil erosion in a large watershed. Geoderma 86 183–209 Occurrence Handle10.1016/S0016-7061(98)00050-0

    Article  Google Scholar 

  • M. A. Nearing (1997) ArticleTitleA single, continuous function for slope steepness influence on soil loss. Soil Science Society of America Journal 61 917–919 Occurrence Handle1:CAS:528:DyaK2sXjvVOqsLY%3D

    CAS  Google Scholar 

  • R. J. Putman (1997) ArticleTitleDeer and road traffic accidents: options for management. Journal of Environmental Management 51 IssueID1 43–57 Occurrence Handle10.1006/jema.1997.0135

    Article  Google Scholar 

  • R. Reijnen R. Foppen G. Veenbaas (1997) ArticleTitleDisturbance by traffic of breeding birds: evaluation of the effect and considerations in planning and managing road corridors. Biodiversity and Conservation 6 IssueID4 567–581 Occurrence Handle10.1023/A:1018385312751

    Article  Google Scholar 

  • K. G. Renard V. A. Ferreira (1993) ArticleTitleRUSLE model description and database sensitivity. Journal of Environmental Quality 22 IssueID3 458–466

    Google Scholar 

  • K. Reynolds (1999) Netweaver for EMDS user guide (version 1.1); a knowledge base development system. General technical Report PNW-GTR-471. USDA Forest Service, Pacific Northwest Research Station Portland, OR

    Google Scholar 

  • K. Reynolds C. Cunningham L. Bednar M. Saunders M. Foster R. Olson D. Schmoldt D. Latham B. Miller J. Steffenson (1996) ArticleTitleA knowledge-based information management system for watershed analysis in the Pacific Northwest US. AI Applications 10 9–22 Occurrence Handle10420847

    PubMed  Google Scholar 

  • K. V. Rosenberg J. D. Lowe A. A. Dhondt (1999) ArticleTitleEffects of forest fragmentation on breeding tanagers: a continental perspective. Conservation Biology 13 IssueID3 568–583 Occurrence Handle10.1046/j.1523-1739.1999.98020.x

    Article  Google Scholar 

  • S. C. Rottenborn (1999) ArticleTitlePredicting the impacts of urbanization on riparian bird communities. Biological Conservation 88 IssueID3 289–299 Occurrence Handle10.1016/S0006-3207(98)00128-1

    Article  Google Scholar 

  • E. S. Rubin W. M. Boyce M. C. Jorgensen S. G. Torres C. L. Hayes C. S. O’Brien D. A. Jessup (1998) ArticleTitleDistribution and abundance of bighorn sheep in the Peninsular Ranges, California. Wildlife Society Bulletin 26 IssueID3 539–551

    Google Scholar 

  • InstitutionalAuthorNameSAS Institute (2000) JMP 4.0. SAS Institute, & Inc Cary, North Carolina

    Google Scholar 

  • M. C. Saunders R. N. Coulson J. Folse (1990) Applications of artificial intelligence in agriculture and natural resource management. A. Kent J. Williams (Eds) Encyclopedia of computer science and technology. Vol 25, suppl. 10 Marcel Dekker New York 1–14

    Google Scholar 

  • S. C. Saunders M. R. Mislivets J. Chen D. T. Cleland (2002) ArticleTitleEffects of roads on landscape structure within nested ecological units of the northern Great Lakes region, USA. Biological Conservation 103 IssueID2 209–225 Occurrence Handle10.1016/S0006-3207(01)00130-6

    Article  Google Scholar 

  • D. M. Theobald J. R. Miller N. T. Hobbs (1997) ArticleTitleEstimating the cumulative effects of development on wildlife habitat. Landscape and Urban Planning 39 IssueID1 25–36 Occurrence Handle10.1016/S0169-2046(97)00041-8

    Article  Google Scholar 

  • L. Tischendorf (2001) ArticleTitleCan landscape indices predict ecological processes consistently? Landscape Ecology 16 235–254 Occurrence Handle10.1023/A:1011112719782

    Article  Google Scholar 

  • J. Treweek N. Veitch (1996) ArticleTitleThe potential application of GIS and remotely sensed data to the ecological assessment of proposed new road schemes. Global Ecology and Biogeography Letters 5 249–257

    Google Scholar 

  • S. C. Trombulak C. A. Frissell (2000) ArticleTitleReview of ecological effects of roads on terrestrial and aquatic communities. Conservation Biology 14 IssueID1 18–30 Occurrence Handle10.1046/j.1523-1739.2000.99084.x

    Article  Google Scholar 

  • InstitutionalAuthorNameUSDA (1999) Roads analysis: informing decisions about managing the national forest transportation system. Misc. Rep. FS-643. USD Agriculture Forest Service Washington DC 222

    Google Scholar 

  • InstitutionalAuthorNameUSDA (2001) Forest roads: a synthesis of scientific information. H. Gucinski M. J. Furniss R. R. Ziemer M. H. Brookes (Eds) General Technical Report PNW-GTR-509 USD Agriculture Forest Service Washington DC 120

    Google Scholar 

  • D. A. Wilcox (1986) ArticleTitleThe effects of deicing salts on vegetation in Pinhook Bog, Indiana. Canadian Journal of Botany 64 865–874 Occurrence Handle1:CAS:528:DyaL28XktlOjtrw%3D

    CAS  Google Scholar 

  • R. H. Yahner (1988) ArticleTitleChanges in wildlife communities near edges. Conservation Biology 2 IssueID4 333–339

    Google Scholar 

  • L. Zadeh (1965) ArticleTitleFuzzy Sets. Information and Control 8 338–353

    Google Scholar 

  • X. Zhu A. P. Dale (2000) ArticleTitleIdentifying opportunities for decision support systems in support of regional resource use planning: an approach through soft systems methodology. Environmental Management 26 IssueID4 371–384 Occurrence Handle10.1007/s002670010094 Occurrence Handle10954800

    Article  PubMed  Google Scholar 

  • A. D. Ziegler T. W. Giambelluca (1997) ArticleTitleImportance of rural roads as source areas of runoff in mountainous areas of northern Thailand. Journal of Hydrology 196 IssueID1-4 204–229 Occurrence Handle10.1016/S0022-1694(96)03288-X

    Article  Google Scholar 

Download references

Acknowledgements

We would like to thank Carol Kennedy (Tahoe National Forest) for her indispensable guidance during the development of the knowledge base, Bob Johnston (UC Davis) for his generous support and providing critical input into the project, Marcel Holyoak for statistical advice, and Frank Davis (UC Santa Barbara) for introducing us to EMDS. A grant from USDA Forest Service Region 5 supported this project.

Author information

Affiliations

Authors

Rights and permissions

Reprints and Permissions

About this article

Cite this article

Girvetz, E., Shilling, F. Decision Support for Road System Analysis and Modification on the Tahoe National Forest . Environmental Management 32, 218–233 (2003). https://doi.org/10.1007/s00267-003-2970-1

Download citation

  • Published:

  • Issue Date:

  • DOI: https://doi.org/10.1007/s00267-003-2970-1

Keywords

  • Roads
  • Road analysis
  • Decision support
  • Knowledge base
  • United States Forest Service