Skip to main content

Patients with oral squamous cell carcinoma are characterized by increased frequency of suppressive regulatory T cells in the blood and tumor microenvironment

Abstract

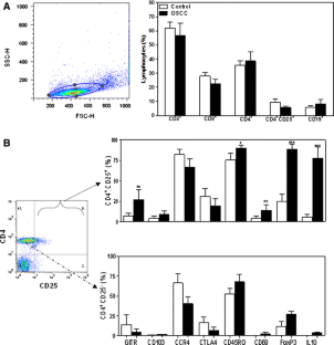
Oral squamous cell carcinoma (OSCC) is a cancerous lesion with high incidence worldwide. The immunoregulatory events leading to OSCC persistence remain to be elucidated. Our hypothesis is that regulatory T cells (Tregs) are important to obstruct antitumor immune responses in patients with OSCC. In the present study, we investigated the frequency, phenotype, and activity of Tregs from blood and lesions of patients with OSCC. Our data showed that >80% of CD4+CD25+ T cells isolated from PBMC and tumor sites express FoxP3. Also, these cells express surface Treg markers, such as GITR, CD45RO, CD69, LAP, CTLA-4, CCR4, and IL-10. Purified CD4+CD25+ T cells exhibited stronger suppressive activity inhibiting allogeneic T-cell proliferation and IFN-γ production when compared with CD4+CD25+ T cells isolated from healthy individuals. Interestingly, approximately 25% of CD4+CD25 T cells of PBMC from patients also expressed FoxP3 and, although these cells weakly suppress allogeneic T cells proliferative response, they inhibited IFN-γ and induced IL-10 and TGF-β secretion in these co-cultures. Thus, our data show that Treg cells are present in OSCC lesions and PBMC, and these cells appear to suppress immune responses both systemically and in the tumor microenvironment.

This is a preview of subscription content, access via your institution.

Fig. 1
Fig. 2
Fig. 3
Fig. 4
Fig. 5
Fig. 6

References

  1. Shevach M (2001) Certified professionals: CD4(+)CD25(+) suppressor T cells. J Exp Med 193:F41–F46

    Article  CAS  PubMed  Google Scholar 

  2. Curotto de Lafaille MA, Lafaille JJ (2009) Natural and adaptive foxp3+ regulatory T cells: more of the same or a division of labor? Immunity 30:626–635

    Article  CAS  PubMed  Google Scholar 

  3. Sakaguchi S (2005) Naturally arising Foxp3-expressing CD25+CD4+ regulatory T cells in immunological tolerance to self and non-self. Nat Immunol 6:345–352

    Article  CAS  PubMed  Google Scholar 

  4. Liyanage UK, Moore TT, Joo HG et al (2002) Prevalence of regulatory T cells is increased in peripheral blood and tumor microenvironment of patients with pancreas or breast adenocarcinoma. J Immunol 169:2756–2761

    CAS  PubMed  Google Scholar 

  5. Liu L, Yao J, Ding Q, Huang S (2006) CD4+CD25high regulatory cells in peripheral blood of NSCLC patients. J Huazhong Univ Sci Technol Med Sci 26:548–551

    Article  CAS  PubMed  Google Scholar 

  6. Okita R, Saeki T, Takashima S, Yamaguchi Y, Toge T (2005) CD4+CD25+ regulatory T cells in the peripheral blood of patients with breast cancer and non-small cell lung cancer. Oncol Rep 14:1269–1273

    CAS  PubMed  Google Scholar 

  7. Sasada T, Kimura M, Yoshida Y, Kanai M, Takabayashi A (2003) CD4+CD25+ regulatory T cells in patients with gastrointestinal malignancies: possible involvement of regulatory T cells in disease progression. Cancer 98:1089–1099

    Article  PubMed  Google Scholar 

  8. Matsuura K, Yamaguchi Y, Ueno H, Osaki A, Arihiro K, Toge T (2006) Maturation of dendritic cells and T-cell responses in sentinel lymph nodes from patients with breast carcinoma. Cancer 106:1227–1236

    Article  CAS  PubMed  Google Scholar 

  9. Badoual C, Hans S, Rodriguez J et al (2006) Prognostic value of tumor-infiltrating CD4+ T-cell subpopulations in head and neck cancers. Clin Cancer Res 12:465–472

    Article  CAS  PubMed  Google Scholar 

  10. Fox SB, Launchbury R, Bates GJ et al (2007) The number of regulatory T cells in prostate cancer is associated with the androgen receptor and hypoxia-inducible factor (HIF)-2 alpha but not HIF-1alpha. Prostate 67:623–629

    Article  PubMed  Google Scholar 

  11. Bates GJ, Fox SB, Han C et al (2006) Quantification of regulatory T cells enables the identification of high-risk breast cancer patients and those at risk of late relapse. J Clin Oncol 24:5373–5380

    Article  PubMed  Google Scholar 

  12. Zou W (2006) Regulatory T cells, tumour immunity and immunotherapy. Nat Rev Immunol 6:295–307

    Article  CAS  PubMed  Google Scholar 

  13. Sakaguchi S, Sakaguchi N, Shimizu J et al (2001) Immunologic tolerance maintained by CD25+CD4+ regulatory T cells: their common role in controlling autoimmunity, tumor immunity, and transplantation tolerance. Immunol Rev 182:18–32

    Article  CAS  PubMed  Google Scholar 

  14. Strauss L, Bergmann C, Szczepanski M, Gooding W, Johnson JT, Whiteside TL (2007) A unique subset of CD4+CD25highFoxp3+ T cells secreting interleukin-10 and transforming growth factor-beta1 mediates suppression in the tumor microenvironment. Clin Cancer Res 13:4345–4354

    Article  CAS  PubMed  Google Scholar 

  15. Valzasina B, Piconese S, Guiducci C, Colombo MP (2006) Tumor-induced expansion of regulatory T cells by conversion of CD4+CD25 lymphocytes is thymus and proliferation independent. Cancer Res 66:4488–4495

    Article  CAS  PubMed  Google Scholar 

  16. Akbar AN, Taams LS, Salmon M, Vukmanovic-Stejic M (2003) The peripheral generation of CD4+CD25+ regulatory T cells. Immunology 109:319–325

    Article  CAS  PubMed  Google Scholar 

  17. Akbar AN, Vukmanovic-Stejic M, Taams LS, Macallan DC (2007) The dynamic co-evolution of memory and regulatory CD4+ T cells in the periphery. Nat Rev Immunol 7:231–237

    Article  CAS  PubMed  Google Scholar 

  18. Campanelli AP, Roselino AM, Cavassani KA et al (2006) CD4+CD25+ T cells in skin lesions of patients with cutaneous leishmaniasis exhibit phenotypic and functional characteristics of natural regulatory T cells. J Infect Dis 193:1313–1322

    Article  CAS  PubMed  Google Scholar 

  19. Wynn TA (2003) IL-13 effector functions. Annu Rev Immunol 21:425–456

    Article  CAS  PubMed  Google Scholar 

  20. Lissoni P, Brivio F, Fumagalli L et al (2009) Effects of the conventional antitumor therapies surgery, chemotherapy, radiotherapy and immunotherapy on regulatory T lymphocytes in cancer patients. Anticancer Res 29:1847–1852

    CAS  PubMed  Google Scholar 

  21. Cesana GC, DeRaffaele G, Cohen S et al (2006) Characterization of CD4+CD25+ regulatory T-cells in patients treated with high-dose interleukin-2 for metastatic melanoma or renal cell carcinoma. J Clin Oncol 24:1169–1177

    Article  CAS  PubMed  Google Scholar 

  22. Wang Z, Hong J, Sun W et al (2006) Role of IFN-gamma in induction of Foxp3 and conversion of CD4+CD25 T cells to CD4+ Tregs. J Clin Invest 116:2434–2441

    CAS  PubMed  Google Scholar 

  23. Curiel TJ (2008) Regulatory T cells and treatment of cancer. Curr Opin Immunol 20:241–246

    Article  CAS  PubMed  Google Scholar 

  24. Clarke SL, Betts GJ, Plant A et al (2006) CD4+CD25+FOXP3+ regulatory T cells suppress anti-tumor immune responses in patients with colorectal cancer. PLoS ONE 1:e129

    Article  PubMed  CAS  Google Scholar 

  25. Tokuno K, Hazama S, Yoshino S, Yoshida S, Oka M (2009) Increased prevalence of regulatory T-cells in the peripheral blood of patients with gastrointestinal cancer. Anticancer Res 29:1527–1532

    PubMed  Google Scholar 

  26. Schaefer C, Kim GG, Albers A, Hoermann K, Myers EN, Whiteside TL (2005) Characteristics of CD4+CD25+ regulatory T cells in the peripheral circulation of patients with head and neck cancer. Br J Cancer 92:913–920

    Article  CAS  PubMed  Google Scholar 

  27. Schwarz S, Butz M, Morsczeck C, Reichert TE, Driemel O (2008) Increased number of CD25 FoxP3 regulatory T cells in oral squamous cell carcinomas detected by chromogenic immunohistochemical double staining. J Oral Pathol Med 37:485–489

    PubMed  Article  Google Scholar 

  28. Strauss L, Bergmann C, Johnson J, Whiteside TL (2006) Functional CD4+CD25highFoxp3+ T cells in the circulation of patients with head and neck squamous cell carcinoma (HNSCC) and correlation with advanced disease. Arch Otolaryngol Head Neck Surg 132:883–884

    Article  Google Scholar 

Download references

Acknowledgments

We thank Dr. Cory M. Hogaboam for critical reading of the manuscript. This study was supported by a grant (# 06/04264-9) from The State of São Paulo Research Foundation (FAPESP). The authors report no conflicts of interest related to this study.

Author information

Affiliations

Authors

Corresponding author

Correspondence to Ana Paula Campanelli.

Rights and permissions

Reprints and Permissions

About this article

Cite this article

Gasparoto, T.H., de Souza Malaspina, T.S., Benevides, L. et al. Patients with oral squamous cell carcinoma are characterized by increased frequency of suppressive regulatory T cells in the blood and tumor microenvironment. Cancer Immunol Immunother 59, 819–828 (2010). https://doi.org/10.1007/s00262-009-0803-7

Download citation

  • Received:

  • Accepted:

  • Published:

  • Issue Date:

  • DOI: https://doi.org/10.1007/s00262-009-0803-7

Keywords

  • T regulatory cells
  • OSCC
  • Immunosuppression