Skip to main content

Her-2 DNA versus cell vaccine: immunogenicity and anti-tumor activity

Abstract

Direct comparison and ranking of vaccine formulations in pre-clinical studies will expedite the identification of cancer vaccines for clinical trials. Two human ErbB-2 (Her-2) vaccines, naked DNA and whole cell vaccine, were tested side-by-side in wild type and Her-2 transgenic mice. Both vaccines can induce humoral and cellular immunity to the entire repertoire of Her-2 epitopes. Mice were electro-vaccinated i.m. with a mixture of pGM-CSF and pE2TM, the latter encodes Her-2 extracellular and transmembrane domains. Alternatively, mice were injected i.p. with human ovarian cancer SKOV3 cells that have amplified Her-2. In wild type mice, comparable levels of Her-2 antibodies (Ab) were induced by these two vaccines. However, T cell immunity and protection against Her-2+ tumors were superior in DNA vaccinated mice. In BALB Her-2 transgenic (Tg) mice, which were tolerant to Her-2, DNA and cell vaccines were administered after regulatory T cells (Treg) were removed by anti-CD25 mAb. Again, comparable levels of Her-2 Ab were induced, but DNA vaccines rendered greater anti-tumor activity. In B6xDR3 Her-2 Tg mice that expressed the autoimmune prone HLA-DR3 allele, higher levels of Her-2 Ab were induced by SKOV3 cell than by Her-2 DNA. But anti-tumor activity was still more profound in DNA vaccinated mice. Therefore, Her-2 DNA vaccine induced greater anti-tumor immunity than cell vaccine, whether mice were tolerant to Her-2 or susceptible to autoimmunity. Through such side-by-side comparisons in appropriate pre-clinical test systems, the more effective vaccine formulations will emerge as candidates for clinical trials.

This is a preview of subscription content, access via your institution.

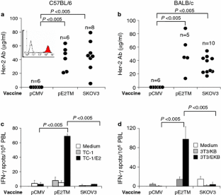
Fig. 1
Fig. 2
Fig. 3
Fig. 4
Fig. 5

References

  1. Christadoss P, Poussin M, Deng C (2000) Animal models of myasthenia gravis. Clin Immunol 94:75–87

    PubMed  Article  CAS  Google Scholar 

  2. Czerniecki BJ, Roses RE, Koski GK (2007) Development of vaccines for high-risk ductal carcinoma in situ of the breast. Cancer Res 67:6531–6534

    PubMed  Article  CAS  Google Scholar 

  3. de Vries RR, Huizinga TW, Toes RE (2005) Redefining the HLA and RA association: to be or not to be anti-CCP positive. J Autoimmun 25 Suppl:21–25

    PubMed  Google Scholar 

  4. Disis ML, Grabstein KH, Sleath PR et al (1999) Generation of immunity to the HER-2/neu oncogenic protein in patients with breast and ovarian cancer using a peptide-based vaccine. Clin Cancer Res 5:1289–1297

    PubMed  CAS  Google Scholar 

  5. Dols A, Smith JW, Meijer SL et al (2003) Vaccination of women with metastatic breast cancer, using a costimulatory gene (CD80)-modified, HLA-A2-matched, allogeneic, breast cancer cell line: clinical and immunological results. Hum Gene Ther 14:1117–1123

    PubMed  Article  CAS  Google Scholar 

  6. Dyment DA, Ebers GC, Sadovnick AD (2004) Genetics of multiple sclerosis. Lancet Neurol 3:104–110

    PubMed  Article  CAS  Google Scholar 

  7. Harley JB, Moser KL, Gaffney PM et al (1998) The genetics of human systemic lupus erythematosus. Curr Opin Immunol 10:690–696

    PubMed  Article  CAS  Google Scholar 

  8. Hung MC, Lau YK (1999) Basic science of HER-2/neu: a review. Semin Oncol 26:51–59

    PubMed  CAS  Google Scholar 

  9. Jacob J, Radkevich O, Forni G et al (2006) Activity of DNA vaccines encoding self or heterologous Her-2/neu in Her-2 or neu transgenic mice. Cell Immunol 240:96–106

    PubMed  Article  CAS  Google Scholar 

  10. Jacob JB, Kong YM, Meroueh C et al (2007) Control of Her-2 tumor immunity and thyroid autoimmunity by MHC and regulatory T cells. Cancer Res 67:7020–7027

    PubMed  Article  CAS  Google Scholar 

  11. Kiessling R, Wei WZ, Herrmann F et al (2002) Cellular immunity to the Her-2/neu protooncogene. Adv Cancer Res 85:101–144

    PubMed  Article  CAS  Google Scholar 

  12. King BL, Carter D, Foellmer HG et al (1992) Neu proto-oncogene amplification and expression in ovarian adenocarcinoma cell lines. Am J Pathol 140:23–31

    PubMed  CAS  Google Scholar 

  13. Kong YM, Lomo LC, Motte RW et al (1996) HLA-DRB1 polymorphism determines susceptibility to autoimmune thyroiditis in transgenic mice: definitive association with HLA-DRB1*0301 (DR3) gene. J Exp Med 184:1167–1172

    PubMed  Article  CAS  Google Scholar 

  14. Lin KY, Guarnieri FG, Staveley-O’Carroll KF et al (1996) Treatment of established tumors with a novel vaccine that enhances major histocompatibility class II presentation of tumor antigen. Cancer Res 56:21–26

    PubMed  CAS  Google Scholar 

  15. Mahoney KH, Miller BE, Heppner GH (1985) FACS quantitation of leucine aminopeptidase and acid phosphatase on tumor-associated macrophages from metastatic and nonmetastatic mouse mammary tumors. J Leukoc Biol 38:573–585

    PubMed  CAS  Google Scholar 

  16. Montgomery RB, Makary E, Schiffman K et al (2005) Endogenous anti-HER2 antibodies block HER2 phosphorylation and signaling through extracellular signal-regulated kinase. Cancer Res 65:650–656

    PubMed  CAS  Google Scholar 

  17. Nanni P, Nicolson GL, De Giovanni C et al (2001) Combined allogeneic tumor cell vaccination and systemic interleukin 12 prevents mammary carcinogenesis in HER-2/neu transgenic mice. J Exp Med 194:1195–1205

    PubMed  Article  CAS  Google Scholar 

  18. Oldstone MB (2005) Molecular mimicry, microbial infection, and autoimmune disease: evolution of the concept. Curr Top Microbiol Immunol 296:1–17

    PubMed  Article  CAS  Google Scholar 

  19. Piechocki MP, Ho YS, Pilon S et al (2003) Human ErbB-2 (Her-2) transgenic mice: a model system for testing Her-2 based vaccines. J Immunol 171:5787–5794

    PubMed  CAS  Google Scholar 

  20. Piechocki MP, Pilon SA, Wei WZ (2002) Quantitative measurement of anti-ErbB-2 antibody by flow cytometry and ELISA. J Immunol Methods 259:33–42

    PubMed  Article  CAS  Google Scholar 

  21. Pilon SA, Kelly C, Wei WZ (2003) Broadening of epitope recognition during immune rejection of ErbB-2-positive tumor prevents growth of ErbB-2-negative tumor. J Immunol 170:1202–1208

    PubMed  CAS  Google Scholar 

  22. Pilon SA, Piechocki MP, Wei WZ (2001) Vaccination with cytoplasmic ErbB-2 DNA protects mice from mammary tumor growth without anti-ErbB-2 antibody. J Immunol 167:3201–3206

    PubMed  CAS  Google Scholar 

  23. Reilly RT, Gottlieb MB, Ercolini AM et al (2000) HER-2/neu is a tumor rejection target in tolerized HER-2/neu transgenic mice. Cancer Res 60:3569–3576

    PubMed  CAS  Google Scholar 

  24. Romond EH, Perez EA, Bryant J et al (2005) Trastuzumab plus adjuvant chemotherapy for operable HER2-positive breast cancer. N Engl J Med 353:1673–1684

    PubMed  Article  CAS  Google Scholar 

  25. Rovero S, Amici A, Carlo ED et al (2000) DNA vaccination against rat her-2/Neu p185 more effectively inhibits carcinogenesis than transplantable carcinomas in transgenic BALB/c mice. J Immunol 165:5133–5142

    PubMed  CAS  Google Scholar 

  26. Sjogren S, Inganas M, Lindgren A et al (1998) Prognostic and predictive value of c-erbB-2 overexpression in primary breast cancer, alone and in combination with other prognostic markers. J Clin Oncol 16:462–469

    PubMed  CAS  Google Scholar 

  27. Slamon DJ, Clark GM, Wong SG et al (1987) Human breast cancer: correlation of relapse and survival with amplification of the HER-2/neu oncogene. Science 235:177–182

    PubMed  Article  CAS  Google Scholar 

  28. Slamon DJ, Godolphin W, Jones LA et al (1989) Studies of the HER-2/neu proto-oncogene in human breast and ovarian cancer. Science 244:707–712

    PubMed  Article  CAS  Google Scholar 

  29. Strauss G, Vignali DA, Schonrich G et al (1994) Negative and positive selection by HLA-DR3(DRw17) molecules in transgenic mice. Immunogenetics 40:104–108

    PubMed  CAS  Google Scholar 

  30. Wei WZ, Jacob J, Radkevich-Brown O et al (2008) The “A, B and C” of Her-2 DNA vaccine development. Cancer Immunol Immunother 57(11):1711–1717

    PubMed  Article  CAS  Google Scholar 

  31. Wei WZ, Shi WP, Galy A et al (1999) Protection against mammary tumor growth by vaccination with full-length, modified human ErbB-2 DNA. Int J Cancer 81:748–754

    PubMed  Article  CAS  Google Scholar 

  32. Weinstein IB, Joe A, Felsher D (2008) Oncogene addiction. Cancer Res 68:3077–3080

    PubMed  Article  CAS  Google Scholar 

  33. Whittington PJ, Piechocki MP, Heng HH et al (2008) DNA vaccination controls Her-2+ tumors that are refractory to targeted therapies. Cancer Res 68(18):7502–7511

    PubMed  Article  CAS  Google Scholar 

  34. Wolpoe ME, Lutz ER, Ercolini AM et al (2003) HER-2/neu-specific monoclonal antibodies collaborate with HER-2/neu-targeted granulocyte macrophage colony-stimulating factor secreting whole cell vaccination to augment CD8+ T cell effector function and tumor-free survival in Her-2/neu-transgenic mice. J Immunol 171:2161–2169

    PubMed  CAS  Google Scholar 

  35. Yakes FM, Chinratanalab W, Ritter CA et al (2002) Herceptin-induced inhibition of phosphatidylinositol-3 kinase and Akt Is required for antibody-mediated effects on p27, cyclin D1, and antitumor action. Cancer Res 62:4132–4141

    PubMed  CAS  Google Scholar 

Download references

Acknowledgments

This study was supported by NIH CA76340, CA125680 (WZW), Department of Defense W81XWH-04-1-0546 (WZW) and GM 58905-7 (IMSD). The authors wish to thank David Shim and Andi Cani for their technical assistance. We also thank Serene Lane and Laura Baksic for their expert care of the experimental animals.

Author information

Affiliations

Authors

Corresponding author

Correspondence to Wei-Zen Wei.

Additional information

P. J. Whittington, O. Radkevich-Brown and J. B. Jacob have contributed equally to this work.

Rights and permissions

Reprints and Permissions

About this article

Cite this article

Whittington, P.J., Radkevich-Brown, O., Jacob, J.B. et al. Her-2 DNA versus cell vaccine: immunogenicity and anti-tumor activity. Cancer Immunol Immunother 58, 759–767 (2009). https://doi.org/10.1007/s00262-008-0599-x

Download citation

  • Received:

  • Accepted:

  • Published:

  • Issue Date:

  • DOI: https://doi.org/10.1007/s00262-008-0599-x

Keywords

  • Her-2
  • Neu
  • DNA vaccine
  • Cancer vaccine