Skip to main content

Anti-inflammatory pretreatment enables an efficient dendritic cell-based immunotherapy against established tumors

Abstract

Although animals can be immunized against the growth of some tumor implants, most of the attempts to use immunotherapy to cause the regression of animal and human tumors once they have become established have been disappointing even when strongly immunogenic tumors were used as target. In this paper, we demonstrate that the failure to achieve an efficient immunological treatment against an established strongly immunogenic murine fibrosarcoma was paralleled with the emergence of a state of immunological unresponsiveness (immunological eclipse) against tumor antigens observed when the tumor surpassed the critical size of 500 mm3. In turn, the onset of the immunological eclipse was coincidental with the onset of a systemic inflammatory condition characterized by a high number of circulating and splenic polymorphonucleated neutrophils (PMN) displaying activation and Gr1+Mac1+ phenotype and an increasing serum concentration of the pro-inflammatory cytokines TNF-α, IL-1β and IL-6 cytokines and C-reactive protein (CRP) and serum A amyloid (SAA) phase acute proteins. Treatment of tumor-bearing mice with a single low dose (0.75 mg/kg) of the synthetic corticoid dexamethasone (DX) significantly reduced all the systemic inflammatory parameters and simultaneously reversed the immunological eclipse, as evidenced by the restoration of specific T-cell-dependent concomitant immunity, ability of spleen cells to transfer anti-tumor activity and recovery of T-cell signal transduction molecules. Two other anti-inflammatory treatments by using indomethacin or dimeric TNF-α receptor, also partially reversed the immunological eclipse although the effect was not as striking as that observed with DX. The reversion of the immunological eclipse was not enough on its own to inhibit the primary growing tumor. However, when we used the two-step strategy of inoculating DX to reverse the eclipse and then dendritic cells loaded with tumor antigens (DC) as an immunization booster, a significant inhibition of the growth of both established tumors and remnant tumor cells after excision of large established tumors was observed, despite the fact that the vaccination alone (DC) had no effect or even enhanced tumor growth in certain circumstances. The two-step strategy of tumor immunotherapy that we present is based on the rationale that it is necessary to eliminate or ameliorate the immunological eclipse as a precondition to allow an otherwise ineffective anti-tumor immunological therapy to have a chance to be successful.

This is a preview of subscription content, access via your institution.

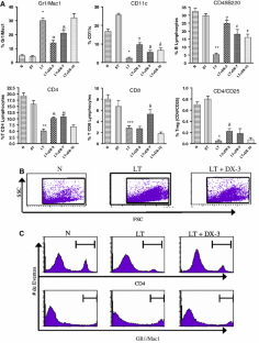
Fig. 1
Fig. 2
Fig. 3
Fig. 4
Fig. 5
Fig. 6
Fig. 7
Fig. 8

References

  1. Abraham SM, Lawrence T, Kleiman A, Warden P, Medghalchi M, Tuckermann J, Saklatvala J, Clark AR (2006) Antiinflammatory effects of dexamethasone are partly dependent on induction of dual specificity phosphatase I. J Exp Med 203:1883–1889

    PubMed  Article  CAS  Google Scholar 

  2. Adler AJ (2007) Mechanisms of T cell tolerance and suppression in cancer mediated by tumor-associated antigens and hormones. Curr Cancer Drug Target 7:3–14

    Article  CAS  Google Scholar 

  3. Arbyn M, Dillner J (2007) Review of current knowledge on HPV vaccination: an appendix to the European guidelines for quality assurance in cervical cancer screening. J Clin Virol 38:189–197

    PubMed  Article  Google Scholar 

  4. Bustuoabad OD, Ruggiero RA, di Gianni P, Lombardi MG, Belli C, Camerano GV, Dran G, Schere-Levy C, Costa H, Isturiz MA, Narvaitz M, van Rooijen N, Bustuoabad VA, Meiss RP (2005) Tumor transition zone: a putative new morphological and functional hallmark of tumor aggressiveness. Oncol Res 15:169–182

    PubMed  CAS  Google Scholar 

  5. Bronte V, Wang M, Overwijk WW, Surman DR, Pericle F, Rosenberg SA, Restifo NP (1998) Apoptotic death of CD8+ T lymphocytes after immunization: induction of a suppressive population of Mac1+/Gr1+ cells. J Immunol 161:5313–5320

    PubMed  CAS  Google Scholar 

  6. Bronte V, Chappell DB, Apolloni E, Cabrelle A, Wang M, Hwu P, Restifo NP (1999) Unopposed production of granulocyte–macrophage colony-stimulating factor by tumors inhibits CD8+ T cell responses by dysregulating antigen-presenting cell maturation. J Immunol 162:5728–5737

    PubMed  CAS  Google Scholar 

  7. Chiarella P, Vulcano M, Laborde E, Vermeulen M, Bruzzo J, Rearte B, Bustuoabad OD, Ruggiero RA (2007) Reversion of the immunological eclipse and therapeutic vaccination against cancer in an experimental model [Article in Spanish]. Medicina (Bs. As.) 67:44–48

    Google Scholar 

  8. Coligan J, Knisblek A, Margulies D, Shevach E, Warren S (1994) In vitro assays for mouse lymphocyte function. In: Coligan J, Knisblek A, Margulies D et al (eds) Current protocols in immunology, National Institute of Health, USA. Wiley, New York, pp 3.20:3–3.20:4

    Google Scholar 

  9. Cranmer LD, Trevor KT, Hersh EM (2004) Clinical applications of dendritic cell vaccination in the treatment of cancer. Cancer Immmunol Immunother 53:275–306

    Article  Google Scholar 

  10. Di Carlo E, Forni G, Lollini P, Colombo MP, Modesti A, Musiani P (2001) The intriguing role of polymorphonuclear neutrophils in antitumor reactions. Blood 97:339–345

    PubMed  Article  CAS  Google Scholar 

  11. Finn OJ (2003) Cancer vaccines: between the idea and the reality. Nat Rev Immunol 3:630–641

    PubMed  Article  CAS  Google Scholar 

  12. Foley EJ (1953) Antigenic properties of methylcholanthrene-induced tumors in mice of the strain of origin. Cancer Res 13:835–837

    PubMed  CAS  Google Scholar 

  13. Franco M, Bustuoabad OD, di Gianni PD, Goldman A, Pasqualini CD, Ruggiero RA (1996) A serum-mediated mechanism for concomitant resistance shared by immunogenic and non-immunogenic murine tumours. Br J Cancer 74:178–186

    PubMed  CAS  Google Scholar 

  14. Gorelik E (1983) Concomitant tumor immunity and the resistance to a second tumor challenge. Adv Cancer Res 39:71–120

    PubMed  CAS  Google Scholar 

  15. Heckelsmiller K, Beck S, Rall K, Sipos B, Schlamp A, Tuma E, Rothenfusser S, Endres S, Hartmann G (2002) Combined dendritic cell-and CpG oligonucleotide- based immune therapy cures large murine tumors that resist chemotherapy. Eur J Immunol 32:3235–3245

    PubMed  Article  CAS  Google Scholar 

  16. Hewitt HB, Blake ER, Walder AS (1976) A critique of the evidence for active host defence against cancer based on personal studies of 27 murine tumours of spontaneous origin. Br J Cancer 33:241–259

    PubMed  CAS  Google Scholar 

  17. Hiramoto Y, Sugimachi K (1987) Effect of glucocorticoid deficiency after adrenalectomy on antitumor immunity. Cancer Immunol Immunother 25:157–160

    PubMed  Article  CAS  Google Scholar 

  18. Imasato A, Desbois-Mouthon C, Han J, Kai H, Cato AC, Akira S, Li JD (2002) Inhibition of p38 MAPK by glucocorticoids via induction of MAPK phosphatase-1 enhances nontypeable Haemophilus influenzae induced expression of toll-like receptor 2. J Biol Chem 277:47444–47450

    PubMed  Article  CAS  Google Scholar 

  19. Inman BA, Frigola X, Donq H, Kwon ED (2007) Costimulation, coinhibition and cancer. Curr Cancer Drug Targets 7:15–30

    PubMed  Article  CAS  Google Scholar 

  20. Janeway CA, Travers P, Walport M, Shlomckik MJ (2001) Manipulation of the immune response. In: Immunobiology. Garland, New York, pp 566–577

  21. Kalimi MY, Agarwal MK (1988) Interaction of antiglucocorticoid RU-486 with rat kidney glucocorticoid receptor. Biochem Biophys Res Commun 153:365–371

    PubMed  Article  CAS  Google Scholar 

  22. Klein G, Sjögren HO, Klein E, Hellström KE (1960) Demonstration of resistance against methylcholanthrene-induced sarcomas in the primary autochthonous host. Cancer Res 20:1561–1572

    PubMed  CAS  Google Scholar 

  23. Ko K, Yamazaki S, Nakamura K, Nishioka T, Hirota K, Yamaguchi T, Shimizu J, Nomura T, Chiba T, Sakaguchi S (2005) Treatment of advanced tumors with agonistic anti-GITR mAb and its effects on tumor-infiltrating Foxp3+ CD4+CD25+ T regulatory cells. J Exp Med 202:885–891

    PubMed  Article  CAS  Google Scholar 

  24. Kuang DM, Wu Y, Chen N, Cheng J, Zhuang SM, Zheng L (2007) Tumor-derived hyaluronan induces formation of immunosuppressive macrophages. Blood. doi:10.1182/blood-2007-01-068031

  25. Kusmartsev S, Gabrilovich DI (2006) Role of immature myeloid cells in mechanisms of immune evasion in cancer. Cancer Immunol Immunother 55:237–245

    PubMed  Article  Google Scholar 

  26. Lin KY, Lu D, Huang CF, Peng S, Huang L, Jie C, Murillo F, Rowley J, Tsai YC, He L, Kim DJ, Jaffee E, Pardoll D, Wu TC (2007) Ectopic expression of vascular cell adhesion molecule-1 as a new mechanism for tumor immune evasion. Cancer Res 67:1832–1841

    PubMed  Article  CAS  Google Scholar 

  27. Maehara Y, Hiramoto Y, Akazawa K, Sakaguchi Y, Tamada R, Sugimachi K (1989) Effect of glucocorticoid replacement on tumor growth alter adrenalectomy in mice. Cancer Res 49:2048–2051

    PubMed  CAS  Google Scholar 

  28. Mayordomo JI, Zorina T, Storkus WJ, Zitvogel L, Celluzzi C, Falo LD, Melief CJ, Ildstad ST, Kast WM, Deleo AB, Lotze MT (1995) Bone marrow-derived dendritic cells pulsed with synthetic tumour peptides elicit protective and therapeutic antitumor immunity. Nat Med 1:1297–1302

    PubMed  Article  CAS  Google Scholar 

  29. Meyvisch C, Storme GA, Bruyneel E, Mareel MM (1983) Invasiveness and tumorigenicity of MO4 mouse fibrosarcoma cells pretreated with microtubule inhibitors. Clin Exp Metastasis 1:17–28

    PubMed  Article  CAS  Google Scholar 

  30. Mocellin S, Mandruzzato S, Bronte V, Lise M, Nitti D (2004) Part 1: Vaccines for solid tumors. Lancet Oncol 5:681–689

    PubMed  Article  CAS  Google Scholar 

  31. Mohler KM, Torrance DS, Smith CA, Goodwin RG, Stremler KE, Fung VP, Madani H, Widmer MB (1993) Soluble tumor necrosis factor (TNF) receptors are effective therapeutic agents in lethal endotoxemia and function simultaneously as both TNF carriers and TNF antagonists. J Immunol 151:1548–1561

    PubMed  CAS  Google Scholar 

  32. Morgan RA, Dudley ME, Wunderlich JR, Hughes MS, Yang JC, Sherry RM, Royal RE, Topalian SL, Kammula US, Restifo NP, Zheng Z, Nahvi A, de Vries CR, Roger-Freezer LJ, Mavroukakis SA, Rosenberg SA (2006) Cancer regression in patients after transfer of genetically engineered lymphocytes. Science 314:126–129

    PubMed  Article  CAS  Google Scholar 

  33. Muller AJ, Scherle PA (2006) Targeting the mechanisms of tumoral immune tolerance with small-molecule inhibitors. Nature Rev Cancer 6:613–625

    Article  CAS  Google Scholar 

  34. Nathan C (2002) Points of Control in inflammation. Nature 420:846–852

    PubMed  Article  CAS  Google Scholar 

  35. Nelson D, Ganss R (2006) Tumor growth or regression: powered by inflammation. J Leukoc Biol 80:685–690

    PubMed  Article  CAS  Google Scholar 

  36. North RJ (1984) The murine antitumor immune response and its therapeutic manipulation. Adv Immunol 35:89–155

    PubMed  CAS  Article  Google Scholar 

  37. Ochsenbein AF, Sierro S, Odermatt B, Pericin M, Karrer U, Hermans J, Hemmi S, Hengartner H, Zinkernagel RM (2001) Roles of tumour localization, second signals and cross priming in cytotoxic T cell induction. Nature 411:1058–1064

    PubMed  Article  CAS  Google Scholar 

  38. Offringa R (2006) Cancer: enhanced: cancer immunotherapy is more than a number game. Science 314:68–69

    PubMed  Article  CAS  Google Scholar 

  39. Orentas RJ, Kohler ME, Johnson BD (2006) Suppression of anti-cancer immunity by regulatory T cells: back to the future. Semin Cancer Biol 16:137–139

    PubMed  Article  CAS  Google Scholar 

  40. Pekarek LA, Starr B, Toledano A, Schreiber H (1995) Inhibition of tumor growth by elimination of granulocytes. J Exp Med 181:435–440

    PubMed  Article  CAS  Google Scholar 

  41. Perrotta C, Falcone S, Capobianco A, Camporeale A, Sciorati C, De Palma C, Pisconti A, Rovere-Querini P, Bellone M, Manfredi AA, Clementi E (2004) Nitric oxide confers therapeutic activity to dendritic cells in a mouse model of melanoma. Cancer Res 64:3767–3771

    PubMed  Article  CAS  Google Scholar 

  42. Prehn RT, Main JM (1957) Immunity to methylcholanthrene-induced sarcomas. J Natl Cancer Inst 18:769–778

    PubMed  CAS  Google Scholar 

  43. Prehn RT (1972) The immune reaction as a stimulator of tumor growth Science 176:170–171

    PubMed  Article  CAS  Google Scholar 

  44. Prehn RT (1993) Two competing influences that may explain concomitant tumor resistance. Cancer Res 53:3266–3269

    PubMed  CAS  Google Scholar 

  45. Prehn RT (2006) An adaptive immune reaction may be necessary for cancer development. Theor Biol Med Model 3:6

    PubMed  Article  CAS  Google Scholar 

  46. Prehn RT (2007) Immunostimulation and immunonoinhibition of premalignant lesions. Theor Biol Med Model 4:6

    PubMed  Article  CAS  Google Scholar 

  47. Rossi GR, Mautino MR, Unfer RC, Seregina TM, Vahanian N, Link CJ (2005) Effective treatment of preexisting melanoma with whole cell vaccines expressing α (1,3)-galactosyl epitopes. Cancer Res 65:10555–10561

    PubMed  Article  CAS  Google Scholar 

  48. Rubinstein N, Alvarez M, Zwirner NW, Toscano MA, Ilarregui JM, Bravo A, Mordoh J, Fainboin L, Podhajcer OL, Rabinovich GA (2004) Targeted inhibition of galectin-1 gene expression in tumor cells results in heightened T cell-mediated rejection: a potential mechanism of tumor-immune privilege. Cancer Cell 5:241–251

    PubMed  Article  CAS  Google Scholar 

  49. Ruggiero RA, Bustuoabad OD, Bonfil RD, Meiss RP, Pasqualini CD (1985) “Concomitant immunity” in murine tumors of non-detectable immunogenicity. Br J Cancer 51:37–48

    PubMed  CAS  Google Scholar 

  50. Ruggiero RA, Bustuoabad OD, Cramer P, Bonfil RD, Pasqualini CD (1990) Correlation between seric antitumor activity and concomitant resistance in mice bearing nonimmunogenic tumors. Cancer Res 50:7159–7165

    PubMed  CAS  Google Scholar 

  51. Ruggiero RA, Bustuoabad OD (2006) The biological sense of cancer: a hypothesis. Theor Biol Med Model 3:43

    PubMed  Article  CAS  Google Scholar 

  52. Salvadori S, Martinelli G, Zier K (2000) Resection of solid tumors reverses T cell defects and restores protective immunity. J Immunol 164:2214–2220

    PubMed  CAS  Google Scholar 

  53. Shevach EM, Stephens GL (2006) The GITR-GITRL interaction: co-stimulation or contrasuppression of regulatory activity? Nat Rev Immunol 6:613–618

    PubMed  Article  CAS  Google Scholar 

  54. Sioud M (2007) An overview of the immune system and technical advances in tumor antigen discovery and validation. Methods Mol Biol 360:277–318

    PubMed  CAS  Google Scholar 

  55. Speiser DE, Miranda R, Zakarian A, Bachmann MF, McKall-Faienza K, Odermatt B, Hanahan D, Zinkernagel RM, Ohashi PS (1997) Self antigens expressed by solid tumors do not efficiently stimulate naïve or activated T cells: implications for immunotherapy. J Exp Med 186:645–653

    PubMed  Article  CAS  Google Scholar 

  56. Talmadge JE, Singh RK, Fidler IJ, Raz A (2007) Murine models to evaluate novel and conventional therapeutic strategies for cancer. Am J Pathol 170:793–804

    PubMed  Article  CAS  Google Scholar 

  57. Teicher BA, Holden SA, Al-Achi A, Herman TS (1990) Classification of antineoplastic treatments by their differential toxicity toward putative oxygenated and hypoxic tumor subpopulations in vivo in the FSaIIC murine fibrosarcoma. Cancer Res 50:3339–3344

    PubMed  CAS  Google Scholar 

  58. Vieweg J, Su Z, Dahm P, Kusmartsev S (2007) Reversal of tumor-mediated immunosuppression. Clin Cancer Res 13:727–732

    Article  Google Scholar 

  59. Von Boehmer H (2005) Mechanisms of suppression by suppressor T cells. Nat Immunol 4:338–344

    Article  CAS  Google Scholar 

  60. Waldman TA (2003) Immunotherapy: past, present and future. Nat Med 3:269–277

    Article  CAS  Google Scholar 

  61. Ward PA (1975) Inflammation. In: LaVia MF, Hill RB Jr (eds) Principles of Pathology, 2nd edn. Oxford University Press, New York, pp 97–140

    Google Scholar 

  62. Watson B (2002) TNF inhibitors: a review of the recent patent literature. I Drugs 5:1151–1161

    PubMed  CAS  Google Scholar 

  63. Wilckens T, De Rijk R (1997) Glucocorticoids and immune function: unknown dimensions and new frontiers. Immunol Today 18:418–424

    PubMed  Article  CAS  Google Scholar 

  64. Willimsky G, Blankenstein T (2005) Sporadic immunogenic tumours avoid destruction by inducing T-cell tolerance. Nature 437:141–146

    PubMed  Article  CAS  Google Scholar 

  65. Winn HJ (1961) Immune mechanisms in homotransplantations: II. Quantitative assay of the immunological activity of lymphoid cells stimulated by tumor homograft. J Immunol 86:228–239

    PubMed  CAS  Google Scholar 

  66. Yu P, Rowley DA, Fu YX, Schreiber H (2006) The role of stroma in immune recognition and destruction of well-established tumors. Curr Opin Immunol 18:226–231

    PubMed  Article  CAS  Google Scholar 

  67. Zheng X, Koropatnick J, Li M, Zhang X, Ling F, Ren X, Hao X, Sun H, Vladau C, Franek JA, Feng B, Urquhart BL, Zhong R, Freeman DJ, García B, Min WP (2006) Reinstalling antitumor immunity by inhibiting tumor-derived immunosuppressive molecule IDO through RNA interference. J Immunol 177:5639–5646

    PubMed  CAS  Google Scholar 

Download references

Acknowledgments

This work was supported by grants from CONICET (Consejo Nacional de Investigaciones Científicas y Técnicas), Fundación Roemmers and Agencia Nacional de Promoción Científica y Tecnológica (PICT 05-38197/2005), Argentina. One of the authors (M. Vulcano) was a recipient of an International Cancer Technology Transfer Fellowship (ICRETT 2005) from the International Union Against Cancer (UICC). The authors are grateful to Dr. Richmond T. Prehn and Dra. Christiane D. Pasqualini for critical discussion of this article.

Author information

Affiliations

Authors

Corresponding author

Correspondence to Raúl A. Ruggiero.

Rights and permissions

Reprints and Permissions

About this article

Cite this article

Chiarella, P., Vulcano, M., Bruzzo, J. et al. Anti-inflammatory pretreatment enables an efficient dendritic cell-based immunotherapy against established tumors. Cancer Immunol Immunother 57, 701–718 (2008). https://doi.org/10.1007/s00262-007-0410-4

Download citation

  • Received:

  • Accepted:

  • Published:

  • Issue Date:

  • DOI: https://doi.org/10.1007/s00262-007-0410-4

Keywords

  • Tumor
  • Immunotherapy
  • Dendritic cells
  • Systemic inflammation